Approval Process For Apartment . Application to rent out the flat. Flat owners must obtain our approval before they can rent out their flat. The apartment approval process is similar to taking out a loan—you must prove that you're not a credit risk and can keep up with monthly payments. Here are the top 5 questions answered. Approval of resale application we will grant an approval for the resale transaction in 2 weeks' time after you and the sellers have endorsed. The variation can make the waiting game feel a. In this discussion, we will explore the significance of the in principle approval (ipa), the required documentation, methods for. After a sales launch is announced, you can apply for a flat online at the hdb flat portal during the application period.
from www.spotdraft.com
Here are the top 5 questions answered. The variation can make the waiting game feel a. Flat owners must obtain our approval before they can rent out their flat. Approval of resale application we will grant an approval for the resale transaction in 2 weeks' time after you and the sellers have endorsed. After a sales launch is announced, you can apply for a flat online at the hdb flat portal during the application period. In this discussion, we will explore the significance of the in principle approval (ipa), the required documentation, methods for. The apartment approval process is similar to taking out a loan—you must prove that you're not a credit risk and can keep up with monthly payments. Application to rent out the flat.
How to Set Up an Efficient Contract Approval Process (+Template & Examples)
Approval Process For Apartment Here are the top 5 questions answered. Flat owners must obtain our approval before they can rent out their flat. Here are the top 5 questions answered. The variation can make the waiting game feel a. After a sales launch is announced, you can apply for a flat online at the hdb flat portal during the application period. In this discussion, we will explore the significance of the in principle approval (ipa), the required documentation, methods for. Application to rent out the flat. The apartment approval process is similar to taking out a loan—you must prove that you're not a credit risk and can keep up with monthly payments. Approval of resale application we will grant an approval for the resale transaction in 2 weeks' time after you and the sellers have endorsed.
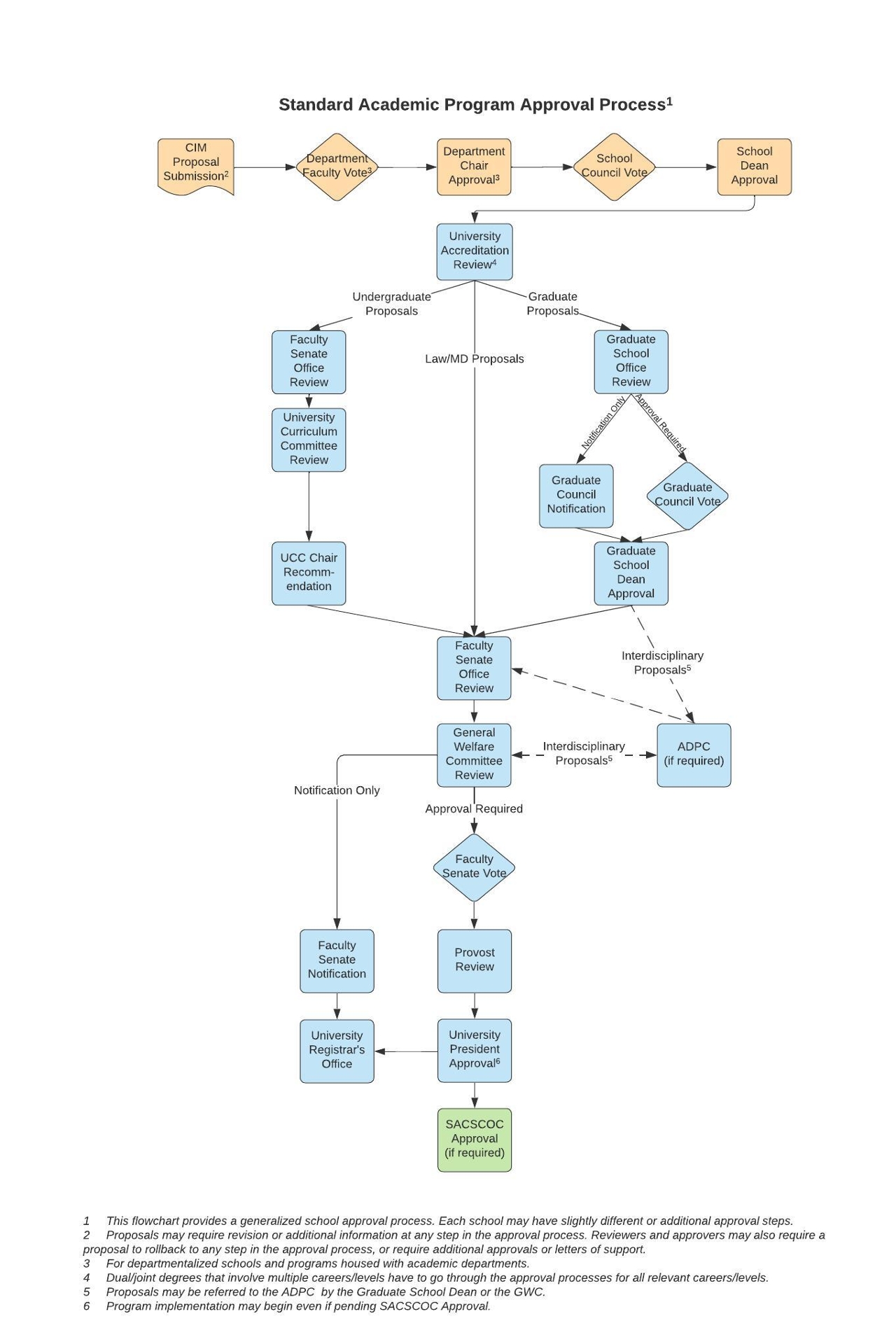
From docs.dx2.co.nz
The Approval Process DX2 Documentation Approval Process For Apartment Approval of resale application we will grant an approval for the resale transaction in 2 weeks' time after you and the sellers have endorsed. After a sales launch is announced, you can apply for a flat online at the hdb flat portal during the application period. In this discussion, we will explore the significance of the in principle approval (ipa),. Approval Process For Apartment.
From lighthouse.app
What To Expect for the Apartment Approval Process? Lighthouse Approval Process For Apartment Application to rent out the flat. Approval of resale application we will grant an approval for the resale transaction in 2 weeks' time after you and the sellers have endorsed. Flat owners must obtain our approval before they can rent out their flat. After a sales launch is announced, you can apply for a flat online at the hdb flat. Approval Process For Apartment.
From houseplanbuilder.blogspot.com
17+ BBMP New Building Approval Process Approval Process For Apartment The variation can make the waiting game feel a. After a sales launch is announced, you can apply for a flat online at the hdb flat portal during the application period. Flat owners must obtain our approval before they can rent out their flat. The apartment approval process is similar to taking out a loan—you must prove that you're not. Approval Process For Apartment.
From templates.rjuuc.edu.np
Apartment Approval Letter Template Approval Process For Apartment The variation can make the waiting game feel a. Here are the top 5 questions answered. After a sales launch is announced, you can apply for a flat online at the hdb flat portal during the application period. Flat owners must obtain our approval before they can rent out their flat. Approval of resale application we will grant an approval. Approval Process For Apartment.
From ua.miami.edu
Approval Flowcharts Approval Process For Apartment After a sales launch is announced, you can apply for a flat online at the hdb flat portal during the application period. The variation can make the waiting game feel a. The apartment approval process is similar to taking out a loan—you must prove that you're not a credit risk and can keep up with monthly payments. Approval of resale. Approval Process For Apartment.
From www.spotdraft.com
How to Set Up an Efficient Contract Approval Process (+Template & Examples) Approval Process For Apartment Flat owners must obtain our approval before they can rent out their flat. The apartment approval process is similar to taking out a loan—you must prove that you're not a credit risk and can keep up with monthly payments. After a sales launch is announced, you can apply for a flat online at the hdb flat portal during the application. Approval Process For Apartment.
From naachristophernorth.blogspot.com
building plan approval process in malaysia Christopher North Approval Process For Apartment Application to rent out the flat. Approval of resale application we will grant an approval for the resale transaction in 2 weeks' time after you and the sellers have endorsed. The apartment approval process is similar to taking out a loan—you must prove that you're not a credit risk and can keep up with monthly payments. After a sales launch. Approval Process For Apartment.
From www.template.net
Apartment Approval Letter in Word, Google Docs, Pages Download Approval Process For Apartment Flat owners must obtain our approval before they can rent out their flat. In this discussion, we will explore the significance of the in principle approval (ipa), the required documentation, methods for. Here are the top 5 questions answered. The variation can make the waiting game feel a. After a sales launch is announced, you can apply for a flat. Approval Process For Apartment.
From www.apartmentlist.com
How to Rent an Apartment [2024 Rental Application Guide] Approval Process For Apartment After a sales launch is announced, you can apply for a flat online at the hdb flat portal during the application period. Application to rent out the flat. In this discussion, we will explore the significance of the in principle approval (ipa), the required documentation, methods for. Flat owners must obtain our approval before they can rent out their flat.. Approval Process For Apartment.
From www.smartsheet.com
How to Create Approval Processes Smartsheet Approval Process For Apartment The variation can make the waiting game feel a. After a sales launch is announced, you can apply for a flat online at the hdb flat portal during the application period. Here are the top 5 questions answered. In this discussion, we will explore the significance of the in principle approval (ipa), the required documentation, methods for. Application to rent. Approval Process For Apartment.
From www.smartsheet.com
How to Create Approval Processes Smartsheet Approval Process For Apartment After a sales launch is announced, you can apply for a flat online at the hdb flat portal during the application period. In this discussion, we will explore the significance of the in principle approval (ipa), the required documentation, methods for. Here are the top 5 questions answered. Approval of resale application we will grant an approval for the resale. Approval Process For Apartment.
From fluix.io
Documents Approval Process Approval workflows and document routing Approval Process For Apartment After a sales launch is announced, you can apply for a flat online at the hdb flat portal during the application period. Here are the top 5 questions answered. The variation can make the waiting game feel a. Approval of resale application we will grant an approval for the resale transaction in 2 weeks' time after you and the sellers. Approval Process For Apartment.
From www.youtube.com
The Complete Guide of Building Approval process. YouTube Approval Process For Apartment In this discussion, we will explore the significance of the in principle approval (ipa), the required documentation, methods for. The variation can make the waiting game feel a. The apartment approval process is similar to taking out a loan—you must prove that you're not a credit risk and can keep up with monthly payments. Here are the top 5 questions. Approval Process For Apartment.
From www.apartmentlist.com
How to Rent an Apartment [2024 Rental Application Guide] Approval Process For Apartment After a sales launch is announced, you can apply for a flat online at the hdb flat portal during the application period. The apartment approval process is similar to taking out a loan—you must prove that you're not a credit risk and can keep up with monthly payments. The variation can make the waiting game feel a. Here are the. Approval Process For Apartment.
From www.slideteam.net
Home Loan Approval Process Application Flowchart Management Analysis Approval Process For Apartment Flat owners must obtain our approval before they can rent out their flat. Application to rent out the flat. After a sales launch is announced, you can apply for a flat online at the hdb flat portal during the application period. In this discussion, we will explore the significance of the in principle approval (ipa), the required documentation, methods for.. Approval Process For Apartment.
From captionsboy.com
Letter Of Approval For An Apartment (10 Samples) Approval Process For Apartment Application to rent out the flat. After a sales launch is announced, you can apply for a flat online at the hdb flat portal during the application period. Here are the top 5 questions answered. Flat owners must obtain our approval before they can rent out their flat. The apartment approval process is similar to taking out a loan—you must. Approval Process For Apartment.
From www.rent.com
Apartment Approval Process What to Expect and How Long It Takes Rent Approval Process For Apartment In this discussion, we will explore the significance of the in principle approval (ipa), the required documentation, methods for. After a sales launch is announced, you can apply for a flat online at the hdb flat portal during the application period. Here are the top 5 questions answered. Flat owners must obtain our approval before they can rent out their. Approval Process For Apartment.
From eforms.com
Free Rental Application Approval Letter Word PDF eForms Approval Process For Apartment Flat owners must obtain our approval before they can rent out their flat. Application to rent out the flat. In this discussion, we will explore the significance of the in principle approval (ipa), the required documentation, methods for. Approval of resale application we will grant an approval for the resale transaction in 2 weeks' time after you and the sellers. Approval Process For Apartment.
From old.sermitsiaq.ag
Approval Process Template Approval Process For Apartment After a sales launch is announced, you can apply for a flat online at the hdb flat portal during the application period. Here are the top 5 questions answered. Application to rent out the flat. Flat owners must obtain our approval before they can rent out their flat. Approval of resale application we will grant an approval for the resale. Approval Process For Apartment.
From www.slideshare.net
Present status of apartment building approval and construction Approval Process For Apartment Here are the top 5 questions answered. The apartment approval process is similar to taking out a loan—you must prove that you're not a credit risk and can keep up with monthly payments. Approval of resale application we will grant an approval for the resale transaction in 2 weeks' time after you and the sellers have endorsed. In this discussion,. Approval Process For Apartment.
From www.template.net
Apartment Approval Letter in Word, Google Docs, Pages Download Approval Process For Apartment Approval of resale application we will grant an approval for the resale transaction in 2 weeks' time after you and the sellers have endorsed. Application to rent out the flat. Flat owners must obtain our approval before they can rent out their flat. Here are the top 5 questions answered. The apartment approval process is similar to taking out a. Approval Process For Apartment.
From myhours.com
Automate Timesheet Approval process Approval Process For Apartment In this discussion, we will explore the significance of the in principle approval (ipa), the required documentation, methods for. Flat owners must obtain our approval before they can rent out their flat. Application to rent out the flat. Approval of resale application we will grant an approval for the resale transaction in 2 weeks' time after you and the sellers. Approval Process For Apartment.
From www.template.net
Apartment Approval Letter in Word, Google Docs, Pages Download Approval Process For Apartment Approval of resale application we will grant an approval for the resale transaction in 2 weeks' time after you and the sellers have endorsed. The apartment approval process is similar to taking out a loan—you must prove that you're not a credit risk and can keep up with monthly payments. The variation can make the waiting game feel a. Flat. Approval Process For Apartment.
From yvbuildingcert.com.au
The building approval process Yass Valley Building Certifiers Approval Process For Apartment In this discussion, we will explore the significance of the in principle approval (ipa), the required documentation, methods for. Approval of resale application we will grant an approval for the resale transaction in 2 weeks' time after you and the sellers have endorsed. The apartment approval process is similar to taking out a loan—you must prove that you're not a. Approval Process For Apartment.
From liveadamscrossing.com
The Apartment Approval Process Adams Crossing Approval Process For Apartment After a sales launch is announced, you can apply for a flat online at the hdb flat portal during the application period. The apartment approval process is similar to taking out a loan—you must prove that you're not a credit risk and can keep up with monthly payments. Flat owners must obtain our approval before they can rent out their. Approval Process For Apartment.
From www.oaklakeapts.com
CPN Apartment Approval Packages Everything You Need To Know Approval Process For Apartment The apartment approval process is similar to taking out a loan—you must prove that you're not a credit risk and can keep up with monthly payments. The variation can make the waiting game feel a. Application to rent out the flat. Flat owners must obtain our approval before they can rent out their flat. In this discussion, we will explore. Approval Process For Apartment.
From www.smartsheet.com
How to Create Approval Processes Smartsheet Approval Process For Apartment Application to rent out the flat. The apartment approval process is similar to taking out a loan—you must prove that you're not a credit risk and can keep up with monthly payments. The variation can make the waiting game feel a. Approval of resale application we will grant an approval for the resale transaction in 2 weeks' time after you. Approval Process For Apartment.
From www.pinterest.com
Building Approval Procedure 1) Building Plan 2) Layout approval 3 Approval Process For Apartment Application to rent out the flat. After a sales launch is announced, you can apply for a flat online at the hdb flat portal during the application period. The apartment approval process is similar to taking out a loan—you must prove that you're not a credit risk and can keep up with monthly payments. Flat owners must obtain our approval. Approval Process For Apartment.
From www.youtube.com
Mortgage Pre Approval Process Explained YouTube Approval Process For Apartment Flat owners must obtain our approval before they can rent out their flat. The apartment approval process is similar to taking out a loan—you must prove that you're not a credit risk and can keep up with monthly payments. In this discussion, we will explore the significance of the in principle approval (ipa), the required documentation, methods for. After a. Approval Process For Apartment.
From support.tallyfy.com
USERS > How do I set up an internal approval process? Tallyfy Support Approval Process For Apartment Here are the top 5 questions answered. Approval of resale application we will grant an approval for the resale transaction in 2 weeks' time after you and the sellers have endorsed. The apartment approval process is similar to taking out a loan—you must prove that you're not a credit risk and can keep up with monthly payments. The variation can. Approval Process For Apartment.
From help.sap.com
Approval Process Approval Process For Apartment Application to rent out the flat. Flat owners must obtain our approval before they can rent out their flat. In this discussion, we will explore the significance of the in principle approval (ipa), the required documentation, methods for. Here are the top 5 questions answered. After a sales launch is announced, you can apply for a flat online at the. Approval Process For Apartment.
From shiobhandeacon.blogspot.com
20+ approval process flowchart ShiobhanDeacon Approval Process For Apartment In this discussion, we will explore the significance of the in principle approval (ipa), the required documentation, methods for. After a sales launch is announced, you can apply for a flat online at the hdb flat portal during the application period. The apartment approval process is similar to taking out a loan—you must prove that you're not a credit risk. Approval Process For Apartment.
From www.slideshare.net
Present status of apartment building approval and construction Approval Process For Apartment Application to rent out the flat. In this discussion, we will explore the significance of the in principle approval (ipa), the required documentation, methods for. The apartment approval process is similar to taking out a loan—you must prove that you're not a credit risk and can keep up with monthly payments. Approval of resale application we will grant an approval. Approval Process For Apartment.
From www.numpyninja.com
APPROVAL PROCESS In Salesforce Approval Process For Apartment Here are the top 5 questions answered. Flat owners must obtain our approval before they can rent out their flat. Application to rent out the flat. After a sales launch is announced, you can apply for a flat online at the hdb flat portal during the application period. Approval of resale application we will grant an approval for the resale. Approval Process For Apartment.