Code-Based Access Control Granting Roles To Program Units . Code based access control for definer’s rights and invoker’s rights oracle database 12c release 2 (12.2) posted on february 28, 2018. Code based access control (cbac) : Such roles are called code based access control (cbac) roles. Use this clause to grant roles to program units. Code based access control can run a program unit in an invoking user's context and with roles associated with this context. These features include the following: Oracle database 12c offers several enhancements to improve security in your pl/sql program units. Controlling invoker's rights privileges for procedure calls and view access. An effective system of privileged user access control is essential for large enterprises or companies that manage a large.
from productresources.collibra.com
Use this clause to grant roles to program units. Oracle database 12c offers several enhancements to improve security in your pl/sql program units. Code based access control (cbac) : Controlling invoker's rights privileges for procedure calls and view access. Code based access control for definer’s rights and invoker’s rights oracle database 12c release 2 (12.2) posted on february 28, 2018. An effective system of privileged user access control is essential for large enterprises or companies that manage a large. These features include the following: Such roles are called code based access control (cbac) roles. Code based access control can run a program unit in an invoking user's context and with roles associated with this context.
Role Based Access Control (RBAC)
Code-Based Access Control Granting Roles To Program Units Controlling invoker's rights privileges for procedure calls and view access. An effective system of privileged user access control is essential for large enterprises or companies that manage a large. Code based access control can run a program unit in an invoking user's context and with roles associated with this context. Code based access control for definer’s rights and invoker’s rights oracle database 12c release 2 (12.2) posted on february 28, 2018. These features include the following: Code based access control (cbac) : Such roles are called code based access control (cbac) roles. Use this clause to grant roles to program units. Controlling invoker's rights privileges for procedure calls and view access. Oracle database 12c offers several enhancements to improve security in your pl/sql program units.
From developer.auth0.com
Symfony Code Sample API RoleBased Access Control Code-Based Access Control Granting Roles To Program Units These features include the following: Controlling invoker's rights privileges for procedure calls and view access. Use this clause to grant roles to program units. Code based access control (cbac) : Oracle database 12c offers several enhancements to improve security in your pl/sql program units. Code based access control for definer’s rights and invoker’s rights oracle database 12c release 2 (12.2). Code-Based Access Control Granting Roles To Program Units.
From www.cloudflare.com
What is rolebased access control (RBAC)? Cloudflare Code-Based Access Control Granting Roles To Program Units Code based access control (cbac) : Code based access control can run a program unit in an invoking user's context and with roles associated with this context. Controlling invoker's rights privileges for procedure calls and view access. Such roles are called code based access control (cbac) roles. Use this clause to grant roles to program units. Code based access control. Code-Based Access Control Granting Roles To Program Units.
From gistlib.com
gistlib use core identity to assign the roles to users at the Code-Based Access Control Granting Roles To Program Units Controlling invoker's rights privileges for procedure calls and view access. An effective system of privileged user access control is essential for large enterprises or companies that manage a large. Use this clause to grant roles to program units. Code based access control (cbac) : Code based access control can run a program unit in an invoking user's context and with. Code-Based Access Control Granting Roles To Program Units.
From www.pdfprof.com
aem user roles Code-Based Access Control Granting Roles To Program Units These features include the following: Code based access control for definer’s rights and invoker’s rights oracle database 12c release 2 (12.2) posted on february 28, 2018. Oracle database 12c offers several enhancements to improve security in your pl/sql program units. Code based access control (cbac) : Code based access control can run a program unit in an invoking user's context. Code-Based Access Control Granting Roles To Program Units.
From www.aiophotoz.com
What Is Role Based Access Control Rbac For Azure Resources Images and Code-Based Access Control Granting Roles To Program Units An effective system of privileged user access control is essential for large enterprises or companies that manage a large. Code based access control can run a program unit in an invoking user's context and with roles associated with this context. Use this clause to grant roles to program units. These features include the following: Such roles are called code based. Code-Based Access Control Granting Roles To Program Units.
From docs.snowflake.com
アクセス制御の概要 Snowflake Documentation Code-Based Access Control Granting Roles To Program Units Such roles are called code based access control (cbac) roles. Oracle database 12c offers several enhancements to improve security in your pl/sql program units. Use this clause to grant roles to program units. Code based access control (cbac) : Code based access control can run a program unit in an invoking user's context and with roles associated with this context.. Code-Based Access Control Granting Roles To Program Units.
From www.spiceworks.com
What Is RoleBased Access Control? Definition, Key Components, and Best Code-Based Access Control Granting Roles To Program Units Controlling invoker's rights privileges for procedure calls and view access. Use this clause to grant roles to program units. Code based access control can run a program unit in an invoking user's context and with roles associated with this context. Code based access control for definer’s rights and invoker’s rights oracle database 12c release 2 (12.2) posted on february 28,. Code-Based Access Control Granting Roles To Program Units.
From www.researchgate.net
Principles of rolebased access control model Download Scientific Diagram Code-Based Access Control Granting Roles To Program Units Such roles are called code based access control (cbac) roles. Use this clause to grant roles to program units. Code based access control (cbac) : Code based access control for definer’s rights and invoker’s rights oracle database 12c release 2 (12.2) posted on february 28, 2018. These features include the following: Code based access control can run a program unit. Code-Based Access Control Granting Roles To Program Units.
From dbexamstudy.blogspot.com
Code Based Access Control (CBAC) Granting Roles to PL/SQL Program Code-Based Access Control Granting Roles To Program Units These features include the following: Oracle database 12c offers several enhancements to improve security in your pl/sql program units. Code based access control (cbac) : Code based access control can run a program unit in an invoking user's context and with roles associated with this context. Such roles are called code based access control (cbac) roles. An effective system of. Code-Based Access Control Granting Roles To Program Units.
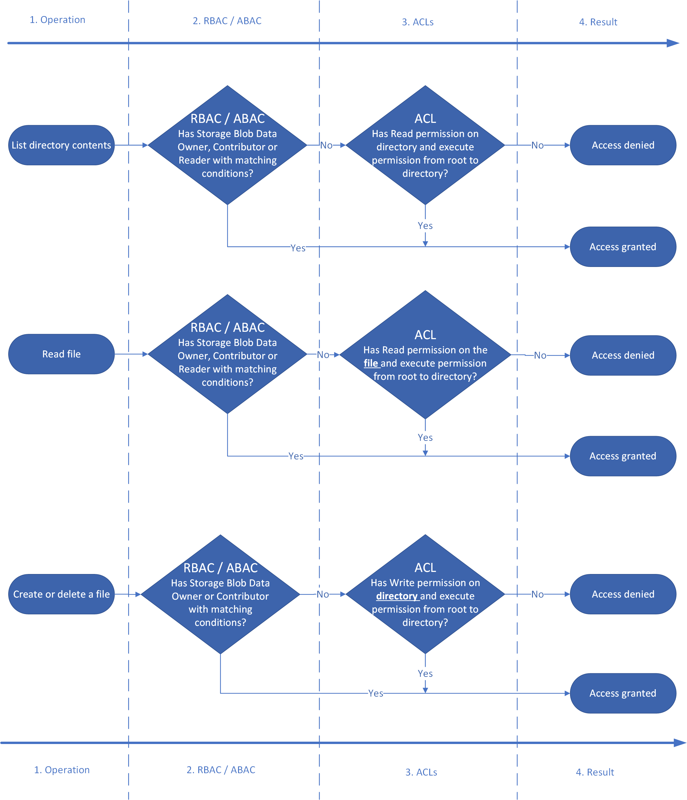
From learn.microsoft.com
Access control model for Azure Data Lake Storage Azure Storage Code-Based Access Control Granting Roles To Program Units An effective system of privileged user access control is essential for large enterprises or companies that manage a large. Controlling invoker's rights privileges for procedure calls and view access. Code based access control for definer’s rights and invoker’s rights oracle database 12c release 2 (12.2) posted on february 28, 2018. Code based access control can run a program unit in. Code-Based Access Control Granting Roles To Program Units.
From searchsecurity.techtarget.com
What is rolebased access control (RBAC)? Definition from Code-Based Access Control Granting Roles To Program Units Code based access control for definer’s rights and invoker’s rights oracle database 12c release 2 (12.2) posted on february 28, 2018. Use this clause to grant roles to program units. Such roles are called code based access control (cbac) roles. An effective system of privileged user access control is essential for large enterprises or companies that manage a large. Code. Code-Based Access Control Granting Roles To Program Units.
From www.youtube.com
Role Based Access Control YouTube Code-Based Access Control Granting Roles To Program Units Such roles are called code based access control (cbac) roles. Oracle database 12c offers several enhancements to improve security in your pl/sql program units. These features include the following: Code based access control can run a program unit in an invoking user's context and with roles associated with this context. Code based access control for definer’s rights and invoker’s rights. Code-Based Access Control Granting Roles To Program Units.
From www.mdpi.com
Future Free FullText RiskBased Access Control Model A Code-Based Access Control Granting Roles To Program Units Code based access control for definer’s rights and invoker’s rights oracle database 12c release 2 (12.2) posted on february 28, 2018. Code based access control can run a program unit in an invoking user's context and with roles associated with this context. These features include the following: Oracle database 12c offers several enhancements to improve security in your pl/sql program. Code-Based Access Control Granting Roles To Program Units.
From docs.snowflake.com
Overview of Access Control — Snowflake Documentation Code-Based Access Control Granting Roles To Program Units Oracle database 12c offers several enhancements to improve security in your pl/sql program units. Such roles are called code based access control (cbac) roles. Code based access control (cbac) : Use this clause to grant roles to program units. These features include the following: Controlling invoker's rights privileges for procedure calls and view access. An effective system of privileged user. Code-Based Access Control Granting Roles To Program Units.
From es.pngtree.com
Concepto De Control De Acceso Basado En Roles Icono Símbolo Restricción Code-Based Access Control Granting Roles To Program Units Code based access control can run a program unit in an invoking user's context and with roles associated with this context. These features include the following: Such roles are called code based access control (cbac) roles. Use this clause to grant roles to program units. An effective system of privileged user access control is essential for large enterprises or companies. Code-Based Access Control Granting Roles To Program Units.
From codigoencasa.com
Control de acceso basado en roles (RBAC) para BD NoSQL en Nodejs Code-Based Access Control Granting Roles To Program Units Code based access control can run a program unit in an invoking user's context and with roles associated with this context. These features include the following: Oracle database 12c offers several enhancements to improve security in your pl/sql program units. Code based access control (cbac) : Use this clause to grant roles to program units. Such roles are called code. Code-Based Access Control Granting Roles To Program Units.
From maokatur.blogspot.com
Role Based Access Control Configure Role Based Access Control Rbac Code-Based Access Control Granting Roles To Program Units Code based access control can run a program unit in an invoking user's context and with roles associated with this context. Use this clause to grant roles to program units. These features include the following: An effective system of privileged user access control is essential for large enterprises or companies that manage a large. Controlling invoker's rights privileges for procedure. Code-Based Access Control Granting Roles To Program Units.
From learn.microsoft.com
What is Azure rolebased access control (Azure RBAC)? Microsoft Learn Code-Based Access Control Granting Roles To Program Units Such roles are called code based access control (cbac) roles. These features include the following: Code based access control can run a program unit in an invoking user's context and with roles associated with this context. Oracle database 12c offers several enhancements to improve security in your pl/sql program units. Code based access control for definer’s rights and invoker’s rights. Code-Based Access Control Granting Roles To Program Units.
From supertokens.com
What is RolesBased Access Control (RBAC)? Code-Based Access Control Granting Roles To Program Units Such roles are called code based access control (cbac) roles. These features include the following: Code based access control for definer’s rights and invoker’s rights oracle database 12c release 2 (12.2) posted on february 28, 2018. An effective system of privileged user access control is essential for large enterprises or companies that manage a large. Oracle database 12c offers several. Code-Based Access Control Granting Roles To Program Units.
From clickup.com
Top 10 Roles and Responsibilities Templates to Outline Jobs ClickUp Code-Based Access Control Granting Roles To Program Units Code based access control for definer’s rights and invoker’s rights oracle database 12c release 2 (12.2) posted on february 28, 2018. Code based access control (cbac) : Use this clause to grant roles to program units. Controlling invoker's rights privileges for procedure calls and view access. Oracle database 12c offers several enhancements to improve security in your pl/sql program units.. Code-Based Access Control Granting Roles To Program Units.
From learn.microsoft.com
Roles de Azure, roles de Microsoft Entra y roles de administrador de la Code-Based Access Control Granting Roles To Program Units Use this clause to grant roles to program units. Code based access control (cbac) : These features include the following: Such roles are called code based access control (cbac) roles. Oracle database 12c offers several enhancements to improve security in your pl/sql program units. Code based access control for definer’s rights and invoker’s rights oracle database 12c release 2 (12.2). Code-Based Access Control Granting Roles To Program Units.
From www.slideserve.com
PPT Lecture 7 Access Control PowerPoint Presentation, free download Code-Based Access Control Granting Roles To Program Units These features include the following: An effective system of privileged user access control is essential for large enterprises or companies that manage a large. Code based access control can run a program unit in an invoking user's context and with roles associated with this context. Such roles are called code based access control (cbac) roles. Code based access control (cbac). Code-Based Access Control Granting Roles To Program Units.
From delinea.com
RoleBased Access Control for a complex enterprise Code-Based Access Control Granting Roles To Program Units An effective system of privileged user access control is essential for large enterprises or companies that manage a large. Such roles are called code based access control (cbac) roles. Controlling invoker's rights privileges for procedure calls and view access. Use this clause to grant roles to program units. Code based access control (cbac) : These features include the following: Oracle. Code-Based Access Control Granting Roles To Program Units.
From www.atatus.com
RoleBased Access Control Definition, Implementation & More Code-Based Access Control Granting Roles To Program Units An effective system of privileged user access control is essential for large enterprises or companies that manage a large. Code based access control for definer’s rights and invoker’s rights oracle database 12c release 2 (12.2) posted on february 28, 2018. Code based access control (cbac) : Oracle database 12c offers several enhancements to improve security in your pl/sql program units.. Code-Based Access Control Granting Roles To Program Units.
From budibase.com
RoleBased Access Control Ultimate Guide Code-Based Access Control Granting Roles To Program Units Code based access control for definer’s rights and invoker’s rights oracle database 12c release 2 (12.2) posted on february 28, 2018. Controlling invoker's rights privileges for procedure calls and view access. These features include the following: Use this clause to grant roles to program units. Code based access control can run a program unit in an invoking user's context and. Code-Based Access Control Granting Roles To Program Units.
From www.nedapsecurity.com
The Ultimate Guide to Physical Access Control Systems in 2023 Code-Based Access Control Granting Roles To Program Units Code based access control (cbac) : Controlling invoker's rights privileges for procedure calls and view access. Use this clause to grant roles to program units. Code based access control for definer’s rights and invoker’s rights oracle database 12c release 2 (12.2) posted on february 28, 2018. An effective system of privileged user access control is essential for large enterprises or. Code-Based Access Control Granting Roles To Program Units.
From productresources.collibra.com
Role Based Access Control (RBAC) Code-Based Access Control Granting Roles To Program Units Code based access control (cbac) : An effective system of privileged user access control is essential for large enterprises or companies that manage a large. Controlling invoker's rights privileges for procedure calls and view access. Code based access control for definer’s rights and invoker’s rights oracle database 12c release 2 (12.2) posted on february 28, 2018. Code based access control. Code-Based Access Control Granting Roles To Program Units.
From docs.otterize.com
IBAC Intentbased access control Otterize Code-Based Access Control Granting Roles To Program Units Code based access control (cbac) : Such roles are called code based access control (cbac) roles. Controlling invoker's rights privileges for procedure calls and view access. Code based access control for definer’s rights and invoker’s rights oracle database 12c release 2 (12.2) posted on february 28, 2018. These features include the following: Oracle database 12c offers several enhancements to improve. Code-Based Access Control Granting Roles To Program Units.
From medium.com
— RoleBased Access Control (RBAC) Overview by Ashish Code-Based Access Control Granting Roles To Program Units Code based access control for definer’s rights and invoker’s rights oracle database 12c release 2 (12.2) posted on february 28, 2018. Such roles are called code based access control (cbac) roles. Oracle database 12c offers several enhancements to improve security in your pl/sql program units. Code based access control (cbac) : These features include the following: Use this clause to. Code-Based Access Control Granting Roles To Program Units.
From www.mdpi.com
Symmetry Free FullText PermissionBased Separation of Duty in Code-Based Access Control Granting Roles To Program Units Such roles are called code based access control (cbac) roles. These features include the following: Code based access control for definer’s rights and invoker’s rights oracle database 12c release 2 (12.2) posted on february 28, 2018. Code based access control (cbac) : Use this clause to grant roles to program units. Oracle database 12c offers several enhancements to improve security. Code-Based Access Control Granting Roles To Program Units.
From www.youtube.com
RoleBased Access Control (RBAC) Explained How it works and when to Code-Based Access Control Granting Roles To Program Units An effective system of privileged user access control is essential for large enterprises or companies that manage a large. Oracle database 12c offers several enhancements to improve security in your pl/sql program units. Such roles are called code based access control (cbac) roles. Use this clause to grant roles to program units. Code based access control (cbac) : Code based. Code-Based Access Control Granting Roles To Program Units.
From www.researchgate.net
Role Based Access Control Model Download Scientific Diagram Code-Based Access Control Granting Roles To Program Units Oracle database 12c offers several enhancements to improve security in your pl/sql program units. Controlling invoker's rights privileges for procedure calls and view access. Code based access control (cbac) : These features include the following: Code based access control can run a program unit in an invoking user's context and with roles associated with this context. Use this clause to. Code-Based Access Control Granting Roles To Program Units.
From www.varonis.com
What is RoleBased Access Control (RBAC)? Code-Based Access Control Granting Roles To Program Units Controlling invoker's rights privileges for procedure calls and view access. Code based access control (cbac) : Code based access control for definer’s rights and invoker’s rights oracle database 12c release 2 (12.2) posted on february 28, 2018. An effective system of privileged user access control is essential for large enterprises or companies that manage a large. Use this clause to. Code-Based Access Control Granting Roles To Program Units.
From www.collidu.com
Role Based Access Control PowerPoint and Google Slides Template PPT Code-Based Access Control Granting Roles To Program Units Such roles are called code based access control (cbac) roles. Controlling invoker's rights privileges for procedure calls and view access. Oracle database 12c offers several enhancements to improve security in your pl/sql program units. Code based access control can run a program unit in an invoking user's context and with roles associated with this context. Code based access control for. Code-Based Access Control Granting Roles To Program Units.
From frontegg.com
What is RoleBased Access Control RBAC vs ABAC Code-Based Access Control Granting Roles To Program Units Code based access control for definer’s rights and invoker’s rights oracle database 12c release 2 (12.2) posted on february 28, 2018. An effective system of privileged user access control is essential for large enterprises or companies that manage a large. Oracle database 12c offers several enhancements to improve security in your pl/sql program units. These features include the following: Use. Code-Based Access Control Granting Roles To Program Units.