Tree Graph Xml . If you are a project manager of a complex sql system and you need to explain the interaction between tables to your developers,make an xml. An xml tree starts at a root element and branches from the root to child elements. All elements can have sub. Here are some options for viewing your xml in a tree structure: Xml documents are formed as element trees. Online xml viewer is secure tool to visualize xml data in tree view, minify xml and beautify xml. Open the xml in a web browser and get an outline view with collapsible elements. Xml2tree is a library for visualizing xml data in the browser as a tree using d3.js. Learn about the graph view in the xml schema designer that provides a graphic representation of global schema nodes and the relationships between the nodes.
from www.researchgate.net
If you are a project manager of a complex sql system and you need to explain the interaction between tables to your developers,make an xml. All elements can have sub. Online xml viewer is secure tool to visualize xml data in tree view, minify xml and beautify xml. Here are some options for viewing your xml in a tree structure: Open the xml in a web browser and get an outline view with collapsible elements. Learn about the graph view in the xml schema designer that provides a graphic representation of global schema nodes and the relationships between the nodes. An xml tree starts at a root element and branches from the root to child elements. Xml documents are formed as element trees. Xml2tree is a library for visualizing xml data in the browser as a tree using d3.js.
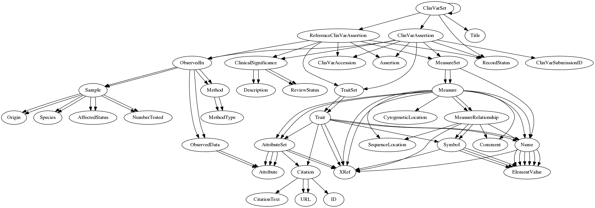
Two XML data trees Download Scientific Diagram
Tree Graph Xml If you are a project manager of a complex sql system and you need to explain the interaction between tables to your developers,make an xml. If you are a project manager of a complex sql system and you need to explain the interaction between tables to your developers,make an xml. Xml documents are formed as element trees. Open the xml in a web browser and get an outline view with collapsible elements. Online xml viewer is secure tool to visualize xml data in tree view, minify xml and beautify xml. An xml tree starts at a root element and branches from the root to child elements. Xml2tree is a library for visualizing xml data in the browser as a tree using d3.js. Learn about the graph view in the xml schema designer that provides a graphic representation of global schema nodes and the relationships between the nodes. All elements can have sub. Here are some options for viewing your xml in a tree structure:
From stackoverflow.com
xpath Synchronize graph with XMLtree and apply axes to them Stack Tree Graph Xml Xml documents are formed as element trees. Xml2tree is a library for visualizing xml data in the browser as a tree using d3.js. Learn about the graph view in the xml schema designer that provides a graphic representation of global schema nodes and the relationships between the nodes. An xml tree starts at a root element and branches from the. Tree Graph Xml.
From www.researchgate.net
(a) XML document DOM tree and (b) attributed derivation tree Tree Graph Xml Xml documents are formed as element trees. Learn about the graph view in the xml schema designer that provides a graphic representation of global schema nodes and the relationships between the nodes. All elements can have sub. An xml tree starts at a root element and branches from the root to child elements. Xml2tree is a library for visualizing xml. Tree Graph Xml.
From book.validatingrdf.com
Data Quality Tree Graph Xml All elements can have sub. Learn about the graph view in the xml schema designer that provides a graphic representation of global schema nodes and the relationships between the nodes. If you are a project manager of a complex sql system and you need to explain the interaction between tables to your developers,make an xml. An xml tree starts at. Tree Graph Xml.
From www.ayima.com
How to Visualize an XML Sitemap Using Python Ayima Tree Graph Xml If you are a project manager of a complex sql system and you need to explain the interaction between tables to your developers,make an xml. Here are some options for viewing your xml in a tree structure: Learn about the graph view in the xml schema designer that provides a graphic representation of global schema nodes and the relationships between. Tree Graph Xml.
From www.researchgate.net
Aggregation Types in XML Document Tree Download Scientific Diagram Tree Graph Xml If you are a project manager of a complex sql system and you need to explain the interaction between tables to your developers,make an xml. Here are some options for viewing your xml in a tree structure: Xml2tree is a library for visualizing xml data in the browser as a tree using d3.js. Learn about the graph view in the. Tree Graph Xml.
From www.researchgate.net
XML Document aggregated tree Download Scientific Diagram Tree Graph Xml An xml tree starts at a root element and branches from the root to child elements. All elements can have sub. Xml documents are formed as element trees. Xml2tree is a library for visualizing xml data in the browser as a tree using d3.js. Learn about the graph view in the xml schema designer that provides a graphic representation of. Tree Graph Xml.
From www.researchgate.net
Two XML data trees Download Scientific Diagram Tree Graph Xml Learn about the graph view in the xml schema designer that provides a graphic representation of global schema nodes and the relationships between the nodes. Open the xml in a web browser and get an outline view with collapsible elements. Xml documents are formed as element trees. Here are some options for viewing your xml in a tree structure: If. Tree Graph Xml.
From www.slideserve.com
PPT XML, XPath, and XSLT PowerPoint Presentation, free download ID Tree Graph Xml An xml tree starts at a root element and branches from the root to child elements. Here are some options for viewing your xml in a tree structure: Xml2tree is a library for visualizing xml data in the browser as a tree using d3.js. Learn about the graph view in the xml schema designer that provides a graphic representation of. Tree Graph Xml.
From www.youtube.com
XML Tree Structure Explained Beginner's Guide and Tutorial XML Tree Graph Xml Open the xml in a web browser and get an outline view with collapsible elements. Here are some options for viewing your xml in a tree structure: If you are a project manager of a complex sql system and you need to explain the interaction between tables to your developers,make an xml. An xml tree starts at a root element. Tree Graph Xml.
From www.researchgate.net
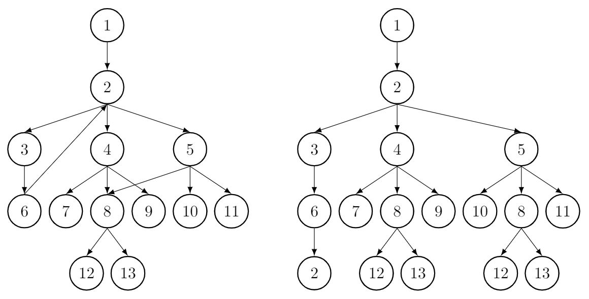
DAG compressed XML tree after the first traversal. Download Tree Graph Xml If you are a project manager of a complex sql system and you need to explain the interaction between tables to your developers,make an xml. Learn about the graph view in the xml schema designer that provides a graphic representation of global schema nodes and the relationships between the nodes. An xml tree starts at a root element and branches. Tree Graph Xml.
From www.researchgate.net
The tree structure of an XML document with the accessibility and Tree Graph Xml If you are a project manager of a complex sql system and you need to explain the interaction between tables to your developers,make an xml. Xml documents are formed as element trees. Open the xml in a web browser and get an outline view with collapsible elements. Xml2tree is a library for visualizing xml data in the browser as a. Tree Graph Xml.
From www.researchgate.net
An Example XML Tree Download Scientific Diagram Tree Graph Xml Learn about the graph view in the xml schema designer that provides a graphic representation of global schema nodes and the relationships between the nodes. If you are a project manager of a complex sql system and you need to explain the interaction between tables to your developers,make an xml. Online xml viewer is secure tool to visualize xml data. Tree Graph Xml.
From www.researchgate.net
3 An example XML tree corresponding to the document of 2. Download Tree Graph Xml Xml documents are formed as element trees. Xml2tree is a library for visualizing xml data in the browser as a tree using d3.js. Learn about the graph view in the xml schema designer that provides a graphic representation of global schema nodes and the relationships between the nodes. If you are a project manager of a complex sql system and. Tree Graph Xml.
From www.semanticscholar.org
[PDF] Implementation of the Tree Structure in the XML and Relational Tree Graph Xml All elements can have sub. Xml documents are formed as element trees. An xml tree starts at a root element and branches from the root to child elements. Open the xml in a web browser and get an outline view with collapsible elements. Here are some options for viewing your xml in a tree structure: If you are a project. Tree Graph Xml.
From www.researchgate.net
An XML tree illustrating XFD satisfaction in 5]. Download Scientific Tree Graph Xml Here are some options for viewing your xml in a tree structure: Xml documents are formed as element trees. Learn about the graph view in the xml schema designer that provides a graphic representation of global schema nodes and the relationships between the nodes. Online xml viewer is secure tool to visualize xml data in tree view, minify xml and. Tree Graph Xml.
From courses.cs.washington.edu
Programming Step by Step, 2nd Edition Lecture 19 XML/JSON Tree Graph Xml If you are a project manager of a complex sql system and you need to explain the interaction between tables to your developers,make an xml. Open the xml in a web browser and get an outline view with collapsible elements. All elements can have sub. Xml2tree is a library for visualizing xml data in the browser as a tree using. Tree Graph Xml.
From www.youtube.com
What is XML XML Tree StructureBy Hey Dude YouTube Tree Graph Xml Online xml viewer is secure tool to visualize xml data in tree view, minify xml and beautify xml. Open the xml in a web browser and get an outline view with collapsible elements. If you are a project manager of a complex sql system and you need to explain the interaction between tables to your developers,make an xml. Learn about. Tree Graph Xml.
From stackoverflow.com
Visualise XML as tree with nodes and edges Stack Overflow Tree Graph Xml Learn about the graph view in the xml schema designer that provides a graphic representation of global schema nodes and the relationships between the nodes. Xml documents are formed as element trees. Here are some options for viewing your xml in a tree structure: Xml2tree is a library for visualizing xml data in the browser as a tree using d3.js.. Tree Graph Xml.
From www.researchgate.net
An XML document and its corresponding tree representation with nodes Tree Graph Xml Learn about the graph view in the xml schema designer that provides a graphic representation of global schema nodes and the relationships between the nodes. An xml tree starts at a root element and branches from the root to child elements. Xml documents are formed as element trees. Here are some options for viewing your xml in a tree structure:. Tree Graph Xml.
From www.researchgate.net
Example data set, XML Schema and expanded schema tree. Download Tree Graph Xml Open the xml in a web browser and get an outline view with collapsible elements. An xml tree starts at a root element and branches from the root to child elements. Online xml viewer is secure tool to visualize xml data in tree view, minify xml and beautify xml. Learn about the graph view in the xml schema designer that. Tree Graph Xml.
From www.ayima.com
How to Visualize an XML Sitemap Using Python Ayima Tree Graph Xml Xml documents are formed as element trees. All elements can have sub. An xml tree starts at a root element and branches from the root to child elements. Here are some options for viewing your xml in a tree structure: Learn about the graph view in the xml schema designer that provides a graphic representation of global schema nodes and. Tree Graph Xml.
From www.researchgate.net
The DataGuide (DG) of the XMLtree of Figure 1a. Download Scientific Tree Graph Xml Open the xml in a web browser and get an outline view with collapsible elements. Xml documents are formed as element trees. Online xml viewer is secure tool to visualize xml data in tree view, minify xml and beautify xml. Learn about the graph view in the xml schema designer that provides a graphic representation of global schema nodes and. Tree Graph Xml.
From www.researchgate.net
4 Example of Ordered Labeled XML tree. Download Scientific Diagram Tree Graph Xml Xml documents are formed as element trees. Open the xml in a web browser and get an outline view with collapsible elements. If you are a project manager of a complex sql system and you need to explain the interaction between tables to your developers,make an xml. Here are some options for viewing your xml in a tree structure: Online. Tree Graph Xml.
From www.researchgate.net
Aggregations in XML Document Tree Download Scientific Diagram Tree Graph Xml Xml2tree is a library for visualizing xml data in the browser as a tree using d3.js. Online xml viewer is secure tool to visualize xml data in tree view, minify xml and beautify xml. All elements can have sub. Here are some options for viewing your xml in a tree structure: Xml documents are formed as element trees. If you. Tree Graph Xml.
From www.researchgate.net
Example of an XML tree and two keywordbased queries [14]. Download Tree Graph Xml Online xml viewer is secure tool to visualize xml data in tree view, minify xml and beautify xml. All elements can have sub. If you are a project manager of a complex sql system and you need to explain the interaction between tables to your developers,make an xml. An xml tree starts at a root element and branches from the. Tree Graph Xml.
From www.researchgate.net
An XML tree with XFD. Download Scientific Diagram Tree Graph Xml Here are some options for viewing your xml in a tree structure: Learn about the graph view in the xml schema designer that provides a graphic representation of global schema nodes and the relationships between the nodes. Xml documents are formed as element trees. Open the xml in a web browser and get an outline view with collapsible elements. An. Tree Graph Xml.
From www.slideserve.com
PPT Query Processing with XML PowerPoint Presentation, free download Tree Graph Xml All elements can have sub. Open the xml in a web browser and get an outline view with collapsible elements. Xml documents are formed as element trees. An xml tree starts at a root element and branches from the root to child elements. If you are a project manager of a complex sql system and you need to explain the. Tree Graph Xml.
From www.researchgate.net
An XML tree labeled by the proposed method Download Scientific Diagram Tree Graph Xml If you are a project manager of a complex sql system and you need to explain the interaction between tables to your developers,make an xml. An xml tree starts at a root element and branches from the root to child elements. Xml documents are formed as element trees. Xml2tree is a library for visualizing xml data in the browser as. Tree Graph Xml.
From www.researchgate.net
Tree structure illustrating a parsing XML format Download Scientific Tree Graph Xml Xml2tree is a library for visualizing xml data in the browser as a tree using d3.js. All elements can have sub. Here are some options for viewing your xml in a tree structure: Xml documents are formed as element trees. If you are a project manager of a complex sql system and you need to explain the interaction between tables. Tree Graph Xml.
From www.educba.com
XML Tree Learn How to design a tree in XML with Examples? Tree Graph Xml Open the xml in a web browser and get an outline view with collapsible elements. If you are a project manager of a complex sql system and you need to explain the interaction between tables to your developers,make an xml. All elements can have sub. Xml2tree is a library for visualizing xml data in the browser as a tree using. Tree Graph Xml.
From stackoverflow.com
awk Converting random xml file to tree diagram Stack Overflow Tree Graph Xml An xml tree starts at a root element and branches from the root to child elements. Xml documents are formed as element trees. Online xml viewer is secure tool to visualize xml data in tree view, minify xml and beautify xml. If you are a project manager of a complex sql system and you need to explain the interaction between. Tree Graph Xml.
From www.researchgate.net
XML tree associated with the document of Fig. 1. Download Scientific Tree Graph Xml Online xml viewer is secure tool to visualize xml data in tree view, minify xml and beautify xml. Learn about the graph view in the xml schema designer that provides a graphic representation of global schema nodes and the relationships between the nodes. All elements can have sub. Here are some options for viewing your xml in a tree structure:. Tree Graph Xml.
From www.youtube.com
Basic tree Structure of XML A Simple XML Document YouTube Tree Graph Xml Open the xml in a web browser and get an outline view with collapsible elements. Learn about the graph view in the xml schema designer that provides a graphic representation of global schema nodes and the relationships between the nodes. An xml tree starts at a root element and branches from the root to child elements. All elements can have. Tree Graph Xml.
From www.reddit.com
Show XML structure like tree r/Python Tree Graph Xml Open the xml in a web browser and get an outline view with collapsible elements. An xml tree starts at a root element and branches from the root to child elements. Xml2tree is a library for visualizing xml data in the browser as a tree using d3.js. Here are some options for viewing your xml in a tree structure: Learn. Tree Graph Xml.
From www.researchgate.net
XML Document and XML Tree Building the corresponding XML tree from an Tree Graph Xml Open the xml in a web browser and get an outline view with collapsible elements. Learn about the graph view in the xml schema designer that provides a graphic representation of global schema nodes and the relationships between the nodes. Xml2tree is a library for visualizing xml data in the browser as a tree using d3.js. Online xml viewer is. Tree Graph Xml.