What Is A Balanced Signal . Used in professional applications, balanced connections carry audio signals over cable runs that are typically much longer than. The difference between balanced and unbalanced audio signals has to do with the design of the audio circuit. A balanced cable, by contrast, has three conductors in the connector and three wires in the cable: Two signals wires plus a separate ground wire. Some cables are capable of balanced connections, others. Balanced signals have often been called “current loop” signals and travel on “twisted pairs” (utp for unshielded twisted pair or stp for shielded. One of the most powerful ways to prevent noise from entering audio signals is to make balanced connections between devices.
from www.radioworld.com
A balanced cable, by contrast, has three conductors in the connector and three wires in the cable: Some cables are capable of balanced connections, others. One of the most powerful ways to prevent noise from entering audio signals is to make balanced connections between devices. Two signals wires plus a separate ground wire. Balanced signals have often been called “current loop” signals and travel on “twisted pairs” (utp for unshielded twisted pair or stp for shielded. Used in professional applications, balanced connections carry audio signals over cable runs that are typically much longer than. The difference between balanced and unbalanced audio signals has to do with the design of the audio circuit.
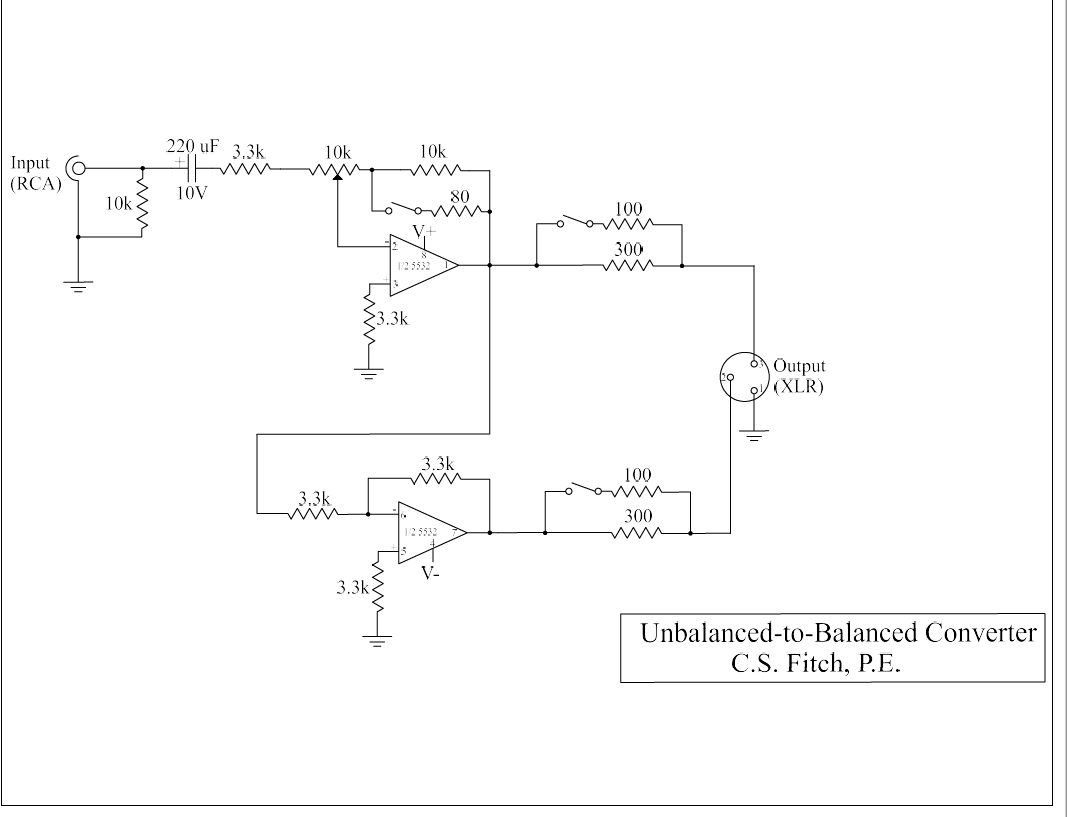
Build an UnbalancedtoBalanced Adaptor Radio World
What Is A Balanced Signal Used in professional applications, balanced connections carry audio signals over cable runs that are typically much longer than. Two signals wires plus a separate ground wire. A balanced cable, by contrast, has three conductors in the connector and three wires in the cable: One of the most powerful ways to prevent noise from entering audio signals is to make balanced connections between devices. Used in professional applications, balanced connections carry audio signals over cable runs that are typically much longer than. Balanced signals have often been called “current loop” signals and travel on “twisted pairs” (utp for unshielded twisted pair or stp for shielded. Some cables are capable of balanced connections, others. The difference between balanced and unbalanced audio signals has to do with the design of the audio circuit.
From www.dpamicrophones.com
About balanced and unbalanced lines What Is A Balanced Signal Some cables are capable of balanced connections, others. One of the most powerful ways to prevent noise from entering audio signals is to make balanced connections between devices. A balanced cable, by contrast, has three conductors in the connector and three wires in the cable: Balanced signals have often been called “current loop” signals and travel on “twisted pairs” (utp. What Is A Balanced Signal.
From www.youtube.com
Baluns, Balance & Differential Signals YouTube What Is A Balanced Signal Some cables are capable of balanced connections, others. Used in professional applications, balanced connections carry audio signals over cable runs that are typically much longer than. Two signals wires plus a separate ground wire. Balanced signals have often been called “current loop” signals and travel on “twisted pairs” (utp for unshielded twisted pair or stp for shielded. One of the. What Is A Balanced Signal.
From www.aviom.com
What’s the Difference Between Balanced and Unbalanced? Aviom Blog What Is A Balanced Signal Balanced signals have often been called “current loop” signals and travel on “twisted pairs” (utp for unshielded twisted pair or stp for shielded. Some cables are capable of balanced connections, others. The difference between balanced and unbalanced audio signals has to do with the design of the audio circuit. Two signals wires plus a separate ground wire. One of the. What Is A Balanced Signal.
From www.aliexpress.com
Audio balanced signal balanced output to single ended RCA unbalanced What Is A Balanced Signal One of the most powerful ways to prevent noise from entering audio signals is to make balanced connections between devices. Some cables are capable of balanced connections, others. Balanced signals have often been called “current loop” signals and travel on “twisted pairs” (utp for unshielded twisted pair or stp for shielded. Two signals wires plus a separate ground wire. Used. What Is A Balanced Signal.
From www.soundonsound.com
Q. How is impedance balancing audio different from normal balancing? What Is A Balanced Signal Two signals wires plus a separate ground wire. One of the most powerful ways to prevent noise from entering audio signals is to make balanced connections between devices. Balanced signals have often been called “current loop” signals and travel on “twisted pairs” (utp for unshielded twisted pair or stp for shielded. Some cables are capable of balanced connections, others. A. What Is A Balanced Signal.
From www.laserfocusworld.com
Solitons balance signals for transmission Laser Focus World What Is A Balanced Signal Some cables are capable of balanced connections, others. A balanced cable, by contrast, has three conductors in the connector and three wires in the cable: Used in professional applications, balanced connections carry audio signals over cable runs that are typically much longer than. One of the most powerful ways to prevent noise from entering audio signals is to make balanced. What Is A Balanced Signal.
From www.douglas-self.com
Balanced Line Technology What Is A Balanced Signal Balanced signals have often been called “current loop” signals and travel on “twisted pairs” (utp for unshielded twisted pair or stp for shielded. One of the most powerful ways to prevent noise from entering audio signals is to make balanced connections between devices. Some cables are capable of balanced connections, others. Used in professional applications, balanced connections carry audio signals. What Is A Balanced Signal.
From www.local695.com
The Cable Connection Balanced and Unbalanced What Is A Balanced Signal Some cables are capable of balanced connections, others. Used in professional applications, balanced connections carry audio signals over cable runs that are typically much longer than. One of the most powerful ways to prevent noise from entering audio signals is to make balanced connections between devices. A balanced cable, by contrast, has three conductors in the connector and three wires. What Is A Balanced Signal.
From www.star-dundee.com
Signal Level and Noise Margins STARDundee What Is A Balanced Signal Two signals wires plus a separate ground wire. One of the most powerful ways to prevent noise from entering audio signals is to make balanced connections between devices. Some cables are capable of balanced connections, others. Used in professional applications, balanced connections carry audio signals over cable runs that are typically much longer than. A balanced cable, by contrast, has. What Is A Balanced Signal.
From www.bhphotovideo.com
RDL TXA2D Stereo Balanced to Unbalanced Signal Converter TXA2D What Is A Balanced Signal The difference between balanced and unbalanced audio signals has to do with the design of the audio circuit. Some cables are capable of balanced connections, others. Used in professional applications, balanced connections carry audio signals over cable runs that are typically much longer than. Two signals wires plus a separate ground wire. One of the most powerful ways to prevent. What Is A Balanced Signal.
From www.edn.com
Crosscoupled output stages for balanced audio interfaces EDN What Is A Balanced Signal A balanced cable, by contrast, has three conductors in the connector and three wires in the cable: Two signals wires plus a separate ground wire. Balanced signals have often been called “current loop” signals and travel on “twisted pairs” (utp for unshielded twisted pair or stp for shielded. Used in professional applications, balanced connections carry audio signals over cable runs. What Is A Balanced Signal.
From forum.hifiguides.com
Balanced and Unbalanced Signal OffTopic HifiGuides Forums What Is A Balanced Signal Some cables are capable of balanced connections, others. One of the most powerful ways to prevent noise from entering audio signals is to make balanced connections between devices. The difference between balanced and unbalanced audio signals has to do with the design of the audio circuit. Used in professional applications, balanced connections carry audio signals over cable runs that are. What Is A Balanced Signal.
From ar.inspiredpencil.com
Balanced Audio Signal What Is A Balanced Signal Some cables are capable of balanced connections, others. Two signals wires plus a separate ground wire. Used in professional applications, balanced connections carry audio signals over cable runs that are typically much longer than. One of the most powerful ways to prevent noise from entering audio signals is to make balanced connections between devices. A balanced cable, by contrast, has. What Is A Balanced Signal.
From www.radioworld.com
Build an UnbalancedtoBalanced Adaptor Radio World What Is A Balanced Signal One of the most powerful ways to prevent noise from entering audio signals is to make balanced connections between devices. Two signals wires plus a separate ground wire. Some cables are capable of balanced connections, others. A balanced cable, by contrast, has three conductors in the connector and three wires in the cable: Balanced signals have often been called “current. What Is A Balanced Signal.
From www.boxcast.com
Balanced vs. Unbalanced Audio What's The Difference? What Is A Balanced Signal One of the most powerful ways to prevent noise from entering audio signals is to make balanced connections between devices. Balanced signals have often been called “current loop” signals and travel on “twisted pairs” (utp for unshielded twisted pair or stp for shielded. Used in professional applications, balanced connections carry audio signals over cable runs that are typically much longer. What Is A Balanced Signal.
From iamlukeb.com
Balanced VS Unbalanced Cable, What's the difference? I Am Luke B What Is A Balanced Signal Some cables are capable of balanced connections, others. Balanced signals have often been called “current loop” signals and travel on “twisted pairs” (utp for unshielded twisted pair or stp for shielded. A balanced cable, by contrast, has three conductors in the connector and three wires in the cable: The difference between balanced and unbalanced audio signals has to do with. What Is A Balanced Signal.
From www.youtube.com
TS Unbalanced vs TRS Balanced Cables YouTube What Is A Balanced Signal The difference between balanced and unbalanced audio signals has to do with the design of the audio circuit. A balanced cable, by contrast, has three conductors in the connector and three wires in the cable: One of the most powerful ways to prevent noise from entering audio signals is to make balanced connections between devices. Two signals wires plus a. What Is A Balanced Signal.
From www.seekic.com
600_OHM_BALANCED_DRIVER_FOR_LINE_SIGNALS Basic_Circuit Circuit What Is A Balanced Signal Two signals wires plus a separate ground wire. Balanced signals have often been called “current loop” signals and travel on “twisted pairs” (utp for unshielded twisted pair or stp for shielded. Some cables are capable of balanced connections, others. The difference between balanced and unbalanced audio signals has to do with the design of the audio circuit. Used in professional. What Is A Balanced Signal.
From www.testandmeasurementtips.com
Sorting out balanced cables and differential signaling What Is A Balanced Signal A balanced cable, by contrast, has three conductors in the connector and three wires in the cable: Balanced signals have often been called “current loop” signals and travel on “twisted pairs” (utp for unshielded twisted pair or stp for shielded. Two signals wires plus a separate ground wire. One of the most powerful ways to prevent noise from entering audio. What Is A Balanced Signal.
From honeyhiraad.ir
最安値 最終 Beat Audio Balanced Signal PHA3 用 +α honeyhiraad.ir What Is A Balanced Signal Two signals wires plus a separate ground wire. Balanced signals have often been called “current loop” signals and travel on “twisted pairs” (utp for unshielded twisted pair or stp for shielded. Used in professional applications, balanced connections carry audio signals over cable runs that are typically much longer than. A balanced cable, by contrast, has three conductors in the connector. What Is A Balanced Signal.
From www.soundguys.com
Balanced connection vs unbalanced What's the difference? SoundGuys What Is A Balanced Signal A balanced cable, by contrast, has three conductors in the connector and three wires in the cable: The difference between balanced and unbalanced audio signals has to do with the design of the audio circuit. Two signals wires plus a separate ground wire. Some cables are capable of balanced connections, others. Used in professional applications, balanced connections carry audio signals. What Is A Balanced Signal.
From anthropology.iresearchnet.com
Home Improvement 3way balanced signal input and output selection What Is A Balanced Signal Used in professional applications, balanced connections carry audio signals over cable runs that are typically much longer than. Some cables are capable of balanced connections, others. The difference between balanced and unbalanced audio signals has to do with the design of the audio circuit. Balanced signals have often been called “current loop” signals and travel on “twisted pairs” (utp for. What Is A Balanced Signal.
From www.youtube.com
How to make 1/4" to XLR TRS balanced audio signal cable YouTube What Is A Balanced Signal The difference between balanced and unbalanced audio signals has to do with the design of the audio circuit. Two signals wires plus a separate ground wire. Balanced signals have often been called “current loop” signals and travel on “twisted pairs” (utp for unshielded twisted pair or stp for shielded. Some cables are capable of balanced connections, others. A balanced cable,. What Is A Balanced Signal.
From www.slideserve.com
PPT Unbalanced Signal PowerPoint Presentation, free download ID5717608 What Is A Balanced Signal Two signals wires plus a separate ground wire. Balanced signals have often been called “current loop” signals and travel on “twisted pairs” (utp for unshielded twisted pair or stp for shielded. The difference between balanced and unbalanced audio signals has to do with the design of the audio circuit. Some cables are capable of balanced connections, others. A balanced cable,. What Is A Balanced Signal.
From digitalsoundandmusic.com
Chapter 1 Digital Sound & Music What Is A Balanced Signal The difference between balanced and unbalanced audio signals has to do with the design of the audio circuit. Some cables are capable of balanced connections, others. One of the most powerful ways to prevent noise from entering audio signals is to make balanced connections between devices. Two signals wires plus a separate ground wire. A balanced cable, by contrast, has. What Is A Balanced Signal.
From community.element14.com
OpAmp basics unbalanced to balanced signal with dual OpAmp element14 What Is A Balanced Signal A balanced cable, by contrast, has three conductors in the connector and three wires in the cable: The difference between balanced and unbalanced audio signals has to do with the design of the audio circuit. Some cables are capable of balanced connections, others. Two signals wires plus a separate ground wire. Used in professional applications, balanced connections carry audio signals. What Is A Balanced Signal.
From rockfordfosgate.com
RFBLD Balanced Line Driver Rockford Fosgate What Is A Balanced Signal One of the most powerful ways to prevent noise from entering audio signals is to make balanced connections between devices. The difference between balanced and unbalanced audio signals has to do with the design of the audio circuit. Balanced signals have often been called “current loop” signals and travel on “twisted pairs” (utp for unshielded twisted pair or stp for. What Is A Balanced Signal.
From www.youtube.com
balanced vs unbalanced cables / connectors & signal YouTube What Is A Balanced Signal The difference between balanced and unbalanced audio signals has to do with the design of the audio circuit. Balanced signals have often been called “current loop” signals and travel on “twisted pairs” (utp for unshielded twisted pair or stp for shielded. Used in professional applications, balanced connections carry audio signals over cable runs that are typically much longer than. A. What Is A Balanced Signal.
From www.mql5.com
Learn how to design a trading system by Bill Williams' MFI MQL5 Articles What Is A Balanced Signal Balanced signals have often been called “current loop” signals and travel on “twisted pairs” (utp for unshielded twisted pair or stp for shielded. A balanced cable, by contrast, has three conductors in the connector and three wires in the cable: Some cables are capable of balanced connections, others. Used in professional applications, balanced connections carry audio signals over cable runs. What Is A Balanced Signal.
From www.researchgate.net
Tumour recognition strategies by NK cells. A) Balanced signals What Is A Balanced Signal The difference between balanced and unbalanced audio signals has to do with the design of the audio circuit. Some cables are capable of balanced connections, others. A balanced cable, by contrast, has three conductors in the connector and three wires in the cable: Two signals wires plus a separate ground wire. Balanced signals have often been called “current loop” signals. What Is A Balanced Signal.
From plasmamusic.com
Unbalanced to Balanced Converter Plasma Music Limited What Is A Balanced Signal Balanced signals have often been called “current loop” signals and travel on “twisted pairs” (utp for unshielded twisted pair or stp for shielded. The difference between balanced and unbalanced audio signals has to do with the design of the audio circuit. Two signals wires plus a separate ground wire. A balanced cable, by contrast, has three conductors in the connector. What Is A Balanced Signal.
From www.jefftk.com
Balancing Audio in Software What Is A Balanced Signal One of the most powerful ways to prevent noise from entering audio signals is to make balanced connections between devices. A balanced cable, by contrast, has three conductors in the connector and three wires in the cable: Balanced signals have often been called “current loop” signals and travel on “twisted pairs” (utp for unshielded twisted pair or stp for shielded.. What Is A Balanced Signal.
From ask.audio
Understanding Balanced VS. Unbalanced XLR Cables Ask.Audio What Is A Balanced Signal A balanced cable, by contrast, has three conductors in the connector and three wires in the cable: Used in professional applications, balanced connections carry audio signals over cable runs that are typically much longer than. Balanced signals have often been called “current loop” signals and travel on “twisted pairs” (utp for unshielded twisted pair or stp for shielded. One of. What Is A Balanced Signal.
From community.element14.com
OpAmp basics balanced to unbalanced signal with difference amplifier What Is A Balanced Signal The difference between balanced and unbalanced audio signals has to do with the design of the audio circuit. Two signals wires plus a separate ground wire. One of the most powerful ways to prevent noise from entering audio signals is to make balanced connections between devices. Used in professional applications, balanced connections carry audio signals over cable runs that are. What Is A Balanced Signal.
From www.hometheatershack.com
Understanding Unbalanced vs Balanced audio signals, and the difference What Is A Balanced Signal Balanced signals have often been called “current loop” signals and travel on “twisted pairs” (utp for unshielded twisted pair or stp for shielded. Two signals wires plus a separate ground wire. The difference between balanced and unbalanced audio signals has to do with the design of the audio circuit. Some cables are capable of balanced connections, others. Used in professional. What Is A Balanced Signal.