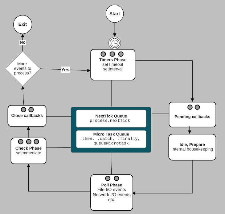
Single Threaded Event Loop Node Js . In node, the event loop is a mechanism that handles asynchronous operations. Essentially, the event loop is a continuous process that waits for and dispatches events. It allows node to perform non. What really happens when spawning multiple threads using worker_threads is the generation of multiple v8 engines sharing memory.
from www.appsrhino.com
It allows node to perform non. In node, the event loop is a mechanism that handles asynchronous operations. Essentially, the event loop is a continuous process that waits for and dispatches events. What really happens when spawning multiple threads using worker_threads is the generation of multiple v8 engines sharing memory.
5 ways node.Js can transform your app development process
Single Threaded Event Loop Node Js In node, the event loop is a mechanism that handles asynchronous operations. In node, the event loop is a mechanism that handles asynchronous operations. Essentially, the event loop is a continuous process that waits for and dispatches events. What really happens when spawning multiple threads using worker_threads is the generation of multiple v8 engines sharing memory. It allows node to perform non.
From digitalocean.com
Node JS Architecture Single Threaded Event Loop DigitalOcean Single Threaded Event Loop Node Js Essentially, the event loop is a continuous process that waits for and dispatches events. In node, the event loop is a mechanism that handles asynchronous operations. It allows node to perform non. What really happens when spawning multiple threads using worker_threads is the generation of multiple v8 engines sharing memory. Single Threaded Event Loop Node Js.
From www.webdevolution.com
Javascript Event Loop Explained Single Threaded Event Loop Node Js It allows node to perform non. In node, the event loop is a mechanism that handles asynchronous operations. Essentially, the event loop is a continuous process that waits for and dispatches events. What really happens when spawning multiple threads using worker_threads is the generation of multiple v8 engines sharing memory. Single Threaded Event Loop Node Js.
From medium.com
Node JS Single Threaded Event Loop Model by Dhamodaran SG Medium Single Threaded Event Loop Node Js It allows node to perform non. Essentially, the event loop is a continuous process that waits for and dispatches events. In node, the event loop is a mechanism that handles asynchronous operations. What really happens when spawning multiple threads using worker_threads is the generation of multiple v8 engines sharing memory. Single Threaded Event Loop Node Js.
From softwareengineeringdaily.com
NodeJS and the Distinction Between Microservices and SOA Software Single Threaded Event Loop Node Js In node, the event loop is a mechanism that handles asynchronous operations. What really happens when spawning multiple threads using worker_threads is the generation of multiple v8 engines sharing memory. It allows node to perform non. Essentially, the event loop is a continuous process that waits for and dispatches events. Single Threaded Event Loop Node Js.
From medium.com
Node.js 동작원리 (Single thread, Eventdriven, NonBlocking I/O, Event loop Single Threaded Event Loop Node Js What really happens when spawning multiple threads using worker_threads is the generation of multiple v8 engines sharing memory. It allows node to perform non. In node, the event loop is a mechanism that handles asynchronous operations. Essentially, the event loop is a continuous process that waits for and dispatches events. Single Threaded Event Loop Node Js.
From www.shekhali.com
What Is Node.js and Why Should You Use It? Shekh Ali's Blog Single Threaded Event Loop Node Js It allows node to perform non. What really happens when spawning multiple threads using worker_threads is the generation of multiple v8 engines sharing memory. Essentially, the event loop is a continuous process that waits for and dispatches events. In node, the event loop is a mechanism that handles asynchronous operations. Single Threaded Event Loop Node Js.
From www.nextgenerationautomation.com
Understand Node JS Single Thread Event Loop Work Flow Single Threaded Event Loop Node Js In node, the event loop is a mechanism that handles asynchronous operations. What really happens when spawning multiple threads using worker_threads is the generation of multiple v8 engines sharing memory. Essentially, the event loop is a continuous process that waits for and dispatches events. It allows node to perform non. Single Threaded Event Loop Node Js.
From medium.com
The Node JS Event Loop. “Node.js is a single threaded… by Rotem Zaig Single Threaded Event Loop Node Js It allows node to perform non. What really happens when spawning multiple threads using worker_threads is the generation of multiple v8 engines sharing memory. Essentially, the event loop is a continuous process that waits for and dispatches events. In node, the event loop is a mechanism that handles asynchronous operations. Single Threaded Event Loop Node Js.
From www.youtube.com
What is Node JS? Single threaded, Non Blocking, Event Driven Explained Single Threaded Event Loop Node Js It allows node to perform non. What really happens when spawning multiple threads using worker_threads is the generation of multiple v8 engines sharing memory. Essentially, the event loop is a continuous process that waits for and dispatches events. In node, the event loop is a mechanism that handles asynchronous operations. Single Threaded Event Loop Node Js.
From learning-zone.github.io
Node.js Basics nodejsbasics Single Threaded Event Loop Node Js What really happens when spawning multiple threads using worker_threads is the generation of multiple v8 engines sharing memory. Essentially, the event loop is a continuous process that waits for and dispatches events. It allows node to perform non. In node, the event loop is a mechanism that handles asynchronous operations. Single Threaded Event Loop Node Js.
From quadexcel.com
The Node.js Event Loop Not So Single Threaded Single Threaded Event Loop Node Js What really happens when spawning multiple threads using worker_threads is the generation of multiple v8 engines sharing memory. It allows node to perform non. In node, the event loop is a mechanism that handles asynchronous operations. Essentially, the event loop is a continuous process that waits for and dispatches events. Single Threaded Event Loop Node Js.
From www.codingninjas.com
Event Loop in Node.js Coding Ninjas Single Threaded Event Loop Node Js What really happens when spawning multiple threads using worker_threads is the generation of multiple v8 engines sharing memory. In node, the event loop is a mechanism that handles asynchronous operations. Essentially, the event loop is a continuous process that waits for and dispatches events. It allows node to perform non. Single Threaded Event Loop Node Js.
From www.ixorasolution.com
The Node.js Event Loop Explained Single Threaded Event Loop Node Js Essentially, the event loop is a continuous process that waits for and dispatches events. In node, the event loop is a mechanism that handles asynchronous operations. What really happens when spawning multiple threads using worker_threads is the generation of multiple v8 engines sharing memory. It allows node to perform non. Single Threaded Event Loop Node Js.
From fabiojanio.medium.com
Introdução ao Node.js (SingleThread, eventloop... Medium Single Threaded Event Loop Node Js What really happens when spawning multiple threads using worker_threads is the generation of multiple v8 engines sharing memory. Essentially, the event loop is a continuous process that waits for and dispatches events. It allows node to perform non. In node, the event loop is a mechanism that handles asynchronous operations. Single Threaded Event Loop Node Js.
From berb.github.io
node.js Singlethreaded and eventdriven JavaScript outside your browser Single Threaded Event Loop Node Js What really happens when spawning multiple threads using worker_threads is the generation of multiple v8 engines sharing memory. It allows node to perform non. In node, the event loop is a mechanism that handles asynchronous operations. Essentially, the event loop is a continuous process that waits for and dispatches events. Single Threaded Event Loop Node Js.
From read.cholonautas.edu.pe
What Is Event Loop In Node Js With Example Printable Templates Free Single Threaded Event Loop Node Js It allows node to perform non. Essentially, the event loop is a continuous process that waits for and dispatches events. In node, the event loop is a mechanism that handles asynchronous operations. What really happens when spawning multiple threads using worker_threads is the generation of multiple v8 engines sharing memory. Single Threaded Event Loop Node Js.
From nodedotjstutorial.blogspot.com
Node.js Tutorial Node.js Event Loop Single Threaded Event Loop Node Js It allows node to perform non. In node, the event loop is a mechanism that handles asynchronous operations. Essentially, the event loop is a continuous process that waits for and dispatches events. What really happens when spawning multiple threads using worker_threads is the generation of multiple v8 engines sharing memory. Single Threaded Event Loop Node Js.
From morioh.com
How does the Event Loop work in Node.js? Single Threaded Event Loop Node Js Essentially, the event loop is a continuous process that waits for and dispatches events. What really happens when spawning multiple threads using worker_threads is the generation of multiple v8 engines sharing memory. In node, the event loop is a mechanism that handles asynchronous operations. It allows node to perform non. Single Threaded Event Loop Node Js.
From tudip.com
Blog Event Loop Explained Eventdriven Programming Tudip Single Threaded Event Loop Node Js What really happens when spawning multiple threads using worker_threads is the generation of multiple v8 engines sharing memory. In node, the event loop is a mechanism that handles asynchronous operations. Essentially, the event loop is a continuous process that waits for and dispatches events. It allows node to perform non. Single Threaded Event Loop Node Js.
From practicalprogramming.fr
NodeJS Event Loop Single Threaded Event Loop Node Js In node, the event loop is a mechanism that handles asynchronous operations. What really happens when spawning multiple threads using worker_threads is the generation of multiple v8 engines sharing memory. It allows node to perform non. Essentially, the event loop is a continuous process that waits for and dispatches events. Single Threaded Event Loop Node Js.
From www.learnsimpli.com
What is event loop in node.js and how does it works Learn Simpli Single Threaded Event Loop Node Js In node, the event loop is a mechanism that handles asynchronous operations. What really happens when spawning multiple threads using worker_threads is the generation of multiple v8 engines sharing memory. It allows node to perform non. Essentially, the event loop is a continuous process that waits for and dispatches events. Single Threaded Event Loop Node Js.
From nodedotjstutorial.blogspot.com
Node.js Tutorial Node.js Event Loop Single Threaded Event Loop Node Js It allows node to perform non. Essentially, the event loop is a continuous process that waits for and dispatches events. In node, the event loop is a mechanism that handles asynchronous operations. What really happens when spawning multiple threads using worker_threads is the generation of multiple v8 engines sharing memory. Single Threaded Event Loop Node Js.
From www.appsrhino.com
5 ways node.Js can transform your app development process Single Threaded Event Loop Node Js In node, the event loop is a mechanism that handles asynchronous operations. What really happens when spawning multiple threads using worker_threads is the generation of multiple v8 engines sharing memory. Essentially, the event loop is a continuous process that waits for and dispatches events. It allows node to perform non. Single Threaded Event Loop Node Js.
From www.topsinfosolutions.com
How to Use Node.js Architecture to Build Highly Scalable Apps? Single Threaded Event Loop Node Js In node, the event loop is a mechanism that handles asynchronous operations. It allows node to perform non. What really happens when spawning multiple threads using worker_threads is the generation of multiple v8 engines sharing memory. Essentially, the event loop is a continuous process that waits for and dispatches events. Single Threaded Event Loop Node Js.
From apidog.com
How to Use the Event Loop in Node.js? Single Threaded Event Loop Node Js What really happens when spawning multiple threads using worker_threads is the generation of multiple v8 engines sharing memory. It allows node to perform non. Essentially, the event loop is a continuous process that waits for and dispatches events. In node, the event loop is a mechanism that handles asynchronous operations. Single Threaded Event Loop Node Js.
From www.geeksforgeeks.org
Why Node.js is a Single Threaded Language ? Single Threaded Event Loop Node Js It allows node to perform non. In node, the event loop is a mechanism that handles asynchronous operations. Essentially, the event loop is a continuous process that waits for and dispatches events. What really happens when spawning multiple threads using worker_threads is the generation of multiple v8 engines sharing memory. Single Threaded Event Loop Node Js.
From medium.com
Node.js 동작원리 (Single thread, Eventdriven, NonBlocking I/O, Event loop Single Threaded Event Loop Node Js In node, the event loop is a mechanism that handles asynchronous operations. It allows node to perform non. Essentially, the event loop is a continuous process that waits for and dispatches events. What really happens when spawning multiple threads using worker_threads is the generation of multiple v8 engines sharing memory. Single Threaded Event Loop Node Js.
From digitalocean.com
Node JS Architecture Single Threaded Event Loop DigitalOcean Single Threaded Event Loop Node Js What really happens when spawning multiple threads using worker_threads is the generation of multiple v8 engines sharing memory. Essentially, the event loop is a continuous process that waits for and dispatches events. It allows node to perform non. In node, the event loop is a mechanism that handles asynchronous operations. Single Threaded Event Loop Node Js.
From uiux.zone
A complete guide to the Node.js event loop ⋅ uiux.zone Single Threaded Event Loop Node Js In node, the event loop is a mechanism that handles asynchronous operations. Essentially, the event loop is a continuous process that waits for and dispatches events. It allows node to perform non. What really happens when spawning multiple threads using worker_threads is the generation of multiple v8 engines sharing memory. Single Threaded Event Loop Node Js.
From www.becomebetterprogrammer.com
Is Node.js SingleThreaded or MultiThreaded? and Why? A Single Threaded Event Loop Node Js What really happens when spawning multiple threads using worker_threads is the generation of multiple v8 engines sharing memory. In node, the event loop is a mechanism that handles asynchronous operations. Essentially, the event loop is a continuous process that waits for and dispatches events. It allows node to perform non. Single Threaded Event Loop Node Js.
From www.simform.com
How to Build Realtime App with Node.js Single Threaded Event Loop Node Js It allows node to perform non. What really happens when spawning multiple threads using worker_threads is the generation of multiple v8 engines sharing memory. Essentially, the event loop is a continuous process that waits for and dispatches events. In node, the event loop is a mechanism that handles asynchronous operations. Single Threaded Event Loop Node Js.
From navodyathenuwara81.medium.com
Node JS. Event Loop by Navodya Thenuwara Medium Single Threaded Event Loop Node Js What really happens when spawning multiple threads using worker_threads is the generation of multiple v8 engines sharing memory. It allows node to perform non. In node, the event loop is a mechanism that handles asynchronous operations. Essentially, the event loop is a continuous process that waits for and dispatches events. Single Threaded Event Loop Node Js.
From medium.com
Event Loop Cycle in Node.js Dina Hafez Medium Single Threaded Event Loop Node Js Essentially, the event loop is a continuous process that waits for and dispatches events. In node, the event loop is a mechanism that handles asynchronous operations. It allows node to perform non. What really happens when spawning multiple threads using worker_threads is the generation of multiple v8 engines sharing memory. Single Threaded Event Loop Node Js.
From morioh.com
Understanding the Node.js Event Loop Single Threaded Event Loop Node Js In node, the event loop is a mechanism that handles asynchronous operations. It allows node to perform non. What really happens when spawning multiple threads using worker_threads is the generation of multiple v8 engines sharing memory. Essentially, the event loop is a continuous process that waits for and dispatches events. Single Threaded Event Loop Node Js.