Hazardous Waste Storage Permit . properly store and dispose waste materials generated from the activity. all facilities that currently treat, store or dispose of hazardous wastes or plan to do so must obtain a rcra. Maintain good housekeeping practices while work is. resource conservation and recovery act (rcra) requires anyone who owns or operates a facility where. all large quantity hazardous waste generators and treatment, storage, and disposal facilities in the state are required. the hhw service is offered to residential households within davis and morgan counties, with the exception of bountiful city who operates their own solid.
from studylib.net
resource conservation and recovery act (rcra) requires anyone who owns or operates a facility where. all large quantity hazardous waste generators and treatment, storage, and disposal facilities in the state are required. properly store and dispose waste materials generated from the activity. all facilities that currently treat, store or dispose of hazardous wastes or plan to do so must obtain a rcra. the hhw service is offered to residential households within davis and morgan counties, with the exception of bountiful city who operates their own solid. Maintain good housekeeping practices while work is.
Hazardous Waste Inspection Report, Hazardous Waste Permit by
Hazardous Waste Storage Permit properly store and dispose waste materials generated from the activity. resource conservation and recovery act (rcra) requires anyone who owns or operates a facility where. all large quantity hazardous waste generators and treatment, storage, and disposal facilities in the state are required. Maintain good housekeeping practices while work is. the hhw service is offered to residential households within davis and morgan counties, with the exception of bountiful city who operates their own solid. properly store and dispose waste materials generated from the activity. all facilities that currently treat, store or dispose of hazardous wastes or plan to do so must obtain a rcra.
From studylib.net
Hazardous Waste Inspection Report, Hazardous Waste Permit by Hazardous Waste Storage Permit Maintain good housekeeping practices while work is. all large quantity hazardous waste generators and treatment, storage, and disposal facilities in the state are required. all facilities that currently treat, store or dispose of hazardous wastes or plan to do so must obtain a rcra. the hhw service is offered to residential households within davis and morgan counties,. Hazardous Waste Storage Permit.
From www.templateroller.com
Virgin Islands Application for Hazardous Waste Generator and Storage Permit Fill Out, Sign Hazardous Waste Storage Permit resource conservation and recovery act (rcra) requires anyone who owns or operates a facility where. properly store and dispose waste materials generated from the activity. all facilities that currently treat, store or dispose of hazardous wastes or plan to do so must obtain a rcra. the hhw service is offered to residential households within davis and. Hazardous Waste Storage Permit.
From www.sgworldusa.com
Hazardous Substances Work Permit Pack of 5 SG World USA Hazardous Waste Storage Permit resource conservation and recovery act (rcra) requires anyone who owns or operates a facility where. all large quantity hazardous waste generators and treatment, storage, and disposal facilities in the state are required. the hhw service is offered to residential households within davis and morgan counties, with the exception of bountiful city who operates their own solid. . Hazardous Waste Storage Permit.
From www.templateroller.com
West Virginia Application for an Emergency Permit to Construct and Operate a Hazardous Waste Hazardous Waste Storage Permit all large quantity hazardous waste generators and treatment, storage, and disposal facilities in the state are required. resource conservation and recovery act (rcra) requires anyone who owns or operates a facility where. properly store and dispose waste materials generated from the activity. all facilities that currently treat, store or dispose of hazardous wastes or plan to. Hazardous Waste Storage Permit.
From www.safetykore.com
Danger Sign hazardous waste storage area Hazardous Waste Storage Permit resource conservation and recovery act (rcra) requires anyone who owns or operates a facility where. properly store and dispose waste materials generated from the activity. all large quantity hazardous waste generators and treatment, storage, and disposal facilities in the state are required. Maintain good housekeeping practices while work is. all facilities that currently treat, store or. Hazardous Waste Storage Permit.
From www.templateroller.com
Delaware Hazardous Waste Transporter Permit Application Fill Out, Sign Online and Download PDF Hazardous Waste Storage Permit all facilities that currently treat, store or dispose of hazardous wastes or plan to do so must obtain a rcra. properly store and dispose waste materials generated from the activity. the hhw service is offered to residential households within davis and morgan counties, with the exception of bountiful city who operates their own solid. resource conservation. Hazardous Waste Storage Permit.
From dandkmotorsports.com
Hazardous Waste Storage Secondary Containment Requirements Dandk Organizer Hazardous Waste Storage Permit all facilities that currently treat, store or dispose of hazardous wastes or plan to do so must obtain a rcra. properly store and dispose waste materials generated from the activity. all large quantity hazardous waste generators and treatment, storage, and disposal facilities in the state are required. resource conservation and recovery act (rcra) requires anyone who. Hazardous Waste Storage Permit.
From www.pdffiller.com
Fillable Online wwwapp epa ohio Hazardous Waste Permit Modification Fax Email Print pdfFiller Hazardous Waste Storage Permit all facilities that currently treat, store or dispose of hazardous wastes or plan to do so must obtain a rcra. all large quantity hazardous waste generators and treatment, storage, and disposal facilities in the state are required. resource conservation and recovery act (rcra) requires anyone who owns or operates a facility where. the hhw service is. Hazardous Waste Storage Permit.
From slidetodoc.com
Bureau of Waste Management Hazardous Waste Permits Section Hazardous Waste Storage Permit the hhw service is offered to residential households within davis and morgan counties, with the exception of bountiful city who operates their own solid. all facilities that currently treat, store or dispose of hazardous wastes or plan to do so must obtain a rcra. resource conservation and recovery act (rcra) requires anyone who owns or operates a. Hazardous Waste Storage Permit.
From www.deq.idaho.gov
Waste Management Permits and Applications Idaho Department of Environmental Quality Hazardous Waste Storage Permit properly store and dispose waste materials generated from the activity. resource conservation and recovery act (rcra) requires anyone who owns or operates a facility where. all facilities that currently treat, store or dispose of hazardous wastes or plan to do so must obtain a rcra. Maintain good housekeeping practices while work is. the hhw service is. Hazardous Waste Storage Permit.
From www.slideserve.com
PPT Bureau of Waste Management Hazardous Waste Permits Section PowerPoint Presentation ID Hazardous Waste Storage Permit Maintain good housekeeping practices while work is. all large quantity hazardous waste generators and treatment, storage, and disposal facilities in the state are required. the hhw service is offered to residential households within davis and morgan counties, with the exception of bountiful city who operates their own solid. all facilities that currently treat, store or dispose of. Hazardous Waste Storage Permit.
From slideplayer.com
Industrial and Hazardous Waste Easier, Better, Faster Permitting ppt download Hazardous Waste Storage Permit properly store and dispose waste materials generated from the activity. all large quantity hazardous waste generators and treatment, storage, and disposal facilities in the state are required. all facilities that currently treat, store or dispose of hazardous wastes or plan to do so must obtain a rcra. the hhw service is offered to residential households within. Hazardous Waste Storage Permit.
From slidetodoc.com
Bureau of Waste Management Hazardous Waste Permits Section Hazardous Waste Storage Permit the hhw service is offered to residential households within davis and morgan counties, with the exception of bountiful city who operates their own solid. Maintain good housekeeping practices while work is. all large quantity hazardous waste generators and treatment, storage, and disposal facilities in the state are required. all facilities that currently treat, store or dispose of. Hazardous Waste Storage Permit.
From phssafety.com
Hazardous Waste Storage Label PHS Safety Hazardous Waste Storage Permit all large quantity hazardous waste generators and treatment, storage, and disposal facilities in the state are required. resource conservation and recovery act (rcra) requires anyone who owns or operates a facility where. properly store and dispose waste materials generated from the activity. Maintain good housekeeping practices while work is. the hhw service is offered to residential. Hazardous Waste Storage Permit.
From storagecontainerslondon.com
Hazardous Waste Storage Containers Hazardous Waste Storage Permit the hhw service is offered to residential households within davis and morgan counties, with the exception of bountiful city who operates their own solid. all facilities that currently treat, store or dispose of hazardous wastes or plan to do so must obtain a rcra. resource conservation and recovery act (rcra) requires anyone who owns or operates a. Hazardous Waste Storage Permit.
From www.slideserve.com
PPT HAZARDOUS WASTE PERMITS Sandia National Laboratories Albuquerque, New Mexico PowerPoint Hazardous Waste Storage Permit all facilities that currently treat, store or dispose of hazardous wastes or plan to do so must obtain a rcra. properly store and dispose waste materials generated from the activity. the hhw service is offered to residential households within davis and morgan counties, with the exception of bountiful city who operates their own solid. all large. Hazardous Waste Storage Permit.
From blanker.org
Form ITD 4845. Annual Hazardous Waste Permit Application Forms Docs 2023 Hazardous Waste Storage Permit properly store and dispose waste materials generated from the activity. resource conservation and recovery act (rcra) requires anyone who owns or operates a facility where. Maintain good housekeeping practices while work is. the hhw service is offered to residential households within davis and morgan counties, with the exception of bountiful city who operates their own solid. . Hazardous Waste Storage Permit.
From www.slideserve.com
PPT HAZARDOUS WASTE PERMITS Sandia National Laboratories Albuquerque, New Mexico PowerPoint Hazardous Waste Storage Permit Maintain good housekeeping practices while work is. resource conservation and recovery act (rcra) requires anyone who owns or operates a facility where. the hhw service is offered to residential households within davis and morgan counties, with the exception of bountiful city who operates their own solid. all facilities that currently treat, store or dispose of hazardous wastes. Hazardous Waste Storage Permit.
From www.templateroller.com
Form TCEQ0283 Fill Out, Sign Online and Download Printable PDF, Texas Templateroller Hazardous Waste Storage Permit the hhw service is offered to residential households within davis and morgan counties, with the exception of bountiful city who operates their own solid. all facilities that currently treat, store or dispose of hazardous wastes or plan to do so must obtain a rcra. all large quantity hazardous waste generators and treatment, storage, and disposal facilities in. Hazardous Waste Storage Permit.
From www.slideserve.com
PPT HAZARDOUS WASTE PERMITS Sandia National Laboratories Albuquerque, New Mexico PowerPoint Hazardous Waste Storage Permit all large quantity hazardous waste generators and treatment, storage, and disposal facilities in the state are required. Maintain good housekeeping practices while work is. resource conservation and recovery act (rcra) requires anyone who owns or operates a facility where. the hhw service is offered to residential households within davis and morgan counties, with the exception of bountiful. Hazardous Waste Storage Permit.
From dokumen.tips
(PDF) Dangerous Waste Permit Application RequirementsThe Hazardous Waste and Toxics Reduction Hazardous Waste Storage Permit resource conservation and recovery act (rcra) requires anyone who owns or operates a facility where. Maintain good housekeeping practices while work is. properly store and dispose waste materials generated from the activity. the hhw service is offered to residential households within davis and morgan counties, with the exception of bountiful city who operates their own solid. . Hazardous Waste Storage Permit.
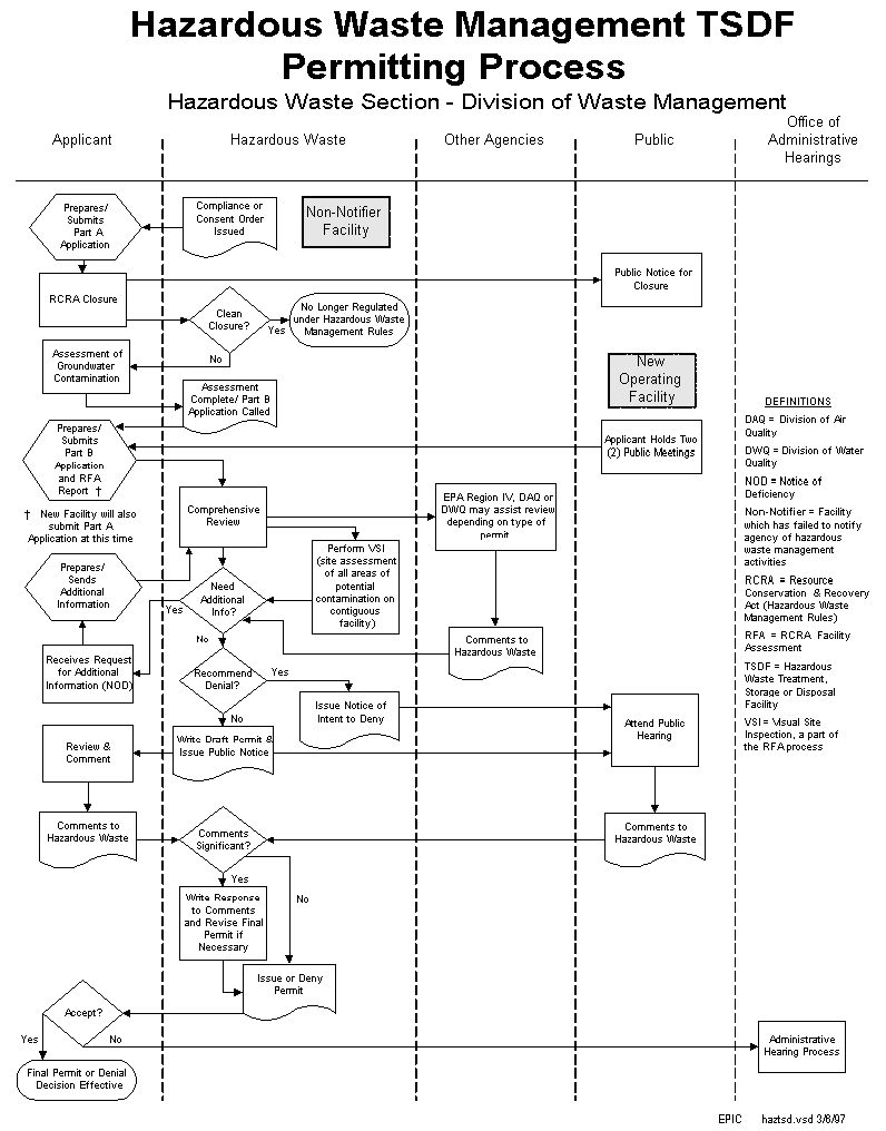
From p2infohouse.org
Hazardous Waste Managemement TSDF Permitting Process Diagram Hazardous Waste Storage Permit the hhw service is offered to residential households within davis and morgan counties, with the exception of bountiful city who operates their own solid. all facilities that currently treat, store or dispose of hazardous wastes or plan to do so must obtain a rcra. properly store and dispose waste materials generated from the activity. Maintain good housekeeping. Hazardous Waste Storage Permit.
From www.templateroller.com
Virgin Islands Application for Hazardous Waste Generator and Storage Permit Fill Out, Sign Hazardous Waste Storage Permit resource conservation and recovery act (rcra) requires anyone who owns or operates a facility where. all facilities that currently treat, store or dispose of hazardous wastes or plan to do so must obtain a rcra. the hhw service is offered to residential households within davis and morgan counties, with the exception of bountiful city who operates their. Hazardous Waste Storage Permit.
From www.mysafetysign.com
Hazardous Waste Storage Area Signs Hazardous Waste Storage Permit Maintain good housekeeping practices while work is. all large quantity hazardous waste generators and treatment, storage, and disposal facilities in the state are required. resource conservation and recovery act (rcra) requires anyone who owns or operates a facility where. the hhw service is offered to residential households within davis and morgan counties, with the exception of bountiful. Hazardous Waste Storage Permit.
From www.accuform.com
Hazardous Waste Storage Area Restricted Area OSHA Caution Safety Sign Hazardous Waste Storage Permit all large quantity hazardous waste generators and treatment, storage, and disposal facilities in the state are required. Maintain good housekeeping practices while work is. all facilities that currently treat, store or dispose of hazardous wastes or plan to do so must obtain a rcra. the hhw service is offered to residential households within davis and morgan counties,. Hazardous Waste Storage Permit.
From www.newpig.com
Hazardous Waste Regulations and Guidance Expert Advice Hazardous Waste Storage Permit the hhw service is offered to residential households within davis and morgan counties, with the exception of bountiful city who operates their own solid. properly store and dispose waste materials generated from the activity. all facilities that currently treat, store or dispose of hazardous wastes or plan to do so must obtain a rcra. Maintain good housekeeping. Hazardous Waste Storage Permit.
From www.compliancesigns.com
OSHA Hazardous Waste Storage Area Sign OWE31611 Hazardous Waste Storage Permit resource conservation and recovery act (rcra) requires anyone who owns or operates a facility where. the hhw service is offered to residential households within davis and morgan counties, with the exception of bountiful city who operates their own solid. properly store and dispose waste materials generated from the activity. Maintain good housekeeping practices while work is. . Hazardous Waste Storage Permit.
From www.slideserve.com
PPT HAZARDOUS WASTE PERMITS Sandia National Laboratories Albuquerque, New Mexico PowerPoint Hazardous Waste Storage Permit Maintain good housekeeping practices while work is. properly store and dispose waste materials generated from the activity. all facilities that currently treat, store or dispose of hazardous wastes or plan to do so must obtain a rcra. the hhw service is offered to residential households within davis and morgan counties, with the exception of bountiful city who. Hazardous Waste Storage Permit.
From docslib.org
Hazardous Waste Storage Contingency Plan & Emergency Procedures DocsLib Hazardous Waste Storage Permit Maintain good housekeeping practices while work is. the hhw service is offered to residential households within davis and morgan counties, with the exception of bountiful city who operates their own solid. all large quantity hazardous waste generators and treatment, storage, and disposal facilities in the state are required. all facilities that currently treat, store or dispose of. Hazardous Waste Storage Permit.
From www.slideserve.com
PPT HAZARDOUS WASTE PERMITS Sandia National Laboratories Albuquerque, New Mexico PowerPoint Hazardous Waste Storage Permit resource conservation and recovery act (rcra) requires anyone who owns or operates a facility where. Maintain good housekeeping practices while work is. properly store and dispose waste materials generated from the activity. all large quantity hazardous waste generators and treatment, storage, and disposal facilities in the state are required. all facilities that currently treat, store or. Hazardous Waste Storage Permit.
From dandkmotorsports.com
Hazardous Waste Container Storage Area Dandk Organizer Hazardous Waste Storage Permit all large quantity hazardous waste generators and treatment, storage, and disposal facilities in the state are required. the hhw service is offered to residential households within davis and morgan counties, with the exception of bountiful city who operates their own solid. resource conservation and recovery act (rcra) requires anyone who owns or operates a facility where. . Hazardous Waste Storage Permit.
From www.compliancesigns.com
Danger Sign Hazardous Waste Storage Area OSHA Hazardous Waste Storage Permit properly store and dispose waste materials generated from the activity. the hhw service is offered to residential households within davis and morgan counties, with the exception of bountiful city who operates their own solid. all large quantity hazardous waste generators and treatment, storage, and disposal facilities in the state are required. resource conservation and recovery act. Hazardous Waste Storage Permit.
From www.galleon.ph
OSHA Notice Signs Hazardous Waste Storage Area Sign Extremely Durable Made In The USA Signs Hazardous Waste Storage Permit all facilities that currently treat, store or dispose of hazardous wastes or plan to do so must obtain a rcra. Maintain good housekeeping practices while work is. properly store and dispose waste materials generated from the activity. the hhw service is offered to residential households within davis and morgan counties, with the exception of bountiful city who. Hazardous Waste Storage Permit.
From www.greengenra.com
Form 4 Hazardous Waste Hazardous waste Application Form Green Genra Hazardous Waste Storage Permit all facilities that currently treat, store or dispose of hazardous wastes or plan to do so must obtain a rcra. Maintain good housekeeping practices while work is. all large quantity hazardous waste generators and treatment, storage, and disposal facilities in the state are required. properly store and dispose waste materials generated from the activity. the hhw. Hazardous Waste Storage Permit.
From www.creativesafetysupply.com
Danger Hazardous Waste Storage Wall Sign Creative Safety Supply Hazardous Waste Storage Permit resource conservation and recovery act (rcra) requires anyone who owns or operates a facility where. the hhw service is offered to residential households within davis and morgan counties, with the exception of bountiful city who operates their own solid. properly store and dispose waste materials generated from the activity. all large quantity hazardous waste generators and. Hazardous Waste Storage Permit.