Print Matrix Javascript . Matrix, a matrix implementation by math.js. Using a nested for loop. Let's create and print a 3x3 matrix in javascript. In javascript you can create multi dimensional array using single dimensional arrays. How to access elements in a javascript 2d array Learn how to create, manipulate, and apply matrices in. Below are the methods to create a 2d array in javascript: Discover the fundamentals of javascript matrix operations with this comprehensive guide. As well as a window.onload function it contains the following five functions: A matrix is an object wrapped around a regular javascript array, providing utility functions for easy matrix. Learning js data structures & algorithms, 2nd ed. For every element in an array assign another array to make it multi.
from www.youtube.com
How to access elements in a javascript 2d array Using a nested for loop. Learn how to create, manipulate, and apply matrices in. Discover the fundamentals of javascript matrix operations with this comprehensive guide. A matrix is an object wrapped around a regular javascript array, providing utility functions for easy matrix. Matrix, a matrix implementation by math.js. Learning js data structures & algorithms, 2nd ed. In javascript you can create multi dimensional array using single dimensional arrays. Let's create and print a 3x3 matrix in javascript. Below are the methods to create a 2d array in javascript:
JavaScript Matrix for Beginners Building and Manipulating Matrices
Print Matrix Javascript Using a nested for loop. Discover the fundamentals of javascript matrix operations with this comprehensive guide. As well as a window.onload function it contains the following five functions: Using a nested for loop. Matrix, a matrix implementation by math.js. In javascript you can create multi dimensional array using single dimensional arrays. How to access elements in a javascript 2d array Learn how to create, manipulate, and apply matrices in. Learning js data structures & algorithms, 2nd ed. A matrix is an object wrapped around a regular javascript array, providing utility functions for easy matrix. Let's create and print a 3x3 matrix in javascript. For every element in an array assign another array to make it multi. Below are the methods to create a 2d array in javascript:
From www.codester.com
Classborn Javascript Matrix FX Plugin by Classborn Codester Print Matrix Javascript Below are the methods to create a 2d array in javascript: Matrix, a matrix implementation by math.js. For every element in an array assign another array to make it multi. Let's create and print a 3x3 matrix in javascript. Learn how to create, manipulate, and apply matrices in. Learning js data structures & algorithms, 2nd ed. In javascript you can. Print Matrix Javascript.
From ichi.pro
As matrizes de JavaScript podem conter tipos diferentes? Print Matrix Javascript A matrix is an object wrapped around a regular javascript array, providing utility functions for easy matrix. In javascript you can create multi dimensional array using single dimensional arrays. How to access elements in a javascript 2d array Let's create and print a 3x3 matrix in javascript. Learn how to create, manipulate, and apply matrices in. Using a nested for. Print Matrix Javascript.
From www.rajamsr.com
JavaScript Print Array Made Easy The Ultimate Guide MSR Print Matrix Javascript A matrix is an object wrapped around a regular javascript array, providing utility functions for easy matrix. For every element in an array assign another array to make it multi. Let's create and print a 3x3 matrix in javascript. In javascript you can create multi dimensional array using single dimensional arrays. Matrix, a matrix implementation by math.js. Learn how to. Print Matrix Javascript.
From www.aldohadinata.com
How To Rotate A Matrix In JavaScript? Aldo Hadinata Print Matrix Javascript A matrix is an object wrapped around a regular javascript array, providing utility functions for easy matrix. For every element in an array assign another array to make it multi. Learn how to create, manipulate, and apply matrices in. Learning js data structures & algorithms, 2nd ed. Matrix, a matrix implementation by math.js. Discover the fundamentals of javascript matrix operations. Print Matrix Javascript.
From www.youtube.com
Java program to print Matrix using 2D Array Learn Coding YouTube Print Matrix Javascript Learning js data structures & algorithms, 2nd ed. Using a nested for loop. A matrix is an object wrapped around a regular javascript array, providing utility functions for easy matrix. Matrix, a matrix implementation by math.js. In javascript you can create multi dimensional array using single dimensional arrays. For every element in an array assign another array to make it. Print Matrix Javascript.
From betterprogramming.pub
How to Create the Matrix Text Effect With JavaScript by Christian Print Matrix Javascript Learning js data structures & algorithms, 2nd ed. Let's create and print a 3x3 matrix in javascript. A matrix is an object wrapped around a regular javascript array, providing utility functions for easy matrix. Below are the methods to create a 2d array in javascript: In javascript you can create multi dimensional array using single dimensional arrays. How to access. Print Matrix Javascript.
From medium.com
Spiral Matrix in JavaScript. This week while covering JavaScript… by Print Matrix Javascript In javascript you can create multi dimensional array using single dimensional arrays. Learning js data structures & algorithms, 2nd ed. Learn how to create, manipulate, and apply matrices in. Using a nested for loop. For every element in an array assign another array to make it multi. Matrix, a matrix implementation by math.js. Discover the fundamentals of javascript matrix operations. Print Matrix Javascript.
From www.youtube.com
matrix addition in javascript YouTube Print Matrix Javascript A matrix is an object wrapped around a regular javascript array, providing utility functions for easy matrix. Below are the methods to create a 2d array in javascript: As well as a window.onload function it contains the following five functions: Discover the fundamentals of javascript matrix operations with this comprehensive guide. Matrix, a matrix implementation by math.js. Learning js data. Print Matrix Javascript.
From medium.com
JavaScript Algorithms. Matrix Spiral by Yuriy Berezskyy Medium Print Matrix Javascript Learning js data structures & algorithms, 2nd ed. For every element in an array assign another array to make it multi. A matrix is an object wrapped around a regular javascript array, providing utility functions for easy matrix. Discover the fundamentals of javascript matrix operations with this comprehensive guide. As well as a window.onload function it contains the following five. Print Matrix Javascript.
From www.youtube.com
print in javascript with print preview YouTube Print Matrix Javascript For every element in an array assign another array to make it multi. A matrix is an object wrapped around a regular javascript array, providing utility functions for easy matrix. Learn how to create, manipulate, and apply matrices in. Let's create and print a 3x3 matrix in javascript. How to access elements in a javascript 2d array Using a nested. Print Matrix Javascript.
From www.researchgate.net
Matrix multiplication formatted in JavaScript Object Notation (JSON Print Matrix Javascript Let's create and print a 3x3 matrix in javascript. In javascript you can create multi dimensional array using single dimensional arrays. Below are the methods to create a 2d array in javascript: Using a nested for loop. How to access elements in a javascript 2d array Learning js data structures & algorithms, 2nd ed. Learn how to create, manipulate, and. Print Matrix Javascript.
From www.codester.com
Classborn Javascript Matrix FX Plugin by Classborn Codester Print Matrix Javascript As well as a window.onload function it contains the following five functions: In javascript you can create multi dimensional array using single dimensional arrays. Learning js data structures & algorithms, 2nd ed. Discover the fundamentals of javascript matrix operations with this comprehensive guide. Below are the methods to create a 2d array in javascript: For every element in an array. Print Matrix Javascript.
From stackoverflow.com
javascript How to improve print quality when print from browser to Print Matrix Javascript A matrix is an object wrapped around a regular javascript array, providing utility functions for easy matrix. How to access elements in a javascript 2d array Discover the fundamentals of javascript matrix operations with this comprehensive guide. Let's create and print a 3x3 matrix in javascript. Below are the methods to create a 2d array in javascript: Learn how to. Print Matrix Javascript.
From lovebleeding9ffedd.blogspot.com
38 Addition Of Two Matrix In Javascript Javascript Nerd Answer Print Matrix Javascript As well as a window.onload function it contains the following five functions: Learning js data structures & algorithms, 2nd ed. Using a nested for loop. Discover the fundamentals of javascript matrix operations with this comprehensive guide. Below are the methods to create a 2d array in javascript: For every element in an array assign another array to make it multi.. Print Matrix Javascript.
From itsourcecode.com
JavaScript Print Array Methods And Best Parctices Print Matrix Javascript Discover the fundamentals of javascript matrix operations with this comprehensive guide. How to access elements in a javascript 2d array Below are the methods to create a 2d array in javascript: Learning js data structures & algorithms, 2nd ed. Using a nested for loop. Learn how to create, manipulate, and apply matrices in. For every element in an array assign. Print Matrix Javascript.
From www.javatpoint.com
JavaScript print() method javatpoint Print Matrix Javascript Discover the fundamentals of javascript matrix operations with this comprehensive guide. Learn how to create, manipulate, and apply matrices in. For every element in an array assign another array to make it multi. As well as a window.onload function it contains the following five functions: Below are the methods to create a 2d array in javascript: Matrix, a matrix implementation. Print Matrix Javascript.
From sanori.github.io
JavaScript Pitfalls & Tips 2D Array, Matrix Sanori's Blog Print Matrix Javascript For every element in an array assign another array to make it multi. A matrix is an object wrapped around a regular javascript array, providing utility functions for easy matrix. How to access elements in a javascript 2d array Discover the fundamentals of javascript matrix operations with this comprehensive guide. In javascript you can create multi dimensional array using single. Print Matrix Javascript.
From giuliacajati.medium.com
Mastering Matrices in Javascript A guide to Multidimensional Arrays Print Matrix Javascript For every element in an array assign another array to make it multi. Let's create and print a 3x3 matrix in javascript. Matrix, a matrix implementation by math.js. How to access elements in a javascript 2d array In javascript you can create multi dimensional array using single dimensional arrays. Below are the methods to create a 2d array in javascript:. Print Matrix Javascript.
From github.com
GitHub expresslabs/javascriptarraymatrix A JavaScript object for Print Matrix Javascript Matrix, a matrix implementation by math.js. As well as a window.onload function it contains the following five functions: A matrix is an object wrapped around a regular javascript array, providing utility functions for easy matrix. Using a nested for loop. Below are the methods to create a 2d array in javascript: Learning js data structures & algorithms, 2nd ed. Let's. Print Matrix Javascript.
From btechgeeks.com
How to print a matrix in java Java Program to Print 3*3 Matrix Print Matrix Javascript Let's create and print a 3x3 matrix in javascript. A matrix is an object wrapped around a regular javascript array, providing utility functions for easy matrix. In javascript you can create multi dimensional array using single dimensional arrays. For every element in an array assign another array to make it multi. Learn how to create, manipulate, and apply matrices in.. Print Matrix Javascript.
From www.youtube.com
JavaScript Matrix for Beginners Building and Manipulating Matrices Print Matrix Javascript A matrix is an object wrapped around a regular javascript array, providing utility functions for easy matrix. Learning js data structures & algorithms, 2nd ed. For every element in an array assign another array to make it multi. Learn how to create, manipulate, and apply matrices in. How to access elements in a javascript 2d array Let's create and print. Print Matrix Javascript.
From www.robinwieruch.de
Linear Algebra in JavaScript with Matrix Operations Print Matrix Javascript Below are the methods to create a 2d array in javascript: In javascript you can create multi dimensional array using single dimensional arrays. Discover the fundamentals of javascript matrix operations with this comprehensive guide. A matrix is an object wrapped around a regular javascript array, providing utility functions for easy matrix. Learn how to create, manipulate, and apply matrices in.. Print Matrix Javascript.
From www.youtube.com
How to create and display the matrix using javascript YouTube Print Matrix Javascript Matrix, a matrix implementation by math.js. In javascript you can create multi dimensional array using single dimensional arrays. Learn how to create, manipulate, and apply matrices in. Below are the methods to create a 2d array in javascript: As well as a window.onload function it contains the following five functions: A matrix is an object wrapped around a regular javascript. Print Matrix Javascript.
From www.youtube.com
Matrix Effect CSS JavaScript Tutorial Daft Creation YouTube Print Matrix Javascript Learn how to create, manipulate, and apply matrices in. A matrix is an object wrapped around a regular javascript array, providing utility functions for easy matrix. For every element in an array assign another array to make it multi. How to access elements in a javascript 2d array Matrix, a matrix implementation by math.js. Discover the fundamentals of javascript matrix. Print Matrix Javascript.
From dhtmlx.com
How to Build a JavaScript Eisenhower Matrix with DHTMLX Print Matrix Javascript Learning js data structures & algorithms, 2nd ed. As well as a window.onload function it contains the following five functions: Learn how to create, manipulate, and apply matrices in. For every element in an array assign another array to make it multi. Using a nested for loop. Below are the methods to create a 2d array in javascript: How to. Print Matrix Javascript.
From javasolution4u.blogspot.com
Diagonal Traversal of Matrix in Javascript Print Matrix Javascript How to access elements in a javascript 2d array Using a nested for loop. A matrix is an object wrapped around a regular javascript array, providing utility functions for easy matrix. As well as a window.onload function it contains the following five functions: Learn how to create, manipulate, and apply matrices in. Matrix, a matrix implementation by math.js. Let's create. Print Matrix Javascript.
From stackoverflow.com
arrays Trying to create a matrix with random numbers in JavaScript Print Matrix Javascript As well as a window.onload function it contains the following five functions: Learn how to create, manipulate, and apply matrices in. How to access elements in a javascript 2d array Learning js data structures & algorithms, 2nd ed. Below are the methods to create a 2d array in javascript: Using a nested for loop. In javascript you can create multi. Print Matrix Javascript.
From www.codester.com
Classborn Javascript Matrix FX Plugin by Classborn Codester Print Matrix Javascript In javascript you can create multi dimensional array using single dimensional arrays. Let's create and print a 3x3 matrix in javascript. Below are the methods to create a 2d array in javascript: As well as a window.onload function it contains the following five functions: Matrix, a matrix implementation by math.js. Learning js data structures & algorithms, 2nd ed. Learn how. Print Matrix Javascript.
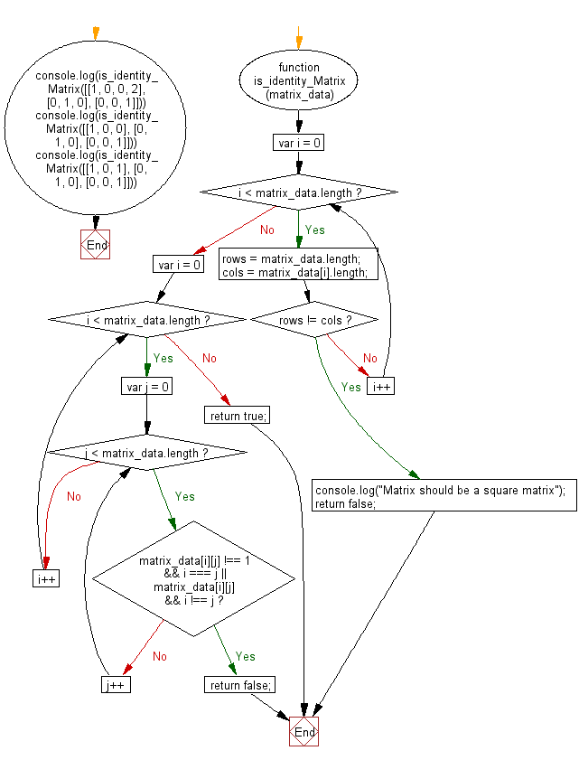
From www.w3resource.com
JavaScript basic Check whether a given matrix is an identity matrix Print Matrix Javascript Learning js data structures & algorithms, 2nd ed. Matrix, a matrix implementation by math.js. For every element in an array assign another array to make it multi. As well as a window.onload function it contains the following five functions: How to access elements in a javascript 2d array Using a nested for loop. Below are the methods to create a. Print Matrix Javascript.
From www.youtube.com
LeetCode 54 Spiral Matrix in javascript YouTube Print Matrix Javascript Let's create and print a 3x3 matrix in javascript. How to access elements in a javascript 2d array Using a nested for loop. As well as a window.onload function it contains the following five functions: Matrix, a matrix implementation by math.js. Learning js data structures & algorithms, 2nd ed. Learn how to create, manipulate, and apply matrices in. In javascript. Print Matrix Javascript.
From socialhackersacademy.org
Matrices in JavaScript MultiDimensional Arrays. Print Matrix Javascript Learn how to create, manipulate, and apply matrices in. Below are the methods to create a 2d array in javascript: As well as a window.onload function it contains the following five functions: Discover the fundamentals of javascript matrix operations with this comprehensive guide. Using a nested for loop. Matrix, a matrix implementation by math.js. For every element in an array. Print Matrix Javascript.
From paulchinns.blogspot.com
Matrix Javascript Code Paul Chinn's Multiplying Matrices Print Matrix Javascript Learn how to create, manipulate, and apply matrices in. Let's create and print a 3x3 matrix in javascript. Below are the methods to create a 2d array in javascript: Learning js data structures & algorithms, 2nd ed. Using a nested for loop. Discover the fundamentals of javascript matrix operations with this comprehensive guide. In javascript you can create multi dimensional. Print Matrix Javascript.
From nhanvietluanvan.com
Printing Array In Javascript A Comprehensive Guide Print Matrix Javascript Below are the methods to create a 2d array in javascript: Using a nested for loop. For every element in an array assign another array to make it multi. A matrix is an object wrapped around a regular javascript array, providing utility functions for easy matrix. Learn how to create, manipulate, and apply matrices in. How to access elements in. Print Matrix Javascript.
From www.scaler.com
Multidimensional Array in JavaScript Scaler Topics Print Matrix Javascript A matrix is an object wrapped around a regular javascript array, providing utility functions for easy matrix. For every element in an array assign another array to make it multi. How to access elements in a javascript 2d array Below are the methods to create a 2d array in javascript: Discover the fundamentals of javascript matrix operations with this comprehensive. Print Matrix Javascript.
From camelcasenoodles.blogspot.com
JavaScript and a Matrix Print Matrix Javascript Below are the methods to create a 2d array in javascript: As well as a window.onload function it contains the following five functions: A matrix is an object wrapped around a regular javascript array, providing utility functions for easy matrix. Let's create and print a 3x3 matrix in javascript. In javascript you can create multi dimensional array using single dimensional. Print Matrix Javascript.