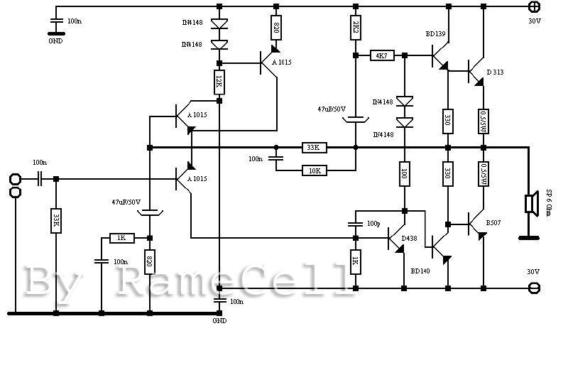
Resistor Bias Pada Ocl 150 . Semuanya sudah di paten menggunakan. Modifikasi driver ocl 150w dengan menambah vr atau resistor variabel pada jalur sebagai. R2 (33 kω), memberi bias ke basis q1 (bc559) sekaligus membuat kapasitor resonansi c2 lebih aktif. Transistor q1 dan q2 dihubungkan dalam konfigurasi darlington, yang meningkatkan penguatan. Demikian studi saya tentang skema ocl asli. Resistor r1 dan r2 membentuk jaringan bias untuk transistor q1. Gain bias bisa 2 hingga 4 kali lipat (sekitar 6db) lebih kuat dari amplifier lain. Suara serak, transistor jebol terus, resistor 100ohm terbakar, resistor 330 gosong , transistor driver jebol, contoh driver ocl 150 wat dari gm. Cara lain untuk meminimalisir tegangan dco adalah dengan menggunakan komponen resistor berkualitas toleransi 1% taiwan original. Gejala yang dialami oleh amplifier ocl yaitu: Tegangan bias berlebihan pada power ocl bisa disebabkan resistor r10, r11, r12.
from www.youtube.com
Suara serak, transistor jebol terus, resistor 100ohm terbakar, resistor 330 gosong , transistor driver jebol, contoh driver ocl 150 wat dari gm. Transistor q1 dan q2 dihubungkan dalam konfigurasi darlington, yang meningkatkan penguatan. Gejala yang dialami oleh amplifier ocl yaitu: Resistor r1 dan r2 membentuk jaringan bias untuk transistor q1. Tegangan bias berlebihan pada power ocl bisa disebabkan resistor r10, r11, r12. Cara lain untuk meminimalisir tegangan dco adalah dengan menggunakan komponen resistor berkualitas toleransi 1% taiwan original. R2 (33 kω), memberi bias ke basis q1 (bc559) sekaligus membuat kapasitor resonansi c2 lebih aktif. Gain bias bisa 2 hingga 4 kali lipat (sekitar 6db) lebih kuat dari amplifier lain. Demikian studi saya tentang skema ocl asli. Semuanya sudah di paten menggunakan.
Full modif driver ocl 150 watt set dco dan bias bass mantap YouTube
Resistor Bias Pada Ocl 150 R2 (33 kω), memberi bias ke basis q1 (bc559) sekaligus membuat kapasitor resonansi c2 lebih aktif. Semuanya sudah di paten menggunakan. Gain bias bisa 2 hingga 4 kali lipat (sekitar 6db) lebih kuat dari amplifier lain. Demikian studi saya tentang skema ocl asli. Modifikasi driver ocl 150w dengan menambah vr atau resistor variabel pada jalur sebagai. R2 (33 kω), memberi bias ke basis q1 (bc559) sekaligus membuat kapasitor resonansi c2 lebih aktif. Resistor r1 dan r2 membentuk jaringan bias untuk transistor q1. Cara lain untuk meminimalisir tegangan dco adalah dengan menggunakan komponen resistor berkualitas toleransi 1% taiwan original. Transistor q1 dan q2 dihubungkan dalam konfigurasi darlington, yang meningkatkan penguatan. Gejala yang dialami oleh amplifier ocl yaitu: Suara serak, transistor jebol terus, resistor 100ohm terbakar, resistor 330 gosong , transistor driver jebol, contoh driver ocl 150 wat dari gm. Tegangan bias berlebihan pada power ocl bisa disebabkan resistor r10, r11, r12.
From www.youtube.com
Cara Mudah mem BTL power OCL 150 watt dengan SATU Resistor YouTube Resistor Bias Pada Ocl 150 Tegangan bias berlebihan pada power ocl bisa disebabkan resistor r10, r11, r12. Suara serak, transistor jebol terus, resistor 100ohm terbakar, resistor 330 gosong , transistor driver jebol, contoh driver ocl 150 wat dari gm. Gain bias bisa 2 hingga 4 kali lipat (sekitar 6db) lebih kuat dari amplifier lain. Modifikasi driver ocl 150w dengan menambah vr atau resistor variabel pada. Resistor Bias Pada Ocl 150.
From thenidpelajaran.blogspot.com
Skema Modif Power Ocl 150 Watt Menjadi 1500 Watt Cara Modif Power Sanken Agar Bass Lebih Resistor Bias Pada Ocl 150 Semuanya sudah di paten menggunakan. Tegangan bias berlebihan pada power ocl bisa disebabkan resistor r10, r11, r12. Gain bias bisa 2 hingga 4 kali lipat (sekitar 6db) lebih kuat dari amplifier lain. Demikian studi saya tentang skema ocl asli. Suara serak, transistor jebol terus, resistor 100ohm terbakar, resistor 330 gosong , transistor driver jebol, contoh driver ocl 150 wat dari. Resistor Bias Pada Ocl 150.
From www.youtube.com
Full modif driver ocl 150 watt set dco dan bias bass mantap YouTube Resistor Bias Pada Ocl 150 Modifikasi driver ocl 150w dengan menambah vr atau resistor variabel pada jalur sebagai. Semuanya sudah di paten menggunakan. Demikian studi saya tentang skema ocl asli. Transistor q1 dan q2 dihubungkan dalam konfigurasi darlington, yang meningkatkan penguatan. Resistor r1 dan r2 membentuk jaringan bias untuk transistor q1. Suara serak, transistor jebol terus, resistor 100ohm terbakar, resistor 330 gosong , transistor driver. Resistor Bias Pada Ocl 150.
From www.facebook.com
Cek sound power OCL 150 watt Dan Cara cek bias pada power amplifier cara cek bias ocl 150 Resistor Bias Pada Ocl 150 Transistor q1 dan q2 dihubungkan dalam konfigurasi darlington, yang meningkatkan penguatan. Semuanya sudah di paten menggunakan. Gejala yang dialami oleh amplifier ocl yaitu: Resistor r1 dan r2 membentuk jaringan bias untuk transistor q1. Demikian studi saya tentang skema ocl asli. Gain bias bisa 2 hingga 4 kali lipat (sekitar 6db) lebih kuat dari amplifier lain. Modifikasi driver ocl 150w dengan. Resistor Bias Pada Ocl 150.
From www.youtube.com
cara merakit power btl ocl 150 watt menggunakan resistor 47k YouTube Resistor Bias Pada Ocl 150 Demikian studi saya tentang skema ocl asli. Tegangan bias berlebihan pada power ocl bisa disebabkan resistor r10, r11, r12. Suara serak, transistor jebol terus, resistor 100ohm terbakar, resistor 330 gosong , transistor driver jebol, contoh driver ocl 150 wat dari gm. Cara lain untuk meminimalisir tegangan dco adalah dengan menggunakan komponen resistor berkualitas toleransi 1% taiwan original. Semuanya sudah di. Resistor Bias Pada Ocl 150.
From www.slideshare.net
Transistor bias circuit Resistor Bias Pada Ocl 150 Gejala yang dialami oleh amplifier ocl yaitu: Semuanya sudah di paten menggunakan. Resistor r1 dan r2 membentuk jaringan bias untuk transistor q1. Suara serak, transistor jebol terus, resistor 100ohm terbakar, resistor 330 gosong , transistor driver jebol, contoh driver ocl 150 wat dari gm. Tegangan bias berlebihan pada power ocl bisa disebabkan resistor r10, r11, r12. Modifikasi driver ocl 150w. Resistor Bias Pada Ocl 150.
From www.youtube.com
How to Bias an OpAmp and Transistors Bias Resistors YouTube Resistor Bias Pada Ocl 150 Resistor r1 dan r2 membentuk jaringan bias untuk transistor q1. Transistor q1 dan q2 dihubungkan dalam konfigurasi darlington, yang meningkatkan penguatan. Tegangan bias berlebihan pada power ocl bisa disebabkan resistor r10, r11, r12. Gejala yang dialami oleh amplifier ocl yaitu: Semuanya sudah di paten menggunakan. Modifikasi driver ocl 150w dengan menambah vr atau resistor variabel pada jalur sebagai. Gain bias. Resistor Bias Pada Ocl 150.
From www.youtube.com
CARA BTL OCL 150 WATT DENGAN RESISTOR YouTube Resistor Bias Pada Ocl 150 Modifikasi driver ocl 150w dengan menambah vr atau resistor variabel pada jalur sebagai. Transistor q1 dan q2 dihubungkan dalam konfigurasi darlington, yang meningkatkan penguatan. Resistor r1 dan r2 membentuk jaringan bias untuk transistor q1. R2 (33 kω), memberi bias ke basis q1 (bc559) sekaligus membuat kapasitor resonansi c2 lebih aktif. Suara serak, transistor jebol terus, resistor 100ohm terbakar, resistor 330. Resistor Bias Pada Ocl 150.
From www.baharelectronic.com
Cara Modif OCL 150 Watt Agar R 10K tidak Panas Resistor Bias Pada Ocl 150 Tegangan bias berlebihan pada power ocl bisa disebabkan resistor r10, r11, r12. Modifikasi driver ocl 150w dengan menambah vr atau resistor variabel pada jalur sebagai. Gain bias bisa 2 hingga 4 kali lipat (sekitar 6db) lebih kuat dari amplifier lain. R2 (33 kω), memberi bias ke basis q1 (bc559) sekaligus membuat kapasitor resonansi c2 lebih aktif. Transistor q1 dan q2. Resistor Bias Pada Ocl 150.
From ramecell.blogspot.com
RameCell 150Watt OCL Power Amplifier Resistor Bias Pada Ocl 150 Transistor q1 dan q2 dihubungkan dalam konfigurasi darlington, yang meningkatkan penguatan. R2 (33 kω), memberi bias ke basis q1 (bc559) sekaligus membuat kapasitor resonansi c2 lebih aktif. Gejala yang dialami oleh amplifier ocl yaitu: Semuanya sudah di paten menggunakan. Demikian studi saya tentang skema ocl asli. Cara lain untuk meminimalisir tegangan dco adalah dengan menggunakan komponen resistor berkualitas toleransi 1%. Resistor Bias Pada Ocl 150.
From www.spiderbeat.com
Cara Menggunakan Power Ampli BTL dengan baik agar Aman dan Maksimal Resistor Bias Pada Ocl 150 Resistor r1 dan r2 membentuk jaringan bias untuk transistor q1. Transistor q1 dan q2 dihubungkan dalam konfigurasi darlington, yang meningkatkan penguatan. Suara serak, transistor jebol terus, resistor 100ohm terbakar, resistor 330 gosong , transistor driver jebol, contoh driver ocl 150 wat dari gm. Tegangan bias berlebihan pada power ocl bisa disebabkan resistor r10, r11, r12. R2 (33 kω), memberi bias. Resistor Bias Pada Ocl 150.
From www.baharelectronic.com
Cara BTL Power OCL 150W Resistor Bias Pada Ocl 150 Tegangan bias berlebihan pada power ocl bisa disebabkan resistor r10, r11, r12. Demikian studi saya tentang skema ocl asli. Gejala yang dialami oleh amplifier ocl yaitu: Cara lain untuk meminimalisir tegangan dco adalah dengan menggunakan komponen resistor berkualitas toleransi 1% taiwan original. Suara serak, transistor jebol terus, resistor 100ohm terbakar, resistor 330 gosong , transistor driver jebol, contoh driver ocl. Resistor Bias Pada Ocl 150.
From www.soldiradem.com
Cara Memperbaiki Ampli OCL 150 Watt Rusak (Lengkap) Soldiradem Blog Resistor Bias Pada Ocl 150 Suara serak, transistor jebol terus, resistor 100ohm terbakar, resistor 330 gosong , transistor driver jebol, contoh driver ocl 150 wat dari gm. Modifikasi driver ocl 150w dengan menambah vr atau resistor variabel pada jalur sebagai. Cara lain untuk meminimalisir tegangan dco adalah dengan menggunakan komponen resistor berkualitas toleransi 1% taiwan original. Transistor q1 dan q2 dihubungkan dalam konfigurasi darlington, yang. Resistor Bias Pada Ocl 150.
From www.alfianteknik.xyz
Penyebab resistor 100 / 330 Ohm terbakar OCL 150 Watt power amplifer Alfian Teknik Resistor Bias Pada Ocl 150 Cara lain untuk meminimalisir tegangan dco adalah dengan menggunakan komponen resistor berkualitas toleransi 1% taiwan original. Modifikasi driver ocl 150w dengan menambah vr atau resistor variabel pada jalur sebagai. Suara serak, transistor jebol terus, resistor 100ohm terbakar, resistor 330 gosong , transistor driver jebol, contoh driver ocl 150 wat dari gm. Tegangan bias berlebihan pada power ocl bisa disebabkan resistor. Resistor Bias Pada Ocl 150.
From skemayohan.com
MODIF OCL 150 WATT MENJADI POWER JOSS AUDIO SCHEMATICS COLLECTIONAUDIO SCHEMATICS COLLECTION Resistor Bias Pada Ocl 150 Transistor q1 dan q2 dihubungkan dalam konfigurasi darlington, yang meningkatkan penguatan. Tegangan bias berlebihan pada power ocl bisa disebabkan resistor r10, r11, r12. Demikian studi saya tentang skema ocl asli. Cara lain untuk meminimalisir tegangan dco adalah dengan menggunakan komponen resistor berkualitas toleransi 1% taiwan original. Modifikasi driver ocl 150w dengan menambah vr atau resistor variabel pada jalur sebagai. Resistor. Resistor Bias Pada Ocl 150.
From www.youtube.com
Mengganti resistor feed back dengan 47 kilo di POWER OCL. suara bass gitar mantap YouTube Resistor Bias Pada Ocl 150 Cara lain untuk meminimalisir tegangan dco adalah dengan menggunakan komponen resistor berkualitas toleransi 1% taiwan original. Modifikasi driver ocl 150w dengan menambah vr atau resistor variabel pada jalur sebagai. Transistor q1 dan q2 dihubungkan dalam konfigurasi darlington, yang meningkatkan penguatan. Gain bias bisa 2 hingga 4 kali lipat (sekitar 6db) lebih kuat dari amplifier lain. Demikian studi saya tentang skema. Resistor Bias Pada Ocl 150.
From www.edukasielektronika.com
Power Amplifier OCL 150 Watt Edukasi Elektronika Electronics Engineering Solution and Education Resistor Bias Pada Ocl 150 Suara serak, transistor jebol terus, resistor 100ohm terbakar, resistor 330 gosong , transistor driver jebol, contoh driver ocl 150 wat dari gm. Transistor q1 dan q2 dihubungkan dalam konfigurasi darlington, yang meningkatkan penguatan. Tegangan bias berlebihan pada power ocl bisa disebabkan resistor r10, r11, r12. R2 (33 kω), memberi bias ke basis q1 (bc559) sekaligus membuat kapasitor resonansi c2 lebih. Resistor Bias Pada Ocl 150.
From skemayohan.com
MODIF OCL 150 WATT MENJADI POWER JOSS AUDIO SCHEMATICS COLLECTIONAUDIO SCHEMATICS COLLECTION Resistor Bias Pada Ocl 150 Resistor r1 dan r2 membentuk jaringan bias untuk transistor q1. Gain bias bisa 2 hingga 4 kali lipat (sekitar 6db) lebih kuat dari amplifier lain. Gejala yang dialami oleh amplifier ocl yaitu: Cara lain untuk meminimalisir tegangan dco adalah dengan menggunakan komponen resistor berkualitas toleransi 1% taiwan original. Demikian studi saya tentang skema ocl asli. Tegangan bias berlebihan pada power. Resistor Bias Pada Ocl 150.
From www.youtube.com
Modif pasang trimpot set dco dan bias driver power amplifier ocl 150 watt part 2 YouTube Resistor Bias Pada Ocl 150 Tegangan bias berlebihan pada power ocl bisa disebabkan resistor r10, r11, r12. Suara serak, transistor jebol terus, resistor 100ohm terbakar, resistor 330 gosong , transistor driver jebol, contoh driver ocl 150 wat dari gm. Cara lain untuk meminimalisir tegangan dco adalah dengan menggunakan komponen resistor berkualitas toleransi 1% taiwan original. Semuanya sudah di paten menggunakan. Modifikasi driver ocl 150w dengan. Resistor Bias Pada Ocl 150.
From www.youtube.com
Cara cek DCO dan BIAS power ampli OCL 150 WATT YouTube Resistor Bias Pada Ocl 150 Suara serak, transistor jebol terus, resistor 100ohm terbakar, resistor 330 gosong , transistor driver jebol, contoh driver ocl 150 wat dari gm. Resistor r1 dan r2 membentuk jaringan bias untuk transistor q1. Gain bias bisa 2 hingga 4 kali lipat (sekitar 6db) lebih kuat dari amplifier lain. Demikian studi saya tentang skema ocl asli. Cara lain untuk meminimalisir tegangan dco. Resistor Bias Pada Ocl 150.
From zemulyon-panduanreparasi.blogspot.com
TEKNIK MODIFIKASI AMPLIFIER OCL 150WATT/ 400WATT Tansistor ocl 150w panas berlebihan Resistor Bias Pada Ocl 150 Demikian studi saya tentang skema ocl asli. Semuanya sudah di paten menggunakan. Tegangan bias berlebihan pada power ocl bisa disebabkan resistor r10, r11, r12. Gejala yang dialami oleh amplifier ocl yaitu: R2 (33 kω), memberi bias ke basis q1 (bc559) sekaligus membuat kapasitor resonansi c2 lebih aktif. Resistor r1 dan r2 membentuk jaringan bias untuk transistor q1. Gain bias bisa. Resistor Bias Pada Ocl 150.
From edukasielektro.blogspot.com
Power Amplifier OCL 150 Watt Edukasi Elektronika Electronics Engineering Solution and Education Resistor Bias Pada Ocl 150 Transistor q1 dan q2 dihubungkan dalam konfigurasi darlington, yang meningkatkan penguatan. Semuanya sudah di paten menggunakan. Suara serak, transistor jebol terus, resistor 100ohm terbakar, resistor 330 gosong , transistor driver jebol, contoh driver ocl 150 wat dari gm. Gain bias bisa 2 hingga 4 kali lipat (sekitar 6db) lebih kuat dari amplifier lain. Modifikasi driver ocl 150w dengan menambah vr. Resistor Bias Pada Ocl 150.
From www.youtube.com
MERUBAH RESISTOR 1K JADI DCO (DCOFFSET) DI POWER OCL 150/300 WATT YouTube Resistor Bias Pada Ocl 150 Gain bias bisa 2 hingga 4 kali lipat (sekitar 6db) lebih kuat dari amplifier lain. Semuanya sudah di paten menggunakan. Demikian studi saya tentang skema ocl asli. Resistor r1 dan r2 membentuk jaringan bias untuk transistor q1. Gejala yang dialami oleh amplifier ocl yaitu: Modifikasi driver ocl 150w dengan menambah vr atau resistor variabel pada jalur sebagai. Tegangan bias berlebihan. Resistor Bias Pada Ocl 150.
From www.youtube.com
CARA SETTING BIAS DAN DCO OCL 150WATT simpel dan mudah YouTube Resistor Bias Pada Ocl 150 Modifikasi driver ocl 150w dengan menambah vr atau resistor variabel pada jalur sebagai. Transistor q1 dan q2 dihubungkan dalam konfigurasi darlington, yang meningkatkan penguatan. Gejala yang dialami oleh amplifier ocl yaitu: R2 (33 kω), memberi bias ke basis q1 (bc559) sekaligus membuat kapasitor resonansi c2 lebih aktif. Semuanya sudah di paten menggunakan. Demikian studi saya tentang skema ocl asli. Cara. Resistor Bias Pada Ocl 150.
From www.youtube.com
amplifier ocl 150 watt resistor 10k panas YouTube Resistor Bias Pada Ocl 150 Gejala yang dialami oleh amplifier ocl yaitu: Transistor q1 dan q2 dihubungkan dalam konfigurasi darlington, yang meningkatkan penguatan. Semuanya sudah di paten menggunakan. Gain bias bisa 2 hingga 4 kali lipat (sekitar 6db) lebih kuat dari amplifier lain. R2 (33 kω), memberi bias ke basis q1 (bc559) sekaligus membuat kapasitor resonansi c2 lebih aktif. Tegangan bias berlebihan pada power ocl. Resistor Bias Pada Ocl 150.
From www.youtube.com
resistor 330 ohm terbakar pada power amplifier ocl YouTube Resistor Bias Pada Ocl 150 Demikian studi saya tentang skema ocl asli. Tegangan bias berlebihan pada power ocl bisa disebabkan resistor r10, r11, r12. Gejala yang dialami oleh amplifier ocl yaitu: Semuanya sudah di paten menggunakan. Gain bias bisa 2 hingga 4 kali lipat (sekitar 6db) lebih kuat dari amplifier lain. Cara lain untuk meminimalisir tegangan dco adalah dengan menggunakan komponen resistor berkualitas toleransi 1%. Resistor Bias Pada Ocl 150.
From skemapower.blogspot.com
Terbaru 20+ Skema OCL 150 Resistor Bias Pada Ocl 150 Cara lain untuk meminimalisir tegangan dco adalah dengan menggunakan komponen resistor berkualitas toleransi 1% taiwan original. Semuanya sudah di paten menggunakan. Gejala yang dialami oleh amplifier ocl yaitu: Resistor r1 dan r2 membentuk jaringan bias untuk transistor q1. R2 (33 kω), memberi bias ke basis q1 (bc559) sekaligus membuat kapasitor resonansi c2 lebih aktif. Demikian studi saya tentang skema ocl. Resistor Bias Pada Ocl 150.
From www.youtube.com
Test BIAS DCO OCL 150 Watt Cara Cek DCO BIAS part end YouTube Resistor Bias Pada Ocl 150 Transistor q1 dan q2 dihubungkan dalam konfigurasi darlington, yang meningkatkan penguatan. Resistor r1 dan r2 membentuk jaringan bias untuk transistor q1. Tegangan bias berlebihan pada power ocl bisa disebabkan resistor r10, r11, r12. Semuanya sudah di paten menggunakan. Modifikasi driver ocl 150w dengan menambah vr atau resistor variabel pada jalur sebagai. R2 (33 kω), memberi bias ke basis q1 (bc559). Resistor Bias Pada Ocl 150.
From www.youtube.com
Cara pasang trimpot DCOfset driver OCL 150Watt bias lebih imbang YouTube Resistor Bias Pada Ocl 150 Gain bias bisa 2 hingga 4 kali lipat (sekitar 6db) lebih kuat dari amplifier lain. Modifikasi driver ocl 150w dengan menambah vr atau resistor variabel pada jalur sebagai. Tegangan bias berlebihan pada power ocl bisa disebabkan resistor r10, r11, r12. Suara serak, transistor jebol terus, resistor 100ohm terbakar, resistor 330 gosong , transistor driver jebol, contoh driver ocl 150 wat. Resistor Bias Pada Ocl 150.
From zemulyon-panduanreparasi.blogspot.com
TEKNIK MODIFIKASI AMPLIFIER OCL 150WATT/ 400WATT modifikasi ocl safari Resistor Bias Pada Ocl 150 Gejala yang dialami oleh amplifier ocl yaitu: Demikian studi saya tentang skema ocl asli. Suara serak, transistor jebol terus, resistor 100ohm terbakar, resistor 330 gosong , transistor driver jebol, contoh driver ocl 150 wat dari gm. Tegangan bias berlebihan pada power ocl bisa disebabkan resistor r10, r11, r12. Gain bias bisa 2 hingga 4 kali lipat (sekitar 6db) lebih kuat. Resistor Bias Pada Ocl 150.
From www.youtube.com
CARA PASANG TRIMPOT BIAS SERVO PADA OCL 150 WATT YouTube Resistor Bias Pada Ocl 150 Tegangan bias berlebihan pada power ocl bisa disebabkan resistor r10, r11, r12. Transistor q1 dan q2 dihubungkan dalam konfigurasi darlington, yang meningkatkan penguatan. Modifikasi driver ocl 150w dengan menambah vr atau resistor variabel pada jalur sebagai. Semuanya sudah di paten menggunakan. Suara serak, transistor jebol terus, resistor 100ohm terbakar, resistor 330 gosong , transistor driver jebol, contoh driver ocl 150. Resistor Bias Pada Ocl 150.
From zemulyon-panduanreparasi.blogspot.com
TEKNIK MODIFIKASI AMPLIFIER OCL 150WATT/ 400WATT Modifikasi amplifier ocl indoor Resistor Bias Pada Ocl 150 Tegangan bias berlebihan pada power ocl bisa disebabkan resistor r10, r11, r12. Resistor r1 dan r2 membentuk jaringan bias untuk transistor q1. Demikian studi saya tentang skema ocl asli. Cara lain untuk meminimalisir tegangan dco adalah dengan menggunakan komponen resistor berkualitas toleransi 1% taiwan original. R2 (33 kω), memberi bias ke basis q1 (bc559) sekaligus membuat kapasitor resonansi c2 lebih. Resistor Bias Pada Ocl 150.
From yohanindrawijaya.blogspot.com
MEMBUAT BTL OCL 150W DENGAN 1 RESISTOR Resistor Bias Pada Ocl 150 Demikian studi saya tentang skema ocl asli. Cara lain untuk meminimalisir tegangan dco adalah dengan menggunakan komponen resistor berkualitas toleransi 1% taiwan original. Semuanya sudah di paten menggunakan. Resistor r1 dan r2 membentuk jaringan bias untuk transistor q1. Gejala yang dialami oleh amplifier ocl yaitu: Gain bias bisa 2 hingga 4 kali lipat (sekitar 6db) lebih kuat dari amplifier lain.. Resistor Bias Pada Ocl 150.
From www.youtube.com
Modifikasi OCL 150 Tegangan Tinggi Supply 100 vdc YouTube Resistor Bias Pada Ocl 150 Demikian studi saya tentang skema ocl asli. Transistor q1 dan q2 dihubungkan dalam konfigurasi darlington, yang meningkatkan penguatan. Cara lain untuk meminimalisir tegangan dco adalah dengan menggunakan komponen resistor berkualitas toleransi 1% taiwan original. Gain bias bisa 2 hingga 4 kali lipat (sekitar 6db) lebih kuat dari amplifier lain. Suara serak, transistor jebol terus, resistor 100ohm terbakar, resistor 330 gosong. Resistor Bias Pada Ocl 150.
From www.youtube.com
Memperbaiki ocl 150 watt ada resistor terbakar terus YouTube Resistor Bias Pada Ocl 150 Transistor q1 dan q2 dihubungkan dalam konfigurasi darlington, yang meningkatkan penguatan. Modifikasi driver ocl 150w dengan menambah vr atau resistor variabel pada jalur sebagai. Gain bias bisa 2 hingga 4 kali lipat (sekitar 6db) lebih kuat dari amplifier lain. Gejala yang dialami oleh amplifier ocl yaitu: Semuanya sudah di paten menggunakan. R2 (33 kω), memberi bias ke basis q1 (bc559). Resistor Bias Pada Ocl 150.