Usb To Serial Converter How It Works . How does usb to serial conversion work? Usb to serial adapters can be a hard choice, dealing with three different protocols rs232, rs422, and rs485 along with the application you’re using for your communication. If you need to connect a serial device to your computer but your computer doesn't have a serial port, then you need a usb to serial adapter. Usb to serial conversion allows a new laptop to communicate with serial devices via a usb port. I'd like to know how a usb to serial adapter (such as the ftdi ft232rl chip) works. On this page you will. The usb to rs232 converter cables provide a simple communication method between serial devices with rs232 to modern usb supported. The way i think it does is the following: A usb to serial adapter, also known as an adapter cable, is an easy way to add one or more rs232 serial ports to a computer.
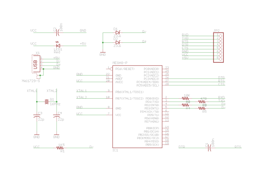
from oshwlab.com
The usb to rs232 converter cables provide a simple communication method between serial devices with rs232 to modern usb supported. I'd like to know how a usb to serial adapter (such as the ftdi ft232rl chip) works. Usb to serial conversion allows a new laptop to communicate with serial devices via a usb port. How does usb to serial conversion work? Usb to serial adapters can be a hard choice, dealing with three different protocols rs232, rs422, and rs485 along with the application you’re using for your communication. On this page you will. If you need to connect a serial device to your computer but your computer doesn't have a serial port, then you need a usb to serial adapter. The way i think it does is the following: A usb to serial adapter, also known as an adapter cable, is an easy way to add one or more rs232 serial ports to a computer.
CH340E USB to Serial Converter OSHWLab
Usb To Serial Converter How It Works Usb to serial adapters can be a hard choice, dealing with three different protocols rs232, rs422, and rs485 along with the application you’re using for your communication. A usb to serial adapter, also known as an adapter cable, is an easy way to add one or more rs232 serial ports to a computer. Usb to serial conversion allows a new laptop to communicate with serial devices via a usb port. Usb to serial adapters can be a hard choice, dealing with three different protocols rs232, rs422, and rs485 along with the application you’re using for your communication. I'd like to know how a usb to serial adapter (such as the ftdi ft232rl chip) works. How does usb to serial conversion work? The usb to rs232 converter cables provide a simple communication method between serial devices with rs232 to modern usb supported. On this page you will. If you need to connect a serial device to your computer but your computer doesn't have a serial port, then you need a usb to serial adapter. The way i think it does is the following:
From www.wiringstech.com
Usb To Serial Circuit Diagram Wiring Technology Usb To Serial Converter How It Works Usb to serial conversion allows a new laptop to communicate with serial devices via a usb port. On this page you will. If you need to connect a serial device to your computer but your computer doesn't have a serial port, then you need a usb to serial adapter. The way i think it does is the following: I'd like. Usb To Serial Converter How It Works.
From www.fcmarine.co.uk
USB NMEA 0183 easy to use serial converter Usb To Serial Converter How It Works A usb to serial adapter, also known as an adapter cable, is an easy way to add one or more rs232 serial ports to a computer. The usb to rs232 converter cables provide a simple communication method between serial devices with rs232 to modern usb supported. On this page you will. Usb to serial adapters can be a hard choice,. Usb To Serial Converter How It Works.
From www.medicollector.com
CBLSERCBL01 USB to Serial Converter Usb To Serial Converter How It Works If you need to connect a serial device to your computer but your computer doesn't have a serial port, then you need a usb to serial adapter. Usb to serial conversion allows a new laptop to communicate with serial devices via a usb port. The usb to rs232 converter cables provide a simple communication method between serial devices with rs232. Usb To Serial Converter How It Works.
From www.electronics-lab.com
USB to Serial converter using PL2303SA Usb To Serial Converter How It Works The way i think it does is the following: Usb to serial adapters can be a hard choice, dealing with three different protocols rs232, rs422, and rs485 along with the application you’re using for your communication. I'd like to know how a usb to serial adapter (such as the ftdi ft232rl chip) works. On this page you will. How does. Usb To Serial Converter How It Works.
From www.electronics-lab.com
USB to Serial Converter using AVR microcontroller Usb To Serial Converter How It Works Usb to serial conversion allows a new laptop to communicate with serial devices via a usb port. The way i think it does is the following: On this page you will. I'd like to know how a usb to serial adapter (such as the ftdi ft232rl chip) works. Usb to serial adapters can be a hard choice, dealing with three. Usb To Serial Converter How It Works.
From www.dfrobot.com
6in1 USB to Serial Converter/Adapter DFRobot Usb To Serial Converter How It Works Usb to serial conversion allows a new laptop to communicate with serial devices via a usb port. Usb to serial adapters can be a hard choice, dealing with three different protocols rs232, rs422, and rs485 along with the application you’re using for your communication. I'd like to know how a usb to serial adapter (such as the ftdi ft232rl chip). Usb To Serial Converter How It Works.
From www.instructables.com
USB to Serial Converter for ESP8266 4 Steps Instructables Usb To Serial Converter How It Works Usb to serial conversion allows a new laptop to communicate with serial devices via a usb port. The usb to rs232 converter cables provide a simple communication method between serial devices with rs232 to modern usb supported. Usb to serial adapters can be a hard choice, dealing with three different protocols rs232, rs422, and rs485 along with the application you’re. Usb To Serial Converter How It Works.
From www.youtube.com
How to Install USB to Serial Converter YouTube Usb To Serial Converter How It Works Usb to serial conversion allows a new laptop to communicate with serial devices via a usb port. I'd like to know how a usb to serial adapter (such as the ftdi ft232rl chip) works. A usb to serial adapter, also known as an adapter cable, is an easy way to add one or more rs232 serial ports to a computer.. Usb To Serial Converter How It Works.
From www.ebay.com
USB to Serial RS232 DB9 Female Port Adapter Cable 9 Pin Converter Usb To Serial Converter How It Works Usb to serial adapters can be a hard choice, dealing with three different protocols rs232, rs422, and rs485 along with the application you’re using for your communication. How does usb to serial conversion work? Usb to serial conversion allows a new laptop to communicate with serial devices via a usb port. The usb to rs232 converter cables provide a simple. Usb To Serial Converter How It Works.
From www.indiamart.com
CP2102 Based USB To Serial Convertor at Rs 265 Nashik ID 19217978930 Usb To Serial Converter How It Works On this page you will. Usb to serial conversion allows a new laptop to communicate with serial devices via a usb port. If you need to connect a serial device to your computer but your computer doesn't have a serial port, then you need a usb to serial adapter. Usb to serial adapters can be a hard choice, dealing with. Usb To Serial Converter How It Works.
From www.diyautotune.com
USB to Serial Adapter Works seamlessly with TunerStudio Usb To Serial Converter How It Works How does usb to serial conversion work? A usb to serial adapter, also known as an adapter cable, is an easy way to add one or more rs232 serial ports to a computer. On this page you will. The way i think it does is the following: The usb to rs232 converter cables provide a simple communication method between serial. Usb To Serial Converter How It Works.
From www.amazon.it
ElectroWorldFR CP2102 6in1 USB to serial Converter, Multifunctional Usb To Serial Converter How It Works The usb to rs232 converter cables provide a simple communication method between serial devices with rs232 to modern usb supported. I'd like to know how a usb to serial adapter (such as the ftdi ft232rl chip) works. If you need to connect a serial device to your computer but your computer doesn't have a serial port, then you need a. Usb To Serial Converter How It Works.
From www.diyautotune.com
USB to Serial Adapter Works seamlessly with TunerStudio Usb To Serial Converter How It Works Usb to serial adapters can be a hard choice, dealing with three different protocols rs232, rs422, and rs485 along with the application you’re using for your communication. If you need to connect a serial device to your computer but your computer doesn't have a serial port, then you need a usb to serial adapter. A usb to serial adapter, also. Usb To Serial Converter How It Works.
From obddiag.net
USB to Serial Converters Usb To Serial Converter How It Works The usb to rs232 converter cables provide a simple communication method between serial devices with rs232 to modern usb supported. On this page you will. If you need to connect a serial device to your computer but your computer doesn't have a serial port, then you need a usb to serial adapter. A usb to serial adapter, also known as. Usb To Serial Converter How It Works.
From www.crs-usa.com
USB TO SERIAL CONVERTER Usb To Serial Converter How It Works Usb to serial conversion allows a new laptop to communicate with serial devices via a usb port. I'd like to know how a usb to serial adapter (such as the ftdi ft232rl chip) works. Usb to serial adapters can be a hard choice, dealing with three different protocols rs232, rs422, and rs485 along with the application you’re using for your. Usb To Serial Converter How It Works.
From www.amazon.co.uk
USB to Serial Adapter Prolific PL2303 Amazon.co.uk Usb To Serial Converter How It Works A usb to serial adapter, also known as an adapter cable, is an easy way to add one or more rs232 serial ports to a computer. The way i think it does is the following: Usb to serial adapters can be a hard choice, dealing with three different protocols rs232, rs422, and rs485 along with the application you’re using for. Usb To Serial Converter How It Works.
From portal.icintracom.com
Manhattan USB to Serial Converter (205146) Usb To Serial Converter How It Works How does usb to serial conversion work? Usb to serial conversion allows a new laptop to communicate with serial devices via a usb port. If you need to connect a serial device to your computer but your computer doesn't have a serial port, then you need a usb to serial adapter. The way i think it does is the following:. Usb To Serial Converter How It Works.
From wiredatathinngk.z21.web.core.windows.net
Usb To Serial Cable Pin Configuration Usb To Serial Converter How It Works I'd like to know how a usb to serial adapter (such as the ftdi ft232rl chip) works. How does usb to serial conversion work? Usb to serial adapters can be a hard choice, dealing with three different protocols rs232, rs422, and rs485 along with the application you’re using for your communication. Usb to serial conversion allows a new laptop to. Usb To Serial Converter How It Works.
From oshwlab.com
CH340E USB to Serial Converter OSHWLab Usb To Serial Converter How It Works Usb to serial conversion allows a new laptop to communicate with serial devices via a usb port. How does usb to serial conversion work? The way i think it does is the following: A usb to serial adapter, also known as an adapter cable, is an easy way to add one or more rs232 serial ports to a computer. On. Usb To Serial Converter How It Works.
From www.lindy.co.uk
USB to Serial Converter from LINDY UK Usb To Serial Converter How It Works On this page you will. I'd like to know how a usb to serial adapter (such as the ftdi ft232rl chip) works. The way i think it does is the following: The usb to rs232 converter cables provide a simple communication method between serial devices with rs232 to modern usb supported. Usb to serial adapters can be a hard choice,. Usb To Serial Converter How It Works.
From www.circuitdiagram.co
Usb To Serial Converter Wiring Diagram Circuit Diagram Usb To Serial Converter How It Works The usb to rs232 converter cables provide a simple communication method between serial devices with rs232 to modern usb supported. Usb to serial adapters can be a hard choice, dealing with three different protocols rs232, rs422, and rs485 along with the application you’re using for your communication. If you need to connect a serial device to your computer but your. Usb To Serial Converter How It Works.
From www.lindy.co.uk
USB to Serial Converter with COM Retention from LINDY UK Usb To Serial Converter How It Works On this page you will. Usb to serial conversion allows a new laptop to communicate with serial devices via a usb port. A usb to serial adapter, also known as an adapter cable, is an easy way to add one or more rs232 serial ports to a computer. How does usb to serial conversion work? If you need to connect. Usb To Serial Converter How It Works.
From www.obddiag.net
USB to Serial Converters Usb To Serial Converter How It Works I'd like to know how a usb to serial adapter (such as the ftdi ft232rl chip) works. The way i think it does is the following: Usb to serial conversion allows a new laptop to communicate with serial devices via a usb port. A usb to serial adapter, also known as an adapter cable, is an easy way to add. Usb To Serial Converter How It Works.
From www.youtube.com
usb to serial converter YouTube Usb To Serial Converter How It Works Usb to serial conversion allows a new laptop to communicate with serial devices via a usb port. The usb to rs232 converter cables provide a simple communication method between serial devices with rs232 to modern usb supported. I'd like to know how a usb to serial adapter (such as the ftdi ft232rl chip) works. If you need to connect a. Usb To Serial Converter How It Works.
From www.youtube.com
How To Connect a Serial Device using USB YouTube Usb To Serial Converter How It Works On this page you will. The usb to rs232 converter cables provide a simple communication method between serial devices with rs232 to modern usb supported. If you need to connect a serial device to your computer but your computer doesn't have a serial port, then you need a usb to serial adapter. Usb to serial conversion allows a new laptop. Usb To Serial Converter How It Works.
From www.academia.edu
(PDF) USB TO SERIAL CONVERTER Osman Velandia Academia.edu Usb To Serial Converter How It Works If you need to connect a serial device to your computer but your computer doesn't have a serial port, then you need a usb to serial adapter. I'd like to know how a usb to serial adapter (such as the ftdi ft232rl chip) works. How does usb to serial conversion work? Usb to serial conversion allows a new laptop to. Usb To Serial Converter How It Works.
From www.startech.com
USB to Serial Adapter w/ Detachable USB Serial Cards & Adapters Usb To Serial Converter How It Works The way i think it does is the following: If you need to connect a serial device to your computer but your computer doesn't have a serial port, then you need a usb to serial adapter. Usb to serial adapters can be a hard choice, dealing with three different protocols rs232, rs422, and rs485 along with the application you’re using. Usb To Serial Converter How It Works.
From portal.icintracom.com
Manhattan USB to Serial Converter (205153) Usb To Serial Converter How It Works If you need to connect a serial device to your computer but your computer doesn't have a serial port, then you need a usb to serial adapter. Usb to serial adapters can be a hard choice, dealing with three different protocols rs232, rs422, and rs485 along with the application you’re using for your communication. How does usb to serial conversion. Usb To Serial Converter How It Works.
From www.electronics-lab.com
USB to Serial converter using FTDI FT230X Usb To Serial Converter How It Works How does usb to serial conversion work? A usb to serial adapter, also known as an adapter cable, is an easy way to add one or more rs232 serial ports to a computer. On this page you will. I'd like to know how a usb to serial adapter (such as the ftdi ft232rl chip) works. The usb to rs232 converter. Usb To Serial Converter How It Works.
From iworx.com
CUSBSERIAL USB to RS232 DB9M Serial Converter iWorx Systems Inc Usb To Serial Converter How It Works On this page you will. A usb to serial adapter, also known as an adapter cable, is an easy way to add one or more rs232 serial ports to a computer. Usb to serial adapters can be a hard choice, dealing with three different protocols rs232, rs422, and rs485 along with the application you’re using for your communication. If you. Usb To Serial Converter How It Works.
From learn.adafruit.com
Adafruit Learning System Usb To Serial Converter How It Works How does usb to serial conversion work? Usb to serial adapters can be a hard choice, dealing with three different protocols rs232, rs422, and rs485 along with the application you’re using for your communication. Usb to serial conversion allows a new laptop to communicate with serial devices via a usb port. The way i think it does is the following:. Usb To Serial Converter How It Works.
From sensorsandprobes.com
Atlas Scientific Basic USB to Serial Converter Sensors & probes Usb To Serial Converter How It Works How does usb to serial conversion work? The usb to rs232 converter cables provide a simple communication method between serial devices with rs232 to modern usb supported. On this page you will. I'd like to know how a usb to serial adapter (such as the ftdi ft232rl chip) works. Usb to serial conversion allows a new laptop to communicate with. Usb To Serial Converter How It Works.
From asteamtechnosolutions.tumblr.com
Asteam Techno — Uport 1110 1port RS232 USBtoserial converter Usb To Serial Converter How It Works How does usb to serial conversion work? Usb to serial adapters can be a hard choice, dealing with three different protocols rs232, rs422, and rs485 along with the application you’re using for your communication. The way i think it does is the following: On this page you will. If you need to connect a serial device to your computer but. Usb To Serial Converter How It Works.
From www.dreamstime.com
USBSerial Converter stock photo. Image of serial, link 5173164 Usb To Serial Converter How It Works Usb to serial conversion allows a new laptop to communicate with serial devices via a usb port. How does usb to serial conversion work? The way i think it does is the following: On this page you will. Usb to serial adapters can be a hard choice, dealing with three different protocols rs232, rs422, and rs485 along with the application. Usb To Serial Converter How It Works.
From obddiag.net
USB to Serial Converters Usb To Serial Converter How It Works I'd like to know how a usb to serial adapter (such as the ftdi ft232rl chip) works. Usb to serial adapters can be a hard choice, dealing with three different protocols rs232, rs422, and rs485 along with the application you’re using for your communication. How does usb to serial conversion work? The way i think it does is the following:. Usb To Serial Converter How It Works.