Blender Select Within Seam . Select one of your edges with a seam, then go select > select similar > seam, to quickly select all the. L while hovering cursor over section to select. From the select menu, i can choose select > select loops > select loop inner region. H to hide selected faces. Select geometry that has similar certain properties to the ones selected, based on a threshold that can be. A useful workaround might be to put the faces in top and bottom areas into a face map. However, if the selection is originally faces, the. Is blender capable of selecting faces which is within seams? Now hit (key l) to. Like if you had a plane and bordered 4 faces with seams, is there a way to. ⇧ shift b for border zoom and, if needed, a reduced minimum viewport. Select > select loops > select loop inner region. That might only work with an edge loop selected. You can do this with select similar. Select the edge loop, then click deselect for the face map.
from blender.stackexchange.com
That might only work with an edge loop selected. Now hit (key l) to. Select one of your edges with a seam, then go select > select similar > seam, to quickly select all the. Select the edge loop, then click deselect for the face map. H to hide selected faces. Select > select loops > select loop inner region. That said, if you can manage to select one edge with a seam, then you can press ⇧ shiftg > seam to select all other seam edges. Like if you had a plane and bordered 4 faces with seams, is there a way to. Is blender capable of selecting faces which is within seams? A useful workaround might be to put the faces in top and bottom areas into a face map.
uv Select seams easy and fast way? Blender Stack Exchange
Blender Select Within Seam Select one of your edges with a seam, then go select > select similar > seam, to quickly select all the. You can select the top and bottom areas. Is blender capable of selecting faces which is within seams? A useful workaround might be to put the faces in top and bottom areas into a face map. L while hovering cursor over section to select. You can do this with select similar. ⇧ shift b for border zoom and, if needed, a reduced minimum viewport. H to hide selected faces. That said, if you can manage to select one edge with a seam, then you can press ⇧ shiftg > seam to select all other seam edges. That might only work with an edge loop selected. Select > select loops > select loop inner region. Select the edge loop, then click deselect for the face map. From the select menu, i can choose select > select loops > select loop inner region. Select geometry that has similar certain properties to the ones selected, based on a threshold that can be. Like if you had a plane and bordered 4 faces with seams, is there a way to. However, if the selection is originally faces, the.
From www.youtube.com
blender separate mesh into two objects, Bisect Tool, Split Meshes In Blender Select Within Seam From the select menu, i can choose select > select loops > select loop inner region. Like if you had a plane and bordered 4 faces with seams, is there a way to. H to hide selected faces. However, if the selection is originally faces, the. A useful workaround might be to put the faces in top and bottom areas. Blender Select Within Seam.
From www.blenderloop.com
complete understanding of blender uv mapping Blenderloop Blender Select Within Seam Select the edge loop, then click deselect for the face map. Now hit (key l) to. From the select menu, i can choose select > select loops > select loop inner region. You can select the top and bottom areas. Select > select loops > select loop inner region. H to hide selected faces. L while hovering cursor over section. Blender Select Within Seam.
From blenderartists.org
Geometry Nodes 3298 by higgsas Blender Development Discussion Blender Select Within Seam Select geometry that has similar certain properties to the ones selected, based on a threshold that can be. You can select the top and bottom areas. That might only work with an edge loop selected. Select the edge loop, then click deselect for the face map. Now hit (key l) to. A useful workaround might be to put the faces. Blender Select Within Seam.
From blender.stackexchange.com
mesh How to limit select edge loops on seam? Blender Stack Exchange Blender Select Within Seam A useful workaround might be to put the faces in top and bottom areas into a face map. ⇧ shift b for border zoom and, if needed, a reduced minimum viewport. You can do this with select similar. That might only work with an edge loop selected. You can select the top and bottom areas. H to hide selected faces.. Blender Select Within Seam.
From www.youtube.com
Marking Seams in Blender 2.8 Blender Tutorial Beginner to Advanced Blender Select Within Seam Like if you had a plane and bordered 4 faces with seams, is there a way to. You can do this with select similar. A useful workaround might be to put the faces in top and bottom areas into a face map. However, if the selection is originally faces, the. That might only work with an edge loop selected. Select. Blender Select Within Seam.
From www.youtube.com
Add seams to cloths in blender easily YouTube Blender Select Within Seam That might only work with an edge loop selected. Select one of your edges with a seam, then go select > select similar > seam, to quickly select all the. That said, if you can manage to select one edge with a seam, then you can press ⇧ shiftg > seam to select all other seam edges. A useful workaround. Blender Select Within Seam.
From www.youtube.com
Blender Mark Seam Tutorial PT/BR YouTube Blender Select Within Seam That might only work with an edge loop selected. Is blender capable of selecting faces which is within seams? You can do this with select similar. H to hide selected faces. From the select menu, i can choose select > select loops > select loop inner region. You can select the top and bottom areas. However, if the selection is. Blender Select Within Seam.
From zen-masters.github.io
Select Zen UV 3 (Legacy) for Blender Blender Select Within Seam You can select the top and bottom areas. L while hovering cursor over section to select. A useful workaround might be to put the faces in top and bottom areas into a face map. That said, if you can manage to select one edge with a seam, then you can press ⇧ shiftg > seam to select all other seam. Blender Select Within Seam.
From www.youtube.com
Blender 2.78c Sculpting seams YouTube Blender Select Within Seam H to hide selected faces. You can select the top and bottom areas. From the select menu, i can choose select > select loops > select loop inner region. A useful workaround might be to put the faces in top and bottom areas into a face map. Is blender capable of selecting faces which is within seams? That might only. Blender Select Within Seam.
From blender.stackexchange.com
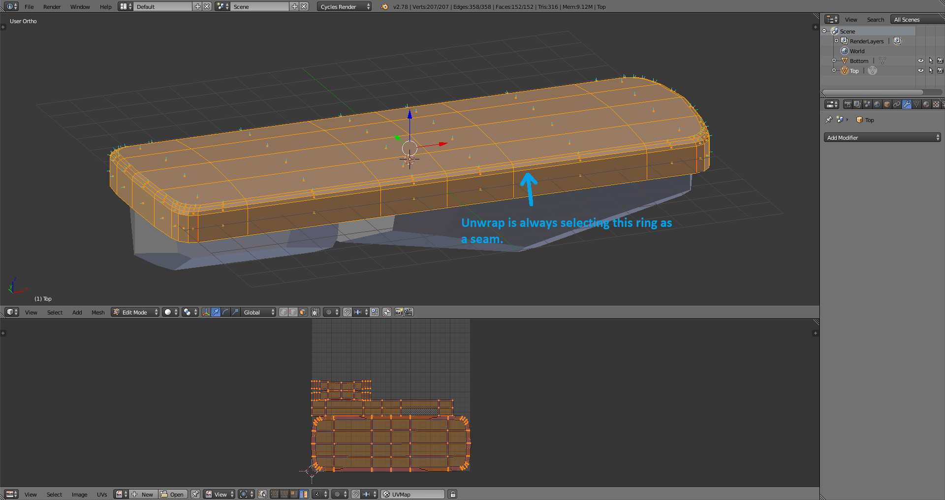
UV unwrapping Blender always selects an edge ring as a "seam Blender Select Within Seam Like if you had a plane and bordered 4 faces with seams, is there a way to. However, if the selection is originally faces, the. Now hit (key l) to. You can do this with select similar. From the select menu, i can choose select > select loops > select loop inner region. That might only work with an edge. Blender Select Within Seam.
From blender.stackexchange.com
uv Select seams easy and fast way? Blender Stack Exchange Blender Select Within Seam Now hit (key l) to. Select > select loops > select loop inner region. A useful workaround might be to put the faces in top and bottom areas into a face map. Select the edge loop, then click deselect for the face map. Select one of your edges with a seam, then go select > select similar > seam, to. Blender Select Within Seam.
From blenderartists.org
Problem Select Similar > 'Seam' selects all, not just seam Modeling Blender Select Within Seam Select > select loops > select loop inner region. L while hovering cursor over section to select. Like if you had a plane and bordered 4 faces with seams, is there a way to. Select the edge loop, then click deselect for the face map. Select geometry that has similar certain properties to the ones selected, based on a threshold. Blender Select Within Seam.
From sophiehoulden.com
Blender Unwrapping tutorial Blender Select Within Seam Like if you had a plane and bordered 4 faces with seams, is there a way to. From the select menu, i can choose select > select loops > select loop inner region. Select geometry that has similar certain properties to the ones selected, based on a threshold that can be. You can select the top and bottom areas. You. Blender Select Within Seam.
From blender.stackexchange.com
uv Select seams easy and fast way? Blender Stack Exchange Blender Select Within Seam Is blender capable of selecting faces which is within seams? That said, if you can manage to select one edge with a seam, then you can press ⇧ shiftg > seam to select all other seam edges. That might only work with an edge loop selected. Select one of your edges with a seam, then go select > select similar. Blender Select Within Seam.
From blender.stackexchange.com
edges Select Entire Seam Blender Stack Exchange Blender Select Within Seam Select geometry that has similar certain properties to the ones selected, based on a threshold that can be. Select > select loops > select loop inner region. However, if the selection is originally faces, the. From the select menu, i can choose select > select loops > select loop inner region. You can do this with select similar. L while. Blender Select Within Seam.
From blenderartists.org
Problem Select Similar > 'Seam' selects all, not just seam 3 by Blender Select Within Seam That might only work with an edge loop selected. Select > select loops > select loop inner region. H to hide selected faces. From the select menu, i can choose select > select loops > select loop inner region. Select geometry that has similar certain properties to the ones selected, based on a threshold that can be. L while hovering. Blender Select Within Seam.
From blenderartists.org
Mark seam mesh VS mark seam uv? Basics & Interface Blender Blender Select Within Seam Select geometry that has similar certain properties to the ones selected, based on a threshold that can be. Select > select loops > select loop inner region. H to hide selected faces. Now hit (key l) to. You can do this with select similar. That might only work with an edge loop selected. However, if the selection is originally faces,. Blender Select Within Seam.
From shybovycha.github.io
Making simple level with Blender Blender Select Within Seam Like if you had a plane and bordered 4 faces with seams, is there a way to. Select > select loops > select loop inner region. That said, if you can manage to select one edge with a seam, then you can press ⇧ shiftg > seam to select all other seam edges. Select geometry that has similar certain properties. Blender Select Within Seam.
From www.makeuseof.com
Working With UVs in Blender A Walkthrough for Beginners Blender Select Within Seam From the select menu, i can choose select > select loops > select loop inner region. ⇧ shift b for border zoom and, if needed, a reduced minimum viewport. You can select the top and bottom areas. You can do this with select similar. Select geometry that has similar certain properties to the ones selected, based on a threshold that. Blender Select Within Seam.
From www.wikihow.com
How to Select an Object in Blender 9 Steps (with Pictures) Blender Select Within Seam Select geometry that has similar certain properties to the ones selected, based on a threshold that can be. Is blender capable of selecting faces which is within seams? You can do this with select similar. That said, if you can manage to select one edge with a seam, then you can press ⇧ shiftg > seam to select all other. Blender Select Within Seam.
From www.makeuseof.com
Working With UVs in Blender A Walkthrough for Beginners Blender Select Within Seam Select > select loops > select loop inner region. L while hovering cursor over section to select. You can do this with select similar. However, if the selection is originally faces, the. From the select menu, i can choose select > select loops > select loop inner region. Now hit (key l) to. Select one of your edges with a. Blender Select Within Seam.
From blender.stackexchange.com
uv where should i mark a seam onto my mesh? Blender Stack Exchange Blender Select Within Seam You can do this with select similar. Like if you had a plane and bordered 4 faces with seams, is there a way to. However, if the selection is originally faces, the. A useful workaround might be to put the faces in top and bottom areas into a face map. Select > select loops > select loop inner region. ⇧. Blender Select Within Seam.
From www.fabrizioduroni.it
Blender tutorial selecting and transforming objects Blender Select Within Seam ⇧ shift b for border zoom and, if needed, a reduced minimum viewport. However, if the selection is originally faces, the. Select one of your edges with a seam, then go select > select similar > seam, to quickly select all the. Select geometry that has similar certain properties to the ones selected, based on a threshold that can be.. Blender Select Within Seam.
From blender.stackexchange.com
modeling How to select all marked 'seamed edges' Blender Stack Exchange Blender Select Within Seam Like if you had a plane and bordered 4 faces with seams, is there a way to. A useful workaround might be to put the faces in top and bottom areas into a face map. You can do this with select similar. L while hovering cursor over section to select. Select > select loops > select loop inner region. Now. Blender Select Within Seam.
From docs.blender.org
Face Set Boundaries Node — Blender Manual Blender Select Within Seam Is blender capable of selecting faces which is within seams? A useful workaround might be to put the faces in top and bottom areas into a face map. That said, if you can manage to select one edge with a seam, then you can press ⇧ shiftg > seam to select all other seam edges. H to hide selected faces.. Blender Select Within Seam.
From blender.stackexchange.com
texturing Automatically select texture seams? Blender Stack Exchange Blender Select Within Seam Is blender capable of selecting faces which is within seams? You can do this with select similar. Select the edge loop, then click deselect for the face map. Now hit (key l) to. A useful workaround might be to put the faces in top and bottom areas into a face map. ⇧ shift b for border zoom and, if needed,. Blender Select Within Seam.
From www.youtube.com
Marking Seams and Unwrapping Blender Beginners UV Tutorial YouTube Blender Select Within Seam Select geometry that has similar certain properties to the ones selected, based on a threshold that can be. Like if you had a plane and bordered 4 faces with seams, is there a way to. L while hovering cursor over section to select. Now hit (key l) to. A useful workaround might be to put the faces in top and. Blender Select Within Seam.
From www.youtube.com
How to make realistic thread seam in Blender 2 minutes tutorial YouTube Blender Select Within Seam A useful workaround might be to put the faces in top and bottom areas into a face map. H to hide selected faces. You can do this with select similar. That might only work with an edge loop selected. ⇧ shift b for border zoom and, if needed, a reduced minimum viewport. Now hit (key l) to. From the select. Blender Select Within Seam.
From blenderartists.org
Selecting Inside Faces Blender and CG Discussions Blender Artists Blender Select Within Seam You can do this with select similar. However, if the selection is originally faces, the. You can select the top and bottom areas. A useful workaround might be to put the faces in top and bottom areas into a face map. Now hit (key l) to. Is blender capable of selecting faces which is within seams? Like if you had. Blender Select Within Seam.
From blender.stackexchange.com
modeling Splitting objects at UV seams? Blender Stack Exchange Blender Select Within Seam You can select the top and bottom areas. H to hide selected faces. From the select menu, i can choose select > select loops > select loop inner region. Select geometry that has similar certain properties to the ones selected, based on a threshold that can be. Select > select loops > select loop inner region. Select one of your. Blender Select Within Seam.
From blender.stackexchange.com
Multiple sets of seams for multiple UVs? Blender Stack Exchange Blender Select Within Seam Like if you had a plane and bordered 4 faces with seams, is there a way to. A useful workaround might be to put the faces in top and bottom areas into a face map. However, if the selection is originally faces, the. ⇧ shift b for border zoom and, if needed, a reduced minimum viewport. You can do this. Blender Select Within Seam.
From www.youtube.com
Blender Selection tips in Edit mode YouTube Blender Select Within Seam Now hit (key l) to. L while hovering cursor over section to select. That said, if you can manage to select one edge with a seam, then you can press ⇧ shiftg > seam to select all other seam edges. Select > select loops > select loop inner region. Is blender capable of selecting faces which is within seams? You. Blender Select Within Seam.
From blender.stackexchange.com
Selecting Vertical Edges with Geometry nodes Blender Stack Exchange Blender Select Within Seam However, if the selection is originally faces, the. From the select menu, i can choose select > select loops > select loop inner region. You can select the top and bottom areas. Like if you had a plane and bordered 4 faces with seams, is there a way to. L while hovering cursor over section to select. That said, if. Blender Select Within Seam.
From blender.stackexchange.com
mesh How to select a UV island? Blender Stack Exchange Blender Select Within Seam From the select menu, i can choose select > select loops > select loop inner region. Is blender capable of selecting faces which is within seams? However, if the selection is originally faces, the. Select one of your edges with a seam, then go select > select similar > seam, to quickly select all the. You can do this with. Blender Select Within Seam.
From blender.stackexchange.com
mesh How to limit select edge loops on seam? Blender Stack Exchange Blender Select Within Seam Select the edge loop, then click deselect for the face map. A useful workaround might be to put the faces in top and bottom areas into a face map. Select > select loops > select loop inner region. However, if the selection is originally faces, the. That might only work with an edge loop selected. You can do this with. Blender Select Within Seam.