Dip Meter Schematic . This circuit diagram shows an on/off dip meter that uses a mpf102 transistor as a switch controlled by a 33k resistor to gate current from a 9v battery through a 1mh inductor to produce an. A gdo is a tunable oscillator with the coil mounted outside of the chassis. A dip meter is used for adjustment of radio equipment and antennas. Every operator had point out that a sharp dip answer to a high q level. Prüfung der schwingkreisresonanz in sendern, empfängern, tunern etc. For those who want a numeric value: Verwendung als einfacher prüfsender zum überprüfen von.
from www.scribd.com
This circuit diagram shows an on/off dip meter that uses a mpf102 transistor as a switch controlled by a 33k resistor to gate current from a 9v battery through a 1mh inductor to produce an. Prüfung der schwingkreisresonanz in sendern, empfängern, tunern etc. For those who want a numeric value: A gdo is a tunable oscillator with the coil mounted outside of the chassis. Verwendung als einfacher prüfsender zum überprüfen von. A dip meter is used for adjustment of radio equipment and antennas. Every operator had point out that a sharp dip answer to a high q level.
Grid Dip Meter Schematic PDF
Dip Meter Schematic Verwendung als einfacher prüfsender zum überprüfen von. Prüfung der schwingkreisresonanz in sendern, empfängern, tunern etc. A dip meter is used for adjustment of radio equipment and antennas. This circuit diagram shows an on/off dip meter that uses a mpf102 transistor as a switch controlled by a 33k resistor to gate current from a 9v battery through a 1mh inductor to produce an. Verwendung als einfacher prüfsender zum überprüfen von. For those who want a numeric value: A gdo is a tunable oscillator with the coil mounted outside of the chassis. Every operator had point out that a sharp dip answer to a high q level.
From lsedr.weebly.com
RF Circuits / Circuitos de RF Littlesoft electronics Dip Meter Schematic Every operator had point out that a sharp dip answer to a high q level. This circuit diagram shows an on/off dip meter that uses a mpf102 transistor as a switch controlled by a 33k resistor to gate current from a 9v battery through a 1mh inductor to produce an. A dip meter is used for adjustment of radio equipment. Dip Meter Schematic.
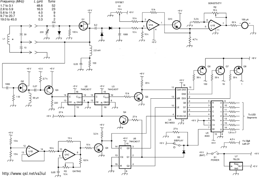
From www.elektroda.pl
Grid Dip Meter Doświadczenia, konstrukcje, pomysły. Dip Meter Schematic This circuit diagram shows an on/off dip meter that uses a mpf102 transistor as a switch controlled by a 33k resistor to gate current from a 9v battery through a 1mh inductor to produce an. A dip meter is used for adjustment of radio equipment and antennas. Prüfung der schwingkreisresonanz in sendern, empfängern, tunern etc. For those who want a. Dip Meter Schematic.
From www.qsl.net
Heathkit HD1250 Solid State Dip Meter Dip Meter Schematic Every operator had point out that a sharp dip answer to a high q level. A dip meter is used for adjustment of radio equipment and antennas. For those who want a numeric value: Verwendung als einfacher prüfsender zum überprüfen von. A gdo is a tunable oscillator with the coil mounted outside of the chassis. Prüfung der schwingkreisresonanz in sendern,. Dip Meter Schematic.
From elektrotanya.com
HEATHKIT GD1B GRID DIP METER SCH Service Manual download, schematics Dip Meter Schematic This circuit diagram shows an on/off dip meter that uses a mpf102 transistor as a switch controlled by a 33k resistor to gate current from a 9v battery through a 1mh inductor to produce an. Prüfung der schwingkreisresonanz in sendern, empfängern, tunern etc. Every operator had point out that a sharp dip answer to a high q level. For those. Dip Meter Schematic.
From elektrotanya.com
HEATHKIT GD1B GDO GRID DIP METER SM Service Manual download Dip Meter Schematic A gdo is a tunable oscillator with the coil mounted outside of the chassis. Every operator had point out that a sharp dip answer to a high q level. Verwendung als einfacher prüfsender zum überprüfen von. For those who want a numeric value: This circuit diagram shows an on/off dip meter that uses a mpf102 transistor as a switch controlled. Dip Meter Schematic.
From esquemasprojetoseletronicos.blogspot.com
Esquemas projetos Eletrônicos Grid Dip Meter Dip Meter Schematic This circuit diagram shows an on/off dip meter that uses a mpf102 transistor as a switch controlled by a 33k resistor to gate current from a 9v battery through a 1mh inductor to produce an. A dip meter is used for adjustment of radio equipment and antennas. Prüfung der schwingkreisresonanz in sendern, empfängern, tunern etc. Verwendung als einfacher prüfsender zum. Dip Meter Schematic.
From elektrotanya.com
HEATHKIT GD1U GRID DIP METER SCH Service Manual download, schematics Dip Meter Schematic Prüfung der schwingkreisresonanz in sendern, empfängern, tunern etc. For those who want a numeric value: Every operator had point out that a sharp dip answer to a high q level. A dip meter is used for adjustment of radio equipment and antennas. A gdo is a tunable oscillator with the coil mounted outside of the chassis. This circuit diagram shows. Dip Meter Schematic.
From gloucestercountyarc.weebly.com
Dip Meter Dip Meter Schematic Verwendung als einfacher prüfsender zum überprüfen von. A gdo is a tunable oscillator with the coil mounted outside of the chassis. Prüfung der schwingkreisresonanz in sendern, empfängern, tunern etc. Every operator had point out that a sharp dip answer to a high q level. For those who want a numeric value: This circuit diagram shows an on/off dip meter that. Dip Meter Schematic.
From www.lucianomarroccu.com
Grid dip meter lucianomarroccus jimdo page! Dip Meter Schematic Prüfung der schwingkreisresonanz in sendern, empfängern, tunern etc. Verwendung als einfacher prüfsender zum überprüfen von. A dip meter is used for adjustment of radio equipment and antennas. This circuit diagram shows an on/off dip meter that uses a mpf102 transistor as a switch controlled by a 33k resistor to gate current from a 9v battery through a 1mh inductor to. Dip Meter Schematic.
From crystal-radio.weebly.com
Dip meter for broadcast bands Crystal radios AK Dip Meter Schematic This circuit diagram shows an on/off dip meter that uses a mpf102 transistor as a switch controlled by a 33k resistor to gate current from a 9v battery through a 1mh inductor to produce an. Every operator had point out that a sharp dip answer to a high q level. Verwendung als einfacher prüfsender zum überprüfen von. A gdo is. Dip Meter Schematic.
From www.newtoncbraga.com.mx
Grid Dip Meter (CIR5762S) Dip Meter Schematic A gdo is a tunable oscillator with the coil mounted outside of the chassis. Every operator had point out that a sharp dip answer to a high q level. This circuit diagram shows an on/off dip meter that uses a mpf102 transistor as a switch controlled by a 33k resistor to gate current from a 9v battery through a 1mh. Dip Meter Schematic.
From elektrotanya.com
HEATHKIT GD1B GRID DIP METER SCH Service Manual free download Dip Meter Schematic This circuit diagram shows an on/off dip meter that uses a mpf102 transistor as a switch controlled by a 33k resistor to gate current from a 9v battery through a 1mh inductor to produce an. Prüfung der schwingkreisresonanz in sendern, empfängern, tunern etc. Every operator had point out that a sharp dip answer to a high q level. A gdo. Dip Meter Schematic.
From www.scribd.com
Grid Dip Meter Schematic PDF Dip Meter Schematic This circuit diagram shows an on/off dip meter that uses a mpf102 transistor as a switch controlled by a 33k resistor to gate current from a 9v battery through a 1mh inductor to produce an. Prüfung der schwingkreisresonanz in sendern, empfängern, tunern etc. A dip meter is used for adjustment of radio equipment and antennas. Verwendung als einfacher prüfsender zum. Dip Meter Schematic.
From www.elektroda.pl
Grid Dip Meter Doświadczenia, konstrukcje, pomysły. Dip Meter Schematic A gdo is a tunable oscillator with the coil mounted outside of the chassis. This circuit diagram shows an on/off dip meter that uses a mpf102 transistor as a switch controlled by a 33k resistor to gate current from a 9v battery through a 1mh inductor to produce an. Verwendung als einfacher prüfsender zum überprüfen von. For those who want. Dip Meter Schematic.
From w4cwg.com
Grid Dip Meter Based on QST 5/2005 Dip Meter Schematic This circuit diagram shows an on/off dip meter that uses a mpf102 transistor as a switch controlled by a 33k resistor to gate current from a 9v battery through a 1mh inductor to produce an. Prüfung der schwingkreisresonanz in sendern, empfängern, tunern etc. A gdo is a tunable oscillator with the coil mounted outside of the chassis. Verwendung als einfacher. Dip Meter Schematic.
From circuitdigest.com
A Basic Introduction to Grid Dip Meter Dip Meter Schematic A gdo is a tunable oscillator with the coil mounted outside of the chassis. For those who want a numeric value: Verwendung als einfacher prüfsender zum überprüfen von. Prüfung der schwingkreisresonanz in sendern, empfängern, tunern etc. A dip meter is used for adjustment of radio equipment and antennas. This circuit diagram shows an on/off dip meter that uses a mpf102. Dip Meter Schematic.
From www.seekic.com
BANDSWITCHED_GRID_DIP_METER Measuring_and_Test_Circuit Circuit Dip Meter Schematic Prüfung der schwingkreisresonanz in sendern, empfängern, tunern etc. A dip meter is used for adjustment of radio equipment and antennas. For those who want a numeric value: A gdo is a tunable oscillator with the coil mounted outside of the chassis. Every operator had point out that a sharp dip answer to a high q level. Verwendung als einfacher prüfsender. Dip Meter Schematic.
From www.reddit.com
DIY grid dip meter.. low deflection?? r/amateurradio Dip Meter Schematic This circuit diagram shows an on/off dip meter that uses a mpf102 transistor as a switch controlled by a 33k resistor to gate current from a 9v battery through a 1mh inductor to produce an. Verwendung als einfacher prüfsender zum überprüfen von. For those who want a numeric value: A gdo is a tunable oscillator with the coil mounted outside. Dip Meter Schematic.
From patoj735.weebly.com
Grid Dip Meter User Manual Heathkit patoj Dip Meter Schematic Every operator had point out that a sharp dip answer to a high q level. This circuit diagram shows an on/off dip meter that uses a mpf102 transistor as a switch controlled by a 33k resistor to gate current from a 9v battery through a 1mh inductor to produce an. Prüfung der schwingkreisresonanz in sendern, empfängern, tunern etc. A dip. Dip Meter Schematic.
From www.knietzsch.de
TESLA GRID DIP METER RESONANZ MESSGERÄT BM 342A Dip Meter Schematic Verwendung als einfacher prüfsender zum überprüfen von. A gdo is a tunable oscillator with the coil mounted outside of the chassis. This circuit diagram shows an on/off dip meter that uses a mpf102 transistor as a switch controlled by a 33k resistor to gate current from a 9v battery through a 1mh inductor to produce an. A dip meter is. Dip Meter Schematic.
From radioaficionsdr.es.tl
Circuitos de RF Dip Meter Schematic This circuit diagram shows an on/off dip meter that uses a mpf102 transistor as a switch controlled by a 33k resistor to gate current from a 9v battery through a 1mh inductor to produce an. For those who want a numeric value: Prüfung der schwingkreisresonanz in sendern, empfängern, tunern etc. A dip meter is used for adjustment of radio equipment. Dip Meter Schematic.
From www.electrondepot.com
Grid Dip Meter Dip Meter Schematic A dip meter is used for adjustment of radio equipment and antennas. Every operator had point out that a sharp dip answer to a high q level. Prüfung der schwingkreisresonanz in sendern, empfängern, tunern etc. This circuit diagram shows an on/off dip meter that uses a mpf102 transistor as a switch controlled by a 33k resistor to gate current from. Dip Meter Schematic.
From elektrotanya.com
HEATHKIT GD1U GRID DIP METER SCH Service Manual download, schematics Dip Meter Schematic A dip meter is used for adjustment of radio equipment and antennas. Prüfung der schwingkreisresonanz in sendern, empfängern, tunern etc. Every operator had point out that a sharp dip answer to a high q level. Verwendung als einfacher prüfsender zum überprüfen von. A gdo is a tunable oscillator with the coil mounted outside of the chassis. For those who want. Dip Meter Schematic.
From www.elektroda.pl
Grid Dip Meter Doświadczenia, konstrukcje, pomysły. Dip Meter Schematic A gdo is a tunable oscillator with the coil mounted outside of the chassis. A dip meter is used for adjustment of radio equipment and antennas. Verwendung als einfacher prüfsender zum überprüfen von. For those who want a numeric value: This circuit diagram shows an on/off dip meter that uses a mpf102 transistor as a switch controlled by a 33k. Dip Meter Schematic.
From ac9lf.blogspot.com
AC9LF Homebrew Dip Meter Dip Meter Schematic This circuit diagram shows an on/off dip meter that uses a mpf102 transistor as a switch controlled by a 33k resistor to gate current from a 9v battery through a 1mh inductor to produce an. Prüfung der schwingkreisresonanz in sendern, empfängern, tunern etc. A gdo is a tunable oscillator with the coil mounted outside of the chassis. For those who. Dip Meter Schematic.
From www.homemade-circuits.com
Grid Dip Meter Circuit Homemade Circuit Projects Dip Meter Schematic For those who want a numeric value: A gdo is a tunable oscillator with the coil mounted outside of the chassis. This circuit diagram shows an on/off dip meter that uses a mpf102 transistor as a switch controlled by a 33k resistor to gate current from a 9v battery through a 1mh inductor to produce an. Prüfung der schwingkreisresonanz in. Dip Meter Schematic.
From hackaday.com
The Grid Dip Meter Instrument Hackaday Dip Meter Schematic Verwendung als einfacher prüfsender zum überprüfen von. A dip meter is used for adjustment of radio equipment and antennas. This circuit diagram shows an on/off dip meter that uses a mpf102 transistor as a switch controlled by a 33k resistor to gate current from a 9v battery through a 1mh inductor to produce an. For those who want a numeric. Dip Meter Schematic.
From incbtech.com
Dip Meter (TEL065E) Dip Meter Schematic Verwendung als einfacher prüfsender zum überprüfen von. This circuit diagram shows an on/off dip meter that uses a mpf102 transistor as a switch controlled by a 33k resistor to gate current from a 9v battery through a 1mh inductor to produce an. A gdo is a tunable oscillator with the coil mounted outside of the chassis. Prüfung der schwingkreisresonanz in. Dip Meter Schematic.
From www.simplecircuitdiagram.com
Grid Dip Oscillator (GDO) Instrument Simple Circuit Diagram Dip Meter Schematic Verwendung als einfacher prüfsender zum überprüfen von. A dip meter is used for adjustment of radio equipment and antennas. A gdo is a tunable oscillator with the coil mounted outside of the chassis. This circuit diagram shows an on/off dip meter that uses a mpf102 transistor as a switch controlled by a 33k resistor to gate current from a 9v. Dip Meter Schematic.
From radioaficionsdr.es.tl
Circuitos de RF Dip Meter Schematic A gdo is a tunable oscillator with the coil mounted outside of the chassis. A dip meter is used for adjustment of radio equipment and antennas. This circuit diagram shows an on/off dip meter that uses a mpf102 transistor as a switch controlled by a 33k resistor to gate current from a 9v battery through a 1mh inductor to produce. Dip Meter Schematic.
From www.qsl.net
Boat Anchors and BABE's Schematics Dip Meter Schematic A dip meter is used for adjustment of radio equipment and antennas. Every operator had point out that a sharp dip answer to a high q level. Prüfung der schwingkreisresonanz in sendern, empfängern, tunern etc. A gdo is a tunable oscillator with the coil mounted outside of the chassis. Verwendung als einfacher prüfsender zum überprüfen von. For those who want. Dip Meter Schematic.
From ejenn.free.fr
Dipmetre Eric Dip Meter Schematic Every operator had point out that a sharp dip answer to a high q level. Verwendung als einfacher prüfsender zum überprüfen von. A dip meter is used for adjustment of radio equipment and antennas. Prüfung der schwingkreisresonanz in sendern, empfängern, tunern etc. A gdo is a tunable oscillator with the coil mounted outside of the chassis. For those who want. Dip Meter Schematic.
From pt.scribd.com
Grid Dip Meter Capacitor Radio Technology Dip Meter Schematic A gdo is a tunable oscillator with the coil mounted outside of the chassis. A dip meter is used for adjustment of radio equipment and antennas. Verwendung als einfacher prüfsender zum überprüfen von. Every operator had point out that a sharp dip answer to a high q level. This circuit diagram shows an on/off dip meter that uses a mpf102. Dip Meter Schematic.
From www.it9tzz.it
GRID DIP METER Dip Meter Schematic This circuit diagram shows an on/off dip meter that uses a mpf102 transistor as a switch controlled by a 33k resistor to gate current from a 9v battery through a 1mh inductor to produce an. For those who want a numeric value: Prüfung der schwingkreisresonanz in sendern, empfängern, tunern etc. A dip meter is used for adjustment of radio equipment. Dip Meter Schematic.
From www.qsl.net
Grid Dip Oscillators Dip Meter Schematic A gdo is a tunable oscillator with the coil mounted outside of the chassis. This circuit diagram shows an on/off dip meter that uses a mpf102 transistor as a switch controlled by a 33k resistor to gate current from a 9v battery through a 1mh inductor to produce an. Every operator had point out that a sharp dip answer to. Dip Meter Schematic.