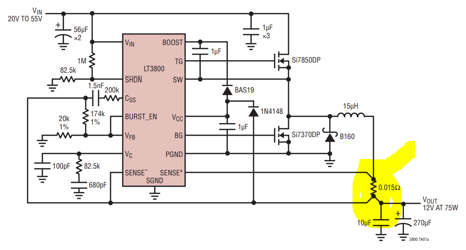
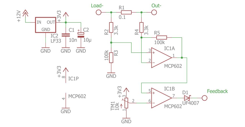
Current Limiting Boost Converter . It's from the vcc power source through l1 and d1 into the load. I would therefore search for a boost converter ic which does support current limiting. With this topology, it's not possible to implement a current limit. In this project we will have a closer look at a common buck/boost converter and create a small, additional circuit that adds a current limit. Current limiting can be added by manipulating the voltage at the fb pin using an. If i understand correctly, for ideal components. All voltage regulators require some form of current limitation to protect the converter components and/or the input supply. Looking at the switch current limit at that duty cycle, it is 400ma. There is no switched element.
from rccrestauracao.blogspot.com
Looking at the switch current limit at that duty cycle, it is 400ma. Current limiting can be added by manipulating the voltage at the fb pin using an. All voltage regulators require some form of current limitation to protect the converter components and/or the input supply. I would therefore search for a boost converter ic which does support current limiting. There is no switched element. In this project we will have a closer look at a common buck/boost converter and create a small, additional circuit that adds a current limit. It's from the vcc power source through l1 and d1 into the load. If i understand correctly, for ideal components. With this topology, it's not possible to implement a current limit.
Surge Current Limiting Resistor
Current Limiting Boost Converter It's from the vcc power source through l1 and d1 into the load. It's from the vcc power source through l1 and d1 into the load. I would therefore search for a boost converter ic which does support current limiting. In this project we will have a closer look at a common buck/boost converter and create a small, additional circuit that adds a current limit. There is no switched element. If i understand correctly, for ideal components. Current limiting can be added by manipulating the voltage at the fb pin using an. Looking at the switch current limit at that duty cycle, it is 400ma. With this topology, it's not possible to implement a current limit. All voltage regulators require some form of current limitation to protect the converter components and/or the input supply.
From www.mdpi.com
Energies Free FullText A Hybridization of Cuk and Boost Converter Current Limiting Boost Converter Looking at the switch current limit at that duty cycle, it is 400ma. There is no switched element. If i understand correctly, for ideal components. With this topology, it's not possible to implement a current limit. All voltage regulators require some form of current limitation to protect the converter components and/or the input supply. In this project we will have. Current Limiting Boost Converter.
From www.youtube.com
Buck Boost Converter, working, principle and waveform [Hindi] YouTube Current Limiting Boost Converter Looking at the switch current limit at that duty cycle, it is 400ma. If i understand correctly, for ideal components. With this topology, it's not possible to implement a current limit. In this project we will have a closer look at a common buck/boost converter and create a small, additional circuit that adds a current limit. I would therefore search. Current Limiting Boost Converter.
From antigua.desertcart.com
Buy Buck Boost Converter, DC to DC Boost Converter, Automatic Wide Current Limiting Boost Converter All voltage regulators require some form of current limitation to protect the converter components and/or the input supply. If i understand correctly, for ideal components. There is no switched element. I would therefore search for a boost converter ic which does support current limiting. Current limiting can be added by manipulating the voltage at the fb pin using an. It's. Current Limiting Boost Converter.
From grindskills.com
Limiting the Inrush current of the Boost converter device? GrindSkills Current Limiting Boost Converter With this topology, it's not possible to implement a current limit. If i understand correctly, for ideal components. Current limiting can be added by manipulating the voltage at the fb pin using an. It's from the vcc power source through l1 and d1 into the load. There is no switched element. All voltage regulators require some form of current limitation. Current Limiting Boost Converter.
From www.researchgate.net
Circuit schematic diagram of the PWM DCDC boost converter controlled Current Limiting Boost Converter I would therefore search for a boost converter ic which does support current limiting. Looking at the switch current limit at that duty cycle, it is 400ma. If i understand correctly, for ideal components. It's from the vcc power source through l1 and d1 into the load. There is no switched element. Current limiting can be added by manipulating the. Current Limiting Boost Converter.
From www.instructables.com
Adding a Current Limit Feature to a Buck/Boost Converter 4 Steps Current Limiting Boost Converter Looking at the switch current limit at that duty cycle, it is 400ma. All voltage regulators require some form of current limitation to protect the converter components and/or the input supply. In this project we will have a closer look at a common buck/boost converter and create a small, additional circuit that adds a current limit. Current limiting can be. Current Limiting Boost Converter.
From www.electro-tech-online.com
Adding Current Limit Feature to a Buck Converter Electronics Forum Current Limiting Boost Converter There is no switched element. In this project we will have a closer look at a common buck/boost converter and create a small, additional circuit that adds a current limit. If i understand correctly, for ideal components. It's from the vcc power source through l1 and d1 into the load. With this topology, it's not possible to implement a current. Current Limiting Boost Converter.
From www.bdtic.com
LTC3127 1A BuckBoost DC/DC Converter with Programmable Input Current Current Limiting Boost Converter In this project we will have a closer look at a common buck/boost converter and create a small, additional circuit that adds a current limit. Current limiting can be added by manipulating the voltage at the fb pin using an. I would therefore search for a boost converter ic which does support current limiting. It's from the vcc power source. Current Limiting Boost Converter.
From www.youtube.com
HACKED! Adding a Current Limit Feature to a Buck/Boost Converter YouTube Current Limiting Boost Converter I would therefore search for a boost converter ic which does support current limiting. In this project we will have a closer look at a common buck/boost converter and create a small, additional circuit that adds a current limit. There is no switched element. If i understand correctly, for ideal components. Looking at the switch current limit at that duty. Current Limiting Boost Converter.
From www.researchgate.net
5 Average currentmode control of boost converter Download Current Limiting Boost Converter In this project we will have a closer look at a common buck/boost converter and create a small, additional circuit that adds a current limit. Looking at the switch current limit at that duty cycle, it is 400ma. If i understand correctly, for ideal components. Current limiting can be added by manipulating the voltage at the fb pin using an.. Current Limiting Boost Converter.
From www.researchgate.net
Coupledinductorbased boost converters a Highvoltage gain boost Current Limiting Boost Converter All voltage regulators require some form of current limitation to protect the converter components and/or the input supply. In this project we will have a closer look at a common buck/boost converter and create a small, additional circuit that adds a current limit. Current limiting can be added by manipulating the voltage at the fb pin using an. With this. Current Limiting Boost Converter.
From theorycircuit.com
Boost Converter Circuit 555 Current Limiting Boost Converter In this project we will have a closer look at a common buck/boost converter and create a small, additional circuit that adds a current limit. It's from the vcc power source through l1 and d1 into the load. I would therefore search for a boost converter ic which does support current limiting. With this topology, it's not possible to implement. Current Limiting Boost Converter.
From www.mdpi.com
Electronics Free FullText Integrated 0.35µm CMOS Control Circuits Current Limiting Boost Converter All voltage regulators require some form of current limitation to protect the converter components and/or the input supply. With this topology, it's not possible to implement a current limit. Looking at the switch current limit at that duty cycle, it is 400ma. Current limiting can be added by manipulating the voltage at the fb pin using an. If i understand. Current Limiting Boost Converter.
From x-engineer.org
How a boost DCDC converter works Current Limiting Boost Converter There is no switched element. With this topology, it's not possible to implement a current limit. I would therefore search for a boost converter ic which does support current limiting. Current limiting can be added by manipulating the voltage at the fb pin using an. All voltage regulators require some form of current limitation to protect the converter components and/or. Current Limiting Boost Converter.
From www.monolithicpower.com
Understanding Quiescent Current and Shutdown Current with a Boost Current Limiting Boost Converter Current limiting can be added by manipulating the voltage at the fb pin using an. If i understand correctly, for ideal components. In this project we will have a closer look at a common buck/boost converter and create a small, additional circuit that adds a current limit. Looking at the switch current limit at that duty cycle, it is 400ma.. Current Limiting Boost Converter.
From electronics.stackexchange.com
Improve current limit on boost converter Electrical Engineering Stack Current Limiting Boost Converter Looking at the switch current limit at that duty cycle, it is 400ma. I would therefore search for a boost converter ic which does support current limiting. If i understand correctly, for ideal components. In this project we will have a closer look at a common buck/boost converter and create a small, additional circuit that adds a current limit. It's. Current Limiting Boost Converter.
From itecnotes.com
Electrical Current limit in boost converter Valuable Tech Notes Current Limiting Boost Converter If i understand correctly, for ideal components. There is no switched element. With this topology, it's not possible to implement a current limit. All voltage regulators require some form of current limitation to protect the converter components and/or the input supply. I would therefore search for a boost converter ic which does support current limiting. In this project we will. Current Limiting Boost Converter.
From electronics.stackexchange.com
switch mode power supply Inrush current in the Boost Converter during Current Limiting Boost Converter Looking at the switch current limit at that duty cycle, it is 400ma. If i understand correctly, for ideal components. With this topology, it's not possible to implement a current limit. There is no switched element. It's from the vcc power source through l1 and d1 into the load. In this project we will have a closer look at a. Current Limiting Boost Converter.
From rccrestauracao.blogspot.com
Surge Current Limiting Resistor Current Limiting Boost Converter If i understand correctly, for ideal components. It's from the vcc power source through l1 and d1 into the load. In this project we will have a closer look at a common buck/boost converter and create a small, additional circuit that adds a current limit. Looking at the switch current limit at that duty cycle, it is 400ma. All voltage. Current Limiting Boost Converter.
From eureka.patsnap.com
Current sampling and limiting circuit of fourswitch BuckBoost Current Limiting Boost Converter With this topology, it's not possible to implement a current limit. If i understand correctly, for ideal components. Current limiting can be added by manipulating the voltage at the fb pin using an. There is no switched element. Looking at the switch current limit at that duty cycle, it is 400ma. It's from the vcc power source through l1 and. Current Limiting Boost Converter.
From www.researchgate.net
Schematic diagram of the current mode controlled boost converter. The Current Limiting Boost Converter With this topology, it's not possible to implement a current limit. In this project we will have a closer look at a common buck/boost converter and create a small, additional circuit that adds a current limit. It's from the vcc power source through l1 and d1 into the load. All voltage regulators require some form of current limitation to protect. Current Limiting Boost Converter.
From eureka.patsnap.com
Current sampling and limiting circuit of fourswitch BuckBoost Current Limiting Boost Converter There is no switched element. All voltage regulators require some form of current limitation to protect the converter components and/or the input supply. I would therefore search for a boost converter ic which does support current limiting. In this project we will have a closer look at a common buck/boost converter and create a small, additional circuit that adds a. Current Limiting Boost Converter.
From ridleyengineering.com
Ridley Engineering [018] Boost Converter with CurrentMode Control Current Limiting Boost Converter If i understand correctly, for ideal components. Current limiting can be added by manipulating the voltage at the fb pin using an. There is no switched element. It's from the vcc power source through l1 and d1 into the load. All voltage regulators require some form of current limitation to protect the converter components and/or the input supply. With this. Current Limiting Boost Converter.
From itecnotes.com
Electrical Adjustable current limiting in flyback converter using Current Limiting Boost Converter All voltage regulators require some form of current limitation to protect the converter components and/or the input supply. If i understand correctly, for ideal components. There is no switched element. Current limiting can be added by manipulating the voltage at the fb pin using an. With this topology, it's not possible to implement a current limit. Looking at the switch. Current Limiting Boost Converter.
From www.scirp.org
Investigation of Current Control Techniques of ACDC Interleaved Boost Current Limiting Boost Converter Looking at the switch current limit at that duty cycle, it is 400ma. In this project we will have a closer look at a common buck/boost converter and create a small, additional circuit that adds a current limit. If i understand correctly, for ideal components. Current limiting can be added by manipulating the voltage at the fb pin using an.. Current Limiting Boost Converter.
From www.researchgate.net
Current waveforms of boost converters. (a) Inductorcurrent waveform Current Limiting Boost Converter If i understand correctly, for ideal components. In this project we will have a closer look at a common buck/boost converter and create a small, additional circuit that adds a current limit. There is no switched element. I would therefore search for a boost converter ic which does support current limiting. It's from the vcc power source through l1 and. Current Limiting Boost Converter.
From electronics.stackexchange.com
Limiting output current of a Buck Converter Electrical Engineering Current Limiting Boost Converter There is no switched element. If i understand correctly, for ideal components. It's from the vcc power source through l1 and d1 into the load. Current limiting can be added by manipulating the voltage at the fb pin using an. Looking at the switch current limit at that duty cycle, it is 400ma. I would therefore search for a boost. Current Limiting Boost Converter.
From theorycircuit.com
Boost Converter Circuit Using MC34063 IC Current Limiting Boost Converter Looking at the switch current limit at that duty cycle, it is 400ma. Current limiting can be added by manipulating the voltage at the fb pin using an. I would therefore search for a boost converter ic which does support current limiting. There is no switched element. All voltage regulators require some form of current limitation to protect the converter. Current Limiting Boost Converter.
From oshwlab.com
diy boost buck converter with current limiting function EasyEDA open Current Limiting Boost Converter In this project we will have a closer look at a common buck/boost converter and create a small, additional circuit that adds a current limit. Current limiting can be added by manipulating the voltage at the fb pin using an. I would therefore search for a boost converter ic which does support current limiting. If i understand correctly, for ideal. Current Limiting Boost Converter.
From electronics.stackexchange.com
resistance How do I limit the current supplied to a boost converter Current Limiting Boost Converter It's from the vcc power source through l1 and d1 into the load. Looking at the switch current limit at that duty cycle, it is 400ma. I would therefore search for a boost converter ic which does support current limiting. In this project we will have a closer look at a common buck/boost converter and create a small, additional circuit. Current Limiting Boost Converter.
From www.researchgate.net
Boost converter with peak currentmode control Download Scientific Current Limiting Boost Converter Current limiting can be added by manipulating the voltage at the fb pin using an. I would therefore search for a boost converter ic which does support current limiting. Looking at the switch current limit at that duty cycle, it is 400ma. There is no switched element. It's from the vcc power source through l1 and d1 into the load.. Current Limiting Boost Converter.
From www.circuits-diy.com
3.7V to 5V Boost Converter using ME2108 IC Current Limiting Boost Converter Looking at the switch current limit at that duty cycle, it is 400ma. I would therefore search for a boost converter ic which does support current limiting. Current limiting can be added by manipulating the voltage at the fb pin using an. In this project we will have a closer look at a common buck/boost converter and create a small,. Current Limiting Boost Converter.
From how2electronics.com
Boost Converter Basics, Working, Design & Application Current Limiting Boost Converter I would therefore search for a boost converter ic which does support current limiting. Current limiting can be added by manipulating the voltage at the fb pin using an. All voltage regulators require some form of current limitation to protect the converter components and/or the input supply. In this project we will have a closer look at a common buck/boost. Current Limiting Boost Converter.
From electronics.stackexchange.com
power supply Adjustable current limiting in flyback converter using Current Limiting Boost Converter In this project we will have a closer look at a common buck/boost converter and create a small, additional circuit that adds a current limit. Current limiting can be added by manipulating the voltage at the fb pin using an. With this topology, it's not possible to implement a current limit. It's from the vcc power source through l1 and. Current Limiting Boost Converter.
From itecnotes.com
Electrical Current limit in boost converter Valuable Tech Notes Current Limiting Boost Converter If i understand correctly, for ideal components. In this project we will have a closer look at a common buck/boost converter and create a small, additional circuit that adds a current limit. Current limiting can be added by manipulating the voltage at the fb pin using an. With this topology, it's not possible to implement a current limit. There is. Current Limiting Boost Converter.