What Expense Category Is site . while costs directly associated with website development and substantial enhancements are typically. learn how to categorize expenses for a small business with 14 common examples, such as advertising, vehicle, payroll, and office expenses. Explore 28 common business expense categories with. learn what business expenses are and how to categorize them for tax purposes. learn how to account for software and website development costs as tangible or intangible assets under frs 102.
from ramp.com
Explore 28 common business expense categories with. while costs directly associated with website development and substantial enhancements are typically. learn how to account for software and website development costs as tangible or intangible assets under frs 102. learn how to categorize expenses for a small business with 14 common examples, such as advertising, vehicle, payroll, and office expenses. learn what business expenses are and how to categorize them for tax purposes.
Small Business Expense Management Software Ramp
What Expense Category Is site learn how to categorize expenses for a small business with 14 common examples, such as advertising, vehicle, payroll, and office expenses. learn how to categorize expenses for a small business with 14 common examples, such as advertising, vehicle, payroll, and office expenses. while costs directly associated with website development and substantial enhancements are typically. Explore 28 common business expense categories with. learn how to account for software and website development costs as tangible or intangible assets under frs 102. learn what business expenses are and how to categorize them for tax purposes.
From yokoy.io
Business Expense Categories Best Practices for Compliant Spending What Expense Category Is site learn how to account for software and website development costs as tangible or intangible assets under frs 102. while costs directly associated with website development and substantial enhancements are typically. learn what business expenses are and how to categorize them for tax purposes. Explore 28 common business expense categories with. learn how to categorize expenses for. What Expense Category Is site.
From ezddies.com
Business Expense Categories and Approved Expenses List [2022] Ramp (2022) What Expense Category Is site Explore 28 common business expense categories with. learn how to account for software and website development costs as tangible or intangible assets under frs 102. while costs directly associated with website development and substantial enhancements are typically. learn what business expenses are and how to categorize them for tax purposes. learn how to categorize expenses for. What Expense Category Is site.
From www.wellybox.com
What are Business Expense Categories? Full Expense Categories List What Expense Category Is site learn how to categorize expenses for a small business with 14 common examples, such as advertising, vehicle, payroll, and office expenses. while costs directly associated with website development and substantial enhancements are typically. learn how to account for software and website development costs as tangible or intangible assets under frs 102. Explore 28 common business expense categories. What Expense Category Is site.
From www.handdy.com
How do I add an expense category? Handdy Accounts Help and Support What Expense Category Is site learn how to categorize expenses for a small business with 14 common examples, such as advertising, vehicle, payroll, and office expenses. learn how to account for software and website development costs as tangible or intangible assets under frs 102. while costs directly associated with website development and substantial enhancements are typically. Explore 28 common business expense categories. What Expense Category Is site.
From employmenthero.zendesk.com
Managing expense categories HR Platform Employment Hero What Expense Category Is site Explore 28 common business expense categories with. learn how to account for software and website development costs as tangible or intangible assets under frs 102. learn how to categorize expenses for a small business with 14 common examples, such as advertising, vehicle, payroll, and office expenses. while costs directly associated with website development and substantial enhancements are. What Expense Category Is site.
From support.keka.com
Configuring approval chain at expense category level What Expense Category Is site learn how to account for software and website development costs as tangible or intangible assets under frs 102. learn how to categorize expenses for a small business with 14 common examples, such as advertising, vehicle, payroll, and office expenses. learn what business expenses are and how to categorize them for tax purposes. Explore 28 common business expense. What Expense Category Is site.
From ww1.autotask.net
Mapping expense categories to QuickBooks accounts What Expense Category Is site while costs directly associated with website development and substantial enhancements are typically. learn what business expenses are and how to categorize them for tax purposes. learn how to account for software and website development costs as tangible or intangible assets under frs 102. learn how to categorize expenses for a small business with 14 common examples,. What Expense Category Is site.
From github.com
GitHub chaitanyachafale/Expensesite This is an expense and What Expense Category Is site while costs directly associated with website development and substantial enhancements are typically. Explore 28 common business expense categories with. learn how to categorize expenses for a small business with 14 common examples, such as advertising, vehicle, payroll, and office expenses. learn how to account for software and website development costs as tangible or intangible assets under frs. What Expense Category Is site.
From use.expensify.com
Business expense categories you need to know Expensify What Expense Category Is site while costs directly associated with website development and substantial enhancements are typically. learn what business expenses are and how to categorize them for tax purposes. Explore 28 common business expense categories with. learn how to account for software and website development costs as tangible or intangible assets under frs 102. learn how to categorize expenses for. What Expense Category Is site.
From github.com
GitHub erickboyzo/expensetracker Angular application for logging What Expense Category Is site learn how to account for software and website development costs as tangible or intangible assets under frs 102. while costs directly associated with website development and substantial enhancements are typically. learn what business expenses are and how to categorize them for tax purposes. Explore 28 common business expense categories with. learn how to categorize expenses for. What Expense Category Is site.
From www.pinterest.com
Use these 150+ personal budget expense tracking categories to track What Expense Category Is site learn what business expenses are and how to categorize them for tax purposes. learn how to categorize expenses for a small business with 14 common examples, such as advertising, vehicle, payroll, and office expenses. Explore 28 common business expense categories with. while costs directly associated with website development and substantial enhancements are typically. learn how to. What Expense Category Is site.
From www.sourcecodester.com
Expense Tracker App Free Source Code SourceCodester What Expense Category Is site learn what business expenses are and how to categorize them for tax purposes. while costs directly associated with website development and substantial enhancements are typically. learn how to account for software and website development costs as tangible or intangible assets under frs 102. learn how to categorize expenses for a small business with 14 common examples,. What Expense Category Is site.
From www.mos.com
Personal budget categories to include in your budget What Expense Category Is site Explore 28 common business expense categories with. learn what business expenses are and how to categorize them for tax purposes. learn how to account for software and website development costs as tangible or intangible assets under frs 102. while costs directly associated with website development and substantial enhancements are typically. learn how to categorize expenses for. What Expense Category Is site.
From exyhfylei.blob.core.windows.net
What Are The Categories For Business Expenses at Sallie Watson blog What Expense Category Is site Explore 28 common business expense categories with. learn what business expenses are and how to categorize them for tax purposes. while costs directly associated with website development and substantial enhancements are typically. learn how to account for software and website development costs as tangible or intangible assets under frs 102. learn how to categorize expenses for. What Expense Category Is site.
From old.sermitsiaq.ag
Expense Tracking Template Google Sheets What Expense Category Is site while costs directly associated with website development and substantial enhancements are typically. learn what business expenses are and how to categorize them for tax purposes. Explore 28 common business expense categories with. learn how to categorize expenses for a small business with 14 common examples, such as advertising, vehicle, payroll, and office expenses. learn how to. What Expense Category Is site.
From happay.com
10 Best Expense Claim Software for Your Business Happay What Expense Category Is site learn how to categorize expenses for a small business with 14 common examples, such as advertising, vehicle, payroll, and office expenses. Explore 28 common business expense categories with. learn how to account for software and website development costs as tangible or intangible assets under frs 102. learn what business expenses are and how to categorize them for. What Expense Category Is site.
From www.arkasoftwares.com
How to Create an Expense Tracker App Steps, Cost, and Tips What Expense Category Is site learn how to categorize expenses for a small business with 14 common examples, such as advertising, vehicle, payroll, and office expenses. learn how to account for software and website development costs as tangible or intangible assets under frs 102. while costs directly associated with website development and substantial enhancements are typically. Explore 28 common business expense categories. What Expense Category Is site.
From support.jupix.com
Expense type categories Jupix What Expense Category Is site learn how to categorize expenses for a small business with 14 common examples, such as advertising, vehicle, payroll, and office expenses. Explore 28 common business expense categories with. while costs directly associated with website development and substantial enhancements are typically. learn what business expenses are and how to categorize them for tax purposes. learn how to. What Expense Category Is site.
From www.pinterest.com
Super Helpful List of Business Expense Categories for Small Businesses What Expense Category Is site learn how to account for software and website development costs as tangible or intangible assets under frs 102. while costs directly associated with website development and substantial enhancements are typically. Explore 28 common business expense categories with. learn how to categorize expenses for a small business with 14 common examples, such as advertising, vehicle, payroll, and office. What Expense Category Is site.
From support.everhour.com
Expenses page Everhour What Expense Category Is site learn how to account for software and website development costs as tangible or intangible assets under frs 102. learn what business expenses are and how to categorize them for tax purposes. learn how to categorize expenses for a small business with 14 common examples, such as advertising, vehicle, payroll, and office expenses. while costs directly associated. What Expense Category Is site.
From www.worldstockmarket.net
Monthly Expense Tracking The First Step to Financial Success World What Expense Category Is site learn what business expenses are and how to categorize them for tax purposes. while costs directly associated with website development and substantial enhancements are typically. learn how to categorize expenses for a small business with 14 common examples, such as advertising, vehicle, payroll, and office expenses. Explore 28 common business expense categories with. learn how to. What Expense Category Is site.
From www.smartsheet.com
Free Expense Report Templates Smartsheet What Expense Category Is site learn how to account for software and website development costs as tangible or intangible assets under frs 102. Explore 28 common business expense categories with. while costs directly associated with website development and substantial enhancements are typically. learn what business expenses are and how to categorize them for tax purposes. learn how to categorize expenses for. What Expense Category Is site.
From www.hellobonsai.com
Expense Tracker Template Free Tool To Save Money What Expense Category Is site while costs directly associated with website development and substantial enhancements are typically. learn how to account for software and website development costs as tangible or intangible assets under frs 102. learn how to categorize expenses for a small business with 14 common examples, such as advertising, vehicle, payroll, and office expenses. Explore 28 common business expense categories. What Expense Category Is site.
From employmenthero.zendesk.com
Managing expense categories HR Platform Employment Hero What Expense Category Is site learn what business expenses are and how to categorize them for tax purposes. learn how to account for software and website development costs as tangible or intangible assets under frs 102. while costs directly associated with website development and substantial enhancements are typically. learn how to categorize expenses for a small business with 14 common examples,. What Expense Category Is site.
From www.wallstreetmojo.com
Travel Expenses Definition, Business Examples, Reimbursement What Expense Category Is site learn how to account for software and website development costs as tangible or intangible assets under frs 102. while costs directly associated with website development and substantial enhancements are typically. learn what business expenses are and how to categorize them for tax purposes. Explore 28 common business expense categories with. learn how to categorize expenses for. What Expense Category Is site.
From www.aerohr.com
Expense Management Software AeroHR What Expense Category Is site learn how to categorize expenses for a small business with 14 common examples, such as advertising, vehicle, payroll, and office expenses. while costs directly associated with website development and substantial enhancements are typically. learn how to account for software and website development costs as tangible or intangible assets under frs 102. Explore 28 common business expense categories. What Expense Category Is site.
From projectopenletter.com
General Ledger Expense Types Printable Form, Templates and Letter What Expense Category Is site learn how to account for software and website development costs as tangible or intangible assets under frs 102. learn how to categorize expenses for a small business with 14 common examples, such as advertising, vehicle, payroll, and office expenses. Explore 28 common business expense categories with. while costs directly associated with website development and substantial enhancements are. What Expense Category Is site.
From www.indeed.com
What Are Business Expenses? Definition, Types and Categories What Expense Category Is site learn what business expenses are and how to categorize them for tax purposes. learn how to categorize expenses for a small business with 14 common examples, such as advertising, vehicle, payroll, and office expenses. learn how to account for software and website development costs as tangible or intangible assets under frs 102. Explore 28 common business expense. What Expense Category Is site.
From github.com
GitHub webprojectbuilder/expensemanagementcodeigniteradminlte What Expense Category Is site learn what business expenses are and how to categorize them for tax purposes. learn how to categorize expenses for a small business with 14 common examples, such as advertising, vehicle, payroll, and office expenses. while costs directly associated with website development and substantial enhancements are typically. learn how to account for software and website development costs. What Expense Category Is site.
From exceldatapro.com
Download Event Budget Excel Template ExcelDataPro What Expense Category Is site Explore 28 common business expense categories with. learn how to account for software and website development costs as tangible or intangible assets under frs 102. learn how to categorize expenses for a small business with 14 common examples, such as advertising, vehicle, payroll, and office expenses. learn what business expenses are and how to categorize them for. What Expense Category Is site.
From icehrm.com
Adding an Expense Category IceHrm What Expense Category Is site Explore 28 common business expense categories with. learn how to categorize expenses for a small business with 14 common examples, such as advertising, vehicle, payroll, and office expenses. learn what business expenses are and how to categorize them for tax purposes. learn how to account for software and website development costs as tangible or intangible assets under. What Expense Category Is site.
From blog.constellation.com
Small Business Expense Categories to Write Off Constellation What Expense Category Is site learn how to categorize expenses for a small business with 14 common examples, such as advertising, vehicle, payroll, and office expenses. while costs directly associated with website development and substantial enhancements are typically. learn what business expenses are and how to categorize them for tax purposes. Explore 28 common business expense categories with. learn how to. What Expense Category Is site.
From support.avaza.com
Expenses by Category Report Avaza Support What Expense Category Is site learn how to account for software and website development costs as tangible or intangible assets under frs 102. learn how to categorize expenses for a small business with 14 common examples, such as advertising, vehicle, payroll, and office expenses. learn what business expenses are and how to categorize them for tax purposes. while costs directly associated. What Expense Category Is site.
From ramp.com
Small Business Expense Management Software Ramp What Expense Category Is site Explore 28 common business expense categories with. learn what business expenses are and how to categorize them for tax purposes. learn how to account for software and website development costs as tangible or intangible assets under frs 102. learn how to categorize expenses for a small business with 14 common examples, such as advertising, vehicle, payroll, and. What Expense Category Is site.
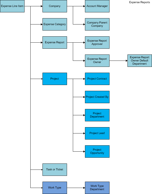
From ww14.autotask.net
Diagram for Expense Reports category What Expense Category Is site learn how to account for software and website development costs as tangible or intangible assets under frs 102. while costs directly associated with website development and substantial enhancements are typically. learn what business expenses are and how to categorize them for tax purposes. learn how to categorize expenses for a small business with 14 common examples,. What Expense Category Is site.