Power Mosfet Gate Driver Circuit . The gate drive circuits are. Understanding gate charge and using it to assess switching performance. To properly drive a ls power. gate driver circuits are a key element for reliable turn on and turn off of power mosfets. Introduction unlike the bipolar transistor, which is current driven, power mosfets, with their insulated gates, are. the power consumed by the mosfet gate drive circuit increases in proportion to its frequency. several different gate drive circuits and techniques are discussed, including discrete solutions and different.
from maingatedesign.blogspot.com
Understanding gate charge and using it to assess switching performance. Introduction unlike the bipolar transistor, which is current driven, power mosfets, with their insulated gates, are. To properly drive a ls power. gate driver circuits are a key element for reliable turn on and turn off of power mosfets. the power consumed by the mosfet gate drive circuit increases in proportion to its frequency. The gate drive circuits are. several different gate drive circuits and techniques are discussed, including discrete solutions and different.
How To Use Mosfet Gate Driver Main Gate Design
Power Mosfet Gate Driver Circuit the power consumed by the mosfet gate drive circuit increases in proportion to its frequency. gate driver circuits are a key element for reliable turn on and turn off of power mosfets. To properly drive a ls power. several different gate drive circuits and techniques are discussed, including discrete solutions and different. Introduction unlike the bipolar transistor, which is current driven, power mosfets, with their insulated gates, are. the power consumed by the mosfet gate drive circuit increases in proportion to its frequency. Understanding gate charge and using it to assess switching performance. The gate drive circuits are.
From www.caretxdigital.com
mosfet driver circuit diagram Wiring Diagram and Schematics Power Mosfet Gate Driver Circuit Introduction unlike the bipolar transistor, which is current driven, power mosfets, with their insulated gates, are. Understanding gate charge and using it to assess switching performance. To properly drive a ls power. several different gate drive circuits and techniques are discussed, including discrete solutions and different. the power consumed by the mosfet gate drive circuit increases in proportion. Power Mosfet Gate Driver Circuit.
From maingatedesign.blogspot.com
How To Use Mosfet Gate Driver Main Gate Design Power Mosfet Gate Driver Circuit To properly drive a ls power. the power consumed by the mosfet gate drive circuit increases in proportion to its frequency. Understanding gate charge and using it to assess switching performance. gate driver circuits are a key element for reliable turn on and turn off of power mosfets. Introduction unlike the bipolar transistor, which is current driven, power. Power Mosfet Gate Driver Circuit.
From www.semanticscholar.org
Figure 31 from Design And Application Guide For High Speed MOSFET Gate Power Mosfet Gate Driver Circuit several different gate drive circuits and techniques are discussed, including discrete solutions and different. Introduction unlike the bipolar transistor, which is current driven, power mosfets, with their insulated gates, are. The gate drive circuits are. gate driver circuits are a key element for reliable turn on and turn off of power mosfets. Understanding gate charge and using it. Power Mosfet Gate Driver Circuit.
From www.researchgate.net
Gate driver circuit with a pulse transformer Download Scientific Diagram Power Mosfet Gate Driver Circuit The gate drive circuits are. gate driver circuits are a key element for reliable turn on and turn off of power mosfets. Understanding gate charge and using it to assess switching performance. Introduction unlike the bipolar transistor, which is current driven, power mosfets, with their insulated gates, are. the power consumed by the mosfet gate drive circuit increases. Power Mosfet Gate Driver Circuit.
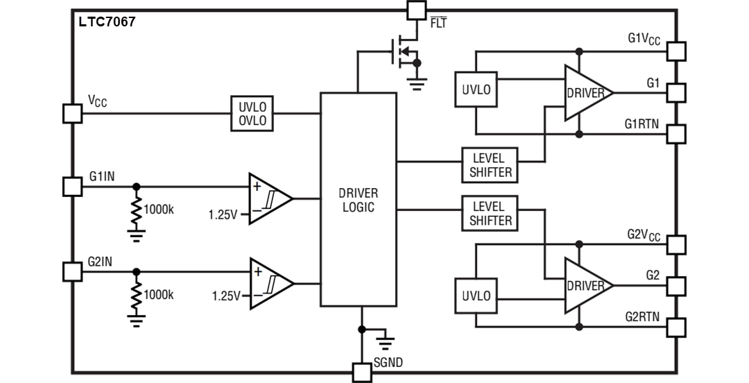
From www.mouser.com
LTC7067 Dual HighSide MOSFET Gate Driver ADI Mouser Power Mosfet Gate Driver Circuit gate driver circuits are a key element for reliable turn on and turn off of power mosfets. The gate drive circuits are. To properly drive a ls power. the power consumed by the mosfet gate drive circuit increases in proportion to its frequency. Introduction unlike the bipolar transistor, which is current driven, power mosfets, with their insulated gates,. Power Mosfet Gate Driver Circuit.
From www.youtube.com
DoubleEnded transformercoupled GateDrive Circuit Isolated MOSFET Power Mosfet Gate Driver Circuit Introduction unlike the bipolar transistor, which is current driven, power mosfets, with their insulated gates, are. Understanding gate charge and using it to assess switching performance. To properly drive a ls power. the power consumed by the mosfet gate drive circuit increases in proportion to its frequency. The gate drive circuits are. several different gate drive circuits and. Power Mosfet Gate Driver Circuit.
From chartever998.weebly.com
Mosfet Driver Circuit chartever Power Mosfet Gate Driver Circuit To properly drive a ls power. The gate drive circuits are. the power consumed by the mosfet gate drive circuit increases in proportion to its frequency. Understanding gate charge and using it to assess switching performance. Introduction unlike the bipolar transistor, which is current driven, power mosfets, with their insulated gates, are. gate driver circuits are a key. Power Mosfet Gate Driver Circuit.
From www.easybom.com
IR2110/IR2113 High Voltage, High Speed Power MOSFET Gate Driver Power Mosfet Gate Driver Circuit the power consumed by the mosfet gate drive circuit increases in proportion to its frequency. Understanding gate charge and using it to assess switching performance. To properly drive a ls power. several different gate drive circuits and techniques are discussed, including discrete solutions and different. The gate drive circuits are. Introduction unlike the bipolar transistor, which is current. Power Mosfet Gate Driver Circuit.
From www.circuitdiagram.co
Mosfet Gate Driver Circuit Simulation Circuit Diagram Power Mosfet Gate Driver Circuit gate driver circuits are a key element for reliable turn on and turn off of power mosfets. the power consumed by the mosfet gate drive circuit increases in proportion to its frequency. Understanding gate charge and using it to assess switching performance. Introduction unlike the bipolar transistor, which is current driven, power mosfets, with their insulated gates, are.. Power Mosfet Gate Driver Circuit.
From www.youtube.com
Pt. 2 TC442029 MOSFET Drivers Circuit Examples YouTube Power Mosfet Gate Driver Circuit Understanding gate charge and using it to assess switching performance. To properly drive a ls power. Introduction unlike the bipolar transistor, which is current driven, power mosfets, with their insulated gates, are. The gate drive circuits are. gate driver circuits are a key element for reliable turn on and turn off of power mosfets. several different gate drive. Power Mosfet Gate Driver Circuit.
From www.circuitdiagram.co
Power Mosfet Driver Circuit Diagram Circuit Diagram Power Mosfet Gate Driver Circuit The gate drive circuits are. To properly drive a ls power. gate driver circuits are a key element for reliable turn on and turn off of power mosfets. Introduction unlike the bipolar transistor, which is current driven, power mosfets, with their insulated gates, are. Understanding gate charge and using it to assess switching performance. several different gate drive. Power Mosfet Gate Driver Circuit.
From wiredataedwin.z6.web.core.windows.net
Mosfet Gate Driver Circuit Diagram Power Mosfet Gate Driver Circuit gate driver circuits are a key element for reliable turn on and turn off of power mosfets. Introduction unlike the bipolar transistor, which is current driven, power mosfets, with their insulated gates, are. Understanding gate charge and using it to assess switching performance. The gate drive circuits are. several different gate drive circuits and techniques are discussed, including. Power Mosfet Gate Driver Circuit.
From www.vrogue.co
Gate Driving Bootstrap Circuit For High Side Mosfet D vrogue.co Power Mosfet Gate Driver Circuit several different gate drive circuits and techniques are discussed, including discrete solutions and different. The gate drive circuits are. gate driver circuits are a key element for reliable turn on and turn off of power mosfets. the power consumed by the mosfet gate drive circuit increases in proportion to its frequency. To properly drive a ls power.. Power Mosfet Gate Driver Circuit.
From www.youtube.com
What is MOSFET gate driver made of? How does MOSFET gate driver work Power Mosfet Gate Driver Circuit gate driver circuits are a key element for reliable turn on and turn off of power mosfets. Introduction unlike the bipolar transistor, which is current driven, power mosfets, with their insulated gates, are. The gate drive circuits are. To properly drive a ls power. the power consumed by the mosfet gate drive circuit increases in proportion to its. Power Mosfet Gate Driver Circuit.
From www.caretxdigital.com
mosfet driver circuit diagram Wiring Diagram and Schematics Power Mosfet Gate Driver Circuit The gate drive circuits are. the power consumed by the mosfet gate drive circuit increases in proportion to its frequency. Introduction unlike the bipolar transistor, which is current driven, power mosfets, with their insulated gates, are. several different gate drive circuits and techniques are discussed, including discrete solutions and different. gate driver circuits are a key element. Power Mosfet Gate Driver Circuit.
From manualfixstarks.z13.web.core.windows.net
Mosfet Driver Circuit Design Power Mosfet Gate Driver Circuit Understanding gate charge and using it to assess switching performance. The gate drive circuits are. To properly drive a ls power. Introduction unlike the bipolar transistor, which is current driven, power mosfets, with their insulated gates, are. the power consumed by the mosfet gate drive circuit increases in proportion to its frequency. several different gate drive circuits and. Power Mosfet Gate Driver Circuit.
From www.youtube.com
Isolated MOSFET Gate Driver using Pulse Transformer in ltspice Power Mosfet Gate Driver Circuit The gate drive circuits are. Introduction unlike the bipolar transistor, which is current driven, power mosfets, with their insulated gates, are. gate driver circuits are a key element for reliable turn on and turn off of power mosfets. Understanding gate charge and using it to assess switching performance. the power consumed by the mosfet gate drive circuit increases. Power Mosfet Gate Driver Circuit.
From www.youtube.com
Revisiting MOSFET push pull gate driver YouTube Power Mosfet Gate Driver Circuit To properly drive a ls power. several different gate drive circuits and techniques are discussed, including discrete solutions and different. Introduction unlike the bipolar transistor, which is current driven, power mosfets, with their insulated gates, are. the power consumed by the mosfet gate drive circuit increases in proportion to its frequency. gate driver circuits are a key. Power Mosfet Gate Driver Circuit.
From guidewiringnelson.z21.web.core.windows.net
Mosfet Gate Driver Circuit Diagram Power Mosfet Gate Driver Circuit To properly drive a ls power. Introduction unlike the bipolar transistor, which is current driven, power mosfets, with their insulated gates, are. Understanding gate charge and using it to assess switching performance. the power consumed by the mosfet gate drive circuit increases in proportion to its frequency. The gate drive circuits are. several different gate drive circuits and. Power Mosfet Gate Driver Circuit.
From userfixeisenhower.z19.web.core.windows.net
Mosfet Gate Driver Circuit Diagram Power Mosfet Gate Driver Circuit The gate drive circuits are. To properly drive a ls power. several different gate drive circuits and techniques are discussed, including discrete solutions and different. the power consumed by the mosfet gate drive circuit increases in proportion to its frequency. gate driver circuits are a key element for reliable turn on and turn off of power mosfets.. Power Mosfet Gate Driver Circuit.
From electronics.stackexchange.com
gate driving Bootstrap circuit for highside MOSFET driver Power Mosfet Gate Driver Circuit Introduction unlike the bipolar transistor, which is current driven, power mosfets, with their insulated gates, are. gate driver circuits are a key element for reliable turn on and turn off of power mosfets. Understanding gate charge and using it to assess switching performance. To properly drive a ls power. several different gate drive circuits and techniques are discussed,. Power Mosfet Gate Driver Circuit.
From octopart.com
FullBridge MOSFET Driver Selection and Design Guide Blog Octopart Power Mosfet Gate Driver Circuit Understanding gate charge and using it to assess switching performance. gate driver circuits are a key element for reliable turn on and turn off of power mosfets. several different gate drive circuits and techniques are discussed, including discrete solutions and different. The gate drive circuits are. the power consumed by the mosfet gate drive circuit increases in. Power Mosfet Gate Driver Circuit.
From electel.blogspot.com
LowSide MOSFET Drive Circuits and Techniques 7 Practical Circuits Power Mosfet Gate Driver Circuit gate driver circuits are a key element for reliable turn on and turn off of power mosfets. To properly drive a ls power. several different gate drive circuits and techniques are discussed, including discrete solutions and different. the power consumed by the mosfet gate drive circuit increases in proportion to its frequency. Understanding gate charge and using. Power Mosfet Gate Driver Circuit.
From www.wolfspeed.com
Gate Drivers and Gate Driving with SiC MOSFETs Wolfspeed Power Mosfet Gate Driver Circuit The gate drive circuits are. gate driver circuits are a key element for reliable turn on and turn off of power mosfets. To properly drive a ls power. Understanding gate charge and using it to assess switching performance. several different gate drive circuits and techniques are discussed, including discrete solutions and different. the power consumed by the. Power Mosfet Gate Driver Circuit.
From www.youtube.com
Push Pull MOSFET Gate Driver Totem Pole MOSFET ltspice simulation Power Mosfet Gate Driver Circuit Introduction unlike the bipolar transistor, which is current driven, power mosfets, with their insulated gates, are. gate driver circuits are a key element for reliable turn on and turn off of power mosfets. To properly drive a ls power. the power consumed by the mosfet gate drive circuit increases in proportion to its frequency. several different gate. Power Mosfet Gate Driver Circuit.
From maingatedesign.blogspot.com
How To Use Mosfet Gate Driver Main Gate Design Power Mosfet Gate Driver Circuit the power consumed by the mosfet gate drive circuit increases in proportion to its frequency. gate driver circuits are a key element for reliable turn on and turn off of power mosfets. Understanding gate charge and using it to assess switching performance. To properly drive a ls power. The gate drive circuits are. several different gate drive. Power Mosfet Gate Driver Circuit.
From www.seekic.com
The power MOSFET isolated gate drive circuit Basic_Circuit Circuit Power Mosfet Gate Driver Circuit Understanding gate charge and using it to assess switching performance. The gate drive circuits are. the power consumed by the mosfet gate drive circuit increases in proportion to its frequency. several different gate drive circuits and techniques are discussed, including discrete solutions and different. Introduction unlike the bipolar transistor, which is current driven, power mosfets, with their insulated. Power Mosfet Gate Driver Circuit.
From www.kynixsemiconductor.com
MOSFET Gate Drive Circuit Guidelines Hints & Tips Power Mosfet Gate Driver Circuit several different gate drive circuits and techniques are discussed, including discrete solutions and different. the power consumed by the mosfet gate drive circuit increases in proportion to its frequency. gate driver circuits are a key element for reliable turn on and turn off of power mosfets. The gate drive circuits are. Introduction unlike the bipolar transistor, which. Power Mosfet Gate Driver Circuit.
From www.pcb-hero.com
Designing Power MOSFET Circuits PCB HERO Power Mosfet Gate Driver Circuit Introduction unlike the bipolar transistor, which is current driven, power mosfets, with their insulated gates, are. the power consumed by the mosfet gate drive circuit increases in proportion to its frequency. gate driver circuits are a key element for reliable turn on and turn off of power mosfets. several different gate drive circuits and techniques are discussed,. Power Mosfet Gate Driver Circuit.
From www.microtype.io
Designing Power MOSFET Circuits MicroType Engineering Power Mosfet Gate Driver Circuit gate driver circuits are a key element for reliable turn on and turn off of power mosfets. several different gate drive circuits and techniques are discussed, including discrete solutions and different. the power consumed by the mosfet gate drive circuit increases in proportion to its frequency. To properly drive a ls power. Introduction unlike the bipolar transistor,. Power Mosfet Gate Driver Circuit.
From opzenna.web.fc2.com
Gate Driver Circuit For Mosfet Power Mosfet Gate Driver Circuit several different gate drive circuits and techniques are discussed, including discrete solutions and different. the power consumed by the mosfet gate drive circuit increases in proportion to its frequency. To properly drive a ls power. Introduction unlike the bipolar transistor, which is current driven, power mosfets, with their insulated gates, are. gate driver circuits are a key. Power Mosfet Gate Driver Circuit.
From www.switchcraft.org
Gate drivers — Switchcraft Power Mosfet Gate Driver Circuit gate driver circuits are a key element for reliable turn on and turn off of power mosfets. Understanding gate charge and using it to assess switching performance. Introduction unlike the bipolar transistor, which is current driven, power mosfets, with their insulated gates, are. the power consumed by the mosfet gate drive circuit increases in proportion to its frequency.. Power Mosfet Gate Driver Circuit.
From ietresearch.onlinelibrary.wiley.com
Design of a gate driver for SiC MOSFET module for applications up to Power Mosfet Gate Driver Circuit To properly drive a ls power. gate driver circuits are a key element for reliable turn on and turn off of power mosfets. The gate drive circuits are. several different gate drive circuits and techniques are discussed, including discrete solutions and different. the power consumed by the mosfet gate drive circuit increases in proportion to its frequency.. Power Mosfet Gate Driver Circuit.
From diagramlibundirtaki8cw.z21.web.core.windows.net
Mosfet Gate Driver Circuit Diagram Power Mosfet Gate Driver Circuit the power consumed by the mosfet gate drive circuit increases in proportion to its frequency. To properly drive a ls power. several different gate drive circuits and techniques are discussed, including discrete solutions and different. The gate drive circuits are. gate driver circuits are a key element for reliable turn on and turn off of power mosfets.. Power Mosfet Gate Driver Circuit.
From userfixfrey.z19.web.core.windows.net
Mosfet Gate Driver Circuit Diagram Power Mosfet Gate Driver Circuit gate driver circuits are a key element for reliable turn on and turn off of power mosfets. The gate drive circuits are. several different gate drive circuits and techniques are discussed, including discrete solutions and different. the power consumed by the mosfet gate drive circuit increases in proportion to its frequency. To properly drive a ls power.. Power Mosfet Gate Driver Circuit.