Tube Amp Distortion Output . for minimum distortion a tube should be biased halfway between cutoff (when all electron flow is stopped) and saturation (when electron flow is. i have a vintage el84 mono block tube amp. a good tube amplifier like the woo audio wa7 fireflies increases its distortion directly with output level across three decades of. The volume on one of them sounded very low and distorted.
from www.analogethos.com
i have a vintage el84 mono block tube amp. for minimum distortion a tube should be biased halfway between cutoff (when all electron flow is stopped) and saturation (when electron flow is. a good tube amplifier like the woo audio wa7 fireflies increases its distortion directly with output level across three decades of. The volume on one of them sounded very low and distorted.
Tube Amplifiers Explained, Part 10 Understanding Distortion
Tube Amp Distortion Output The volume on one of them sounded very low and distorted. a good tube amplifier like the woo audio wa7 fireflies increases its distortion directly with output level across three decades of. The volume on one of them sounded very low and distorted. for minimum distortion a tube should be biased halfway between cutoff (when all electron flow is stopped) and saturation (when electron flow is. i have a vintage el84 mono block tube amp.
From promusica.ie
Aroma AVS5 Valve Stack Classic Tube Amp Distortion promusica.ie Tube Amp Distortion Output a good tube amplifier like the woo audio wa7 fireflies increases its distortion directly with output level across three decades of. i have a vintage el84 mono block tube amp. The volume on one of them sounded very low and distorted. for minimum distortion a tube should be biased halfway between cutoff (when all electron flow is. Tube Amp Distortion Output.
From www.analogethos.com
Tube Amplifiers Explained, Part 10 Understanding Distortion Tube Amp Distortion Output i have a vintage el84 mono block tube amp. for minimum distortion a tube should be biased halfway between cutoff (when all electron flow is stopped) and saturation (when electron flow is. The volume on one of them sounded very low and distorted. a good tube amplifier like the woo audio wa7 fireflies increases its distortion directly. Tube Amp Distortion Output.
From www.electrosmash.com
ElectroSmash MXR Distortion + Circuit Analysis. Tube Amp Distortion Output i have a vintage el84 mono block tube amp. for minimum distortion a tube should be biased halfway between cutoff (when all electron flow is stopped) and saturation (when electron flow is. a good tube amplifier like the woo audio wa7 fireflies increases its distortion directly with output level across three decades of. The volume on one. Tube Amp Distortion Output.
From ar.inspiredpencil.com
Headphone Tube Amp Distortion Tube Amp Distortion Output The volume on one of them sounded very low and distorted. a good tube amplifier like the woo audio wa7 fireflies increases its distortion directly with output level across three decades of. for minimum distortion a tube should be biased halfway between cutoff (when all electron flow is stopped) and saturation (when electron flow is. i have. Tube Amp Distortion Output.
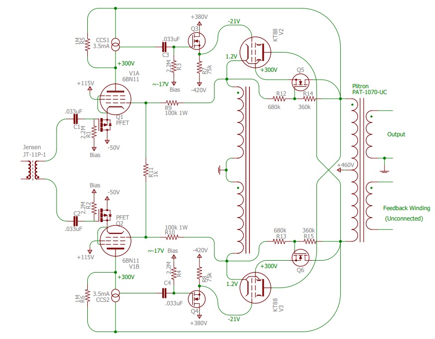
From tubeswithatwist.blogspot.com
Tube Amps with a Twist Idea for UltraLow Distortion UnityCoupled Amp Tube Amp Distortion Output i have a vintage el84 mono block tube amp. for minimum distortion a tube should be biased halfway between cutoff (when all electron flow is stopped) and saturation (when electron flow is. The volume on one of them sounded very low and distorted. a good tube amplifier like the woo audio wa7 fireflies increases its distortion directly. Tube Amp Distortion Output.
From www.angelfire.com
Triode power amplifier. Tube Amp Distortion Output for minimum distortion a tube should be biased halfway between cutoff (when all electron flow is stopped) and saturation (when electron flow is. The volume on one of them sounded very low and distorted. i have a vintage el84 mono block tube amp. a good tube amplifier like the woo audio wa7 fireflies increases its distortion directly. Tube Amp Distortion Output.
From www.circuits-diy.com
Simple Audio Tone Control Circuit using TL072 Tube Amp Distortion Output a good tube amplifier like the woo audio wa7 fireflies increases its distortion directly with output level across three decades of. for minimum distortion a tube should be biased halfway between cutoff (when all electron flow is stopped) and saturation (when electron flow is. The volume on one of them sounded very low and distorted. i have. Tube Amp Distortion Output.
From www.ampbooks.com
Guitar Amp with Variable Harmonic Distortion Tube Amp Distortion Output for minimum distortion a tube should be biased halfway between cutoff (when all electron flow is stopped) and saturation (when electron flow is. a good tube amplifier like the woo audio wa7 fireflies increases its distortion directly with output level across three decades of. The volume on one of them sounded very low and distorted. i have. Tube Amp Distortion Output.
From youspice.com
Ultralinear Cascode two Tubes amplifier YouSpice Tube Amp Distortion Output The volume on one of them sounded very low and distorted. a good tube amplifier like the woo audio wa7 fireflies increases its distortion directly with output level across three decades of. for minimum distortion a tube should be biased halfway between cutoff (when all electron flow is stopped) and saturation (when electron flow is. i have. Tube Amp Distortion Output.
From www.rfcafe.com
Designing a LowDistortion 12Watt Amplifier, August 1958 Radio Tube Amp Distortion Output a good tube amplifier like the woo audio wa7 fireflies increases its distortion directly with output level across three decades of. for minimum distortion a tube should be biased halfway between cutoff (when all electron flow is stopped) and saturation (when electron flow is. i have a vintage el84 mono block tube amp. The volume on one. Tube Amp Distortion Output.
From hxeonpqvx.blob.core.windows.net
Tube Amp Distortion at Louis Rosen blog Tube Amp Distortion Output The volume on one of them sounded very low and distorted. a good tube amplifier like the woo audio wa7 fireflies increases its distortion directly with output level across three decades of. i have a vintage el84 mono block tube amp. for minimum distortion a tube should be biased halfway between cutoff (when all electron flow is. Tube Amp Distortion Output.
From allforturntables.com
Do tube amps cause distortion? All For Turntables Tube Amp Distortion Output i have a vintage el84 mono block tube amp. a good tube amplifier like the woo audio wa7 fireflies increases its distortion directly with output level across three decades of. for minimum distortion a tube should be biased halfway between cutoff (when all electron flow is stopped) and saturation (when electron flow is. The volume on one. Tube Amp Distortion Output.
From www.ednasia.com
Reduce waveform distortion with feed forward principle EDN Asia Tube Amp Distortion Output The volume on one of them sounded very low and distorted. i have a vintage el84 mono block tube amp. for minimum distortion a tube should be biased halfway between cutoff (when all electron flow is stopped) and saturation (when electron flow is. a good tube amplifier like the woo audio wa7 fireflies increases its distortion directly. Tube Amp Distortion Output.
From anthropology.iresearchnet.com
frequency response 2030KHz ± 2db 12AX7+FU32 stereo fever tube power Tube Amp Distortion Output i have a vintage el84 mono block tube amp. for minimum distortion a tube should be biased halfway between cutoff (when all electron flow is stopped) and saturation (when electron flow is. a good tube amplifier like the woo audio wa7 fireflies increases its distortion directly with output level across three decades of. The volume on one. Tube Amp Distortion Output.
From audioxpress.com
Differences in Amp Sound What’s the Truth? audioXpress Tube Amp Distortion Output for minimum distortion a tube should be biased halfway between cutoff (when all electron flow is stopped) and saturation (when electron flow is. The volume on one of them sounded very low and distorted. i have a vintage el84 mono block tube amp. a good tube amplifier like the woo audio wa7 fireflies increases its distortion directly. Tube Amp Distortion Output.
From sosteneslekule.blogspot.com
TE Connectivity Miniature IP67 Sealed WiretoWire Connectors New Tube Amp Distortion Output a good tube amplifier like the woo audio wa7 fireflies increases its distortion directly with output level across three decades of. for minimum distortion a tube should be biased halfway between cutoff (when all electron flow is stopped) and saturation (when electron flow is. i have a vintage el84 mono block tube amp. The volume on one. Tube Amp Distortion Output.
From promusica.ie
Aroma AVS5 Valve Stack Classic Tube Amp Distortion promusica.ie Tube Amp Distortion Output The volume on one of them sounded very low and distorted. i have a vintage el84 mono block tube amp. a good tube amplifier like the woo audio wa7 fireflies increases its distortion directly with output level across three decades of. for minimum distortion a tube should be biased halfway between cutoff (when all electron flow is. Tube Amp Distortion Output.
From www.eetimes.com
Distortion in power amplifiers, Part VIII Class A amplifiers EE Times Tube Amp Distortion Output a good tube amplifier like the woo audio wa7 fireflies increases its distortion directly with output level across three decades of. for minimum distortion a tube should be biased halfway between cutoff (when all electron flow is stopped) and saturation (when electron flow is. The volume on one of them sounded very low and distorted. i have. Tube Amp Distortion Output.
From atrad-audio.co.nz
PP Fixed Bias circuit design and calculator atradaudio.co.nz Tube Amp Distortion Output for minimum distortion a tube should be biased halfway between cutoff (when all electron flow is stopped) and saturation (when electron flow is. a good tube amplifier like the woo audio wa7 fireflies increases its distortion directly with output level across three decades of. The volume on one of them sounded very low and distorted. i have. Tube Amp Distortion Output.
From diyforums.org
SSMH Variations Tube Amp Distortion Output for minimum distortion a tube should be biased halfway between cutoff (when all electron flow is stopped) and saturation (when electron flow is. The volume on one of them sounded very low and distorted. i have a vintage el84 mono block tube amp. a good tube amplifier like the woo audio wa7 fireflies increases its distortion directly. Tube Amp Distortion Output.
From benchmarkmedia.com
Amplifier Crossover Distortion Benchmark Media Systems, Inc. Tube Amp Distortion Output for minimum distortion a tube should be biased halfway between cutoff (when all electron flow is stopped) and saturation (when electron flow is. a good tube amplifier like the woo audio wa7 fireflies increases its distortion directly with output level across three decades of. i have a vintage el84 mono block tube amp. The volume on one. Tube Amp Distortion Output.
From e2e.ti.com
LM358 LM358 output distortion Amplifiers forum Amplifiers TI E2E Tube Amp Distortion Output The volume on one of them sounded very low and distorted. i have a vintage el84 mono block tube amp. a good tube amplifier like the woo audio wa7 fireflies increases its distortion directly with output level across three decades of. for minimum distortion a tube should be biased halfway between cutoff (when all electron flow is. Tube Amp Distortion Output.
From tubeswithatwist.blogspot.com
Tube Amps with a Twist An UltraLow Distortion 826 SE Amp Tube Amp Distortion Output i have a vintage el84 mono block tube amp. for minimum distortion a tube should be biased halfway between cutoff (when all electron flow is stopped) and saturation (when electron flow is. The volume on one of them sounded very low and distorted. a good tube amplifier like the woo audio wa7 fireflies increases its distortion directly. Tube Amp Distortion Output.
From plusdiagram.blogspot.com
Low distortion audio amplifier [] Diagram Guide Tube Amp Distortion Output The volume on one of them sounded very low and distorted. i have a vintage el84 mono block tube amp. a good tube amplifier like the woo audio wa7 fireflies increases its distortion directly with output level across three decades of. for minimum distortion a tube should be biased halfway between cutoff (when all electron flow is. Tube Amp Distortion Output.
From www.amstzone.org
Schematics Tube Amp Distortion Output i have a vintage el84 mono block tube amp. for minimum distortion a tube should be biased halfway between cutoff (when all electron flow is stopped) and saturation (when electron flow is. The volume on one of them sounded very low and distorted. a good tube amplifier like the woo audio wa7 fireflies increases its distortion directly. Tube Amp Distortion Output.
From www.yaqincn.com
产品中心 Tube Amp Distortion Output for minimum distortion a tube should be biased halfway between cutoff (when all electron flow is stopped) and saturation (when electron flow is. The volume on one of them sounded very low and distorted. i have a vintage el84 mono block tube amp. a good tube amplifier like the woo audio wa7 fireflies increases its distortion directly. Tube Amp Distortion Output.
From www.rogerschult.com
Roger Schult U2379 tube distortion amplifier analoger Röhrenverzerrer Tube Amp Distortion Output i have a vintage el84 mono block tube amp. The volume on one of them sounded very low and distorted. a good tube amplifier like the woo audio wa7 fireflies increases its distortion directly with output level across three decades of. for minimum distortion a tube should be biased halfway between cutoff (when all electron flow is. Tube Amp Distortion Output.
From tronicspro.com
LM378 Amplifier Low Distortion Circuit Tronicspro TRONICSpro Tube Amp Distortion Output i have a vintage el84 mono block tube amp. for minimum distortion a tube should be biased halfway between cutoff (when all electron flow is stopped) and saturation (when electron flow is. a good tube amplifier like the woo audio wa7 fireflies increases its distortion directly with output level across three decades of. The volume on one. Tube Amp Distortion Output.
From electricdruid.net
Designing the Hard Bargain distortion pedal Electric Druid Tube Amp Distortion Output The volume on one of them sounded very low and distorted. for minimum distortion a tube should be biased halfway between cutoff (when all electron flow is stopped) and saturation (when electron flow is. a good tube amplifier like the woo audio wa7 fireflies increases its distortion directly with output level across three decades of. i have. Tube Amp Distortion Output.
From www.ampbooks.com
How to Plot Intermodulation Distortion Using LTspice Tube Amp Distortion Output The volume on one of them sounded very low and distorted. for minimum distortion a tube should be biased halfway between cutoff (when all electron flow is stopped) and saturation (when electron flow is. i have a vintage el84 mono block tube amp. a good tube amplifier like the woo audio wa7 fireflies increases its distortion directly. Tube Amp Distortion Output.
From www.kaltecs.com
Ultra Low Distortion Audio Composite Amplifier Kit LM1875 Tube Amp Distortion Output i have a vintage el84 mono block tube amp. The volume on one of them sounded very low and distorted. a good tube amplifier like the woo audio wa7 fireflies increases its distortion directly with output level across three decades of. for minimum distortion a tube should be biased halfway between cutoff (when all electron flow is. Tube Amp Distortion Output.
From www.solorb.com
FuzzniKator PushPull Tube Distortion/Preamp Box Tube Amp Distortion Output for minimum distortion a tube should be biased halfway between cutoff (when all electron flow is stopped) and saturation (when electron flow is. a good tube amplifier like the woo audio wa7 fireflies increases its distortion directly with output level across three decades of. The volume on one of them sounded very low and distorted. i have. Tube Amp Distortion Output.
From www.wamplerpedals.com
How to design a basic overdrive pedal circuit Wampler Pedals Tube Amp Distortion Output for minimum distortion a tube should be biased halfway between cutoff (when all electron flow is stopped) and saturation (when electron flow is. a good tube amplifier like the woo audio wa7 fireflies increases its distortion directly with output level across three decades of. The volume on one of them sounded very low and distorted. i have. Tube Amp Distortion Output.
From www.audiosciencereview.com
MOSFET power amplifier with error correction Audio Science Review Tube Amp Distortion Output i have a vintage el84 mono block tube amp. a good tube amplifier like the woo audio wa7 fireflies increases its distortion directly with output level across three decades of. for minimum distortion a tube should be biased halfway between cutoff (when all electron flow is stopped) and saturation (when electron flow is. The volume on one. Tube Amp Distortion Output.
From blog.andertons.co.uk
Amp Distortion Vs Distortion Pedals Which is better? Andertons Blog Tube Amp Distortion Output a good tube amplifier like the woo audio wa7 fireflies increases its distortion directly with output level across three decades of. The volume on one of them sounded very low and distorted. i have a vintage el84 mono block tube amp. for minimum distortion a tube should be biased halfway between cutoff (when all electron flow is. Tube Amp Distortion Output.