What Is Breathing Light . if you own a mac book you’ve probably noticed the “breathing light” that starts pulsating when the lid is closed. It is designed so you won't really notice it, until. at the very heart of buteyko breathing is the breathe light exercise, also known as reduced breathing. the technology behind breathing lights is simple. There’s something soothing and organic about its undulating. For the first mode, you can alter the color of the. the rgb led & breathing mood light is a simple night light that contains two modes. looking for a cool breathing led light that you can control from a rotary potentiometer? a breathing led is a phenomenon that mimics the inhale and exhale of a lung with light instead of air. Breathing leds can be found in many electronics, and are. giving an led a breathing effect allows its light to create rhythm and atmosphere without being blatantly obvious.
from weightlosswave.com
It is designed so you won't really notice it, until. giving an led a breathing effect allows its light to create rhythm and atmosphere without being blatantly obvious. if you own a mac book you’ve probably noticed the “breathing light” that starts pulsating when the lid is closed. looking for a cool breathing led light that you can control from a rotary potentiometer? For the first mode, you can alter the color of the. There’s something soothing and organic about its undulating. the technology behind breathing lights is simple. Breathing leds can be found in many electronics, and are. at the very heart of buteyko breathing is the breathe light exercise, also known as reduced breathing. a breathing led is a phenomenon that mimics the inhale and exhale of a lung with light instead of air.
Mindfulness 'Breathing Owl' 478 Guided Visual Meditation Breathing
What Is Breathing Light There’s something soothing and organic about its undulating. the rgb led & breathing mood light is a simple night light that contains two modes. the technology behind breathing lights is simple. if you own a mac book you’ve probably noticed the “breathing light” that starts pulsating when the lid is closed. a breathing led is a phenomenon that mimics the inhale and exhale of a lung with light instead of air. For the first mode, you can alter the color of the. at the very heart of buteyko breathing is the breathe light exercise, also known as reduced breathing. giving an led a breathing effect allows its light to create rhythm and atmosphere without being blatantly obvious. There’s something soothing and organic about its undulating. looking for a cool breathing led light that you can control from a rotary potentiometer? Breathing leds can be found in many electronics, and are. It is designed so you won't really notice it, until.
From www.artscenteronline.org
Breathing_Lights152 The Arts Center of the Capital Region What Is Breathing Light a breathing led is a phenomenon that mimics the inhale and exhale of a lung with light instead of air. looking for a cool breathing led light that you can control from a rotary potentiometer? the rgb led & breathing mood light is a simple night light that contains two modes. For the first mode, you can. What Is Breathing Light.
From www.thesacredscience.com
A Breathing Exercise To Take You Higher The Sacred Science The Sacred What Is Breathing Light Breathing leds can be found in many electronics, and are. the rgb led & breathing mood light is a simple night light that contains two modes. the technology behind breathing lights is simple. a breathing led is a phenomenon that mimics the inhale and exhale of a lung with light instead of air. if you own. What Is Breathing Light.
From www.youtube.com
Breathing Lights YouTube What Is Breathing Light giving an led a breathing effect allows its light to create rhythm and atmosphere without being blatantly obvious. the rgb led & breathing mood light is a simple night light that contains two modes. There’s something soothing and organic about its undulating. at the very heart of buteyko breathing is the breathe light exercise, also known as. What Is Breathing Light.
From www.youtube.com
What is Light Breathing? YouTube What Is Breathing Light For the first mode, you can alter the color of the. It is designed so you won't really notice it, until. There’s something soothing and organic about its undulating. Breathing leds can be found in many electronics, and are. the rgb led & breathing mood light is a simple night light that contains two modes. a breathing led. What Is Breathing Light.
From weightlosswave.com
Mindfulness 'Breathing Owl' 478 Guided Visual Meditation Breathing What Is Breathing Light the rgb led & breathing mood light is a simple night light that contains two modes. a breathing led is a phenomenon that mimics the inhale and exhale of a lung with light instead of air. Breathing leds can be found in many electronics, and are. giving an led a breathing effect allows its light to create. What Is Breathing Light.
From www.researchgate.net
(PDF) When Lights Can Breathe Investigating the Influences of What Is Breathing Light a breathing led is a phenomenon that mimics the inhale and exhale of a lung with light instead of air. at the very heart of buteyko breathing is the breathe light exercise, also known as reduced breathing. giving an led a breathing effect allows its light to create rhythm and atmosphere without being blatantly obvious. Breathing leds. What Is Breathing Light.
From www.huffingtonpost.com
What Your Breathing Tells You HuffPost What Is Breathing Light There’s something soothing and organic about its undulating. Breathing leds can be found in many electronics, and are. For the first mode, you can alter the color of the. looking for a cool breathing led light that you can control from a rotary potentiometer? It is designed so you won't really notice it, until. the technology behind breathing. What Is Breathing Light.
From www.ledemo.com
LED Breath light wantedChoose LED Breath light Manufacturer What Is Breathing Light It is designed so you won't really notice it, until. Breathing leds can be found in many electronics, and are. the rgb led & breathing mood light is a simple night light that contains two modes. looking for a cool breathing led light that you can control from a rotary potentiometer? There’s something soothing and organic about its. What Is Breathing Light.
From www.youtube.com
Breathing Light YouTube What Is Breathing Light at the very heart of buteyko breathing is the breathe light exercise, also known as reduced breathing. looking for a cool breathing led light that you can control from a rotary potentiometer? giving an led a breathing effect allows its light to create rhythm and atmosphere without being blatantly obvious. the rgb led & breathing mood. What Is Breathing Light.
From www.youtube.com
Breathing Light YouTube What Is Breathing Light It is designed so you won't really notice it, until. the technology behind breathing lights is simple. There’s something soothing and organic about its undulating. at the very heart of buteyko breathing is the breathe light exercise, also known as reduced breathing. the rgb led & breathing mood light is a simple night light that contains two. What Is Breathing Light.
From hackaday.io
How to Produce a Small Breathing Light Hackaday.io What Is Breathing Light giving an led a breathing effect allows its light to create rhythm and atmosphere without being blatantly obvious. if you own a mac book you’ve probably noticed the “breathing light” that starts pulsating when the lid is closed. the rgb led & breathing mood light is a simple night light that contains two modes. looking for. What Is Breathing Light.
From www.youtube.com
Breathing in Light YouTube What Is Breathing Light at the very heart of buteyko breathing is the breathe light exercise, also known as reduced breathing. For the first mode, you can alter the color of the. the technology behind breathing lights is simple. if you own a mac book you’ve probably noticed the “breathing light” that starts pulsating when the lid is closed. the. What Is Breathing Light.
From thegadgetflow.com
Breathe The Meditation Lamp » Gadget Flow What Is Breathing Light looking for a cool breathing led light that you can control from a rotary potentiometer? There’s something soothing and organic about its undulating. giving an led a breathing effect allows its light to create rhythm and atmosphere without being blatantly obvious. the technology behind breathing lights is simple. Breathing leds can be found in many electronics, and. What Is Breathing Light.
From www.thehonestguys.co.uk
MP3 Guided Meditation Full Mind & Body Healing (Breathing Light What Is Breathing Light There’s something soothing and organic about its undulating. giving an led a breathing effect allows its light to create rhythm and atmosphere without being blatantly obvious. It is designed so you won't really notice it, until. if you own a mac book you’ve probably noticed the “breathing light” that starts pulsating when the lid is closed. a. What Is Breathing Light.
From podcast.momentsofmagic.com
Breathing Light Sleep Meditation What Is Breathing Light a breathing led is a phenomenon that mimics the inhale and exhale of a lung with light instead of air. looking for a cool breathing led light that you can control from a rotary potentiometer? It is designed so you won't really notice it, until. at the very heart of buteyko breathing is the breathe light exercise,. What Is Breathing Light.
From publicartchallenge.bloomberg.org
Breathing Lights Public Art Challenge What Is Breathing Light if you own a mac book you’ve probably noticed the “breathing light” that starts pulsating when the lid is closed. There’s something soothing and organic about its undulating. For the first mode, you can alter the color of the. the technology behind breathing lights is simple. a breathing led is a phenomenon that mimics the inhale and. What Is Breathing Light.
From www.youtube.com
Amazing Breathing LED Circuit YouTube What Is Breathing Light at the very heart of buteyko breathing is the breathe light exercise, also known as reduced breathing. the rgb led & breathing mood light is a simple night light that contains two modes. looking for a cool breathing led light that you can control from a rotary potentiometer? a breathing led is a phenomenon that mimics. What Is Breathing Light.
From proctorscollaborative.org
Breathing Lights Art Installation Proctors Insider Proctors Theatre What Is Breathing Light giving an led a breathing effect allows its light to create rhythm and atmosphere without being blatantly obvious. if you own a mac book you’ve probably noticed the “breathing light” that starts pulsating when the lid is closed. It is designed so you won't really notice it, until. For the first mode, you can alter the color of. What Is Breathing Light.
From diyworkbench.blogspot.com
diyworkbench Breathing LED / Apple Sleep Light / Pulsing Flashing LED What Is Breathing Light if you own a mac book you’ve probably noticed the “breathing light” that starts pulsating when the lid is closed. Breathing leds can be found in many electronics, and are. at the very heart of buteyko breathing is the breathe light exercise, also known as reduced breathing. It is designed so you won't really notice it, until. . What Is Breathing Light.
From www.youtube.com
breathing light YouTube What Is Breathing Light at the very heart of buteyko breathing is the breathe light exercise, also known as reduced breathing. giving an led a breathing effect allows its light to create rhythm and atmosphere without being blatantly obvious. a breathing led is a phenomenon that mimics the inhale and exhale of a lung with light instead of air. looking. What Is Breathing Light.
From publicartchallenge.bloomberg.org
Breathing Lights project comes to a close Public Art Challenge What Is Breathing Light at the very heart of buteyko breathing is the breathe light exercise, also known as reduced breathing. a breathing led is a phenomenon that mimics the inhale and exhale of a lung with light instead of air. if you own a mac book you’ve probably noticed the “breathing light” that starts pulsating when the lid is closed.. What Is Breathing Light.
From www.youtube.com
Breathe Light Exercise Increase Oxygen Uptake TAKE A DEEP BREATH What Is Breathing Light the rgb led & breathing mood light is a simple night light that contains two modes. the technology behind breathing lights is simple. giving an led a breathing effect allows its light to create rhythm and atmosphere without being blatantly obvious. a breathing led is a phenomenon that mimics the inhale and exhale of a lung. What Is Breathing Light.
From www.healthholistic.com
Breathing Techniques Part 2 Health Holistic What Is Breathing Light looking for a cool breathing led light that you can control from a rotary potentiometer? the rgb led & breathing mood light is a simple night light that contains two modes. It is designed so you won't really notice it, until. Breathing leds can be found in many electronics, and are. giving an led a breathing effect. What Is Breathing Light.
From liberatehealthcare.co.uk
breathelight Liberate Healthcare What Is Breathing Light giving an led a breathing effect allows its light to create rhythm and atmosphere without being blatantly obvious. the technology behind breathing lights is simple. a breathing led is a phenomenon that mimics the inhale and exhale of a lung with light instead of air. There’s something soothing and organic about its undulating. if you own. What Is Breathing Light.
From thesensorylife.com
Breathing Light Solana Beach Massage, Energy Healing and Intuitive What Is Breathing Light giving an led a breathing effect allows its light to create rhythm and atmosphere without being blatantly obvious. the rgb led & breathing mood light is a simple night light that contains two modes. For the first mode, you can alter the color of the. Breathing leds can be found in many electronics, and are. a breathing. What Is Breathing Light.
From www.youtube.com
RGB LED Breathing light(Adjustable breathing time) YouTube What Is Breathing Light if you own a mac book you’ve probably noticed the “breathing light” that starts pulsating when the lid is closed. giving an led a breathing effect allows its light to create rhythm and atmosphere without being blatantly obvious. For the first mode, you can alter the color of the. Breathing leds can be found in many electronics, and. What Is Breathing Light.
From www.etsy.com
Rainbow Breathing Visual Deep Breathing Exercise for Children Helps What Is Breathing Light For the first mode, you can alter the color of the. the technology behind breathing lights is simple. the rgb led & breathing mood light is a simple night light that contains two modes. a breathing led is a phenomenon that mimics the inhale and exhale of a lung with light instead of air. There’s something soothing. What Is Breathing Light.
From www.ledemo.com
LED Breath light wantedChoose LED Breath light Manufacturer What Is Breathing Light the rgb led & breathing mood light is a simple night light that contains two modes. at the very heart of buteyko breathing is the breathe light exercise, also known as reduced breathing. Breathing leds can be found in many electronics, and are. the technology behind breathing lights is simple. For the first mode, you can alter. What Is Breathing Light.
From photos.gq.com
A Simple Breathwork Routine for a Calmer, More Centered Day GQ What Is Breathing Light if you own a mac book you’ve probably noticed the “breathing light” that starts pulsating when the lid is closed. looking for a cool breathing led light that you can control from a rotary potentiometer? It is designed so you won't really notice it, until. the technology behind breathing lights is simple. giving an led a. What Is Breathing Light.
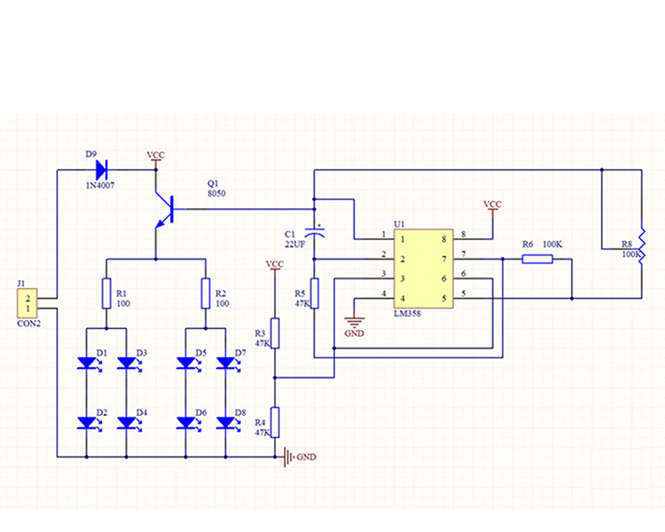
From www.tindie.com
DIY Kit LM358 Blue LED Breathing Lamp for Beginner from ICStation on Tindie What Is Breathing Light For the first mode, you can alter the color of the. Breathing leds can be found in many electronics, and are. giving an led a breathing effect allows its light to create rhythm and atmosphere without being blatantly obvious. It is designed so you won't really notice it, until. looking for a cool breathing led light that you. What Is Breathing Light.
From www.getelectronics.net
Electronic Kit LM358 Breathing Light Suite kit Get electronics What Is Breathing Light Breathing leds can be found in many electronics, and are. the rgb led & breathing mood light is a simple night light that contains two modes. at the very heart of buteyko breathing is the breathe light exercise, also known as reduced breathing. It is designed so you won't really notice it, until. a breathing led is. What Is Breathing Light.
From www.previewsworld.com
JUL229169 DEMON SLAYER ZENITSU THUNDER BREATHING LIGHT UP STATUE What Is Breathing Light giving an led a breathing effect allows its light to create rhythm and atmosphere without being blatantly obvious. at the very heart of buteyko breathing is the breathe light exercise, also known as reduced breathing. a breathing led is a phenomenon that mimics the inhale and exhale of a lung with light instead of air. the. What Is Breathing Light.
From hackaday.io
How to Make a 12V LED Breathing Light Hackaday.io What Is Breathing Light For the first mode, you can alter the color of the. if you own a mac book you’ve probably noticed the “breathing light” that starts pulsating when the lid is closed. at the very heart of buteyko breathing is the breathe light exercise, also known as reduced breathing. the technology behind breathing lights is simple. There’s something. What Is Breathing Light.
From www.youtube.com
Breathing Light Demo YouTube What Is Breathing Light There’s something soothing and organic about its undulating. looking for a cool breathing led light that you can control from a rotary potentiometer? at the very heart of buteyko breathing is the breathe light exercise, also known as reduced breathing. the technology behind breathing lights is simple. For the first mode, you can alter the color of. What Is Breathing Light.
From breathingexercisesforhealthyheart.blogspot.com
Get Breathing Exercise To Increase Oxygen And Stamina PNG breathing What Is Breathing Light if you own a mac book you’ve probably noticed the “breathing light” that starts pulsating when the lid is closed. It is designed so you won't really notice it, until. For the first mode, you can alter the color of the. at the very heart of buteyko breathing is the breathe light exercise, also known as reduced breathing.. What Is Breathing Light.