Fork Process In Linux . When a fork() function is called, a new process will be spawned and the fork() function call will return. It's a fundamental tool for building powerful,. Learn how to create and manipulate processes using fork(), vfork(), exec() and clone() system calls in linux. Learn how the fork system call creates a new process by duplicating the existing one in operating systems. The new process is called the child process and the. Fork() is used to create child process. Fork (2) is a c library function that creates a new process by duplicating the calling process. It's the key to parallel execution. Learn how to use the fork () system call to create new processes in linux and unix systems. Fork() in linux is more than just a process creator; Learn how fork () duplicates the calling process and creates a new process with its own pid, resources, and signals. See examples, explanations, and diagrams of fork () and its return values. Learn how to use fork() to create new processes by duplicating the current one in linux and unix systems.
from sourceexample.com
Learn how the fork system call creates a new process by duplicating the existing one in operating systems. When a fork() function is called, a new process will be spawned and the fork() function call will return. It's the key to parallel execution. It's a fundamental tool for building powerful,. The new process is called the child process and the. Fork() is used to create child process. Learn how to use the fork () system call to create new processes in linux and unix systems. See examples, explanations, and diagrams of fork () and its return values. Learn how to use fork() to create new processes by duplicating the current one in linux and unix systems. Learn how fork () duplicates the calling process and creates a new process with its own pid, resources, and signals.
Linuxfork() to create a process
Fork Process In Linux Fork (2) is a c library function that creates a new process by duplicating the calling process. Learn how to use fork() to create new processes by duplicating the current one in linux and unix systems. When a fork() function is called, a new process will be spawned and the fork() function call will return. Learn how fork () duplicates the calling process and creates a new process with its own pid, resources, and signals. Learn how to create and manipulate processes using fork(), vfork(), exec() and clone() system calls in linux. See examples, explanations, and diagrams of fork () and its return values. The new process is called the child process and the. Fork (2) is a c library function that creates a new process by duplicating the calling process. It's a fundamental tool for building powerful,. It's the key to parallel execution. Fork() is used to create child process. Learn how to use the fork () system call to create new processes in linux and unix systems. Fork() in linux is more than just a process creator; Learn how the fork system call creates a new process by duplicating the existing one in operating systems.
From unix.stackexchange.com
linux How does forking affect a process's memory layout? Unix & Linux Stack Exchange Fork Process In Linux It's the key to parallel execution. Fork() in linux is more than just a process creator; When a fork() function is called, a new process will be spawned and the fork() function call will return. Fork() is used to create child process. Learn how to use fork() to create new processes by duplicating the current one in linux and unix. Fork Process In Linux.
From www.slideserve.com
PPT Chapter 3 Processes PowerPoint Presentation, free download ID8600366 Fork Process In Linux Learn how the fork system call creates a new process by duplicating the existing one in operating systems. Fork() is used to create child process. The new process is called the child process and the. When a fork() function is called, a new process will be spawned and the fork() function call will return. Fork (2) is a c library. Fork Process In Linux.
From www.rubrik.com
Fork is The Way Let’s Make it Hurt Less Rubrik Fork Process In Linux Learn how to use fork() to create new processes by duplicating the current one in linux and unix systems. Fork (2) is a c library function that creates a new process by duplicating the calling process. It's a fundamental tool for building powerful,. It's the key to parallel execution. Fork() in linux is more than just a process creator; Learn. Fork Process In Linux.
From sourceexample.com
Linuxfork() to create a process Fork Process In Linux Fork (2) is a c library function that creates a new process by duplicating the calling process. When a fork() function is called, a new process will be spawned and the fork() function call will return. It's the key to parallel execution. Fork() is used to create child process. It's a fundamental tool for building powerful,. Learn how fork (). Fork Process In Linux.
From compsovet.com
What is fork in linux Fork Process In Linux See examples, explanations, and diagrams of fork () and its return values. Learn how to use the fork () system call to create new processes in linux and unix systems. The new process is called the child process and the. It's a fundamental tool for building powerful,. Learn how the fork system call creates a new process by duplicating the. Fork Process In Linux.
From www.youtube.com
Processus fork partie2 darija YouTube Fork Process In Linux Learn how the fork system call creates a new process by duplicating the existing one in operating systems. Learn how to create and manipulate processes using fork(), vfork(), exec() and clone() system calls in linux. Fork() in linux is more than just a process creator; Learn how to use fork() to create new processes by duplicating the current one in. Fork Process In Linux.
From www.softprayog.in
fork and exec system calls in Linux SoftPrayog Fork Process In Linux Learn how to create and manipulate processes using fork(), vfork(), exec() and clone() system calls in linux. Learn how to use fork() to create new processes by duplicating the current one in linux and unix systems. The new process is called the child process and the. It's a fundamental tool for building powerful,. Fork() is used to create child process.. Fork Process In Linux.
From www.youtube.com
fork() and exec() System Calls YouTube Fork Process In Linux The new process is called the child process and the. See examples, explanations, and diagrams of fork () and its return values. Learn how to use fork() to create new processes by duplicating the current one in linux and unix systems. Learn how to use the fork () system call to create new processes in linux and unix systems. Learn. Fork Process In Linux.
From gityuan.com
Linux进程管理(二)fork Gityuan博客 袁辉辉的技术博客 Fork Process In Linux Learn how the fork system call creates a new process by duplicating the existing one in operating systems. Fork (2) is a c library function that creates a new process by duplicating the calling process. Learn how to use fork() to create new processes by duplicating the current one in linux and unix systems. It's the key to parallel execution.. Fork Process In Linux.
From www.youtube.com
Linux fork() Introduction YouTube Fork Process In Linux See examples, explanations, and diagrams of fork () and its return values. It's the key to parallel execution. Learn how to use the fork () system call to create new processes in linux and unix systems. Learn how fork () duplicates the calling process and creates a new process with its own pid, resources, and signals. Learn how the fork. Fork Process In Linux.
From www.slideserve.com
PPT Chapter 3 Processes PowerPoint Presentation, free download ID8820644 Fork Process In Linux It's the key to parallel execution. Fork() in linux is more than just a process creator; Learn how the fork system call creates a new process by duplicating the existing one in operating systems. When a fork() function is called, a new process will be spawned and the fork() function call will return. Learn how to use fork() to create. Fork Process In Linux.
From sourceexample.com
Linuxfork() to create a process Fork Process In Linux It's the key to parallel execution. Learn how to create and manipulate processes using fork(), vfork(), exec() and clone() system calls in linux. The new process is called the child process and the. See examples, explanations, and diagrams of fork () and its return values. When a fork() function is called, a new process will be spawned and the fork(). Fork Process In Linux.
From www.youtube.com
شرح إنشاء Process باستعمال الدالة Fork بلغة C في نظام Linux درس شامل YouTube Fork Process In Linux Learn how to use the fork () system call to create new processes in linux and unix systems. It's a fundamental tool for building powerful,. It's the key to parallel execution. Learn how to use fork() to create new processes by duplicating the current one in linux and unix systems. See examples, explanations, and diagrams of fork () and its. Fork Process In Linux.
From www.slideserve.com
PPT Generic and Unix Processes fork, exec, wait PowerPoint Presentation ID4028428 Fork Process In Linux Fork() is used to create child process. Fork() in linux is more than just a process creator; Learn how to create and manipulate processes using fork(), vfork(), exec() and clone() system calls in linux. When a fork() function is called, a new process will be spawned and the fork() function call will return. Fork (2) is a c library function. Fork Process In Linux.
From blog.csdn.net
深入分析fork的执行过程(Linux0.11内核)_观察fork服务启动过程CSDN博客 Fork Process In Linux Fork (2) is a c library function that creates a new process by duplicating the calling process. Learn how to use fork() to create new processes by duplicating the current one in linux and unix systems. The new process is called the child process and the. Learn how to use the fork () system call to create new processes in. Fork Process In Linux.
From shivammitra.com
Understanding process creation in operating system with fork, exec and wait system calls Fork Process In Linux It's a fundamental tool for building powerful,. See examples, explanations, and diagrams of fork () and its return values. The new process is called the child process and the. Learn how fork () duplicates the calling process and creates a new process with its own pid, resources, and signals. Learn how to use the fork () system call to create. Fork Process In Linux.
From devconnected.com
Understanding Processes on Linux devconnected Fork Process In Linux Fork (2) is a c library function that creates a new process by duplicating the calling process. It's the key to parallel execution. Fork() is used to create child process. The new process is called the child process and the. See examples, explanations, and diagrams of fork () and its return values. When a fork() function is called, a new. Fork Process In Linux.
From wingsxdu.com
为什么进程 fork 采用写时复制 · Why beihai blog Fork Process In Linux Learn how the fork system call creates a new process by duplicating the existing one in operating systems. Learn how to use fork() to create new processes by duplicating the current one in linux and unix systems. Learn how fork () duplicates the calling process and creates a new process with its own pid, resources, and signals. Learn how to. Fork Process In Linux.
From www.rozmichelle.com
Pipes, Forks, & Dups Understanding Command Execution and Input/Output Data Flow rozmichelle Fork Process In Linux The new process is called the child process and the. Fork() is used to create child process. Learn how to create and manipulate processes using fork(), vfork(), exec() and clone() system calls in linux. When a fork() function is called, a new process will be spawned and the fork() function call will return. It's a fundamental tool for building powerful,.. Fork Process In Linux.
From www.slideserve.com
PPT UNIX Process Control Bach 7 PowerPoint Presentation, free download ID6383980 Fork Process In Linux Learn how to use the fork () system call to create new processes in linux and unix systems. Learn how fork () duplicates the calling process and creates a new process with its own pid, resources, and signals. Learn how to create and manipulate processes using fork(), vfork(), exec() and clone() system calls in linux. When a fork() function is. Fork Process In Linux.
From www.milwaukielumber.com
Process management Operating systems 2018 Fork Process In Linux It's the key to parallel execution. Learn how to create and manipulate processes using fork(), vfork(), exec() and clone() system calls in linux. See examples, explanations, and diagrams of fork () and its return values. Fork (2) is a c library function that creates a new process by duplicating the calling process. Learn how fork () duplicates the calling process. Fork Process In Linux.
From azrael.digipen.edu
Processes Fork Process In Linux It's the key to parallel execution. Learn how the fork system call creates a new process by duplicating the existing one in operating systems. When a fork() function is called, a new process will be spawned and the fork() function call will return. Fork() is used to create child process. Learn how to create and manipulate processes using fork(), vfork(),. Fork Process In Linux.
From www.youtube.com
Fork and Exec Linux Programming YouTube Fork Process In Linux The new process is called the child process and the. It's the key to parallel execution. See examples, explanations, and diagrams of fork () and its return values. It's a fundamental tool for building powerful,. Fork (2) is a c library function that creates a new process by duplicating the calling process. Learn how to use the fork () system. Fork Process In Linux.
From www.youtube.com
How to create a child process with fork in linux YouTube Fork Process In Linux It's the key to parallel execution. Fork (2) is a c library function that creates a new process by duplicating the calling process. Fork() is used to create child process. Learn how to use fork() to create new processes by duplicating the current one in linux and unix systems. See examples, explanations, and diagrams of fork () and its return. Fork Process In Linux.
From blog.csdn.net
操作系统 fork与exec_exec forkCSDN博客 Fork Process In Linux Learn how to use fork() to create new processes by duplicating the current one in linux and unix systems. The new process is called the child process and the. It's the key to parallel execution. It's a fundamental tool for building powerful,. Fork() is used to create child process. When a fork() function is called, a new process will be. Fork Process In Linux.
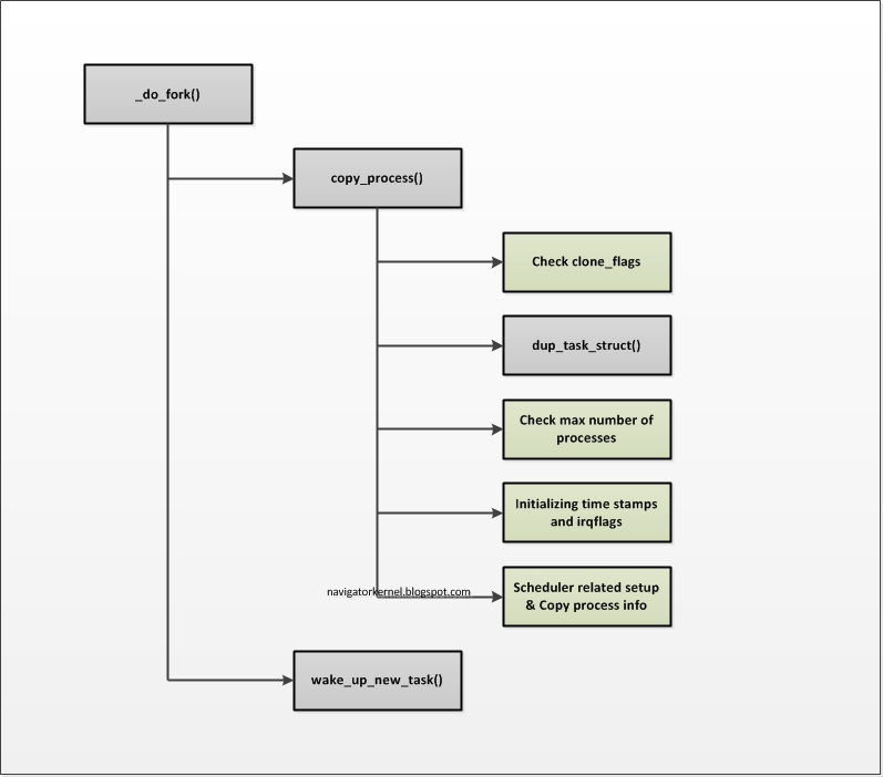
From navigatorkernel.blogspot.com
Navigator Linux Kernel fork 함수와 process 생성 Fork Process In Linux Learn how to use the fork () system call to create new processes in linux and unix systems. When a fork() function is called, a new process will be spawned and the fork() function call will return. Fork (2) is a c library function that creates a new process by duplicating the calling process. Fork() is used to create child. Fork Process In Linux.
From www.slideserve.com
PPT The Linux Kernel Process Management PowerPoint Presentation, free download ID1300888 Fork Process In Linux Fork() is used to create child process. Learn how to use fork() to create new processes by duplicating the current one in linux and unix systems. Fork (2) is a c library function that creates a new process by duplicating the calling process. The new process is called the child process and the. See examples, explanations, and diagrams of fork. Fork Process In Linux.
From www.youtube.com
05 02 Fork System Call and Process Creation in Linux System YouTube Fork Process In Linux Fork() in linux is more than just a process creator; Learn how the fork system call creates a new process by duplicating the existing one in operating systems. See examples, explanations, and diagrams of fork () and its return values. Learn how to use the fork () system call to create new processes in linux and unix systems. Learn how. Fork Process In Linux.
From www.codingninjas.com
Fork() System Call Coding Ninjas Fork Process In Linux Fork (2) is a c library function that creates a new process by duplicating the calling process. Learn how the fork system call creates a new process by duplicating the existing one in operating systems. Learn how to use fork() to create new processes by duplicating the current one in linux and unix systems. Fork() in linux is more than. Fork Process In Linux.
From www.youtube.com
LINUX FORK & EXEC PROCESS HINDI YouTube Fork Process In Linux It's the key to parallel execution. Learn how the fork system call creates a new process by duplicating the existing one in operating systems. Learn how to use the fork () system call to create new processes in linux and unix systems. Learn how to create and manipulate processes using fork(), vfork(), exec() and clone() system calls in linux. It's. Fork Process In Linux.
From www.slideserve.com
PPT Processes in Unix, Linux, and Windows PowerPoint Presentation, free download ID6651828 Fork Process In Linux Learn how to use fork() to create new processes by duplicating the current one in linux and unix systems. The new process is called the child process and the. Fork() in linux is more than just a process creator; Learn how fork () duplicates the calling process and creates a new process with its own pid, resources, and signals. It's. Fork Process In Linux.
From www.youtube.com
Fork and Exec in Linux YouTube Fork Process In Linux Learn how to create and manipulate processes using fork(), vfork(), exec() and clone() system calls in linux. Learn how the fork system call creates a new process by duplicating the existing one in operating systems. See examples, explanations, and diagrams of fork () and its return values. It's the key to parallel execution. Fork() is used to create child process.. Fork Process In Linux.
From compsovet.com
What is fork in linux Fork Process In Linux See examples, explanations, and diagrams of fork () and its return values. Learn how to create and manipulate processes using fork(), vfork(), exec() and clone() system calls in linux. Fork (2) is a c library function that creates a new process by duplicating the calling process. Learn how to use fork() to create new processes by duplicating the current one. Fork Process In Linux.
From www.youtube.com
creation de processus avec fork ( c linux ) darja YouTube Fork Process In Linux When a fork() function is called, a new process will be spawned and the fork() function call will return. The new process is called the child process and the. Learn how fork () duplicates the calling process and creates a new process with its own pid, resources, and signals. Fork (2) is a c library function that creates a new. Fork Process In Linux.
From www.youtube.com
Process/Forks vs Thread Linux 1.61 YouTube Fork Process In Linux It's the key to parallel execution. It's a fundamental tool for building powerful,. Learn how to use fork() to create new processes by duplicating the current one in linux and unix systems. When a fork() function is called, a new process will be spawned and the fork() function call will return. Learn how to use the fork () system call. Fork Process In Linux.