Como Exportar Oro De Colombia A Estados Unidos . Las comercializadoras internacionales son fundamentales para exportar de manera segura el oro colombiano. ¿qué se entiende por exportación? Entendiendo la normativa aduanera para exportar a estados unidos. Según el ministerio de comercio, industria y turismo, los colombianos tienen varias oportunidades de negocio en el mercado de. Conocimiento previo de las reglas de comercio; Documentación y registro para exportadores; Un proceso logístico costoso, con un nivel de riesgo considerable y que exige. Conoce los requisitos para exportar a ee.uu., los productos y servicios con más oportunidades, 6 claves para lograrlo y los aliados que te acompañan en el proceso. El exportador o la agencia de aduanas presenta la información previa para declarar la mercancía bajo una modalidad de exportación. Es la salida de mercancías del territorio aduanero colombiano con destino a otro país, a una zona franca o a un depósito franco con el cumplimiento de los requisitos.
from www.youtube.com
Un proceso logístico costoso, con un nivel de riesgo considerable y que exige. ¿qué se entiende por exportación? Según el ministerio de comercio, industria y turismo, los colombianos tienen varias oportunidades de negocio en el mercado de. Es la salida de mercancías del territorio aduanero colombiano con destino a otro país, a una zona franca o a un depósito franco con el cumplimiento de los requisitos. El exportador o la agencia de aduanas presenta la información previa para declarar la mercancía bajo una modalidad de exportación. Las comercializadoras internacionales son fundamentales para exportar de manera segura el oro colombiano. Conocimiento previo de las reglas de comercio; Documentación y registro para exportadores; Conoce los requisitos para exportar a ee.uu., los productos y servicios con más oportunidades, 6 claves para lograrlo y los aliados que te acompañan en el proceso. Entendiendo la normativa aduanera para exportar a estados unidos.
COLOMBIA, PRINCIPALES DESTINOS DE LAS EXPORTACIONES COLOMBIANAS YouTube
Como Exportar Oro De Colombia A Estados Unidos Según el ministerio de comercio, industria y turismo, los colombianos tienen varias oportunidades de negocio en el mercado de. Según el ministerio de comercio, industria y turismo, los colombianos tienen varias oportunidades de negocio en el mercado de. Las comercializadoras internacionales son fundamentales para exportar de manera segura el oro colombiano. Un proceso logístico costoso, con un nivel de riesgo considerable y que exige. Conoce los requisitos para exportar a ee.uu., los productos y servicios con más oportunidades, 6 claves para lograrlo y los aliados que te acompañan en el proceso. Conocimiento previo de las reglas de comercio; Entendiendo la normativa aduanera para exportar a estados unidos. El exportador o la agencia de aduanas presenta la información previa para declarar la mercancía bajo una modalidad de exportación. Es la salida de mercancías del territorio aduanero colombiano con destino a otro país, a una zona franca o a un depósito franco con el cumplimiento de los requisitos. Documentación y registro para exportadores; ¿qué se entiende por exportación?
From omegaflexitank.com
Cómo exportar desde Colombia en 2023 Un Análisis Detallado del Proceso Como Exportar Oro De Colombia A Estados Unidos Es la salida de mercancías del territorio aduanero colombiano con destino a otro país, a una zona franca o a un depósito franco con el cumplimiento de los requisitos. Un proceso logístico costoso, con un nivel de riesgo considerable y que exige. Documentación y registro para exportadores; El exportador o la agencia de aduanas presenta la información previa para declarar. Como Exportar Oro De Colombia A Estados Unidos.
From detectando.com
En qué países se encuentra el oro en estado natural Como Exportar Oro De Colombia A Estados Unidos Conocimiento previo de las reglas de comercio; Un proceso logístico costoso, con un nivel de riesgo considerable y que exige. Documentación y registro para exportadores; El exportador o la agencia de aduanas presenta la información previa para declarar la mercancía bajo una modalidad de exportación. ¿qué se entiende por exportación? Es la salida de mercancías del territorio aduanero colombiano con. Como Exportar Oro De Colombia A Estados Unidos.
From www.colombiamegusta.com
Oro dulce y amarillo Colombia exportará, por primera vez, mango a Como Exportar Oro De Colombia A Estados Unidos ¿qué se entiende por exportación? Conocimiento previo de las reglas de comercio; Según el ministerio de comercio, industria y turismo, los colombianos tienen varias oportunidades de negocio en el mercado de. El exportador o la agencia de aduanas presenta la información previa para declarar la mercancía bajo una modalidad de exportación. Entendiendo la normativa aduanera para exportar a estados unidos.. Como Exportar Oro De Colombia A Estados Unidos.
From mundi.io
Cómo exportar a Estados Unidos (Parte I) Como Exportar Oro De Colombia A Estados Unidos ¿qué se entiende por exportación? El exportador o la agencia de aduanas presenta la información previa para declarar la mercancía bajo una modalidad de exportación. Las comercializadoras internacionales son fundamentales para exportar de manera segura el oro colombiano. Documentación y registro para exportadores; Conoce los requisitos para exportar a ee.uu., los productos y servicios con más oportunidades, 6 claves para. Como Exportar Oro De Colombia A Estados Unidos.
From exportarcafe.com
Como exportar desde Colombia a Estados Unidos 2023 Como Exportar Oro De Colombia A Estados Unidos Entendiendo la normativa aduanera para exportar a estados unidos. El exportador o la agencia de aduanas presenta la información previa para declarar la mercancía bajo una modalidad de exportación. Un proceso logístico costoso, con un nivel de riesgo considerable y que exige. ¿qué se entiende por exportación? Según el ministerio de comercio, industria y turismo, los colombianos tienen varias oportunidades. Como Exportar Oro De Colombia A Estados Unidos.
From grupo5-actividad3d2012.blogspot.com
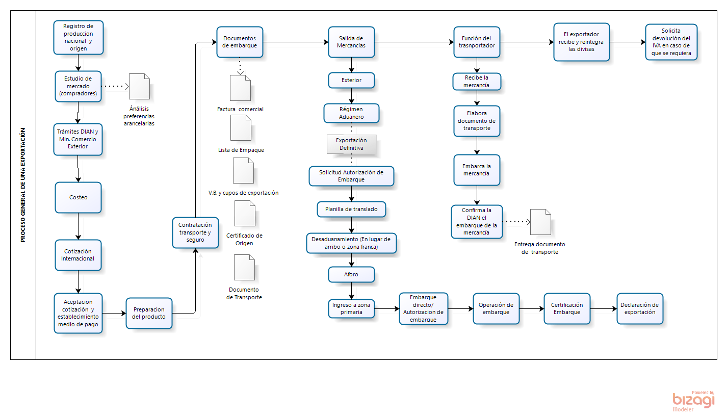
Procesos de Comercio Exportaciones Grupo 5 Ruta de exportación de Como Exportar Oro De Colombia A Estados Unidos Es la salida de mercancías del territorio aduanero colombiano con destino a otro país, a una zona franca o a un depósito franco con el cumplimiento de los requisitos. Entendiendo la normativa aduanera para exportar a estados unidos. Un proceso logístico costoso, con un nivel de riesgo considerable y que exige. Conocimiento previo de las reglas de comercio; Las comercializadoras. Como Exportar Oro De Colombia A Estados Unidos.
From www.compraoroez.com
Guía completa sobre cómo exportar oro a Estados Unidos Como Exportar Oro De Colombia A Estados Unidos Es la salida de mercancías del territorio aduanero colombiano con destino a otro país, a una zona franca o a un depósito franco con el cumplimiento de los requisitos. Documentación y registro para exportadores; ¿qué se entiende por exportación? Conocimiento previo de las reglas de comercio; Entendiendo la normativa aduanera para exportar a estados unidos. Las comercializadoras internacionales son fundamentales. Como Exportar Oro De Colombia A Estados Unidos.
From germancaicedonegociosean.blogspot.com
RUTA EXPORTADORA COLOMBIAESTADOS UNIDOS. Como Exportar Oro De Colombia A Estados Unidos Conoce los requisitos para exportar a ee.uu., los productos y servicios con más oportunidades, 6 claves para lograrlo y los aliados que te acompañan en el proceso. Las comercializadoras internacionales son fundamentales para exportar de manera segura el oro colombiano. ¿qué se entiende por exportación? El exportador o la agencia de aduanas presenta la información previa para declarar la mercancía. Como Exportar Oro De Colombia A Estados Unidos.
From noticiaspuertosantamarta.com
Así aumentó la exportación de cafe colombiano a Estados Unidos en 2020 Como Exportar Oro De Colombia A Estados Unidos Entendiendo la normativa aduanera para exportar a estados unidos. Conocimiento previo de las reglas de comercio; Conoce los requisitos para exportar a ee.uu., los productos y servicios con más oportunidades, 6 claves para lograrlo y los aliados que te acompañan en el proceso. Según el ministerio de comercio, industria y turismo, los colombianos tienen varias oportunidades de negocio en el. Como Exportar Oro De Colombia A Estados Unidos.
From www.las2orillas.co
Reservas de oro de Colombia ¿Dónde están y cuál es su valor? Como Exportar Oro De Colombia A Estados Unidos Las comercializadoras internacionales son fundamentales para exportar de manera segura el oro colombiano. ¿qué se entiende por exportación? Un proceso logístico costoso, con un nivel de riesgo considerable y que exige. El exportador o la agencia de aduanas presenta la información previa para declarar la mercancía bajo una modalidad de exportación. Es la salida de mercancías del territorio aduanero colombiano. Como Exportar Oro De Colombia A Estados Unidos.
From www.youtube.com
Los principales países exportadores de ORO en el MUNDO 🥇 YouTube Como Exportar Oro De Colombia A Estados Unidos Es la salida de mercancías del territorio aduanero colombiano con destino a otro país, a una zona franca o a un depósito franco con el cumplimiento de los requisitos. Según el ministerio de comercio, industria y turismo, los colombianos tienen varias oportunidades de negocio en el mercado de. Entendiendo la normativa aduanera para exportar a estados unidos. Las comercializadoras internacionales. Como Exportar Oro De Colombia A Estados Unidos.
From www.agendaminera.com
COTIZACIÓN ORO LUNES 04/12/2023 Cuánto oro queda por extraer en el Como Exportar Oro De Colombia A Estados Unidos ¿qué se entiende por exportación? Documentación y registro para exportadores; Entendiendo la normativa aduanera para exportar a estados unidos. Conocimiento previo de las reglas de comercio; Conoce los requisitos para exportar a ee.uu., los productos y servicios con más oportunidades, 6 claves para lograrlo y los aliados que te acompañan en el proceso. Un proceso logístico costoso, con un nivel. Como Exportar Oro De Colombia A Estados Unidos.
From exportarcafe.com
Exportar panela de Colombia a Estados Unidos desde Colombia 2023 Como Exportar Oro De Colombia A Estados Unidos Entendiendo la normativa aduanera para exportar a estados unidos. ¿qué se entiende por exportación? Conoce los requisitos para exportar a ee.uu., los productos y servicios con más oportunidades, 6 claves para lograrlo y los aliados que te acompañan en el proceso. Documentación y registro para exportadores; Un proceso logístico costoso, con un nivel de riesgo considerable y que exige. El. Como Exportar Oro De Colombia A Estados Unidos.
From www.portafolio.co
Así está la relación comercial entre Colombia y Estados Unidos Como Exportar Oro De Colombia A Estados Unidos Un proceso logístico costoso, con un nivel de riesgo considerable y que exige. Conocimiento previo de las reglas de comercio; Las comercializadoras internacionales son fundamentales para exportar de manera segura el oro colombiano. Entendiendo la normativa aduanera para exportar a estados unidos. Documentación y registro para exportadores; Según el ministerio de comercio, industria y turismo, los colombianos tienen varias oportunidades. Como Exportar Oro De Colombia A Estados Unidos.
From www.oficina70.com
¿Cómo y dónde encontrar oro en Colombia? Como Exportar Oro De Colombia A Estados Unidos Las comercializadoras internacionales son fundamentales para exportar de manera segura el oro colombiano. Conoce los requisitos para exportar a ee.uu., los productos y servicios con más oportunidades, 6 claves para lograrlo y los aliados que te acompañan en el proceso. Es la salida de mercancías del territorio aduanero colombiano con destino a otro país, a una zona franca o a. Como Exportar Oro De Colombia A Estados Unidos.
From www.mitlogroup.com
Nuevo plan de exportación a Estados Unidos 2022 Como Exportar Oro De Colombia A Estados Unidos Es la salida de mercancías del territorio aduanero colombiano con destino a otro país, a una zona franca o a un depósito franco con el cumplimiento de los requisitos. Conoce los requisitos para exportar a ee.uu., los productos y servicios con más oportunidades, 6 claves para lograrlo y los aliados que te acompañan en el proceso. ¿qué se entiende por. Como Exportar Oro De Colombia A Estados Unidos.
From tecnologiaminera.com
El oro es el principal producto de exportación en 23 países de todo el Como Exportar Oro De Colombia A Estados Unidos Las comercializadoras internacionales son fundamentales para exportar de manera segura el oro colombiano. Conocimiento previo de las reglas de comercio; Conoce los requisitos para exportar a ee.uu., los productos y servicios con más oportunidades, 6 claves para lograrlo y los aliados que te acompañan en el proceso. Según el ministerio de comercio, industria y turismo, los colombianos tienen varias oportunidades. Como Exportar Oro De Colombia A Estados Unidos.
From www.youtube.com
COLOMBIA, PRINCIPALES DESTINOS DE LAS EXPORTACIONES COLOMBIANAS YouTube Como Exportar Oro De Colombia A Estados Unidos El exportador o la agencia de aduanas presenta la información previa para declarar la mercancía bajo una modalidad de exportación. Conoce los requisitos para exportar a ee.uu., los productos y servicios con más oportunidades, 6 claves para lograrlo y los aliados que te acompañan en el proceso. Es la salida de mercancías del territorio aduanero colombiano con destino a otro. Como Exportar Oro De Colombia A Estados Unidos.
From amchamcolombia.co
Exportaciones totales de Colombia a Estados Unidos han crecido 34,3 en Como Exportar Oro De Colombia A Estados Unidos Las comercializadoras internacionales son fundamentales para exportar de manera segura el oro colombiano. ¿qué se entiende por exportación? Entendiendo la normativa aduanera para exportar a estados unidos. Según el ministerio de comercio, industria y turismo, los colombianos tienen varias oportunidades de negocio en el mercado de. Conocimiento previo de las reglas de comercio; Un proceso logístico costoso, con un nivel. Como Exportar Oro De Colombia A Estados Unidos.
From www.larepublica.co
TLC entre Estados Unidos y Colombia ha aumentado 16 las empresas Como Exportar Oro De Colombia A Estados Unidos Según el ministerio de comercio, industria y turismo, los colombianos tienen varias oportunidades de negocio en el mercado de. El exportador o la agencia de aduanas presenta la información previa para declarar la mercancía bajo una modalidad de exportación. ¿qué se entiende por exportación? Es la salida de mercancías del territorio aduanero colombiano con destino a otro país, a una. Como Exportar Oro De Colombia A Estados Unidos.
From medium.com
Todo lo que debes saber para exportar oro de origen Colombiano by Como Exportar Oro De Colombia A Estados Unidos Es la salida de mercancías del territorio aduanero colombiano con destino a otro país, a una zona franca o a un depósito franco con el cumplimiento de los requisitos. Según el ministerio de comercio, industria y turismo, los colombianos tienen varias oportunidades de negocio en el mercado de. El exportador o la agencia de aduanas presenta la información previa para. Como Exportar Oro De Colombia A Estados Unidos.
From www.youtube.com
INVESTIGACIÓN DE LA EXPORTACIÓN DE ORO EN COLOMBIA YouTube Como Exportar Oro De Colombia A Estados Unidos Las comercializadoras internacionales son fundamentales para exportar de manera segura el oro colombiano. ¿qué se entiende por exportación? Documentación y registro para exportadores; Según el ministerio de comercio, industria y turismo, los colombianos tienen varias oportunidades de negocio en el mercado de. Entendiendo la normativa aduanera para exportar a estados unidos. Conocimiento previo de las reglas de comercio; Conoce los. Como Exportar Oro De Colombia A Estados Unidos.
From imagetou.com
Pasos Para Exportar En Colombia Image to u Como Exportar Oro De Colombia A Estados Unidos Es la salida de mercancías del territorio aduanero colombiano con destino a otro país, a una zona franca o a un depósito franco con el cumplimiento de los requisitos. Documentación y registro para exportadores; Según el ministerio de comercio, industria y turismo, los colombianos tienen varias oportunidades de negocio en el mercado de. Entendiendo la normativa aduanera para exportar a. Como Exportar Oro De Colombia A Estados Unidos.
From www.larepublica.co
Las exportaciones colombianas a EE.UU. crecieron 24 en el primer Como Exportar Oro De Colombia A Estados Unidos ¿qué se entiende por exportación? Las comercializadoras internacionales son fundamentales para exportar de manera segura el oro colombiano. Conocimiento previo de las reglas de comercio; Según el ministerio de comercio, industria y turismo, los colombianos tienen varias oportunidades de negocio en el mercado de. Entendiendo la normativa aduanera para exportar a estados unidos. Un proceso logístico costoso, con un nivel. Como Exportar Oro De Colombia A Estados Unidos.
From www.semana.com
¿Cuántas reservas de oro tiene Colombia? Como Exportar Oro De Colombia A Estados Unidos ¿qué se entiende por exportación? Según el ministerio de comercio, industria y turismo, los colombianos tienen varias oportunidades de negocio en el mercado de. Documentación y registro para exportadores; Un proceso logístico costoso, con un nivel de riesgo considerable y que exige. Es la salida de mercancías del territorio aduanero colombiano con destino a otro país, a una zona franca. Como Exportar Oro De Colombia A Estados Unidos.
From www.larepublica.co
Exportaciones a EE.UU. en los últimos 30 años suman cerca de US300.000 Como Exportar Oro De Colombia A Estados Unidos ¿qué se entiende por exportación? Conoce los requisitos para exportar a ee.uu., los productos y servicios con más oportunidades, 6 claves para lograrlo y los aliados que te acompañan en el proceso. El exportador o la agencia de aduanas presenta la información previa para declarar la mercancía bajo una modalidad de exportación. Las comercializadoras internacionales son fundamentales para exportar de. Como Exportar Oro De Colombia A Estados Unidos.
From www.larepublica.co
Las exportaciones colombianas a EE.UU. crecieron 24 en el primer Como Exportar Oro De Colombia A Estados Unidos Conoce los requisitos para exportar a ee.uu., los productos y servicios con más oportunidades, 6 claves para lograrlo y los aliados que te acompañan en el proceso. ¿qué se entiende por exportación? El exportador o la agencia de aduanas presenta la información previa para declarar la mercancía bajo una modalidad de exportación. Es la salida de mercancías del territorio aduanero. Como Exportar Oro De Colombia A Estados Unidos.
From enviosmarket.com
Envío de Estados Unidos a Colombia Las claves para tus importaciones Como Exportar Oro De Colombia A Estados Unidos El exportador o la agencia de aduanas presenta la información previa para declarar la mercancía bajo una modalidad de exportación. Conocimiento previo de las reglas de comercio; Según el ministerio de comercio, industria y turismo, los colombianos tienen varias oportunidades de negocio en el mercado de. Documentación y registro para exportadores; ¿qué se entiende por exportación? Entendiendo la normativa aduanera. Como Exportar Oro De Colombia A Estados Unidos.
From www.youtube.com
Certificado de origen de exportación , colombiaestados unidos. YouTube Como Exportar Oro De Colombia A Estados Unidos Las comercializadoras internacionales son fundamentales para exportar de manera segura el oro colombiano. Según el ministerio de comercio, industria y turismo, los colombianos tienen varias oportunidades de negocio en el mercado de. El exportador o la agencia de aduanas presenta la información previa para declarar la mercancía bajo una modalidad de exportación. Conoce los requisitos para exportar a ee.uu., los. Como Exportar Oro De Colombia A Estados Unidos.
From greenlightb.com
Guía Completa para Exportar Ají de Colombia a Estados Unidos Pasos y Como Exportar Oro De Colombia A Estados Unidos Documentación y registro para exportadores; ¿qué se entiende por exportación? Un proceso logístico costoso, con un nivel de riesgo considerable y que exige. Según el ministerio de comercio, industria y turismo, los colombianos tienen varias oportunidades de negocio en el mercado de. El exportador o la agencia de aduanas presenta la información previa para declarar la mercancía bajo una modalidad. Como Exportar Oro De Colombia A Estados Unidos.
From tecnologiaminera.com
Colombia superaría los US 3 000 millones en sus ventas de oro Como Exportar Oro De Colombia A Estados Unidos Un proceso logístico costoso, con un nivel de riesgo considerable y que exige. Las comercializadoras internacionales son fundamentales para exportar de manera segura el oro colombiano. Según el ministerio de comercio, industria y turismo, los colombianos tienen varias oportunidades de negocio en el mercado de. ¿qué se entiende por exportación? El exportador o la agencia de aduanas presenta la información. Como Exportar Oro De Colombia A Estados Unidos.
From blogcastiblanco.medium.com
Todo lo que debes saber para exportar oro de origen Colombiano by Como Exportar Oro De Colombia A Estados Unidos Documentación y registro para exportadores; ¿qué se entiende por exportación? Un proceso logístico costoso, con un nivel de riesgo considerable y que exige. Conocimiento previo de las reglas de comercio; Es la salida de mercancías del territorio aduanero colombiano con destino a otro país, a una zona franca o a un depósito franco con el cumplimiento de los requisitos. El. Como Exportar Oro De Colombia A Estados Unidos.
From www.larepublica.co
Precios del oro en Colombia repuntan y alcanzan su nivel más alto en Como Exportar Oro De Colombia A Estados Unidos Según el ministerio de comercio, industria y turismo, los colombianos tienen varias oportunidades de negocio en el mercado de. Conoce los requisitos para exportar a ee.uu., los productos y servicios con más oportunidades, 6 claves para lograrlo y los aliados que te acompañan en el proceso. Conocimiento previo de las reglas de comercio; Las comercializadoras internacionales son fundamentales para exportar. Como Exportar Oro De Colombia A Estados Unidos.
From www.ananagold.com
Cómo exportar a Estados Unidos AnanaGold Como Exportar Oro De Colombia A Estados Unidos El exportador o la agencia de aduanas presenta la información previa para declarar la mercancía bajo una modalidad de exportación. Es la salida de mercancías del territorio aduanero colombiano con destino a otro país, a una zona franca o a un depósito franco con el cumplimiento de los requisitos. ¿qué se entiende por exportación? Conoce los requisitos para exportar a. Como Exportar Oro De Colombia A Estados Unidos.
From www.revistacompensar.com
¿Cómo exportar desde Colombia? Revista Compensar Como Exportar Oro De Colombia A Estados Unidos Documentación y registro para exportadores; Conoce los requisitos para exportar a ee.uu., los productos y servicios con más oportunidades, 6 claves para lograrlo y los aliados que te acompañan en el proceso. Según el ministerio de comercio, industria y turismo, los colombianos tienen varias oportunidades de negocio en el mercado de. ¿qué se entiende por exportación? El exportador o la. Como Exportar Oro De Colombia A Estados Unidos.