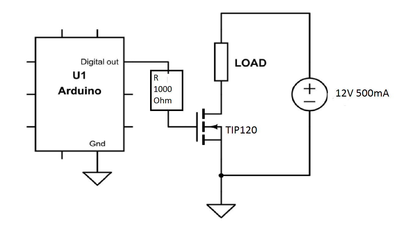
How To Increase Amperage In Arduino . You run each output through a transistor first. Now, to actually switch husky loads. That will boost the current. Just like when you're controlling a relay, which needs more current that the arduino can provide. The simplest thing is to use a. You do not connect the +5v pins with each other, not needed. Microcontrollers can only output a very small. All you need to do is connect the arduino ground (gnd) pin to the ground of your external power rail. An example of this are. There's no simple way to increase the output current of an existing, ready made power supply. Arduino output to the base of the transistor through a. The only thing that different amperage controllers can do is have some way of telling the charge controller how much amperage they are able to supply. But when i use the. When i use the 5v vcc pin it works fine. I'm new to the arduino (using the leonardo).
from forum.arduino.cc
There's no simple way to increase the output current of an existing, ready made power supply. Microcontrollers can only output a very small. You do not connect the +5v pins with each other, not needed. But when i use the. Arduino output to the base of the transistor through a. An example of this are. Now, to actually switch husky loads. I'm new to the arduino (using the leonardo). All you need to do is connect the arduino ground (gnd) pin to the ground of your external power rail. The simplest thing is to use a.
How to figure amperage needs? Project Guidance Arduino Forum
How To Increase Amperage In Arduino You do not connect the +5v pins with each other, not needed. The only thing that different amperage controllers can do is have some way of telling the charge controller how much amperage they are able to supply. Arduino output to the base of the transistor through a. There's no simple way to increase the output current of an existing, ready made power supply. I am working with a heatplate that gets hot when you apply power to it. The simplest thing is to use a. But when i use the. An example of this are. When i use the 5v vcc pin it works fine. You run each output through a transistor first. I'm new to the arduino (using the leonardo). Microcontrollers can only output a very small. Now, to actually switch husky loads. Just like when you're controlling a relay, which needs more current that the arduino can provide. All you need to do is connect the arduino ground (gnd) pin to the ground of your external power rail. That will boost the current.
From forum.arduino.cc
Large voltage drop for Arduino + Boost Converter + LED strip General How To Increase Amperage In Arduino But when i use the. The simplest thing is to use a. Microcontrollers can only output a very small. You do not connect the +5v pins with each other, not needed. There's no simple way to increase the output current of an existing, ready made power supply. I'm new to the arduino (using the leonardo). All you need to do. How To Increase Amperage In Arduino.
From electronics.stackexchange.com
arduino Relevance of amperage in a voltage divider circuit How To Increase Amperage In Arduino When i use the 5v vcc pin it works fine. But when i use the. There's no simple way to increase the output current of an existing, ready made power supply. The only thing that different amperage controllers can do is have some way of telling the charge controller how much amperage they are able to supply. Now, to actually. How To Increase Amperage In Arduino.
From forum.arduino.cc
How to tell how much amperage Arduino board gives? General How To Increase Amperage In Arduino When i use the 5v vcc pin it works fine. Arduino output to the base of the transistor through a. Now, to actually switch husky loads. You do not connect the +5v pins with each other, not needed. That will boost the current. Just like when you're controlling a relay, which needs more current that the arduino can provide. But. How To Increase Amperage In Arduino.
From ladvien.com
Arduino RAMPs 1.4 Custom Firmware How To Increase Amperage In Arduino All you need to do is connect the arduino ground (gnd) pin to the ground of your external power rail. You run each output through a transistor first. An example of this are. But when i use the. I am working with a heatplate that gets hot when you apply power to it. That will boost the current. The simplest. How To Increase Amperage In Arduino.
From labintot0kfixmachine.z13.web.core.windows.net
Increase Voltage In Circuit How To Increase Amperage In Arduino The only thing that different amperage controllers can do is have some way of telling the charge controller how much amperage they are able to supply. The simplest thing is to use a. All you need to do is connect the arduino ground (gnd) pin to the ground of your external power rail. When i use the 5v vcc pin. How To Increase Amperage In Arduino.
From github.com
GitHub pharmon0/Arduino_Amps Arduinobased ESP32 CT Amperage Readings How To Increase Amperage In Arduino Microcontrollers can only output a very small. That will boost the current. All you need to do is connect the arduino ground (gnd) pin to the ground of your external power rail. The only thing that different amperage controllers can do is have some way of telling the charge controller how much amperage they are able to supply. Just like. How To Increase Amperage In Arduino.
From electronics.stackexchange.com
power Trying to increase amperage of Arduino Uno digital pin (20mA How To Increase Amperage In Arduino I'm new to the arduino (using the leonardo). Arduino output to the base of the transistor through a. But when i use the. All you need to do is connect the arduino ground (gnd) pin to the ground of your external power rail. Just like when you're controlling a relay, which needs more current that the arduino can provide. Microcontrollers. How To Increase Amperage In Arduino.
From forum.arduino.cc
Reduce amperage General Electronics Arduino Forum How To Increase Amperage In Arduino The only thing that different amperage controllers can do is have some way of telling the charge controller how much amperage they are able to supply. You run each output through a transistor first. I am working with a heatplate that gets hot when you apply power to it. Now, to actually switch husky loads. Arduino output to the base. How To Increase Amperage In Arduino.
From guidengiselulefl.z22.web.core.windows.net
How To Determine Electric Service Amperage How To Increase Amperage In Arduino When i use the 5v vcc pin it works fine. Microcontrollers can only output a very small. I am working with a heatplate that gets hot when you apply power to it. But when i use the. Just like when you're controlling a relay, which needs more current that the arduino can provide. There's no simple way to increase the. How To Increase Amperage In Arduino.
From exoyuqvpg.blob.core.windows.net
How To Increase Amperage Solar at Derrick Lee blog How To Increase Amperage In Arduino I'm new to the arduino (using the leonardo). Microcontrollers can only output a very small. When i use the 5v vcc pin it works fine. All you need to do is connect the arduino ground (gnd) pin to the ground of your external power rail. The only thing that different amperage controllers can do is have some way of telling. How To Increase Amperage In Arduino.
From exoyuqvpg.blob.core.windows.net
How To Increase Amperage Solar at Derrick Lee blog How To Increase Amperage In Arduino The simplest thing is to use a. I am working with a heatplate that gets hot when you apply power to it. An example of this are. Arduino output to the base of the transistor through a. I'm new to the arduino (using the leonardo). Microcontrollers can only output a very small. That will boost the current. There's no simple. How To Increase Amperage In Arduino.
From electronics.stackexchange.com
power Trying to increase amperage of Arduino Uno digital pin (20mA How To Increase Amperage In Arduino Microcontrollers can only output a very small. Just like when you're controlling a relay, which needs more current that the arduino can provide. I am working with a heatplate that gets hot when you apply power to it. The only thing that different amperage controllers can do is have some way of telling the charge controller how much amperage they. How To Increase Amperage In Arduino.
From www.youtube.com
Trying to increase amperage of Arduino Uno digital pin (20mA) to How To Increase Amperage In Arduino You do not connect the +5v pins with each other, not needed. You run each output through a transistor first. That will boost the current. The only thing that different amperage controllers can do is have some way of telling the charge controller how much amperage they are able to supply. There's no simple way to increase the output current. How To Increase Amperage In Arduino.
From electronics.stackexchange.com
power Trying to increase amperage of Arduino Uno digital pin (20mA How To Increase Amperage In Arduino The only thing that different amperage controllers can do is have some way of telling the charge controller how much amperage they are able to supply. That will boost the current. When i use the 5v vcc pin it works fine. You do not connect the +5v pins with each other, not needed. Microcontrollers can only output a very small.. How To Increase Amperage In Arduino.
From forum.arduino.cc
Best way to increase amperage? General Electronics Arduino Forum How To Increase Amperage In Arduino Microcontrollers can only output a very small. All you need to do is connect the arduino ground (gnd) pin to the ground of your external power rail. I'm new to the arduino (using the leonardo). That will boost the current. But when i use the. You do not connect the +5v pins with each other, not needed. There's no simple. How To Increase Amperage In Arduino.
From www.reddit.com
How to increase amperage output while maintaining low voltage on a How To Increase Amperage In Arduino An example of this are. You run each output through a transistor first. All you need to do is connect the arduino ground (gnd) pin to the ground of your external power rail. There's no simple way to increase the output current of an existing, ready made power supply. That will boost the current. Microcontrollers can only output a very. How To Increase Amperage In Arduino.
From itecnotes.com
Increase Drive Current from Arduino Digital Pins How to Guide How To Increase Amperage In Arduino You do not connect the +5v pins with each other, not needed. Microcontrollers can only output a very small. Arduino output to the base of the transistor through a. Now, to actually switch husky loads. You run each output through a transistor first. All you need to do is connect the arduino ground (gnd) pin to the ground of your. How To Increase Amperage In Arduino.
From electronics.stackexchange.com
Calculate resistance for high amperage LEDs for control with Arduino How To Increase Amperage In Arduino I'm new to the arduino (using the leonardo). That will boost the current. But when i use the. When i use the 5v vcc pin it works fine. An example of this are. Now, to actually switch husky loads. All you need to do is connect the arduino ground (gnd) pin to the ground of your external power rail. The. How To Increase Amperage In Arduino.
From forum.arduino.cc
How to figure amperage needs? Project Guidance Arduino Forum How To Increase Amperage In Arduino An example of this are. There's no simple way to increase the output current of an existing, ready made power supply. Now, to actually switch husky loads. You run each output through a transistor first. The only thing that different amperage controllers can do is have some way of telling the charge controller how much amperage they are able to. How To Increase Amperage In Arduino.
From wiredatamelinadasbv.z4.web.core.windows.net
How To Tell The Amperage Of An Outlet How To Increase Amperage In Arduino All you need to do is connect the arduino ground (gnd) pin to the ground of your external power rail. You do not connect the +5v pins with each other, not needed. Now, to actually switch husky loads. The only thing that different amperage controllers can do is have some way of telling the charge controller how much amperage they. How To Increase Amperage In Arduino.
From www.youtube.com
ट्रांसफार्मर के एम्पीयर कैसे बढ़ाएं//How to increase amperage How To Increase Amperage In Arduino I'm new to the arduino (using the leonardo). An example of this are. You run each output through a transistor first. The simplest thing is to use a. I am working with a heatplate that gets hot when you apply power to it. Now, to actually switch husky loads. But when i use the. The only thing that different amperage. How To Increase Amperage In Arduino.
From dxoeglhup.blob.core.windows.net
Arduino Uno Power Supply Amps at Gerald Garner blog How To Increase Amperage In Arduino Just like when you're controlling a relay, which needs more current that the arduino can provide. Now, to actually switch husky loads. All you need to do is connect the arduino ground (gnd) pin to the ground of your external power rail. You do not connect the +5v pins with each other, not needed. I'm new to the arduino (using. How To Increase Amperage In Arduino.
From forum.arduino.cc
Aruino Amperage Page 2 Hardware Arduino Forum How To Increase Amperage In Arduino That will boost the current. Just like when you're controlling a relay, which needs more current that the arduino can provide. There's no simple way to increase the output current of an existing, ready made power supply. I'm new to the arduino (using the leonardo). All you need to do is connect the arduino ground (gnd) pin to the ground. How To Increase Amperage In Arduino.
From forum.arduino.cc
Best way to increase amperage? General Electronics Arduino Forum How To Increase Amperage In Arduino But when i use the. All you need to do is connect the arduino ground (gnd) pin to the ground of your external power rail. That will boost the current. You run each output through a transistor first. Now, to actually switch husky loads. The only thing that different amperage controllers can do is have some way of telling the. How To Increase Amperage In Arduino.
From forum.arduino.cc
Reduce amperage General Electronics Arduino Forum How To Increase Amperage In Arduino When i use the 5v vcc pin it works fine. All you need to do is connect the arduino ground (gnd) pin to the ground of your external power rail. The only thing that different amperage controllers can do is have some way of telling the charge controller how much amperage they are able to supply. Now, to actually switch. How To Increase Amperage In Arduino.
From forum.arduino.cc
What is the maximum input amperage? (Arduino UNO R3) IDE 1.x How To Increase Amperage In Arduino I'm new to the arduino (using the leonardo). Just like when you're controlling a relay, which needs more current that the arduino can provide. An example of this are. Microcontrollers can only output a very small. When i use the 5v vcc pin it works fine. All you need to do is connect the arduino ground (gnd) pin to the. How To Increase Amperage In Arduino.
From dxomwvret.blob.core.windows.net
How To Increase Amperage Of Alternator at Marvin Parker blog How To Increase Amperage In Arduino The only thing that different amperage controllers can do is have some way of telling the charge controller how much amperage they are able to supply. Just like when you're controlling a relay, which needs more current that the arduino can provide. There's no simple way to increase the output current of an existing, ready made power supply. That will. How To Increase Amperage In Arduino.
From projectiot123.com
Boost Converter Circuit in Proteus Using uc1845 projectiot123 is How To Increase Amperage In Arduino Now, to actually switch husky loads. The only thing that different amperage controllers can do is have some way of telling the charge controller how much amperage they are able to supply. You run each output through a transistor first. Just like when you're controlling a relay, which needs more current that the arduino can provide. All you need to. How To Increase Amperage In Arduino.
From manuallibrarynarrowed.z14.web.core.windows.net
How To Tell If Outlet Is 15 Or 20 Amps How To Increase Amperage In Arduino I'm new to the arduino (using the leonardo). I am working with a heatplate that gets hot when you apply power to it. Now, to actually switch husky loads. All you need to do is connect the arduino ground (gnd) pin to the ground of your external power rail. You run each output through a transistor first. The simplest thing. How To Increase Amperage In Arduino.
From forum.arduino.cc
Best way to increase amperage? General Electronics Arduino Forum How To Increase Amperage In Arduino I'm new to the arduino (using the leonardo). Just like when you're controlling a relay, which needs more current that the arduino can provide. Microcontrollers can only output a very small. But when i use the. That will boost the current. An example of this are. Arduino output to the base of the transistor through a. All you need to. How To Increase Amperage In Arduino.
From forum.arduino.cc
How can i control the amperage with Arduino? General Electronics How To Increase Amperage In Arduino When i use the 5v vcc pin it works fine. That will boost the current. I am working with a heatplate that gets hot when you apply power to it. You do not connect the +5v pins with each other, not needed. I'm new to the arduino (using the leonardo). Now, to actually switch husky loads. There's no simple way. How To Increase Amperage In Arduino.
From arduino.stackexchange.com
led How to keep amperage in serial and parallel? Arduino Stack Exchange How To Increase Amperage In Arduino The only thing that different amperage controllers can do is have some way of telling the charge controller how much amperage they are able to supply. That will boost the current. But when i use the. Arduino output to the base of the transistor through a. I am working with a heatplate that gets hot when you apply power to. How To Increase Amperage In Arduino.
From dxomwvret.blob.core.windows.net
How To Increase Amperage Of Alternator at Marvin Parker blog How To Increase Amperage In Arduino But when i use the. Now, to actually switch husky loads. The only thing that different amperage controllers can do is have some way of telling the charge controller how much amperage they are able to supply. Microcontrollers can only output a very small. All you need to do is connect the arduino ground (gnd) pin to the ground of. How To Increase Amperage In Arduino.
From weldersadvice.com
How to Boost Amperage To a 125 Volt Mig Welder Welders Advice How To Increase Amperage In Arduino You run each output through a transistor first. When i use the 5v vcc pin it works fine. There's no simple way to increase the output current of an existing, ready made power supply. The only thing that different amperage controllers can do is have some way of telling the charge controller how much amperage they are able to supply.. How To Increase Amperage In Arduino.
From arduino.stackexchange.com
led How to keep amperage in serial and parallel? Arduino Stack Exchange How To Increase Amperage In Arduino You run each output through a transistor first. Just like when you're controlling a relay, which needs more current that the arduino can provide. Microcontrollers can only output a very small. That will boost the current. All you need to do is connect the arduino ground (gnd) pin to the ground of your external power rail. There's no simple way. How To Increase Amperage In Arduino.