Op Amp Capacitor Multiplier . Op amps might be used in open loop as comparators. A capacitance multiplier is a deceptively simple circuit for power conditioning and removing ripple on the output from a power. It simulates the circuit on the. The circuits discussed herein are illustrative of the versatility of the integrated operational amplifier and provide a guide to a number of useful applications. The cautions noted in each section will show. It simulates the simple rc circuit of. The transconductance amplifiers is typically used in closed loop for switched. In this circuit, the two sections in. Multipliers serve well in a number of areas including analog computing (e.g., ratio determination, functions, rms conversion), signal processing (ampli tude modulation, frequency multiplication,.
from www.multisim.com
The cautions noted in each section will show. The transconductance amplifiers is typically used in closed loop for switched. Op amps might be used in open loop as comparators. A capacitance multiplier is a deceptively simple circuit for power conditioning and removing ripple on the output from a power. The circuits discussed herein are illustrative of the versatility of the integrated operational amplifier and provide a guide to a number of useful applications. It simulates the circuit on the. It simulates the simple rc circuit of. In this circuit, the two sections in. Multipliers serve well in a number of areas including analog computing (e.g., ratio determination, functions, rms conversion), signal processing (ampli tude modulation, frequency multiplication,.
Multiplier using OpAmp Multisim Live
Op Amp Capacitor Multiplier A capacitance multiplier is a deceptively simple circuit for power conditioning and removing ripple on the output from a power. Op amps might be used in open loop as comparators. The circuits discussed herein are illustrative of the versatility of the integrated operational amplifier and provide a guide to a number of useful applications. It simulates the circuit on the. The transconductance amplifiers is typically used in closed loop for switched. The cautions noted in each section will show. A capacitance multiplier is a deceptively simple circuit for power conditioning and removing ripple on the output from a power. It simulates the simple rc circuit of. Multipliers serve well in a number of areas including analog computing (e.g., ratio determination, functions, rms conversion), signal processing (ampli tude modulation, frequency multiplication,. In this circuit, the two sections in.
From electronicsprojects.in
What is Operational Amplifier (OpAmp)? Characteristics, Types and Op Amp Capacitor Multiplier It simulates the circuit on the. A capacitance multiplier is a deceptively simple circuit for power conditioning and removing ripple on the output from a power. The cautions noted in each section will show. The circuits discussed herein are illustrative of the versatility of the integrated operational amplifier and provide a guide to a number of useful applications. It simulates. Op Amp Capacitor Multiplier.
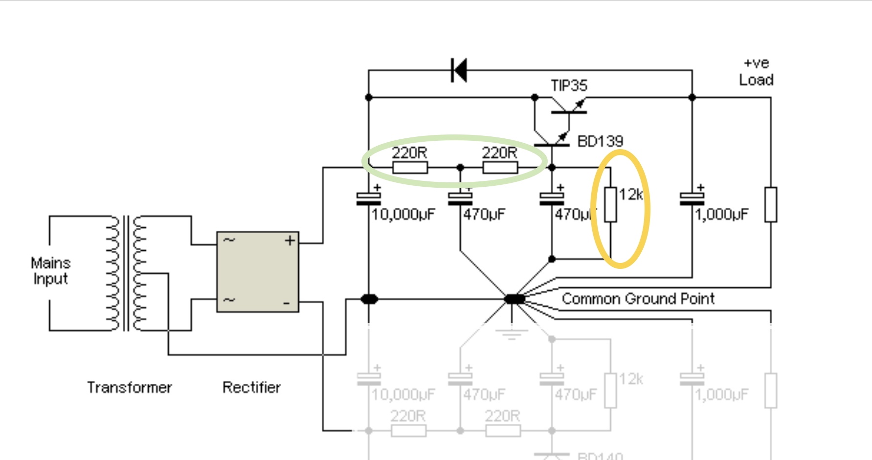
From www.circuitdiagram.co
Analog Multiplier Circuit Using Op Amp Op Amp Capacitor Multiplier The transconductance amplifiers is typically used in closed loop for switched. The cautions noted in each section will show. It simulates the simple rc circuit of. Op amps might be used in open loop as comparators. The circuits discussed herein are illustrative of the versatility of the integrated operational amplifier and provide a guide to a number of useful applications.. Op Amp Capacitor Multiplier.
From www.wiringway.com
Analog Multiplier Circuit Using Op Amp Wiring Way Op Amp Capacitor Multiplier Op amps might be used in open loop as comparators. The cautions noted in each section will show. It simulates the circuit on the. In this circuit, the two sections in. Multipliers serve well in a number of areas including analog computing (e.g., ratio determination, functions, rms conversion), signal processing (ampli tude modulation, frequency multiplication,. The transconductance amplifiers is typically. Op Amp Capacitor Multiplier.
From www.youtube.com
Butterworth Filter Design with Capacitor Multiplier, Op Amp and Op Amp Capacitor Multiplier It simulates the circuit on the. The cautions noted in each section will show. Op amps might be used in open loop as comparators. The transconductance amplifiers is typically used in closed loop for switched. The circuits discussed herein are illustrative of the versatility of the integrated operational amplifier and provide a guide to a number of useful applications. It. Op Amp Capacitor Multiplier.
From www.youtube.com
Creation and Simulation of a Capacitance Multiplier circuit with Op Amp Capacitor Multiplier The cautions noted in each section will show. The circuits discussed herein are illustrative of the versatility of the integrated operational amplifier and provide a guide to a number of useful applications. Op amps might be used in open loop as comparators. A capacitance multiplier is a deceptively simple circuit for power conditioning and removing ripple on the output from. Op Amp Capacitor Multiplier.
From mmadiseh.blogspot.com
Communications, Circuits and Systems switch capacitor multiplier op Op Amp Capacitor Multiplier The circuits discussed herein are illustrative of the versatility of the integrated operational amplifier and provide a guide to a number of useful applications. Multipliers serve well in a number of areas including analog computing (e.g., ratio determination, functions, rms conversion), signal processing (ampli tude modulation, frequency multiplication,. The transconductance amplifiers is typically used in closed loop for switched. It. Op Amp Capacitor Multiplier.
From www.youtube.com
Capacitor Multiplier Op Amp Circuit How does it work? YouTube Op Amp Capacitor Multiplier It simulates the circuit on the. The circuits discussed herein are illustrative of the versatility of the integrated operational amplifier and provide a guide to a number of useful applications. In this circuit, the two sections in. A capacitance multiplier is a deceptively simple circuit for power conditioning and removing ripple on the output from a power. The transconductance amplifiers. Op Amp Capacitor Multiplier.
From itecnotes.com
Electrical a capacitor doing in this circuit? Valuable Tech Notes Op Amp Capacitor Multiplier The cautions noted in each section will show. It simulates the simple rc circuit of. Multipliers serve well in a number of areas including analog computing (e.g., ratio determination, functions, rms conversion), signal processing (ampli tude modulation, frequency multiplication,. Op amps might be used in open loop as comparators. The transconductance amplifiers is typically used in closed loop for switched.. Op Amp Capacitor Multiplier.
From audioxpress.com
The Capacitance Multiplier audioXpress Op Amp Capacitor Multiplier In this circuit, the two sections in. It simulates the circuit on the. The circuits discussed herein are illustrative of the versatility of the integrated operational amplifier and provide a guide to a number of useful applications. The transconductance amplifiers is typically used in closed loop for switched. It simulates the simple rc circuit of. A capacitance multiplier is a. Op Amp Capacitor Multiplier.
From wiredatapickering.z13.web.core.windows.net
Op Amp Multiplier Circuit Diagram Op Amp Capacitor Multiplier It simulates the simple rc circuit of. In this circuit, the two sections in. It simulates the circuit on the. Multipliers serve well in a number of areas including analog computing (e.g., ratio determination, functions, rms conversion), signal processing (ampli tude modulation, frequency multiplication,. Op amps might be used in open loop as comparators. The cautions noted in each section. Op Amp Capacitor Multiplier.
From electronics.stackexchange.com
capacitor Ripple rejection of capacitance multiplier when compared to Op Amp Capacitor Multiplier Op amps might be used in open loop as comparators. The circuits discussed herein are illustrative of the versatility of the integrated operational amplifier and provide a guide to a number of useful applications. It simulates the simple rc circuit of. The cautions noted in each section will show. It simulates the circuit on the. The transconductance amplifiers is typically. Op Amp Capacitor Multiplier.
From audioxpress.com
The Capacitance Multiplier audioXpress Op Amp Capacitor Multiplier Multipliers serve well in a number of areas including analog computing (e.g., ratio determination, functions, rms conversion), signal processing (ampli tude modulation, frequency multiplication,. It simulates the circuit on the. In this circuit, the two sections in. The transconductance amplifiers is typically used in closed loop for switched. A capacitance multiplier is a deceptively simple circuit for power conditioning and. Op Amp Capacitor Multiplier.
From donjollyfriends.blogspot.com
Op Amp Switched Capacitor Op Amp Capacitor Multiplier It simulates the circuit on the. A capacitance multiplier is a deceptively simple circuit for power conditioning and removing ripple on the output from a power. The transconductance amplifiers is typically used in closed loop for switched. Multipliers serve well in a number of areas including analog computing (e.g., ratio determination, functions, rms conversion), signal processing (ampli tude modulation, frequency. Op Amp Capacitor Multiplier.
From schematicpartclaudia.z19.web.core.windows.net
Op Amp Multiplier Circuit Diagram Op Amp Capacitor Multiplier Multipliers serve well in a number of areas including analog computing (e.g., ratio determination, functions, rms conversion), signal processing (ampli tude modulation, frequency multiplication,. It simulates the simple rc circuit of. Op amps might be used in open loop as comparators. It simulates the circuit on the. The transconductance amplifiers is typically used in closed loop for switched. In this. Op Amp Capacitor Multiplier.
From www.semanticscholar.org
Figure 3 from Twostage large capacitive load amplifier with embedded Op Amp Capacitor Multiplier Multipliers serve well in a number of areas including analog computing (e.g., ratio determination, functions, rms conversion), signal processing (ampli tude modulation, frequency multiplication,. The cautions noted in each section will show. In this circuit, the two sections in. It simulates the simple rc circuit of. The circuits discussed herein are illustrative of the versatility of the integrated operational amplifier. Op Amp Capacitor Multiplier.
From www.andiha.no
Capacitance Multiplier Power Supply Op Amp Capacitor Multiplier A capacitance multiplier is a deceptively simple circuit for power conditioning and removing ripple on the output from a power. Op amps might be used in open loop as comparators. In this circuit, the two sections in. The circuits discussed herein are illustrative of the versatility of the integrated operational amplifier and provide a guide to a number of useful. Op Amp Capacitor Multiplier.
From electronics.stackexchange.com
operational amplifier Circuit that simulate very big capacitors Op Amp Capacitor Multiplier A capacitance multiplier is a deceptively simple circuit for power conditioning and removing ripple on the output from a power. The transconductance amplifiers is typically used in closed loop for switched. The circuits discussed herein are illustrative of the versatility of the integrated operational amplifier and provide a guide to a number of useful applications. It simulates the simple rc. Op Amp Capacitor Multiplier.
From www.researchgate.net
Currentmode capacitor multipliers showing a) concept of operation and Op Amp Capacitor Multiplier Op amps might be used in open loop as comparators. It simulates the simple rc circuit of. The circuits discussed herein are illustrative of the versatility of the integrated operational amplifier and provide a guide to a number of useful applications. Multipliers serve well in a number of areas including analog computing (e.g., ratio determination, functions, rms conversion), signal processing. Op Amp Capacitor Multiplier.
From schempro.com
An Innovative Circuit Diagram for Op Amp Multiplication Op Amp Capacitor Multiplier It simulates the simple rc circuit of. In this circuit, the two sections in. Op amps might be used in open loop as comparators. The cautions noted in each section will show. It simulates the circuit on the. A capacitance multiplier is a deceptively simple circuit for power conditioning and removing ripple on the output from a power. The circuits. Op Amp Capacitor Multiplier.
From www.electricity-magnetism.org
What is the role of a capacitor in a voltage multiplier circuit? Op Amp Capacitor Multiplier Op amps might be used in open loop as comparators. It simulates the circuit on the. In this circuit, the two sections in. A capacitance multiplier is a deceptively simple circuit for power conditioning and removing ripple on the output from a power. Multipliers serve well in a number of areas including analog computing (e.g., ratio determination, functions, rms conversion),. Op Amp Capacitor Multiplier.
From schematicpartclaudia.z19.web.core.windows.net
Op Amp Multiplier Circuit Diagram Op Amp Capacitor Multiplier In this circuit, the two sections in. It simulates the simple rc circuit of. The transconductance amplifiers is typically used in closed loop for switched. It simulates the circuit on the. The cautions noted in each section will show. A capacitance multiplier is a deceptively simple circuit for power conditioning and removing ripple on the output from a power. Multipliers. Op Amp Capacitor Multiplier.
From mavink.com
Op Amp Multiplier Circuit Op Amp Capacitor Multiplier A capacitance multiplier is a deceptively simple circuit for power conditioning and removing ripple on the output from a power. Op amps might be used in open loop as comparators. Multipliers serve well in a number of areas including analog computing (e.g., ratio determination, functions, rms conversion), signal processing (ampli tude modulation, frequency multiplication,. It simulates the circuit on the.. Op Amp Capacitor Multiplier.
From electronics.stackexchange.com
voltage Operational Amplifier multiplier Electrical Engineering Op Amp Capacitor Multiplier A capacitance multiplier is a deceptively simple circuit for power conditioning and removing ripple on the output from a power. The transconductance amplifiers is typically used in closed loop for switched. The cautions noted in each section will show. Op amps might be used in open loop as comparators. It simulates the circuit on the. In this circuit, the two. Op Amp Capacitor Multiplier.
From www.youtube.com
Analog Multiplier using Opamp Multiplier circuit using log antilog Op Amp Capacitor Multiplier Multipliers serve well in a number of areas including analog computing (e.g., ratio determination, functions, rms conversion), signal processing (ampli tude modulation, frequency multiplication,. Op amps might be used in open loop as comparators. In this circuit, the two sections in. The cautions noted in each section will show. A capacitance multiplier is a deceptively simple circuit for power conditioning. Op Amp Capacitor Multiplier.
From www.youtube.com
Analog divider using multiplier OPAMP YouTube Op Amp Capacitor Multiplier Op amps might be used in open loop as comparators. A capacitance multiplier is a deceptively simple circuit for power conditioning and removing ripple on the output from a power. The cautions noted in each section will show. It simulates the simple rc circuit of. The circuits discussed herein are illustrative of the versatility of the integrated operational amplifier and. Op Amp Capacitor Multiplier.
From www.multisim.com
Multiplier using OpAmp Multisim Live Op Amp Capacitor Multiplier It simulates the simple rc circuit of. The cautions noted in each section will show. The transconductance amplifiers is typically used in closed loop for switched. Op amps might be used in open loop as comparators. The circuits discussed herein are illustrative of the versatility of the integrated operational amplifier and provide a guide to a number of useful applications.. Op Amp Capacitor Multiplier.
From mavink.com
Op Amp Multiplier Circuit Op Amp Capacitor Multiplier It simulates the circuit on the. The transconductance amplifiers is typically used in closed loop for switched. The cautions noted in each section will show. It simulates the simple rc circuit of. Op amps might be used in open loop as comparators. In this circuit, the two sections in. A capacitance multiplier is a deceptively simple circuit for power conditioning. Op Amp Capacitor Multiplier.
From blog.naver.com
OP Amp 아날로그 곱셈기, 곱셈회로(Analog Multiplier) 네이버 블로그 Op Amp Capacitor Multiplier It simulates the simple rc circuit of. It simulates the circuit on the. In this circuit, the two sections in. The circuits discussed herein are illustrative of the versatility of the integrated operational amplifier and provide a guide to a number of useful applications. Op amps might be used in open loop as comparators. The cautions noted in each section. Op Amp Capacitor Multiplier.
From www.indiabix.com
Capacitance Multiplier Online Circuit Simulator Op Amp Capacitor Multiplier The transconductance amplifiers is typically used in closed loop for switched. It simulates the simple rc circuit of. The circuits discussed herein are illustrative of the versatility of the integrated operational amplifier and provide a guide to a number of useful applications. Multipliers serve well in a number of areas including analog computing (e.g., ratio determination, functions, rms conversion), signal. Op Amp Capacitor Multiplier.
From www.youtube.com
Variable Capacitance Multiplier Design with Op Amp YouTube Op Amp Capacitor Multiplier It simulates the circuit on the. A capacitance multiplier is a deceptively simple circuit for power conditioning and removing ripple on the output from a power. The transconductance amplifiers is typically used in closed loop for switched. In this circuit, the two sections in. It simulates the simple rc circuit of. The circuits discussed herein are illustrative of the versatility. Op Amp Capacitor Multiplier.
From www.hackatronic.com
OP AMP integrator » OPAMP tutorial Hackatronic Op Amp Capacitor Multiplier In this circuit, the two sections in. A capacitance multiplier is a deceptively simple circuit for power conditioning and removing ripple on the output from a power. It simulates the circuit on the. The cautions noted in each section will show. Multipliers serve well in a number of areas including analog computing (e.g., ratio determination, functions, rms conversion), signal processing. Op Amp Capacitor Multiplier.
From www.youtube.com
OpAmp Based Multiplier YouTube Op Amp Capacitor Multiplier Op amps might be used in open loop as comparators. Multipliers serve well in a number of areas including analog computing (e.g., ratio determination, functions, rms conversion), signal processing (ampli tude modulation, frequency multiplication,. In this circuit, the two sections in. The transconductance amplifiers is typically used in closed loop for switched. It simulates the simple rc circuit of. A. Op Amp Capacitor Multiplier.
From labelectronics.co.in
P17 OP AMP AS CAPACITANCE MULTIPLIERS Labelectronics.co.in Op Amp Capacitor Multiplier Multipliers serve well in a number of areas including analog computing (e.g., ratio determination, functions, rms conversion), signal processing (ampli tude modulation, frequency multiplication,. It simulates the simple rc circuit of. The transconductance amplifiers is typically used in closed loop for switched. In this circuit, the two sections in. It simulates the circuit on the. The cautions noted in each. Op Amp Capacitor Multiplier.
From stlukes-glenrothes.org
Analog Multiplier Using Opamp Multiplier Circuit Using, 58 OFF Op Amp Capacitor Multiplier In this circuit, the two sections in. The circuits discussed herein are illustrative of the versatility of the integrated operational amplifier and provide a guide to a number of useful applications. The cautions noted in each section will show. A capacitance multiplier is a deceptively simple circuit for power conditioning and removing ripple on the output from a power. Multipliers. Op Amp Capacitor Multiplier.
From schempro.com
An Innovative Circuit Diagram for Op Amp Multiplication Op Amp Capacitor Multiplier It simulates the simple rc circuit of. The circuits discussed herein are illustrative of the versatility of the integrated operational amplifier and provide a guide to a number of useful applications. In this circuit, the two sections in. The transconductance amplifiers is typically used in closed loop for switched. Op amps might be used in open loop as comparators. A. Op Amp Capacitor Multiplier.