Arduino Servo Motor And Joystick . Connect the all components according to circuit diagram: For instance, you could create a custom robotic arm that mimics your hand movements or develop a camera system that tracks objects smoothly. 2 servos controlled by a joystick: in this tutorial we will make a joystick control servo using arduino uno.servo will move according to joystick motion. Connect the vcc on the joystick module with the 5v pin on the arduino. control a servo motor with a joystick module by creating a transmitter and receiver with arduinos and nrf24l01 modules! The hardware part of this project is very easy to make. First, connect the joystick module with the arduino. This circuit is designed so that depending on how a joystick is moved, a servo will move in a. using a joystick to control a servo motor with arduino can open up numerous possibilities in your projects. The connections for the joystick module and the arduino are as follows: use a thumb joystick v1.0 to control a single servo motor. control servo motors with a joystick module connected to an arduino.
from microcontrollerslab.com
2 servos controlled by a joystick: Connect the all components according to circuit diagram: in this tutorial we will make a joystick control servo using arduino uno.servo will move according to joystick motion. The hardware part of this project is very easy to make. using a joystick to control a servo motor with arduino can open up numerous possibilities in your projects. For instance, you could create a custom robotic arm that mimics your hand movements or develop a camera system that tracks objects smoothly. control servo motors with a joystick module connected to an arduino. The connections for the joystick module and the arduino are as follows: control a servo motor with a joystick module by creating a transmitter and receiver with arduinos and nrf24l01 modules! Connect the vcc on the joystick module with the 5v pin on the arduino.
Joystick Based Servo Motor Control using Arduino
Arduino Servo Motor And Joystick First, connect the joystick module with the arduino. using a joystick to control a servo motor with arduino can open up numerous possibilities in your projects. Connect the all components according to circuit diagram: control servo motors with a joystick module connected to an arduino. For instance, you could create a custom robotic arm that mimics your hand movements or develop a camera system that tracks objects smoothly. The hardware part of this project is very easy to make. use a thumb joystick v1.0 to control a single servo motor. The connections for the joystick module and the arduino are as follows: This circuit is designed so that depending on how a joystick is moved, a servo will move in a. First, connect the joystick module with the arduino. control a servo motor with a joystick module by creating a transmitter and receiver with arduinos and nrf24l01 modules! in this tutorial we will make a joystick control servo using arduino uno.servo will move according to joystick motion. 2 servos controlled by a joystick: Connect the vcc on the joystick module with the 5v pin on the arduino.
From www.youtube.com
Servo motor controlled by Joystick using Arduino Wired Connection Arduino Servo Motor And Joystick control servo motors with a joystick module connected to an arduino. First, connect the joystick module with the arduino. For instance, you could create a custom robotic arm that mimics your hand movements or develop a camera system that tracks objects smoothly. control a servo motor with a joystick module by creating a transmitter and receiver with arduinos. Arduino Servo Motor And Joystick.
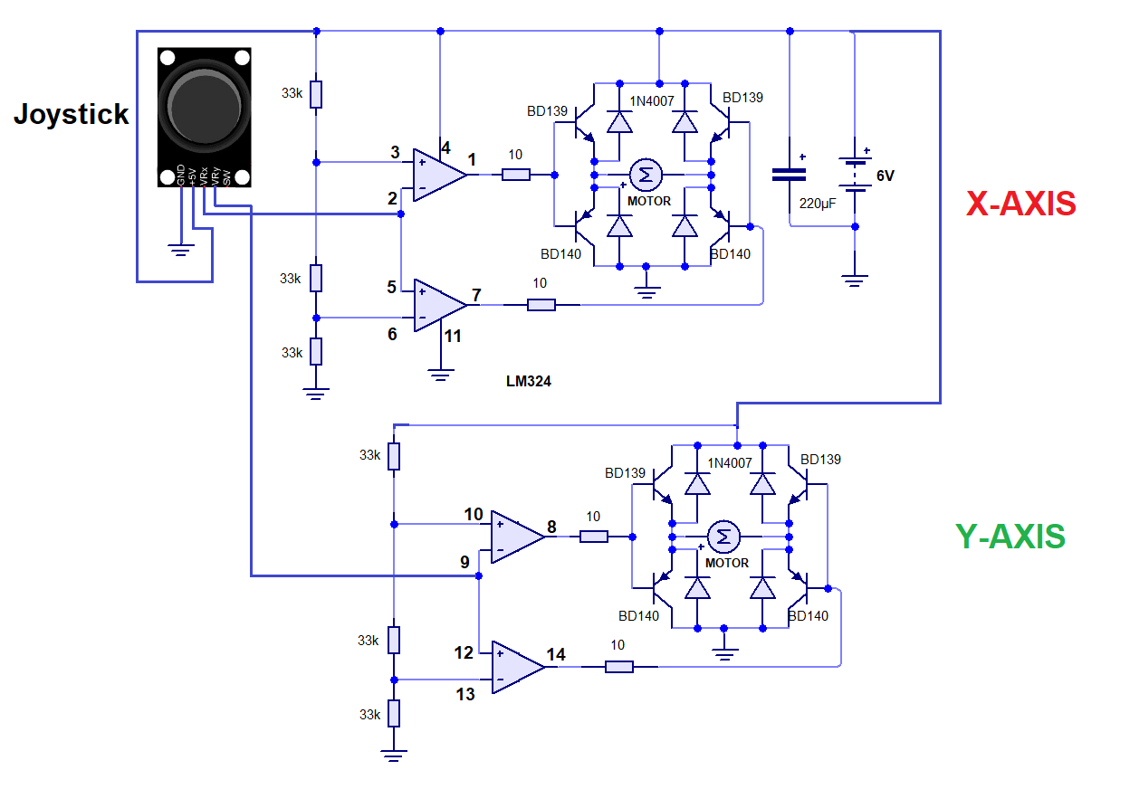
From freakengineer.com
Servo motor control with Joystick and Arduino » Freak Engineer Arduino Servo Motor And Joystick in this tutorial we will make a joystick control servo using arduino uno.servo will move according to joystick motion. This circuit is designed so that depending on how a joystick is moved, a servo will move in a. control servo motors with a joystick module connected to an arduino. using a joystick to control a servo motor. Arduino Servo Motor And Joystick.
From duino4projects.com
Controlling Multiple Servo Motors with Arduino duino Arduino Servo Motor And Joystick Connect the all components according to circuit diagram: This circuit is designed so that depending on how a joystick is moved, a servo will move in a. Connect the vcc on the joystick module with the 5v pin on the arduino. use a thumb joystick v1.0 to control a single servo motor. 2 servos controlled by a joystick:. Arduino Servo Motor And Joystick.
From mousa-simple-projects.blogspot.com
Servo motor and joystick without arduino Simple Projects Arduino Servo Motor And Joystick The hardware part of this project is very easy to make. control servo motors with a joystick module connected to an arduino. use a thumb joystick v1.0 to control a single servo motor. The connections for the joystick module and the arduino are as follows: Connect the vcc on the joystick module with the 5v pin on the. Arduino Servo Motor And Joystick.
From learn.adafruit.com
Arduino Code for 'Sweep' Arduino Lesson 14. Servo Motors Adafruit Arduino Servo Motor And Joystick 2 servos controlled by a joystick: Connect the vcc on the joystick module with the 5v pin on the arduino. use a thumb joystick v1.0 to control a single servo motor. using a joystick to control a servo motor with arduino can open up numerous possibilities in your projects. For instance, you could create a custom robotic. Arduino Servo Motor And Joystick.
From mrarduinoprojects.blogspot.com
How to control servo motor with joystick and arduino Arduino Servo Motor And Joystick Connect the vcc on the joystick module with the 5v pin on the arduino. in this tutorial we will make a joystick control servo using arduino uno.servo will move according to joystick motion. control a servo motor with a joystick module by creating a transmitter and receiver with arduinos and nrf24l01 modules! The hardware part of this project. Arduino Servo Motor And Joystick.
From www.youtube.com
Control Servo Motor with Joystick Arduino Tutorial YouTube Arduino Servo Motor And Joystick This circuit is designed so that depending on how a joystick is moved, a servo will move in a. First, connect the joystick module with the arduino. control servo motors with a joystick module connected to an arduino. 2 servos controlled by a joystick: The connections for the joystick module and the arduino are as follows: The hardware. Arduino Servo Motor And Joystick.
From www.vrogue.co
Arduino Joystick Servo Motor Arduino Tutorial 2022 vrogue.co Arduino Servo Motor And Joystick First, connect the joystick module with the arduino. 2 servos controlled by a joystick: in this tutorial we will make a joystick control servo using arduino uno.servo will move according to joystick motion. This circuit is designed so that depending on how a joystick is moved, a servo will move in a. The hardware part of this project. Arduino Servo Motor And Joystick.
From www.vrogue.co
Everything About Arduino Simulators Servo Motor Arduino Projects Vrogue Arduino Servo Motor And Joystick in this tutorial we will make a joystick control servo using arduino uno.servo will move according to joystick motion. use a thumb joystick v1.0 to control a single servo motor. The hardware part of this project is very easy to make. For instance, you could create a custom robotic arm that mimics your hand movements or develop a. Arduino Servo Motor And Joystick.
From tecnoiesmora.blogspot.com
Tecnologia Institut Julio Antonio (Móra d'Ebre) ARDUINO Pràctica 13 Arduino Servo Motor And Joystick control a servo motor with a joystick module by creating a transmitter and receiver with arduinos and nrf24l01 modules! control servo motors with a joystick module connected to an arduino. For instance, you could create a custom robotic arm that mimics your hand movements or develop a camera system that tracks objects smoothly. The hardware part of this. Arduino Servo Motor And Joystick.
From mousa-simple-projects.blogspot.com
Servo motor and joystick without arduino Simple Projects Arduino Servo Motor And Joystick 2 servos controlled by a joystick: use a thumb joystick v1.0 to control a single servo motor. control servo motors with a joystick module connected to an arduino. This circuit is designed so that depending on how a joystick is moved, a servo will move in a. Connect the all components according to circuit diagram: For instance,. Arduino Servo Motor And Joystick.
From www.moryarduino.com
Control servo motors with a joystick and Arduino Arduino Tutorials Arduino Servo Motor And Joystick control servo motors with a joystick module connected to an arduino. The connections for the joystick module and the arduino are as follows: This circuit is designed so that depending on how a joystick is moved, a servo will move in a. using a joystick to control a servo motor with arduino can open up numerous possibilities in. Arduino Servo Motor And Joystick.
From www.microbotlabs.com
Arduino Joystick Servo Motor Robot Arm Control Tutorial Arduino Servo Motor And Joystick using a joystick to control a servo motor with arduino can open up numerous possibilities in your projects. This circuit is designed so that depending on how a joystick is moved, a servo will move in a. First, connect the joystick module with the arduino. control a servo motor with a joystick module by creating a transmitter and. Arduino Servo Motor And Joystick.
From www.engineersgarage.com
How to control DC motor speed & direction using a joystick and Arduino Arduino Servo Motor And Joystick use a thumb joystick v1.0 to control a single servo motor. using a joystick to control a servo motor with arduino can open up numerous possibilities in your projects. The connections for the joystick module and the arduino are as follows: The hardware part of this project is very easy to make. 2 servos controlled by a. Arduino Servo Motor And Joystick.
From www.vrogue.co
Arduino Joystick Servo Motor Arduino Tutorial 2022 vrogue.co Arduino Servo Motor And Joystick Connect the all components according to circuit diagram: The connections for the joystick module and the arduino are as follows: control a servo motor with a joystick module by creating a transmitter and receiver with arduinos and nrf24l01 modules! This circuit is designed so that depending on how a joystick is moved, a servo will move in a. . Arduino Servo Motor And Joystick.
From www.youtube.com
Arduino Joystick Servo Motor Control Tutorial 66 YouTube Arduino Servo Motor And Joystick Connect the all components according to circuit diagram: This circuit is designed so that depending on how a joystick is moved, a servo will move in a. Connect the vcc on the joystick module with the 5v pin on the arduino. The connections for the joystick module and the arduino are as follows: The hardware part of this project is. Arduino Servo Motor And Joystick.
From webmotor.org
Arduino Servo Motor Control Joystick Code Arduino Servo Motor And Joystick The hardware part of this project is very easy to make. Connect the vcc on the joystick module with the 5v pin on the arduino. 2 servos controlled by a joystick: using a joystick to control a servo motor with arduino can open up numerous possibilities in your projects. use a thumb joystick v1.0 to control a. Arduino Servo Motor And Joystick.
From www.pinterest.com
Control a ‘LOT’ of Servo Motors using a Joystick, Arduino and PCA9685 Arduino Servo Motor And Joystick First, connect the joystick module with the arduino. This circuit is designed so that depending on how a joystick is moved, a servo will move in a. Connect the vcc on the joystick module with the 5v pin on the arduino. in this tutorial we will make a joystick control servo using arduino uno.servo will move according to joystick. Arduino Servo Motor And Joystick.
From www.myxxgirl.com
Control Servo Motors With A Joystick And Arduino Arduino Tutorials My Arduino Servo Motor And Joystick This circuit is designed so that depending on how a joystick is moved, a servo will move in a. control a servo motor with a joystick module by creating a transmitter and receiver with arduinos and nrf24l01 modules! using a joystick to control a servo motor with arduino can open up numerous possibilities in your projects. The hardware. Arduino Servo Motor And Joystick.
From www.makerguides.com
How to Control Servo Motors with Arduino (3 Examples) Arduino Servo Motor And Joystick The connections for the joystick module and the arduino are as follows: This circuit is designed so that depending on how a joystick is moved, a servo will move in a. control servo motors with a joystick module connected to an arduino. For instance, you could create a custom robotic arm that mimics your hand movements or develop a. Arduino Servo Motor And Joystick.
From how2electronics.com
How to Control Multiple Servo Motors with Arduino Arduino Servo Motor And Joystick For instance, you could create a custom robotic arm that mimics your hand movements or develop a camera system that tracks objects smoothly. in this tutorial we will make a joystick control servo using arduino uno.servo will move according to joystick motion. control a servo motor with a joystick module by creating a transmitter and receiver with arduinos. Arduino Servo Motor And Joystick.
From learningwitharduino.blogspot.com
Learning With Arduino Second Project Servos and Joystick Arduino Servo Motor And Joystick First, connect the joystick module with the arduino. in this tutorial we will make a joystick control servo using arduino uno.servo will move according to joystick motion. For instance, you could create a custom robotic arm that mimics your hand movements or develop a camera system that tracks objects smoothly. use a thumb joystick v1.0 to control a. Arduino Servo Motor And Joystick.
From www.vrogue.co
Servos Y Control Remoto Wokwi Arduino And Esp32 Simul vrogue.co Arduino Servo Motor And Joystick Connect the vcc on the joystick module with the 5v pin on the arduino. The connections for the joystick module and the arduino are as follows: For instance, you could create a custom robotic arm that mimics your hand movements or develop a camera system that tracks objects smoothly. First, connect the joystick module with the arduino. using a. Arduino Servo Motor And Joystick.
From webmotor.org
Control 2 Stepper Motors With Joystick Arduino Code Arduino Servo Motor And Joystick 2 servos controlled by a joystick: control a servo motor with a joystick module by creating a transmitter and receiver with arduinos and nrf24l01 modules! Connect the vcc on the joystick module with the 5v pin on the arduino. control servo motors with a joystick module connected to an arduino. Connect the all components according to circuit. Arduino Servo Motor And Joystick.
From microcontrollerslab.com
Joystick Based Servo Motor Control using Arduino Arduino Servo Motor And Joystick using a joystick to control a servo motor with arduino can open up numerous possibilities in your projects. The hardware part of this project is very easy to make. control servo motors with a joystick module connected to an arduino. For instance, you could create a custom robotic arm that mimics your hand movements or develop a camera. Arduino Servo Motor And Joystick.
From www.youtube.com
two servo motors control with joystick module and Arduino YouTube Arduino Servo Motor And Joystick This circuit is designed so that depending on how a joystick is moved, a servo will move in a. in this tutorial we will make a joystick control servo using arduino uno.servo will move according to joystick motion. For instance, you could create a custom robotic arm that mimics your hand movements or develop a camera system that tracks. Arduino Servo Motor And Joystick.
From electropeak.com
How To Interface 2Axis Joystick w/ Arduino [Full Guide] ElectroPeak Arduino Servo Motor And Joystick use a thumb joystick v1.0 to control a single servo motor. control a servo motor with a joystick module by creating a transmitter and receiver with arduinos and nrf24l01 modules! Connect the all components according to circuit diagram: Connect the vcc on the joystick module with the 5v pin on the arduino. 2 servos controlled by a. Arduino Servo Motor And Joystick.
From maker.pro
How to Control Servo Motors With an Arduino and Joystick Arduino Arduino Servo Motor And Joystick For instance, you could create a custom robotic arm that mimics your hand movements or develop a camera system that tracks objects smoothly. This circuit is designed so that depending on how a joystick is moved, a servo will move in a. The hardware part of this project is very easy to make. using a joystick to control a. Arduino Servo Motor And Joystick.
From www.vrogue.co
Joystick Based Servo Motor Control Using Arduino Ardu vrogue.co Arduino Servo Motor And Joystick First, connect the joystick module with the arduino. in this tutorial we will make a joystick control servo using arduino uno.servo will move according to joystick motion. The connections for the joystick module and the arduino are as follows: Connect the vcc on the joystick module with the 5v pin on the arduino. For instance, you could create a. Arduino Servo Motor And Joystick.
From www.hackster.io
Arduino/Android BLUETOOTH Multi Servo Motor Control Hackster.io Arduino Servo Motor And Joystick control servo motors with a joystick module connected to an arduino. This circuit is designed so that depending on how a joystick is moved, a servo will move in a. The hardware part of this project is very easy to make. use a thumb joystick v1.0 to control a single servo motor. 2 servos controlled by a. Arduino Servo Motor And Joystick.
From circuitspedia.com
Arduino Servo Motor Control Using Potentiometer Push Button Arduino Servo Motor And Joystick Connect the all components according to circuit diagram: using a joystick to control a servo motor with arduino can open up numerous possibilities in your projects. 2 servos controlled by a joystick: First, connect the joystick module with the arduino. control servo motors with a joystick module connected to an arduino. use a thumb joystick v1.0. Arduino Servo Motor And Joystick.
From www.elcajondeardu.com
El cajón de Arduino Tutorial Control de dos servos mediante Joystick Arduino Servo Motor And Joystick The hardware part of this project is very easy to make. For instance, you could create a custom robotic arm that mimics your hand movements or develop a camera system that tracks objects smoothly. First, connect the joystick module with the arduino. Connect the vcc on the joystick module with the 5v pin on the arduino. use a thumb. Arduino Servo Motor And Joystick.
From makersportal.com
Arduino Servo Motor Basics and Control — Maker Portal Arduino Servo Motor And Joystick The connections for the joystick module and the arduino are as follows: use a thumb joystick v1.0 to control a single servo motor. control a servo motor with a joystick module by creating a transmitter and receiver with arduinos and nrf24l01 modules! For instance, you could create a custom robotic arm that mimics your hand movements or develop. Arduino Servo Motor And Joystick.
From www.circuitbasics.com
How to Control Servos With the Arduino Circuit Basics Arduino Servo Motor And Joystick First, connect the joystick module with the arduino. control servo motors with a joystick module connected to an arduino. Connect the vcc on the joystick module with the 5v pin on the arduino. The hardware part of this project is very easy to make. This circuit is designed so that depending on how a joystick is moved, a servo. Arduino Servo Motor And Joystick.
From www.vrogue.co
Arduino Joystick Servo Motor Arduino Tutorial 2022 vrogue.co Arduino Servo Motor And Joystick using a joystick to control a servo motor with arduino can open up numerous possibilities in your projects. Connect the all components according to circuit diagram: 2 servos controlled by a joystick: Connect the vcc on the joystick module with the 5v pin on the arduino. in this tutorial we will make a joystick control servo using. Arduino Servo Motor And Joystick.