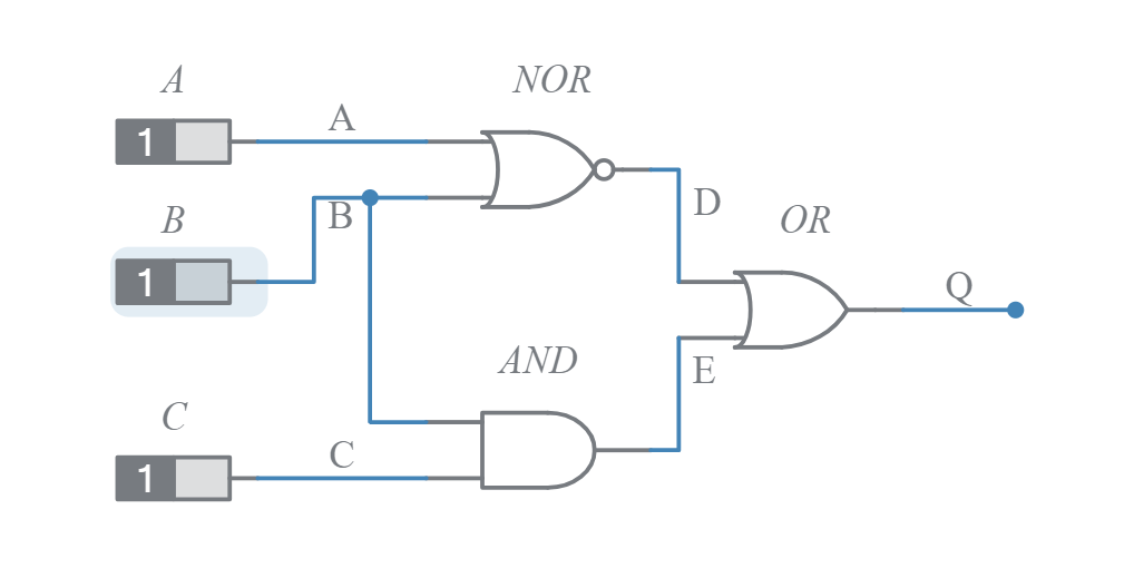
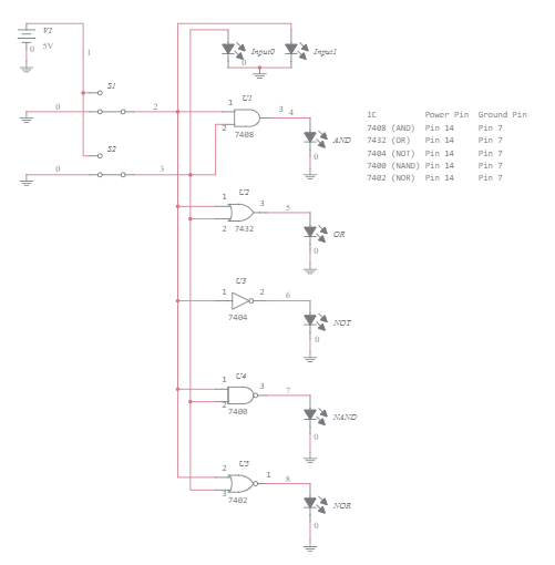
Logic Gates In Multisim . Basic logic gates in multisim software explained with following timestamps: Browser not supported safari version 15 and newer is not supported. To drive circuit simulations, multisim provides several types of “sources” and “instruments” to generate and apply patterns of logic values to. Intro to using multisim for digital logic circuits, including indicator probes, digital probes, and the logic converter. Draw a schematic diagram of the circuit. The basic steps in modeling and analysis of a digital logic circuit are: Ni multisim live lets you create, share, collaborate, and discover circuits and electronics online with spice simulation included. Open multisim and create a “design”. Basic logic gates using universal nand/nor gates. For more information or examples on creating ladder logic (for example, implementing and/or gates, use the multisim for educators guide.
from www.studypool.com
The basic steps in modeling and analysis of a digital logic circuit are: Basic logic gates using universal nand/nor gates. Open multisim and create a “design”. Draw a schematic diagram of the circuit. For more information or examples on creating ladder logic (for example, implementing and/or gates, use the multisim for educators guide. Intro to using multisim for digital logic circuits, including indicator probes, digital probes, and the logic converter. To drive circuit simulations, multisim provides several types of “sources” and “instruments” to generate and apply patterns of logic values to. Browser not supported safari version 15 and newer is not supported. Basic logic gates in multisim software explained with following timestamps: Ni multisim live lets you create, share, collaborate, and discover circuits and electronics online with spice simulation included.
SOLUTION 10 20 2020 Multisim Logic Gates Studypool
Logic Gates In Multisim Ni multisim live lets you create, share, collaborate, and discover circuits and electronics online with spice simulation included. Basic logic gates using universal nand/nor gates. Ni multisim live lets you create, share, collaborate, and discover circuits and electronics online with spice simulation included. Intro to using multisim for digital logic circuits, including indicator probes, digital probes, and the logic converter. The basic steps in modeling and analysis of a digital logic circuit are: Open multisim and create a “design”. Draw a schematic diagram of the circuit. Browser not supported safari version 15 and newer is not supported. Basic logic gates in multisim software explained with following timestamps: For more information or examples on creating ladder logic (for example, implementing and/or gates, use the multisim for educators guide. To drive circuit simulations, multisim provides several types of “sources” and “instruments” to generate and apply patterns of logic values to.
From www.multisim.com
and logic gate 4 input Multisim Live Logic Gates In Multisim Basic logic gates using universal nand/nor gates. Draw a schematic diagram of the circuit. Intro to using multisim for digital logic circuits, including indicator probes, digital probes, and the logic converter. Open multisim and create a “design”. Basic logic gates in multisim software explained with following timestamps: The basic steps in modeling and analysis of a digital logic circuit are:. Logic Gates In Multisim.
From www.multisim.com
Basic Logic Gates (NOR Gate) Multisim Live Logic Gates In Multisim Draw a schematic diagram of the circuit. Open multisim and create a “design”. Browser not supported safari version 15 and newer is not supported. Ni multisim live lets you create, share, collaborate, and discover circuits and electronics online with spice simulation included. Basic logic gates in multisim software explained with following timestamps: Basic logic gates using universal nand/nor gates. To. Logic Gates In Multisim.
From www.multisim.com
AND logic gate Multisim Live Logic Gates In Multisim The basic steps in modeling and analysis of a digital logic circuit are: For more information or examples on creating ladder logic (for example, implementing and/or gates, use the multisim for educators guide. Intro to using multisim for digital logic circuits, including indicator probes, digital probes, and the logic converter. Basic logic gates using universal nand/nor gates. Basic logic gates. Logic Gates In Multisim.
From www.multisim.com
Logic gates Multisim Live Logic Gates In Multisim Intro to using multisim for digital logic circuits, including indicator probes, digital probes, and the logic converter. Draw a schematic diagram of the circuit. The basic steps in modeling and analysis of a digital logic circuit are: To drive circuit simulations, multisim provides several types of “sources” and “instruments” to generate and apply patterns of logic values to. Basic logic. Logic Gates In Multisim.
From www.youtube.com
Basic Logic Gates in Multisim Software YouTube Logic Gates In Multisim For more information or examples on creating ladder logic (for example, implementing and/or gates, use the multisim for educators guide. The basic steps in modeling and analysis of a digital logic circuit are: Browser not supported safari version 15 and newer is not supported. Basic logic gates in multisim software explained with following timestamps: Ni multisim live lets you create,. Logic Gates In Multisim.
From www.youtube.com
Logic gates test using Multisim part2 YouTube Logic Gates In Multisim Basic logic gates using universal nand/nor gates. To drive circuit simulations, multisim provides several types of “sources” and “instruments” to generate and apply patterns of logic values to. Draw a schematic diagram of the circuit. Browser not supported safari version 15 and newer is not supported. Intro to using multisim for digital logic circuits, including indicator probes, digital probes, and. Logic Gates In Multisim.
From www.multisim.com
Logic gates Multisim Live Logic Gates In Multisim Basic logic gates using universal nand/nor gates. The basic steps in modeling and analysis of a digital logic circuit are: Intro to using multisim for digital logic circuits, including indicator probes, digital probes, and the logic converter. Browser not supported safari version 15 and newer is not supported. To drive circuit simulations, multisim provides several types of “sources” and “instruments”. Logic Gates In Multisim.
From www.multisim.com
LOGIC GATES Multisim Live Logic Gates In Multisim For more information or examples on creating ladder logic (for example, implementing and/or gates, use the multisim for educators guide. Basic logic gates in multisim software explained with following timestamps: Basic logic gates using universal nand/nor gates. To drive circuit simulations, multisim provides several types of “sources” and “instruments” to generate and apply patterns of logic values to. Browser not. Logic Gates In Multisim.
From www.youtube.com
Logic Gates Analytical & Multisim YouTube Logic Gates In Multisim Open multisim and create a “design”. Basic logic gates using universal nand/nor gates. Draw a schematic diagram of the circuit. For more information or examples on creating ladder logic (for example, implementing and/or gates, use the multisim for educators guide. To drive circuit simulations, multisim provides several types of “sources” and “instruments” to generate and apply patterns of logic values. Logic Gates In Multisim.
From www.chegg.com
Solved Part B Using the logic gates and Multisim test Logic Gates In Multisim Basic logic gates in multisim software explained with following timestamps: Browser not supported safari version 15 and newer is not supported. Ni multisim live lets you create, share, collaborate, and discover circuits and electronics online with spice simulation included. Draw a schematic diagram of the circuit. Basic logic gates using universal nand/nor gates. For more information or examples on creating. Logic Gates In Multisim.
From www.multisim.com
7 Basic Logic Gates Multisim Live Logic Gates In Multisim Browser not supported safari version 15 and newer is not supported. Basic logic gates using universal nand/nor gates. Open multisim and create a “design”. Basic logic gates in multisim software explained with following timestamps: The basic steps in modeling and analysis of a digital logic circuit are: Intro to using multisim for digital logic circuits, including indicator probes, digital probes,. Logic Gates In Multisim.
From www.multisim.com
Multiplexer and Demultiplexer using Logic Gates Multisim Live Logic Gates In Multisim Basic logic gates in multisim software explained with following timestamps: Basic logic gates using universal nand/nor gates. Intro to using multisim for digital logic circuits, including indicator probes, digital probes, and the logic converter. Browser not supported safari version 15 and newer is not supported. Open multisim and create a “design”. Ni multisim live lets you create, share, collaborate, and. Logic Gates In Multisim.
From www.multisim.com
logic gate Multisim Live Logic Gates In Multisim Ni multisim live lets you create, share, collaborate, and discover circuits and electronics online with spice simulation included. Draw a schematic diagram of the circuit. Browser not supported safari version 15 and newer is not supported. Intro to using multisim for digital logic circuits, including indicator probes, digital probes, and the logic converter. For more information or examples on creating. Logic Gates In Multisim.
From www.youtube.com
Simulating Logic gates Truth Table using Multisim YouTube Logic Gates In Multisim Browser not supported safari version 15 and newer is not supported. To drive circuit simulations, multisim provides several types of “sources” and “instruments” to generate and apply patterns of logic values to. Basic logic gates using universal nand/nor gates. Open multisim and create a “design”. Ni multisim live lets you create, share, collaborate, and discover circuits and electronics online with. Logic Gates In Multisim.
From www.youtube.com
Logic OR Gate by Using Multisim YouTube Logic Gates In Multisim For more information or examples on creating ladder logic (for example, implementing and/or gates, use the multisim for educators guide. Open multisim and create a “design”. To drive circuit simulations, multisim provides several types of “sources” and “instruments” to generate and apply patterns of logic values to. The basic steps in modeling and analysis of a digital logic circuit are:. Logic Gates In Multisim.
From www.multisim.com
logic gates using discrete components) Multisim Live Logic Gates In Multisim Open multisim and create a “design”. Intro to using multisim for digital logic circuits, including indicator probes, digital probes, and the logic converter. Browser not supported safari version 15 and newer is not supported. Basic logic gates using universal nand/nor gates. Draw a schematic diagram of the circuit. To drive circuit simulations, multisim provides several types of “sources” and “instruments”. Logic Gates In Multisim.
From www.multisim.com
logic gates using switch diodes Multisim Live Logic Gates In Multisim For more information or examples on creating ladder logic (for example, implementing and/or gates, use the multisim for educators guide. Browser not supported safari version 15 and newer is not supported. Intro to using multisim for digital logic circuits, including indicator probes, digital probes, and the logic converter. Basic logic gates in multisim software explained with following timestamps: Ni multisim. Logic Gates In Multisim.
From www.youtube.com
How to make an And gate in multisim how to use an And gate in Logic Gates In Multisim Browser not supported safari version 15 and newer is not supported. The basic steps in modeling and analysis of a digital logic circuit are: To drive circuit simulations, multisim provides several types of “sources” and “instruments” to generate and apply patterns of logic values to. Open multisim and create a “design”. For more information or examples on creating ladder logic. Logic Gates In Multisim.
From www.youtube.com
Verification of logic gates using multisim YouTube Logic Gates In Multisim For more information or examples on creating ladder logic (for example, implementing and/or gates, use the multisim for educators guide. Intro to using multisim for digital logic circuits, including indicator probes, digital probes, and the logic converter. Ni multisim live lets you create, share, collaborate, and discover circuits and electronics online with spice simulation included. To drive circuit simulations, multisim. Logic Gates In Multisim.
From www.youtube.com
Logic gates simulation using Multisim YouTube Logic Gates In Multisim The basic steps in modeling and analysis of a digital logic circuit are: To drive circuit simulations, multisim provides several types of “sources” and “instruments” to generate and apply patterns of logic values to. Intro to using multisim for digital logic circuits, including indicator probes, digital probes, and the logic converter. Open multisim and create a “design”. Browser not supported. Logic Gates In Multisim.
From www.studypool.com
SOLUTION Ttl logic gates simulation using multisim software Studypool Logic Gates In Multisim To drive circuit simulations, multisim provides several types of “sources” and “instruments” to generate and apply patterns of logic values to. Basic logic gates using universal nand/nor gates. Basic logic gates in multisim software explained with following timestamps: The basic steps in modeling and analysis of a digital logic circuit are: Open multisim and create a “design”. Draw a schematic. Logic Gates In Multisim.
From www.youtube.com
Logic Gates Testing using Multisim.mp4 YouTube Logic Gates In Multisim Ni multisim live lets you create, share, collaborate, and discover circuits and electronics online with spice simulation included. Intro to using multisim for digital logic circuits, including indicator probes, digital probes, and the logic converter. For more information or examples on creating ladder logic (for example, implementing and/or gates, use the multisim for educators guide. Basic logic gates using universal. Logic Gates In Multisim.
From www.multisim.com
8x1 Multiplexer using Logic Gates Multisim Live Logic Gates In Multisim Intro to using multisim for digital logic circuits, including indicator probes, digital probes, and the logic converter. Basic logic gates using universal nand/nor gates. Draw a schematic diagram of the circuit. For more information or examples on creating ladder logic (for example, implementing and/or gates, use the multisim for educators guide. Ni multisim live lets you create, share, collaborate, and. Logic Gates In Multisim.
From www.multisim.com
Logic Gates Multisim Live Logic Gates In Multisim Open multisim and create a “design”. Draw a schematic diagram of the circuit. Intro to using multisim for digital logic circuits, including indicator probes, digital probes, and the logic converter. Basic logic gates in multisim software explained with following timestamps: To drive circuit simulations, multisim provides several types of “sources” and “instruments” to generate and apply patterns of logic values. Logic Gates In Multisim.
From www.multisim.com
Basic logic gates Multisim Live Logic Gates In Multisim Basic logic gates in multisim software explained with following timestamps: Intro to using multisim for digital logic circuits, including indicator probes, digital probes, and the logic converter. Draw a schematic diagram of the circuit. Open multisim and create a “design”. For more information or examples on creating ladder logic (for example, implementing and/or gates, use the multisim for educators guide.. Logic Gates In Multisim.
From www.multisim.com
Verification of logic gates Multisim Live Logic Gates In Multisim Draw a schematic diagram of the circuit. The basic steps in modeling and analysis of a digital logic circuit are: Basic logic gates in multisim software explained with following timestamps: For more information or examples on creating ladder logic (for example, implementing and/or gates, use the multisim for educators guide. Open multisim and create a “design”. To drive circuit simulations,. Logic Gates In Multisim.
From www.multisim.com
Basic Logic Gates Multisim Live Logic Gates In Multisim Basic logic gates using universal nand/nor gates. Basic logic gates in multisim software explained with following timestamps: Draw a schematic diagram of the circuit. Open multisim and create a “design”. For more information or examples on creating ladder logic (for example, implementing and/or gates, use the multisim for educators guide. To drive circuit simulations, multisim provides several types of “sources”. Logic Gates In Multisim.
From www.multisim.com
Logic Gates Example Circuit Multisim Live Logic Gates In Multisim Intro to using multisim for digital logic circuits, including indicator probes, digital probes, and the logic converter. For more information or examples on creating ladder logic (for example, implementing and/or gates, use the multisim for educators guide. The basic steps in modeling and analysis of a digital logic circuit are: Ni multisim live lets you create, share, collaborate, and discover. Logic Gates In Multisim.
From www.multisim.com
Logic Gates Truth Tables Multisim Live Logic Gates In Multisim For more information or examples on creating ladder logic (for example, implementing and/or gates, use the multisim for educators guide. Draw a schematic diagram of the circuit. Basic logic gates using universal nand/nor gates. To drive circuit simulations, multisim provides several types of “sources” and “instruments” to generate and apply patterns of logic values to. Ni multisim live lets you. Logic Gates In Multisim.
From www.multisim.com
Logic Gates Multisim Live Logic Gates In Multisim The basic steps in modeling and analysis of a digital logic circuit are: Intro to using multisim for digital logic circuits, including indicator probes, digital probes, and the logic converter. Draw a schematic diagram of the circuit. Open multisim and create a “design”. Basic logic gates in multisim software explained with following timestamps: Basic logic gates using universal nand/nor gates.. Logic Gates In Multisim.
From www.multisim.com
NAND/NOR Logic Gates Multisim Live Logic Gates In Multisim Basic logic gates in multisim software explained with following timestamps: Intro to using multisim for digital logic circuits, including indicator probes, digital probes, and the logic converter. Ni multisim live lets you create, share, collaborate, and discover circuits and electronics online with spice simulation included. Draw a schematic diagram of the circuit. Browser not supported safari version 15 and newer. Logic Gates In Multisim.
From www.multisim.com
logic gate Multisim Live Logic Gates In Multisim Ni multisim live lets you create, share, collaborate, and discover circuits and electronics online with spice simulation included. Basic logic gates using universal nand/nor gates. For more information or examples on creating ladder logic (for example, implementing and/or gates, use the multisim for educators guide. The basic steps in modeling and analysis of a digital logic circuit are: Basic logic. Logic Gates In Multisim.
From www.studypool.com
SOLUTION 10 20 2020 Multisim Logic Gates Studypool Logic Gates In Multisim Intro to using multisim for digital logic circuits, including indicator probes, digital probes, and the logic converter. Open multisim and create a “design”. Draw a schematic diagram of the circuit. Ni multisim live lets you create, share, collaborate, and discover circuits and electronics online with spice simulation included. Basic logic gates using universal nand/nor gates. For more information or examples. Logic Gates In Multisim.
From www.multisim.com
Multiplexer using logic gate Multisim Live Logic Gates In Multisim Browser not supported safari version 15 and newer is not supported. Basic logic gates in multisim software explained with following timestamps: Ni multisim live lets you create, share, collaborate, and discover circuits and electronics online with spice simulation included. Draw a schematic diagram of the circuit. To drive circuit simulations, multisim provides several types of “sources” and “instruments” to generate. Logic Gates In Multisim.
From www.youtube.com
PracticalTo simulate all logic gates in Multisim YouTube Logic Gates In Multisim The basic steps in modeling and analysis of a digital logic circuit are: Basic logic gates using universal nand/nor gates. Intro to using multisim for digital logic circuits, including indicator probes, digital probes, and the logic converter. Open multisim and create a “design”. Draw a schematic diagram of the circuit. Browser not supported safari version 15 and newer is not. Logic Gates In Multisim.