What Is Abstract User In Django . Abstractuser is a full user model, complete with fields which you’re probably already used to. The default user model in django uses a username to uniquely identify a user during authentication. Use abstractuser when you need to customize the user model but still want to use django's default fields. It's an abstract class so that you can inherit from it and add your own profile fields required for your. This guide will demonstrate how to create a custom abstract user model in django, providing greater flexibility and customization. If you'd rather use an email address, you'll need to create a custom user model by. For now, stop the local server with control+c; In this article, we'll walk through the. Abstractuser is a full user model, complete with fields, as an abstract class so that you can inherit from it and add your own profile fields and methods. Otherwise, it will kick off many errors as we implement a custom user model. Fortunately, django provides a way to extend the user model to add additional fields and methods.
from realpython.com
The default user model in django uses a username to uniquely identify a user during authentication. In this article, we'll walk through the. Fortunately, django provides a way to extend the user model to add additional fields and methods. Abstractuser is a full user model, complete with fields which you’re probably already used to. It's an abstract class so that you can inherit from it and add your own profile fields required for your. Use abstractuser when you need to customize the user model but still want to use django's default fields. Abstractuser is a full user model, complete with fields, as an abstract class so that you can inherit from it and add your own profile fields and methods. For now, stop the local server with control+c; This guide will demonstrate how to create a custom abstract user model in django, providing greater flexibility and customization. Otherwise, it will kick off many errors as we implement a custom user model.
What You Need to Know to Manage Users in Django Admin Real Python
What Is Abstract User In Django Abstractuser is a full user model, complete with fields which you’re probably already used to. Fortunately, django provides a way to extend the user model to add additional fields and methods. This guide will demonstrate how to create a custom abstract user model in django, providing greater flexibility and customization. In this article, we'll walk through the. Abstractuser is a full user model, complete with fields, as an abstract class so that you can inherit from it and add your own profile fields and methods. It's an abstract class so that you can inherit from it and add your own profile fields required for your. Otherwise, it will kick off many errors as we implement a custom user model. Use abstractuser when you need to customize the user model but still want to use django's default fields. The default user model in django uses a username to uniquely identify a user during authentication. If you'd rather use an email address, you'll need to create a custom user model by. For now, stop the local server with control+c; Abstractuser is a full user model, complete with fields which you’re probably already used to.
From theubuntulinux.com
Learn how to customize Django User Model with examples What Is Abstract User In Django Use abstractuser when you need to customize the user model but still want to use django's default fields. Fortunately, django provides a way to extend the user model to add additional fields and methods. It's an abstract class so that you can inherit from it and add your own profile fields required for your. Abstractuser is a full user model,. What Is Abstract User In Django.
From dev.to
Using abstract models in Django DEV Community What Is Abstract User In Django The default user model in django uses a username to uniquely identify a user during authentication. Abstractuser is a full user model, complete with fields which you’re probably already used to. In this article, we'll walk through the. Otherwise, it will kick off many errors as we implement a custom user model. For now, stop the local server with control+c;. What Is Abstract User In Django.
From techincent.com
Django abstractuser with example Tech Incent What Is Abstract User In Django Fortunately, django provides a way to extend the user model to add additional fields and methods. For now, stop the local server with control+c; In this article, we'll walk through the. If you'd rather use an email address, you'll need to create a custom user model by. Use abstractuser when you need to customize the user model but still want. What Is Abstract User In Django.
From www.youtube.com
Extend Django User Model with AbstractUser in hindi YouTube What Is Abstract User In Django Otherwise, it will kick off many errors as we implement a custom user model. Abstractuser is a full user model, complete with fields, as an abstract class so that you can inherit from it and add your own profile fields and methods. It's an abstract class so that you can inherit from it and add your own profile fields required. What Is Abstract User In Django.
From morioh.com
Abstract User Exploration and Custom User Model Python Django What Is Abstract User In Django Abstractuser is a full user model, complete with fields which you’re probably already used to. Use abstractuser when you need to customize the user model but still want to use django's default fields. It's an abstract class so that you can inherit from it and add your own profile fields required for your. If you'd rather use an email address,. What Is Abstract User In Django.
From www.sankalpjonna.com
Using abstract models in Django What Is Abstract User In Django It's an abstract class so that you can inherit from it and add your own profile fields required for your. For now, stop the local server with control+c; Use abstractuser when you need to customize the user model but still want to use django's default fields. If you'd rather use an email address, you'll need to create a custom user. What Is Abstract User In Django.
From www.youtube.com
Django Create Abstract User YouTube What Is Abstract User In Django Abstractuser is a full user model, complete with fields which you’re probably already used to. If you'd rather use an email address, you'll need to create a custom user model by. The default user model in django uses a username to uniquely identify a user during authentication. Fortunately, django provides a way to extend the user model to add additional. What Is Abstract User In Django.
From www.youtube.com
Django Django Abstract Models vs simple Python mixins vs Python ABCs What Is Abstract User In Django For now, stop the local server with control+c; In this article, we'll walk through the. Abstractuser is a full user model, complete with fields which you’re probably already used to. The default user model in django uses a username to uniquely identify a user during authentication. Fortunately, django provides a way to extend the user model to add additional fields. What Is Abstract User In Django.
From www.programmingfunda.com
How to use Abstract Model in Django » Programming Funda What Is Abstract User In Django Use abstractuser when you need to customize the user model but still want to use django's default fields. Fortunately, django provides a way to extend the user model to add additional fields and methods. Otherwise, it will kick off many errors as we implement a custom user model. This guide will demonstrate how to create a custom abstract user model. What Is Abstract User In Django.
From www.youtube.com
Customize Django User Model Abstract user class Django YouTube What Is Abstract User In Django Use abstractuser when you need to customize the user model but still want to use django's default fields. The default user model in django uses a username to uniquely identify a user during authentication. If you'd rather use an email address, you'll need to create a custom user model by. Fortunately, django provides a way to extend the user model. What Is Abstract User In Django.
From www.youtube.com
Django How to make Django custom user model an abstract class YouTube What Is Abstract User In Django If you'd rather use an email address, you'll need to create a custom user model by. For now, stop the local server with control+c; This guide will demonstrate how to create a custom abstract user model in django, providing greater flexibility and customization. Fortunately, django provides a way to extend the user model to add additional fields and methods. Use. What Is Abstract User In Django.
From www.youtube.com
How Extend User Model With AbstractUser? Role based authentication in What Is Abstract User In Django If you'd rather use an email address, you'll need to create a custom user model by. Abstractuser is a full user model, complete with fields which you’re probably already used to. In this article, we'll walk through the. For now, stop the local server with control+c; Otherwise, it will kick off many errors as we implement a custom user model.. What Is Abstract User In Django.
From www.youtube.com
Model Inheritance Django Abstract Base Class Multi Table What Is Abstract User In Django Fortunately, django provides a way to extend the user model to add additional fields and methods. For now, stop the local server with control+c; This guide will demonstrate how to create a custom abstract user model in django, providing greater flexibility and customization. In this article, we'll walk through the. The default user model in django uses a username to. What Is Abstract User In Django.
From www.youtube.com
Django How to use abstract model as a ForeignKey in Django? YouTube What Is Abstract User In Django If you'd rather use an email address, you'll need to create a custom user model by. It's an abstract class so that you can inherit from it and add your own profile fields required for your. Fortunately, django provides a way to extend the user model to add additional fields and methods. For now, stop the local server with control+c;. What Is Abstract User In Django.
From medium.com
AbstractUser vs AbstractBaseUser In Django by Engr Muhammad Tanveer What Is Abstract User In Django The default user model in django uses a username to uniquely identify a user during authentication. Abstractuser is a full user model, complete with fields, as an abstract class so that you can inherit from it and add your own profile fields and methods. This guide will demonstrate how to create a custom abstract user model in django, providing greater. What Is Abstract User In Django.
From www.gangofcoders.net
Difference between AbstractUser and AbstractBaseUser in Django? Gang What Is Abstract User In Django Otherwise, it will kick off many errors as we implement a custom user model. For now, stop the local server with control+c; It's an abstract class so that you can inherit from it and add your own profile fields required for your. Abstractuser is a full user model, complete with fields which you’re probably already used to. Abstractuser is a. What Is Abstract User In Django.
From simpleisbetterthancomplex.com
What You Should Know About The Django User Model What Is Abstract User In Django For now, stop the local server with control+c; Abstractuser is a full user model, complete with fields, as an abstract class so that you can inherit from it and add your own profile fields and methods. In this article, we'll walk through the. If you'd rather use an email address, you'll need to create a custom user model by. Otherwise,. What Is Abstract User In Django.
From techincent.com
Django abstractuser with example Tech Incent What Is Abstract User In Django The default user model in django uses a username to uniquely identify a user during authentication. Otherwise, it will kick off many errors as we implement a custom user model. If you'd rather use an email address, you'll need to create a custom user model by. Fortunately, django provides a way to extend the user model to add additional fields. What Is Abstract User In Django.
From medium.com
Options & Objects Customizing the Django User Model What Is Abstract User In Django Abstractuser is a full user model, complete with fields which you’re probably already used to. For now, stop the local server with control+c; Use abstractuser when you need to customize the user model but still want to use django's default fields. This guide will demonstrate how to create a custom abstract user model in django, providing greater flexibility and customization.. What Is Abstract User In Django.
From simpleit.rocks
Adding Users to Your Django Project With A Custom User Model Simple What Is Abstract User In Django It's an abstract class so that you can inherit from it and add your own profile fields required for your. The default user model in django uses a username to uniquely identify a user during authentication. Abstractuser is a full user model, complete with fields, as an abstract class so that you can inherit from it and add your own. What Is Abstract User In Django.
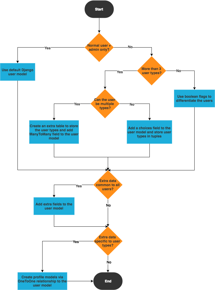
From simpleisbetterthancomplex.com
How to Implement Multiple User Types with Django What Is Abstract User In Django It's an abstract class so that you can inherit from it and add your own profile fields required for your. Use abstractuser when you need to customize the user model but still want to use django's default fields. Abstractuser is a full user model, complete with fields which you’re probably already used to. Abstractuser is a full user model, complete. What Is Abstract User In Django.
From techincent.com
Django abstractuser with example Tech Incent What Is Abstract User In Django In this article, we'll walk through the. It's an abstract class so that you can inherit from it and add your own profile fields required for your. Use abstractuser when you need to customize the user model but still want to use django's default fields. Abstractuser is a full user model, complete with fields, as an abstract class so that. What Is Abstract User In Django.
From office54.net
【Django】独自ユーザーモデルの作成(カスタムUserモデル:AbstractBaseUser) OFFICE54 What Is Abstract User In Django In this article, we'll walk through the. Abstractuser is a full user model, complete with fields which you’re probably already used to. This guide will demonstrate how to create a custom abstract user model in django, providing greater flexibility and customization. It's an abstract class so that you can inherit from it and add your own profile fields required for. What Is Abstract User In Django.
From brandiscrafts.com
Abstract User Django? The 20 Correct Answer What Is Abstract User In Django If you'd rather use an email address, you'll need to create a custom user model by. This guide will demonstrate how to create a custom abstract user model in django, providing greater flexibility and customization. Abstractuser is a full user model, complete with fields, as an abstract class so that you can inherit from it and add your own profile. What Is Abstract User In Django.
From simpleisbetterthancomplex.com
What You Should Know About The Django User Model What Is Abstract User In Django For now, stop the local server with control+c; In this article, we'll walk through the. If you'd rather use an email address, you'll need to create a custom user model by. The default user model in django uses a username to uniquely identify a user during authentication. Abstractuser is a full user model, complete with fields, as an abstract class. What Is Abstract User In Django.
From dontrepeatyourself.org
Django Custom User Model Extending AbstractUser Don't Repeat Yourself What Is Abstract User In Django It's an abstract class so that you can inherit from it and add your own profile fields required for your. If you'd rather use an email address, you'll need to create a custom user model by. Abstractuser is a full user model, complete with fields which you’re probably already used to. This guide will demonstrate how to create a custom. What Is Abstract User In Django.
From brandiscrafts.com
Abstract User Django? The 20 Correct Answer What Is Abstract User In Django Fortunately, django provides a way to extend the user model to add additional fields and methods. In this article, we'll walk through the. It's an abstract class so that you can inherit from it and add your own profile fields required for your. Abstractuser is a full user model, complete with fields which you’re probably already used to. If you'd. What Is Abstract User In Django.
From www.geeksforgeeks.org
How to use User model in Django? What Is Abstract User In Django Abstractuser is a full user model, complete with fields which you’re probably already used to. In this article, we'll walk through the. For now, stop the local server with control+c; The default user model in django uses a username to uniquely identify a user during authentication. It's an abstract class so that you can inherit from it and add your. What Is Abstract User In Django.
From www.youtube.com
Extend User Model Using a Custom Model using AbstractBaseUser Django What Is Abstract User In Django Use abstractuser when you need to customize the user model but still want to use django's default fields. Fortunately, django provides a way to extend the user model to add additional fields and methods. Abstractuser is a full user model, complete with fields which you’re probably already used to. It's an abstract class so that you can inherit from it. What Is Abstract User In Django.
From www.geeksforgeeks.org
How to create Abstract Model Class in Django? What Is Abstract User In Django Use abstractuser when you need to customize the user model but still want to use django's default fields. Abstractuser is a full user model, complete with fields which you’re probably already used to. If you'd rather use an email address, you'll need to create a custom user model by. Abstractuser is a full user model, complete with fields, as an. What Is Abstract User In Django.
From devsolus.com
Django How to create a superuser? Dev solutions What Is Abstract User In Django It's an abstract class so that you can inherit from it and add your own profile fields required for your. Fortunately, django provides a way to extend the user model to add additional fields and methods. If you'd rather use an email address, you'll need to create a custom user model by. The default user model in django uses a. What Is Abstract User In Django.
From awstip.com
How to store text with some styles in Django model by Qeybulla What Is Abstract User In Django It's an abstract class so that you can inherit from it and add your own profile fields required for your. In this article, we'll walk through the. The default user model in django uses a username to uniquely identify a user during authentication. Fortunately, django provides a way to extend the user model to add additional fields and methods. Abstractuser. What Is Abstract User In Django.
From realpython.com
What You Need to Know to Manage Users in Django Admin Real Python What Is Abstract User In Django If you'd rather use an email address, you'll need to create a custom user model by. This guide will demonstrate how to create a custom abstract user model in django, providing greater flexibility and customization. Fortunately, django provides a way to extend the user model to add additional fields and methods. Abstractuser is a full user model, complete with fields. What Is Abstract User In Django.
From fity.club
Django Project What Is Abstract User In Django Abstractuser is a full user model, complete with fields which you’re probably already used to. For now, stop the local server with control+c; It's an abstract class so that you can inherit from it and add your own profile fields required for your. Abstractuser is a full user model, complete with fields, as an abstract class so that you can. What Is Abstract User In Django.
From www.programmingfunda.com
How to use Abstract Model in Django » Programming Funda What Is Abstract User In Django Otherwise, it will kick off many errors as we implement a custom user model. It's an abstract class so that you can inherit from it and add your own profile fields required for your. In this article, we'll walk through the. This guide will demonstrate how to create a custom abstract user model in django, providing greater flexibility and customization.. What Is Abstract User In Django.