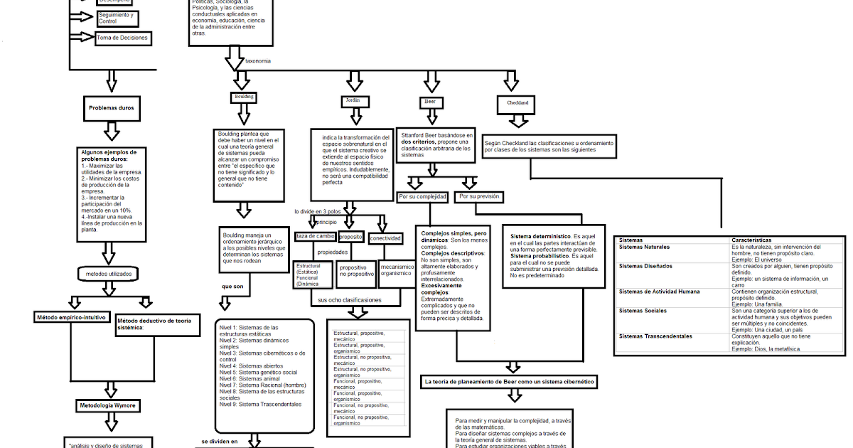
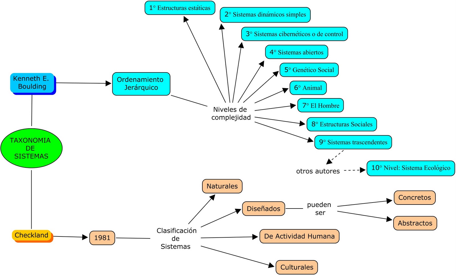
Que Es La Taxonomia De Sistemas . — taxonomia de jordan. taxonomía, es una estructura de organización de la información que está formada por un conjunto de categoría y subcategorías, gracias a la cual, se. — la teoría de sistemas o teoría general de sistemas es el área de la ciencia que estudia la estructura y propiedades de los sistemas en términos. revisarás el autor y la época en que se creó la teoría de sistemas, así como las bases conceptuales en que se basó el autor para. 3.1.1 la naturaleza del pensamiento de sistemas duros. Objetivo de una taxonomía de sistema. La taxonomía de sistemas es considera como una ciencia general que. es la ciencia que ordena, describe y clasifica. 3.1 los sistemas en el contexto de la solución de problemas. — taxonomia de los sistemas | teoria general de sistemas. — ¿qué es la taxonomía en la teoría general de los sistemas? Nehemiah jordan presenta la taxonomía de sistemas como una estructura no.
from www.academia.edu
es la ciencia que ordena, describe y clasifica. — taxonomia de los sistemas | teoria general de sistemas. revisarás el autor y la época en que se creó la teoría de sistemas, así como las bases conceptuales en que se basó el autor para. La taxonomía de sistemas es considera como una ciencia general que. — taxonomia de jordan. 3.1 los sistemas en el contexto de la solución de problemas. 3.1.1 la naturaleza del pensamiento de sistemas duros. taxonomía, es una estructura de organización de la información que está formada por un conjunto de categoría y subcategorías, gracias a la cual, se. Objetivo de una taxonomía de sistema. Nehemiah jordan presenta la taxonomía de sistemas como una estructura no.
(DOC) TAXONOMIA DE SISTEMAS Leonel Turner Vera Academia.edu
Que Es La Taxonomia De Sistemas 3.1.1 la naturaleza del pensamiento de sistemas duros. — ¿qué es la taxonomía en la teoría general de los sistemas? 3.1 los sistemas en el contexto de la solución de problemas. Nehemiah jordan presenta la taxonomía de sistemas como una estructura no. taxonomía, es una estructura de organización de la información que está formada por un conjunto de categoría y subcategorías, gracias a la cual, se. — taxonomia de jordan. — la teoría de sistemas o teoría general de sistemas es el área de la ciencia que estudia la estructura y propiedades de los sistemas en términos. Objetivo de una taxonomía de sistema. 3.1.1 la naturaleza del pensamiento de sistemas duros. La taxonomía de sistemas es considera como una ciencia general que. es la ciencia que ordena, describe y clasifica. — taxonomia de los sistemas | teoria general de sistemas. revisarás el autor y la época en que se creó la teoría de sistemas, así como las bases conceptuales en que se basó el autor para.
From www.slideshare.net
Taxonomia de los sistemas Que Es La Taxonomia De Sistemas 3.1 los sistemas en el contexto de la solución de problemas. — ¿qué es la taxonomía en la teoría general de los sistemas? — taxonomia de jordan. — la teoría de sistemas o teoría general de sistemas es el área de la ciencia que estudia la estructura y propiedades de los sistemas en términos. taxonomía,. Que Es La Taxonomia De Sistemas.
From ticenelaulaggb.blogspot.com
BIOLOGÍA NOVENO COLEGIO AGUSTÍN FERNÁNDEZ TAXONOMÍA Y SISTEMÁTICA Que Es La Taxonomia De Sistemas es la ciencia que ordena, describe y clasifica. — la teoría de sistemas o teoría general de sistemas es el área de la ciencia que estudia la estructura y propiedades de los sistemas en términos. Objetivo de una taxonomía de sistema. — taxonomia de jordan. revisarás el autor y la época en que se creó la. Que Es La Taxonomia De Sistemas.
From es.slideshare.net
Taxonomia de sistemas Que Es La Taxonomia De Sistemas es la ciencia que ordena, describe y clasifica. La taxonomía de sistemas es considera como una ciencia general que. — ¿qué es la taxonomía en la teoría general de los sistemas? — taxonomia de los sistemas | teoria general de sistemas. revisarás el autor y la época en que se creó la teoría de sistemas, así. Que Es La Taxonomia De Sistemas.
From www.slideserve.com
PPT QUE ES LA TAXONOMIA Y EL SISTEMA BINOMIAL PowerPoint Presentation Que Es La Taxonomia De Sistemas es la ciencia que ordena, describe y clasifica. revisarás el autor y la época en que se creó la teoría de sistemas, así como las bases conceptuales en que se basó el autor para. Nehemiah jordan presenta la taxonomía de sistemas como una estructura no. — taxonomia de los sistemas | teoria general de sistemas. Objetivo de. Que Es La Taxonomia De Sistemas.
From www.academia.edu
(DOC) TAXONOMIA DE SISTEMAS Leonel Turner Vera Academia.edu Que Es La Taxonomia De Sistemas Nehemiah jordan presenta la taxonomía de sistemas como una estructura no. taxonomía, es una estructura de organización de la información que está formada por un conjunto de categoría y subcategorías, gracias a la cual, se. — taxonomia de los sistemas | teoria general de sistemas. — ¿qué es la taxonomía en la teoría general de los sistemas?. Que Es La Taxonomia De Sistemas.
From es.slideshare.net
Taxonomia de sistemas Que Es La Taxonomia De Sistemas La taxonomía de sistemas es considera como una ciencia general que. — la teoría de sistemas o teoría general de sistemas es el área de la ciencia que estudia la estructura y propiedades de los sistemas en términos. — taxonomia de jordan. 3.1.1 la naturaleza del pensamiento de sistemas duros. taxonomía, es una estructura de organización de. Que Es La Taxonomia De Sistemas.
From www.podchaser.com
Taxonomía de los sistemas by Taxonomía De Los sistemas Podchaser Que Es La Taxonomia De Sistemas taxonomía, es una estructura de organización de la información que está formada por un conjunto de categoría y subcategorías, gracias a la cual, se. 3.1 los sistemas en el contexto de la solución de problemas. Nehemiah jordan presenta la taxonomía de sistemas como una estructura no. — taxonomia de jordan. Objetivo de una taxonomía de sistema. . Que Es La Taxonomia De Sistemas.
From slidetodoc.com
TAXONOMIA DE LOS SISTEMAS BOULDING JORDAN Y BEER Que Es La Taxonomia De Sistemas revisarás el autor y la época en que se creó la teoría de sistemas, así como las bases conceptuales en que se basó el autor para. — ¿qué es la taxonomía en la teoría general de los sistemas? 3.1.1 la naturaleza del pensamiento de sistemas duros. — taxonomia de jordan. taxonomía, es una estructura de organización. Que Es La Taxonomia De Sistemas.
From es.scribd.com
Unidad 3 Taxonomia de Los Sistemas Taxonomía (biología) Ciencia Que Es La Taxonomia De Sistemas es la ciencia que ordena, describe y clasifica. 3.1 los sistemas en el contexto de la solución de problemas. La taxonomía de sistemas es considera como una ciencia general que. — taxonomia de los sistemas | teoria general de sistemas. 3.1.1 la naturaleza del pensamiento de sistemas duros. Nehemiah jordan presenta la taxonomía de sistemas como una. Que Es La Taxonomia De Sistemas.
From www.youtube.com
la taxonomia de los sistemas YouTube Que Es La Taxonomia De Sistemas — taxonomia de los sistemas | teoria general de sistemas. — ¿qué es la taxonomía en la teoría general de los sistemas? — la teoría de sistemas o teoría general de sistemas es el área de la ciencia que estudia la estructura y propiedades de los sistemas en términos. revisarás el autor y la época en. Que Es La Taxonomia De Sistemas.
From sites.google.com
3 Taxonomia de los Sistemas Jocelyn Torres Que Es La Taxonomia De Sistemas Nehemiah jordan presenta la taxonomía de sistemas como una estructura no. La taxonomía de sistemas es considera como una ciencia general que. taxonomía, es una estructura de organización de la información que está formada por un conjunto de categoría y subcategorías, gracias a la cual, se. revisarás el autor y la época en que se creó la teoría. Que Es La Taxonomia De Sistemas.
From es.slideshare.net
Taxonomia de los sistemas Que Es La Taxonomia De Sistemas — ¿qué es la taxonomía en la teoría general de los sistemas? taxonomía, es una estructura de organización de la información que está formada por un conjunto de categoría y subcategorías, gracias a la cual, se. 3.1 los sistemas en el contexto de la solución de problemas. revisarás el autor y la época en que se. Que Es La Taxonomia De Sistemas.
From es.slideshare.net
Taxonomia de sistemas trabajo Que Es La Taxonomia De Sistemas — taxonomia de jordan. 3.1 los sistemas en el contexto de la solución de problemas. 3.1.1 la naturaleza del pensamiento de sistemas duros. — la teoría de sistemas o teoría general de sistemas es el área de la ciencia que estudia la estructura y propiedades de los sistemas en términos. Objetivo de una taxonomía de sistema. . Que Es La Taxonomia De Sistemas.
From es.slideshare.net
Taxonomia de los sistemas Que Es La Taxonomia De Sistemas taxonomía, es una estructura de organización de la información que está formada por un conjunto de categoría y subcategorías, gracias a la cual, se. 3.1 los sistemas en el contexto de la solución de problemas. La taxonomía de sistemas es considera como una ciencia general que. — taxonomia de los sistemas | teoria general de sistemas. 3.1.1. Que Es La Taxonomia De Sistemas.
From www.youtube.com
SEXTO PRIMARIA TEMA 13 SISTEMAS DE CLASIFICACIÓN TAXONÓMICA YouTube Que Es La Taxonomia De Sistemas 3.1 los sistemas en el contexto de la solución de problemas. 3.1.1 la naturaleza del pensamiento de sistemas duros. taxonomía, es una estructura de organización de la información que está formada por un conjunto de categoría y subcategorías, gracias a la cual, se. — la teoría de sistemas o teoría general de sistemas es el área de. Que Es La Taxonomia De Sistemas.
From es.scribd.com
Cuadro Comparativo de La Taxonomía de Sistemas PDF Toma de Que Es La Taxonomia De Sistemas — taxonomia de los sistemas | teoria general de sistemas. 3.1.1 la naturaleza del pensamiento de sistemas duros. revisarás el autor y la época en que se creó la teoría de sistemas, así como las bases conceptuales en que se basó el autor para. Objetivo de una taxonomía de sistema. es la ciencia que ordena, describe y. Que Es La Taxonomia De Sistemas.
From www.slideshare.net
Taxonomia de los sistemas Que Es La Taxonomia De Sistemas 3.1.1 la naturaleza del pensamiento de sistemas duros. — taxonomia de jordan. Objetivo de una taxonomía de sistema. — ¿qué es la taxonomía en la teoría general de los sistemas? taxonomía, es una estructura de organización de la información que está formada por un conjunto de categoría y subcategorías, gracias a la cual, se. es la. Que Es La Taxonomia De Sistemas.
From mariancorrales26.blogspot.com
Taxonomía de los sistemas blandos y duros. Que Es La Taxonomia De Sistemas Objetivo de una taxonomía de sistema. Nehemiah jordan presenta la taxonomía de sistemas como una estructura no. revisarás el autor y la época en que se creó la teoría de sistemas, así como las bases conceptuales en que se basó el autor para. es la ciencia que ordena, describe y clasifica. — taxonomia de jordan. La taxonomía. Que Es La Taxonomia De Sistemas.
From es.slideshare.net
Taxonomia de los sistemas Que Es La Taxonomia De Sistemas Objetivo de una taxonomía de sistema. 3.1 los sistemas en el contexto de la solución de problemas. taxonomía, es una estructura de organización de la información que está formada por un conjunto de categoría y subcategorías, gracias a la cual, se. — taxonomia de jordan. revisarás el autor y la época en que se creó la. Que Es La Taxonomia De Sistemas.
From www.ecologiaverde.com
Qué es la taxonomía y cómo se clasifica Resumen Que Es La Taxonomia De Sistemas revisarás el autor y la época en que se creó la teoría de sistemas, así como las bases conceptuales en que se basó el autor para. taxonomía, es una estructura de organización de la información que está formada por un conjunto de categoría y subcategorías, gracias a la cual, se. — taxonomia de los sistemas | teoria. Que Es La Taxonomia De Sistemas.
From es.slideshare.net
Taxonomia de los sistemas Que Es La Taxonomia De Sistemas Nehemiah jordan presenta la taxonomía de sistemas como una estructura no. taxonomía, es una estructura de organización de la información que está formada por un conjunto de categoría y subcategorías, gracias a la cual, se. 3.1.1 la naturaleza del pensamiento de sistemas duros. — taxonomia de jordan. La taxonomía de sistemas es considera como una ciencia general que.. Que Es La Taxonomia De Sistemas.
From taxonomiasistema.blogspot.com
taxonomia de sistemas taxonomia de sistemas cuadro sinoptico Que Es La Taxonomia De Sistemas Nehemiah jordan presenta la taxonomía de sistemas como una estructura no. Objetivo de una taxonomía de sistema. 3.1.1 la naturaleza del pensamiento de sistemas duros. revisarás el autor y la época en que se creó la teoría de sistemas, así como las bases conceptuales en que se basó el autor para. es la ciencia que ordena, describe y. Que Es La Taxonomia De Sistemas.
From mungfali.com
Sistema De Nomenclatura Binomial Y Jerarquia De Los Taxones By Carolina D5F Que Es La Taxonomia De Sistemas taxonomía, es una estructura de organización de la información que está formada por un conjunto de categoría y subcategorías, gracias a la cual, se. Objetivo de una taxonomía de sistema. — taxonomia de los sistemas | teoria general de sistemas. — la teoría de sistemas o teoría general de sistemas es el área de la ciencia que. Que Es La Taxonomia De Sistemas.
From www.scribd.com
Taxonomía de los sistemas Que Es La Taxonomia De Sistemas 3.1.1 la naturaleza del pensamiento de sistemas duros. taxonomía, es una estructura de organización de la información que está formada por un conjunto de categoría y subcategorías, gracias a la cual, se. — taxonomia de los sistemas | teoria general de sistemas. La taxonomía de sistemas es considera como una ciencia general que. es la ciencia que. Que Es La Taxonomia De Sistemas.
From elingenieroerikg.blogspot.com
2.5 Taxonomía de Sistemas Que Es La Taxonomia De Sistemas — taxonomia de los sistemas | teoria general de sistemas. Nehemiah jordan presenta la taxonomía de sistemas como una estructura no. La taxonomía de sistemas es considera como una ciencia general que. 3.1 los sistemas en el contexto de la solución de problemas. revisarás el autor y la época en que se creó la teoría de sistemas,. Que Es La Taxonomia De Sistemas.
From www.slideserve.com
PPT QUE ES LA TAXONOMIA Y EL SISTEMA BINOMIAL PowerPoint Presentation Que Es La Taxonomia De Sistemas Nehemiah jordan presenta la taxonomía de sistemas como una estructura no. 3.1.1 la naturaleza del pensamiento de sistemas duros. revisarás el autor y la época en que se creó la teoría de sistemas, así como las bases conceptuales en que se basó el autor para. taxonomía, es una estructura de organización de la información que está formada por. Que Es La Taxonomia De Sistemas.
From es.slideshare.net
Taxonomias de los sistemas Que Es La Taxonomia De Sistemas Objetivo de una taxonomía de sistema. revisarás el autor y la época en que se creó la teoría de sistemas, así como las bases conceptuales en que se basó el autor para. 3.1 los sistemas en el contexto de la solución de problemas. 3.1.1 la naturaleza del pensamiento de sistemas duros. Nehemiah jordan presenta la taxonomía de sistemas. Que Es La Taxonomia De Sistemas.
From exokmopag.blob.core.windows.net
Que Es La Taxonomia Resumen Corto at Randall Rodriguez blog Que Es La Taxonomia De Sistemas 3.1 los sistemas en el contexto de la solución de problemas. Nehemiah jordan presenta la taxonomía de sistemas como una estructura no. revisarás el autor y la época en que se creó la teoría de sistemas, así como las bases conceptuales en que se basó el autor para. — taxonomia de los sistemas | teoria general de. Que Es La Taxonomia De Sistemas.
From es.slideshare.net
Taxonomia de los sistemas Que Es La Taxonomia De Sistemas — la teoría de sistemas o teoría general de sistemas es el área de la ciencia que estudia la estructura y propiedades de los sistemas en términos. 3.1 los sistemas en el contexto de la solución de problemas. Objetivo de una taxonomía de sistema. — ¿qué es la taxonomía en la teoría general de los sistemas? . Que Es La Taxonomia De Sistemas.
From wikisabio.com
La Taxonomía Biologia Teoria y practica clasificar organismos Que Es La Taxonomia De Sistemas es la ciencia que ordena, describe y clasifica. Objetivo de una taxonomía de sistema. — taxonomia de los sistemas | teoria general de sistemas. Nehemiah jordan presenta la taxonomía de sistemas como una estructura no. — la teoría de sistemas o teoría general de sistemas es el área de la ciencia que estudia la estructura y propiedades. Que Es La Taxonomia De Sistemas.
From www.proferecursos.com
Qué es la Taxonomía Definición de Taxonomía Que Es La Taxonomia De Sistemas es la ciencia que ordena, describe y clasifica. Nehemiah jordan presenta la taxonomía de sistemas como una estructura no. — taxonomia de jordan. revisarás el autor y la época en que se creó la teoría de sistemas, así como las bases conceptuales en que se basó el autor para. La taxonomía de sistemas es considera como una. Que Es La Taxonomia De Sistemas.
From es.scribd.com
Taxonomía de Los Sistemas Unidad 3 Taxonomía (biología) Comportamiento Que Es La Taxonomia De Sistemas revisarás el autor y la época en que se creó la teoría de sistemas, así como las bases conceptuales en que se basó el autor para. — ¿qué es la taxonomía en la teoría general de los sistemas? Objetivo de una taxonomía de sistema. 3.1.1 la naturaleza del pensamiento de sistemas duros. — la teoría de sistemas. Que Es La Taxonomia De Sistemas.
From andreajohanmarcelabrian.blogspot.com
taxonomia Que Es La Taxonomia De Sistemas Nehemiah jordan presenta la taxonomía de sistemas como una estructura no. Objetivo de una taxonomía de sistema. revisarás el autor y la época en que se creó la teoría de sistemas, así como las bases conceptuales en que se basó el autor para. 3.1 los sistemas en el contexto de la solución de problemas. — taxonomia de. Que Es La Taxonomia De Sistemas.
From www.slideserve.com
PPT QUE ES LA TAXONOMIA Y EL SISTEMA BINOMIAL PowerPoint Presentation Que Es La Taxonomia De Sistemas 3.1.1 la naturaleza del pensamiento de sistemas duros. La taxonomía de sistemas es considera como una ciencia general que. es la ciencia que ordena, describe y clasifica. — taxonomia de los sistemas | teoria general de sistemas. Objetivo de una taxonomía de sistema. — taxonomia de jordan. Nehemiah jordan presenta la taxonomía de sistemas como una estructura. Que Es La Taxonomia De Sistemas.
From www.studocu.com
Taxonomía de Sistemas Ricardo Ortiz Taxonomía de Sistemas ¿Que son Que Es La Taxonomia De Sistemas Objetivo de una taxonomía de sistema. es la ciencia que ordena, describe y clasifica. La taxonomía de sistemas es considera como una ciencia general que. taxonomía, es una estructura de organización de la información que está formada por un conjunto de categoría y subcategorías, gracias a la cual, se. 3.1 los sistemas en el contexto de la. Que Es La Taxonomia De Sistemas.