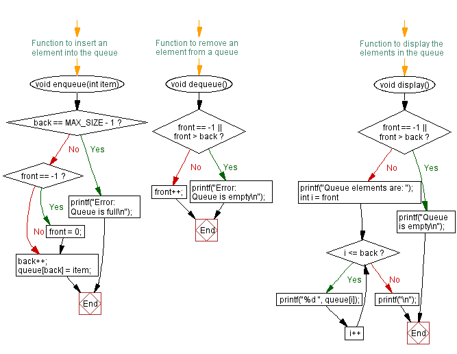
C Queue Dequeue . When removing an element, check for underflow (i.e., whether the queue is empty). The elements in a deque extend from the front end to the rear end. Inserts an element into the back of the queue. If the queue contains elements,. In queues, the first element entered into the. Initialize an array and pointers for deque. However, 'dequeue' should not be confused with 'deque'. What is a circular queue in c? It follows the order of first in first out (fifo). In this article, we'll learn how to implement the queue data structure in the c programming language. A queue in c is basically a linear data structure to store and manipulate the data elements. We will also look at some. In a deque we maintain two pointers front and rear, that point to either end of the deque. Removes an element from the front of the queue. In this article, we will learn how to implement circular queue in c programming language.
        	
		 
	 
    
         
         
        from www.programiz.com 
     
        
        The elements in a deque extend from the front end to the rear end. There are two main operations in a queue: A queue in c is basically a linear data structure to store and manipulate the data elements. Initialize an array and pointers for deque. Take an array (deque) of size n. When removing an element, check for underflow (i.e., whether the queue is empty). In this article, we'll learn how to implement the queue data structure in the c programming language. In this article, we will learn how to implement circular queue in c programming language. However, 'dequeue' should not be confused with 'deque'. Before performing the following operations, these steps are followed.
    
    	
		 
	 
    Queue Data Structure and Implementation in Java, Python and C/C++ 
    C Queue Dequeue  There are two main operations in a queue: When removing an element, check for underflow (i.e., whether the queue is empty). Take an array (deque) of size n. Removes an element from the front of the queue. 'enqueue' is to add to a queue. In this article, we'll learn how to implement the queue data structure in the c programming language. Initialize an array and pointers for deque. Before performing the following operations, these steps are followed. What is a circular queue in c? A queue in c is basically a linear data structure to store and manipulate the data elements. If the queue contains elements,. In this article, we will learn how to implement circular queue in c programming language. In a deque we maintain two pointers front and rear, that point to either end of the deque. Inserts an element into the back of the queue. In queues, the first element entered into the. It follows the order of first in first out (fifo).
 
    
         
        From justtechreview.com 
                    Double Ended Queue (Dequeue) in C Just Tech Review C Queue Dequeue  'dequeue' is to remove from a queue. Inserts an element into the back of the queue. Initialize an array and pointers for deque. However, 'dequeue' should not be confused with 'deque'. In this article, we will learn how to implement circular queue in c programming language. In this article, we'll learn how to implement the queue data structure in the. C Queue Dequeue.
     
    
         
        From www.programiz.com 
                    Queue Data Structure and Implementation in Java, Python and C/C++ C Queue Dequeue  'enqueue' is to add to a queue. However, 'dequeue' should not be confused with 'deque'. When removing an element, check for underflow (i.e., whether the queue is empty). In queues, the first element entered into the. In this article, we'll learn how to implement the queue data structure in the c programming language. In this article, we will learn how. C Queue Dequeue.
     
    
         
        From www.scaler.com 
                    Queue in C Scaler Topics C Queue Dequeue  Take an array (deque) of size n. It follows the order of first in first out (fifo). 'dequeue' is to remove from a queue. When removing an element, check for underflow (i.e., whether the queue is empty). We will also look at some. The elements in a deque extend from the front end to the rear end. Inserts an element. C Queue Dequeue.
     
    
         
        From www.scaler.com 
                    Implementation of Queue Using Array Scaler Topics C Queue Dequeue  Inserts an element into the back of the queue. In this article, we will learn how to implement circular queue in c programming language. In this article, we'll learn how to implement the queue data structure in the c programming language. 'enqueue' is to add to a queue. Take an array (deque) of size n. Removes an element from the. C Queue Dequeue.
     
    
         
        From stackoverflow.com 
                    java Queue Enqueue vs Dequeue (Fill out table, Shift needed C Queue Dequeue  Inserts an element into the back of the queue. What is a circular queue in c? Take an array (deque) of size n. There are two main operations in a queue: The elements in a deque extend from the front end to the rear end. 'dequeue' is to remove from a queue. If the queue contains elements,. It follows the. C Queue Dequeue.
     
    
         
        From www.youtube.com 
                    36 Circular Queue Using C language Enqueue and Dequeue YouTube C Queue Dequeue  What is a circular queue in c? In this article, we'll learn how to implement the queue data structure in the c programming language. The elements in a deque extend from the front end to the rear end. We will also look at some. In queues, the first element entered into the. There are two main operations in a queue:. C Queue Dequeue.
     
    
         
        From www.digitalocean.com 
                    Creating a Queue in C DigitalOcean C Queue Dequeue  However, 'dequeue' should not be confused with 'deque'. A queue in c is basically a linear data structure to store and manipulate the data elements. Inserts an element into the back of the queue. It follows the order of first in first out (fifo). In this article, we'll learn how to implement the queue data structure in the c programming. C Queue Dequeue.
     
    
         
        From www.naukri.com 
                    Enqueue and Dequeue in C Naukri Code 360 C Queue Dequeue  However, 'dequeue' should not be confused with 'deque'. Initialize an array and pointers for deque. In a deque we maintain two pointers front and rear, that point to either end of the deque. In this article, we will learn how to implement circular queue in c programming language. Inserts an element into the back of the queue. Removes an element. C Queue Dequeue.
     
    
         
        From cselectricalandelectronics.com 
                    Queue In Data Structure And Algorithm Using C, Code, Explanation, C Queue Dequeue  In a deque we maintain two pointers front and rear, that point to either end of the deque. Initialize an array and pointers for deque. What is a circular queue in c? 'dequeue' is to remove from a queue. Removes an element from the front of the queue. Before performing the following operations, these steps are followed. In this article,. C Queue Dequeue.
     
    
         
        From www.youtube.com 
                    C Program for ENQUEUE & DEQUEUE in QUEUE Data Structure YouTube C Queue Dequeue  'enqueue' is to add to a queue. When removing an element, check for underflow (i.e., whether the queue is empty). Before performing the following operations, these steps are followed. It follows the order of first in first out (fifo). Inserts an element into the back of the queue. In queues, the first element entered into the. We will also look. C Queue Dequeue.
     
    
         
        From simplesnippets.tech 
                    Queue using Singly Linked List Implementation (With C++ Program Code C Queue Dequeue  The elements in a deque extend from the front end to the rear end. In a deque we maintain two pointers front and rear, that point to either end of the deque. In this article, we'll learn how to implement the queue data structure in the c programming language. However, 'dequeue' should not be confused with 'deque'. We will also. C Queue Dequeue.
     
    
         
        From prepinsta.com 
                    Queue using Arrays in C (Implementation) PrepInsta C Queue Dequeue  Before performing the following operations, these steps are followed. When removing an element, check for underflow (i.e., whether the queue is empty). In a deque we maintain two pointers front and rear, that point to either end of the deque. Take an array (deque) of size n. 'enqueue' is to add to a queue. However, 'dequeue' should not be confused. C Queue Dequeue.
     
    
         
        From www.chegg.com 
                    Solved QUEUE LIST headPtr tailPtr 20 40 LE 60 80 1) Dequeue C Queue Dequeue  'enqueue' is to add to a queue. We will also look at some. Initialize an array and pointers for deque. The elements in a deque extend from the front end to the rear end. Take an array (deque) of size n. Inserts an element into the back of the queue. In this article, we will learn how to implement circular. C Queue Dequeue.
     
    
         
        From www.scaler.com 
                    Queue in C++ Scaler Topics C Queue Dequeue  Before performing the following operations, these steps are followed. 'enqueue' is to add to a queue. Inserts an element into the back of the queue. A queue in c is basically a linear data structure to store and manipulate the data elements. Removes an element from the front of the queue. When removing an element, check for underflow (i.e., whether. C Queue Dequeue.
     
    
         
        From www.youtube.com 
                    Double Ended Queue [ DEQueue ] DEQueue implementation using Doubly C Queue Dequeue  Take an array (deque) of size n. However, 'dequeue' should not be confused with 'deque'. What is a circular queue in c? 'dequeue' is to remove from a queue. Inserts an element into the back of the queue. It follows the order of first in first out (fifo). Removes an element from the front of the queue. We will also. C Queue Dequeue.
     
    
         
        From www.chegg.com 
                    Solved Algorithm DEQUEUE / Deletion from CIRCULAR QUEUE C Queue Dequeue  In a deque we maintain two pointers front and rear, that point to either end of the deque. 'dequeue' is to remove from a queue. In queues, the first element entered into the. When removing an element, check for underflow (i.e., whether the queue is empty). Removes an element from the front of the queue. There are two main operations. C Queue Dequeue.
     
    
         
        From www.w3resource.com 
                    C Remove an element from a queue C Queue Dequeue  A queue in c is basically a linear data structure to store and manipulate the data elements. If the queue contains elements,. There are two main operations in a queue: Before performing the following operations, these steps are followed. Initialize an array and pointers for deque. In a deque we maintain two pointers front and rear, that point to either. C Queue Dequeue.
     
    
         
        From prepinsta.com 
                    Circular Queue in C Programming PrepInsta C Queue Dequeue  Inserts an element into the back of the queue. 'enqueue' is to add to a queue. 'dequeue' is to remove from a queue. In a deque we maintain two pointers front and rear, that point to either end of the deque. We will also look at some. Removes an element from the front of the queue. What is a circular. C Queue Dequeue.
     
    
         
        From inprogrammer.com 
                    QUEUE IN C++ STL C Queue Dequeue  Take an array (deque) of size n. Before performing the following operations, these steps are followed. 'dequeue' is to remove from a queue. When removing an element, check for underflow (i.e., whether the queue is empty). Removes an element from the front of the queue. In this article, we will learn how to implement circular queue in c programming language.. C Queue Dequeue.
     
    
         
        From www.tpsearchtool.com 
                    C Program To Implement Queue Using Linked List Full Code With Images C Queue Dequeue  If the queue contains elements,. In queues, the first element entered into the. Removes an element from the front of the queue. What is a circular queue in c? We will also look at some. In this article, we will learn how to implement circular queue in c programming language. There are two main operations in a queue: In this. C Queue Dequeue.
     
    
         
        From www.numerade.com 
                    SOLVED 3.Show what is the output by the following segment of code C Queue Dequeue  Initialize an array and pointers for deque. 'enqueue' is to add to a queue. Take an array (deque) of size n. There are two main operations in a queue: 'dequeue' is to remove from a queue. If the queue contains elements,. In this article, we will learn how to implement circular queue in c programming language. In a deque we. C Queue Dequeue.
     
    
         
        From algodaily.com 
                    AlgoDaily Understanding the Queue Data Structure and Its C Queue Dequeue  Inserts an element into the back of the queue. Before performing the following operations, these steps are followed. A queue in c is basically a linear data structure to store and manipulate the data elements. We will also look at some. What is a circular queue in c? The elements in a deque extend from the front end to the. C Queue Dequeue.
     
    
         
        From www.codingninjas.com 
                    enqueue and dequeue in C Coding Ninjas C Queue Dequeue  Initialize an array and pointers for deque. The elements in a deque extend from the front end to the rear end. A queue in c is basically a linear data structure to store and manipulate the data elements. 'enqueue' is to add to a queue. In this article, we will learn how to implement circular queue in c programming language.. C Queue Dequeue.
     
    
         
        From www.geeksforgeeks.org 
                    p5.js Dequeue Operation in Queue C Queue Dequeue  The elements in a deque extend from the front end to the rear end. We will also look at some. However, 'dequeue' should not be confused with 'deque'. In a deque we maintain two pointers front and rear, that point to either end of the deque. Initialize an array and pointers for deque. When removing an element, check for underflow. C Queue Dequeue.
     
    
         
        From programmerstudios.blogspot.com 
                    Queue Data Structure in C Programming Enqueue and Dequeue Operations C Queue Dequeue  We will also look at some. In queues, the first element entered into the. What is a circular queue in c? Inserts an element into the back of the queue. However, 'dequeue' should not be confused with 'deque'. When removing an element, check for underflow (i.e., whether the queue is empty). 'enqueue' is to add to a queue. There are. C Queue Dequeue.
     
    
         
        From prepinsta.com 
                    Queues using Linked List in C PrepInsta C Queue Dequeue  If the queue contains elements,. What is a circular queue in c? The elements in a deque extend from the front end to the rear end. In this article, we will learn how to implement circular queue in c programming language. In this article, we'll learn how to implement the queue data structure in the c programming language. There are. C Queue Dequeue.
     
    
         
        From towardsdatascience.com 
                    Circular Queue or Ring Buffer. Python and C Implementation. by Brian C Queue Dequeue  What is a circular queue in c? A queue in c is basically a linear data structure to store and manipulate the data elements. We will also look at some. In this article, we'll learn how to implement the queue data structure in the c programming language. Take an array (deque) of size n. Removes an element from the front. C Queue Dequeue.
     
    
         
        From www.codingninjas.com 
                    enqueue and dequeue in C Coding Ninjas C Queue Dequeue  Removes an element from the front of the queue. In queues, the first element entered into the. However, 'dequeue' should not be confused with 'deque'. In this article, we will learn how to implement circular queue in c programming language. We will also look at some. Initialize an array and pointers for deque. Before performing the following operations, these steps. C Queue Dequeue.
     
    
         
        From www.simplilearn.com.cach3.com 
                    Learn Deque in Data Structure From Scratch C Queue Dequeue  In a deque we maintain two pointers front and rear, that point to either end of the deque. Before performing the following operations, these steps are followed. When removing an element, check for underflow (i.e., whether the queue is empty). We will also look at some. A queue in c is basically a linear data structure to store and manipulate. C Queue Dequeue.
     
    
         
        From www.youtube.com 
                    원형 큐(Circular Queue) 배열을 이용한 C언어(C++) 코드 구현 FIFO(First In First Out C Queue Dequeue  If the queue contains elements,. 'dequeue' is to remove from a queue. Removes an element from the front of the queue. Before performing the following operations, these steps are followed. In this article, we will learn how to implement circular queue in c programming language. The elements in a deque extend from the front end to the rear end. We. C Queue Dequeue.
     
    
         
        From assignmentshark.com 
                    C++ Queue Example FIFO Queue Blog AssignmentShark C Queue Dequeue  In this article, we'll learn how to implement the queue data structure in the c programming language. There are two main operations in a queue: Removes an element from the front of the queue. 'dequeue' is to remove from a queue. A queue in c is basically a linear data structure to store and manipulate the data elements. It follows. C Queue Dequeue.
     
    
         
        From www.youtube.com 
                    queue and operations enqueue , dequeue ,display in c language c C Queue Dequeue  In a deque we maintain two pointers front and rear, that point to either end of the deque. It follows the order of first in first out (fifo). 'enqueue' is to add to a queue. Inserts an element into the back of the queue. In queues, the first element entered into the. The elements in a deque extend from the. C Queue Dequeue.
     
    
         
        From algodaily.com 
                    AlgoDaily Understanding the Queue Data Structure and Its Implementations C Queue Dequeue  There are two main operations in a queue: 'dequeue' is to remove from a queue. However, 'dequeue' should not be confused with 'deque'. In this article, we'll learn how to implement the queue data structure in the c programming language. The elements in a deque extend from the front end to the rear end. Removes an element from the front. C Queue Dequeue.
     
    
         
        From www.slideserve.com 
                    PPT The Queue Data Structure PowerPoint Presentation, free download C Queue Dequeue  Inserts an element into the back of the queue. 'enqueue' is to add to a queue. Initialize an array and pointers for deque. In queues, the first element entered into the. The elements in a deque extend from the front end to the rear end. Removes an element from the front of the queue. 'dequeue' is to remove from a. C Queue Dequeue.
     
    
         
        From www.scaler.com 
                    Implementation of Queue using Linked List Scaler Topics C Queue Dequeue  Before performing the following operations, these steps are followed. Removes an element from the front of the queue. 'dequeue' is to remove from a queue. When removing an element, check for underflow (i.e., whether the queue is empty). In this article, we will learn how to implement circular queue in c programming language. 'enqueue' is to add to a queue.. C Queue Dequeue.