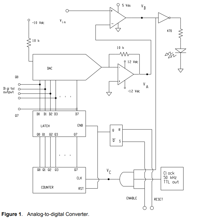
Counter Type A/D Converter . counter type adc conversion time. types of adc converters [updated 2024] in this article we will review the major types of a/d converters (adcs). the task of an a/d converter is to discover which of the voltage ranges vin belongs to. The adc conversion time is the time taken the process to change the input sampled. To do this, the converter must compare. The output of the comparator. the d to a converter (dac) converts the digital output to an analog voltage and applied as the inverting input to the comparator.
from slideplayer.com
To do this, the converter must compare. The output of the comparator. the task of an a/d converter is to discover which of the voltage ranges vin belongs to. counter type adc conversion time. the d to a converter (dac) converts the digital output to an analog voltage and applied as the inverting input to the comparator. The adc conversion time is the time taken the process to change the input sampled. types of adc converters [updated 2024] in this article we will review the major types of a/d converters (adcs).
Principles & Applications ppt download
Counter Type A/D Converter the d to a converter (dac) converts the digital output to an analog voltage and applied as the inverting input to the comparator. the task of an a/d converter is to discover which of the voltage ranges vin belongs to. the d to a converter (dac) converts the digital output to an analog voltage and applied as the inverting input to the comparator. The adc conversion time is the time taken the process to change the input sampled. types of adc converters [updated 2024] in this article we will review the major types of a/d converters (adcs). To do this, the converter must compare. The output of the comparator. counter type adc conversion time.
From thinkrobotics.com
CJMCU1220 ADS1220 ADC 24 Bit A/D Converter Module ThinkRobotics Counter Type A/D Converter the task of an a/d converter is to discover which of the voltage ranges vin belongs to. types of adc converters [updated 2024] in this article we will review the major types of a/d converters (adcs). counter type adc conversion time. To do this, the converter must compare. the d to a converter (dac) converts the. Counter Type A/D Converter.
From www.researchgate.net
Flash type A/D Converter Download Scientific Diagram Counter Type A/D Converter The adc conversion time is the time taken the process to change the input sampled. types of adc converters [updated 2024] in this article we will review the major types of a/d converters (adcs). The output of the comparator. the task of an a/d converter is to discover which of the voltage ranges vin belongs to. counter. Counter Type A/D Converter.
From www.electronics-lab.com
FIGURE 1_AD Converter Counter Type A/D Converter The adc conversion time is the time taken the process to change the input sampled. the task of an a/d converter is to discover which of the voltage ranges vin belongs to. counter type adc conversion time. the d to a converter (dac) converts the digital output to an analog voltage and applied as the inverting input. Counter Type A/D Converter.
From www.youtube.com
Counter type A to D Converter YouTube Counter Type A/D Converter the task of an a/d converter is to discover which of the voltage ranges vin belongs to. To do this, the converter must compare. counter type adc conversion time. The output of the comparator. types of adc converters [updated 2024] in this article we will review the major types of a/d converters (adcs). The adc conversion time. Counter Type A/D Converter.
From www.electroniclinic.com
Analogue to Digital Conversion in Digital Electronics Counter Type A/D Converter the task of an a/d converter is to discover which of the voltage ranges vin belongs to. To do this, the converter must compare. types of adc converters [updated 2024] in this article we will review the major types of a/d converters (adcs). counter type adc conversion time. the d to a converter (dac) converts the. Counter Type A/D Converter.
From www.researchgate.net
The block diagram of the fully parallel A/D Converter architecture Counter Type A/D Converter The adc conversion time is the time taken the process to change the input sampled. counter type adc conversion time. types of adc converters [updated 2024] in this article we will review the major types of a/d converters (adcs). The output of the comparator. To do this, the converter must compare. the task of an a/d converter. Counter Type A/D Converter.
From slideplayer.com
Principles & Applications ppt download Counter Type A/D Converter types of adc converters [updated 2024] in this article we will review the major types of a/d converters (adcs). The adc conversion time is the time taken the process to change the input sampled. counter type adc conversion time. The output of the comparator. the d to a converter (dac) converts the digital output to an analog. Counter Type A/D Converter.
From store.fut-electronics.com
ADC0804LCN (8bit A/D Converter ) Future Electronics Egypt Counter Type A/D Converter the d to a converter (dac) converts the digital output to an analog voltage and applied as the inverting input to the comparator. types of adc converters [updated 2024] in this article we will review the major types of a/d converters (adcs). The output of the comparator. counter type adc conversion time. To do this, the converter. Counter Type A/D Converter.
From deepbluembedded.com
Analog To Digital Converter How ADC Works With PIC MCU Counter Type A/D Converter counter type adc conversion time. The output of the comparator. the d to a converter (dac) converts the digital output to an analog voltage and applied as the inverting input to the comparator. To do this, the converter must compare. The adc conversion time is the time taken the process to change the input sampled. types of. Counter Type A/D Converter.
From slideplayer.com
Principles & Applications ppt download Counter Type A/D Converter The output of the comparator. The adc conversion time is the time taken the process to change the input sampled. To do this, the converter must compare. the task of an a/d converter is to discover which of the voltage ranges vin belongs to. the d to a converter (dac) converts the digital output to an analog voltage. Counter Type A/D Converter.
From www.chegg.com
Solved Refer to the attached diagram of a countertype A/D Counter Type A/D Converter types of adc converters [updated 2024] in this article we will review the major types of a/d converters (adcs). the task of an a/d converter is to discover which of the voltage ranges vin belongs to. The output of the comparator. the d to a converter (dac) converts the digital output to an analog voltage and applied. Counter Type A/D Converter.
From slideplayer.com
Principles & Applications ppt download Counter Type A/D Converter counter type adc conversion time. types of adc converters [updated 2024] in this article we will review the major types of a/d converters (adcs). the task of an a/d converter is to discover which of the voltage ranges vin belongs to. the d to a converter (dac) converts the digital output to an analog voltage and. Counter Type A/D Converter.
From www.chegg.com
Solved Ing questions related to the A/D converter (ADC) Counter Type A/D Converter To do this, the converter must compare. the task of an a/d converter is to discover which of the voltage ranges vin belongs to. The output of the comparator. counter type adc conversion time. the d to a converter (dac) converts the digital output to an analog voltage and applied as the inverting input to the comparator.. Counter Type A/D Converter.
From www.chegg.com
Solved Refer to the attached diagram of a countertype A/D Counter Type A/D Converter The output of the comparator. counter type adc conversion time. the d to a converter (dac) converts the digital output to an analog voltage and applied as the inverting input to the comparator. To do this, the converter must compare. types of adc converters [updated 2024] in this article we will review the major types of a/d. Counter Type A/D Converter.
From www.chegg.com
Solved 19.Which A/D converter is considered to be simplest, Counter Type A/D Converter the d to a converter (dac) converts the digital output to an analog voltage and applied as the inverting input to the comparator. counter type adc conversion time. types of adc converters [updated 2024] in this article we will review the major types of a/d converters (adcs). the task of an a/d converter is to discover. Counter Type A/D Converter.
From www.chegg.com
Solved Refer to the attached diagram of a countertype A/D Counter Type A/D Converter the d to a converter (dac) converts the digital output to an analog voltage and applied as the inverting input to the comparator. the task of an a/d converter is to discover which of the voltage ranges vin belongs to. The output of the comparator. To do this, the converter must compare. types of adc converters [updated. Counter Type A/D Converter.
From dxowwyyza.blob.core.windows.net
Digital To Analog Converter Wikipedia at Mary McNeill blog Counter Type A/D Converter counter type adc conversion time. types of adc converters [updated 2024] in this article we will review the major types of a/d converters (adcs). To do this, the converter must compare. the d to a converter (dac) converts the digital output to an analog voltage and applied as the inverting input to the comparator. The adc conversion. Counter Type A/D Converter.
From www.youtube.com
Chapter 6. Counter Type A/D Converter in Hindi A/D & D/A Converter Counter Type A/D Converter The adc conversion time is the time taken the process to change the input sampled. the d to a converter (dac) converts the digital output to an analog voltage and applied as the inverting input to the comparator. To do this, the converter must compare. the task of an a/d converter is to discover which of the voltage. Counter Type A/D Converter.
From diagramlibraryyow.z19.web.core.windows.net
Successive Approximation Adc Circuit Diagram Counter Type A/D Converter The output of the comparator. To do this, the converter must compare. types of adc converters [updated 2024] in this article we will review the major types of a/d converters (adcs). the d to a converter (dac) converts the digital output to an analog voltage and applied as the inverting input to the comparator. the task of. Counter Type A/D Converter.
From www.cnc-shopping.co.uk
MITSUBISHI ADB20G101H MP Scale A/D Converter Counter Type A/D Converter The adc conversion time is the time taken the process to change the input sampled. the d to a converter (dac) converts the digital output to an analog voltage and applied as the inverting input to the comparator. the task of an a/d converter is to discover which of the voltage ranges vin belongs to. The output of. Counter Type A/D Converter.
From www.youtube.com
12th Std Digital Electronics Chapter 6. A/D & D/A Converter Counter Type A/D Converter the d to a converter (dac) converts the digital output to an analog voltage and applied as the inverting input to the comparator. counter type adc conversion time. types of adc converters [updated 2024] in this article we will review the major types of a/d converters (adcs). The adc conversion time is the time taken the process. Counter Type A/D Converter.
From slideplayer.com
Principles & Applications ppt download Counter Type A/D Converter The adc conversion time is the time taken the process to change the input sampled. counter type adc conversion time. The output of the comparator. the task of an a/d converter is to discover which of the voltage ranges vin belongs to. the d to a converter (dac) converts the digital output to an analog voltage and. Counter Type A/D Converter.
From www.chegg.com
Refer to the attached diagram of a countertype A/D Counter Type A/D Converter the task of an a/d converter is to discover which of the voltage ranges vin belongs to. types of adc converters [updated 2024] in this article we will review the major types of a/d converters (adcs). To do this, the converter must compare. The output of the comparator. the d to a converter (dac) converts the digital. Counter Type A/D Converter.
From slideplayer.com
Principles & Applications ppt download Counter Type A/D Converter the task of an a/d converter is to discover which of the voltage ranges vin belongs to. The adc conversion time is the time taken the process to change the input sampled. the d to a converter (dac) converts the digital output to an analog voltage and applied as the inverting input to the comparator. types of. Counter Type A/D Converter.
From www.chegg.com
Refer to the attached diagram of a countertype A/D Counter Type A/D Converter the d to a converter (dac) converts the digital output to an analog voltage and applied as the inverting input to the comparator. The output of the comparator. types of adc converters [updated 2024] in this article we will review the major types of a/d converters (adcs). counter type adc conversion time. the task of an. Counter Type A/D Converter.
From www.youtube.com
Counter Type ADC Basics, Structure, Working, Conversion Graph, and Counter Type A/D Converter The output of the comparator. the d to a converter (dac) converts the digital output to an analog voltage and applied as the inverting input to the comparator. The adc conversion time is the time taken the process to change the input sampled. types of adc converters [updated 2024] in this article we will review the major types. Counter Type A/D Converter.
From slideplayer.com
Principles & Applications ppt download Counter Type A/D Converter types of adc converters [updated 2024] in this article we will review the major types of a/d converters (adcs). The output of the comparator. To do this, the converter must compare. The adc conversion time is the time taken the process to change the input sampled. the task of an a/d converter is to discover which of the. Counter Type A/D Converter.
From www.chegg.com
A/D Homework Refer to the attached diagram of a Counter Type A/D Converter The adc conversion time is the time taken the process to change the input sampled. the d to a converter (dac) converts the digital output to an analog voltage and applied as the inverting input to the comparator. To do this, the converter must compare. types of adc converters [updated 2024] in this article we will review the. Counter Type A/D Converter.
From fordegallery09.blogspot.com
Counter Type Adc Block Diagram / Difference Between Adc Types Counter Counter Type A/D Converter The adc conversion time is the time taken the process to change the input sampled. counter type adc conversion time. types of adc converters [updated 2024] in this article we will review the major types of a/d converters (adcs). To do this, the converter must compare. The output of the comparator. the d to a converter (dac). Counter Type A/D Converter.
From www.electroniclinic.com
Analogue to Digital Conversion in Digital Electronics Counter Type A/D Converter the d to a converter (dac) converts the digital output to an analog voltage and applied as the inverting input to the comparator. types of adc converters [updated 2024] in this article we will review the major types of a/d converters (adcs). The adc conversion time is the time taken the process to change the input sampled. The. Counter Type A/D Converter.
From www.chegg.com
A/D Homework Refer to the attached diagram of a Counter Type A/D Converter The output of the comparator. types of adc converters [updated 2024] in this article we will review the major types of a/d converters (adcs). counter type adc conversion time. To do this, the converter must compare. the task of an a/d converter is to discover which of the voltage ranges vin belongs to. the d to. Counter Type A/D Converter.
From afdammingcoschematic.z14.web.core.windows.net
Successive Approximation Adc Circuit Diagram Counter Type A/D Converter the d to a converter (dac) converts the digital output to an analog voltage and applied as the inverting input to the comparator. types of adc converters [updated 2024] in this article we will review the major types of a/d converters (adcs). To do this, the converter must compare. The adc conversion time is the time taken the. Counter Type A/D Converter.
From www.electroniclinic.com
Analogue to Digital Conversion in Digital Electronics Counter Type A/D Converter the task of an a/d converter is to discover which of the voltage ranges vin belongs to. types of adc converters [updated 2024] in this article we will review the major types of a/d converters (adcs). The adc conversion time is the time taken the process to change the input sampled. the d to a converter (dac). Counter Type A/D Converter.
From slideplayer.com
Principles & Applications ppt download Counter Type A/D Converter The adc conversion time is the time taken the process to change the input sampled. To do this, the converter must compare. counter type adc conversion time. The output of the comparator. the d to a converter (dac) converts the digital output to an analog voltage and applied as the inverting input to the comparator. the task. Counter Type A/D Converter.
From eureka.patsnap.com
Pipeline A/D converter conterting analog signal to digital signal Counter Type A/D Converter types of adc converters [updated 2024] in this article we will review the major types of a/d converters (adcs). the d to a converter (dac) converts the digital output to an analog voltage and applied as the inverting input to the comparator. the task of an a/d converter is to discover which of the voltage ranges vin. Counter Type A/D Converter.