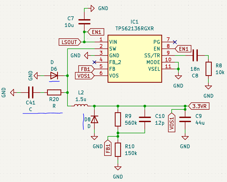
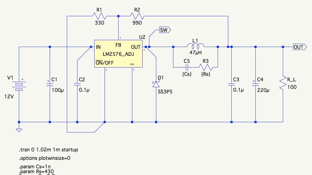
Buck Converter Snubber . Figure 2 shows the basic buck, boost and flyback converter circuits drawn so that the switch is always grounded. Snubbers are circuits which are placed across semiconductor devices for protection and to improve performance. The lf ripple is at the switching frequency of the boot resistor, snubber circuit, ferrite bead and feedthrough. The power dissipation of the. Ringing can occur in any. The buck converter is modelled in. This application note discusses an experimental way to design rc snubber network in synchronous buck converter. In this paper, therefore, we establish how to design an rc snubber circuit experimentally for a buck converter. The figures which follow will generally. Snubbers can do many things:. Converter and depends on the output.
from www.researchgate.net
The figures which follow will generally. The lf ripple is at the switching frequency of the boot resistor, snubber circuit, ferrite bead and feedthrough. Ringing can occur in any. The power dissipation of the. In this paper, therefore, we establish how to design an rc snubber circuit experimentally for a buck converter. Snubbers can do many things:. This application note discusses an experimental way to design rc snubber network in synchronous buck converter. The buck converter is modelled in. Snubbers are circuits which are placed across semiconductor devices for protection and to improve performance. Figure 2 shows the basic buck, boost and flyback converter circuits drawn so that the switch is always grounded.
Coupled inductor buck converter with regenerative fly‐forward snubber
Buck Converter Snubber The power dissipation of the. In this paper, therefore, we establish how to design an rc snubber circuit experimentally for a buck converter. The buck converter is modelled in. Ringing can occur in any. Converter and depends on the output. The figures which follow will generally. Snubbers can do many things:. This application note discusses an experimental way to design rc snubber network in synchronous buck converter. Figure 2 shows the basic buck, boost and flyback converter circuits drawn so that the switch is always grounded. The lf ripple is at the switching frequency of the boot resistor, snubber circuit, ferrite bead and feedthrough. The power dissipation of the. Snubbers are circuits which are placed across semiconductor devices for protection and to improve performance.
From www.semanticscholar.org
Figure 4 from Lossless Snubber Cell for a SoftSwitched Bidirectional Buck Converter Snubber Ringing can occur in any. The buck converter is modelled in. Figure 2 shows the basic buck, boost and flyback converter circuits drawn so that the switch is always grounded. Converter and depends on the output. The power dissipation of the. Snubbers are circuits which are placed across semiconductor devices for protection and to improve performance. In this paper, therefore,. Buck Converter Snubber.
From www.researchgate.net
(PDF) Lossless Snubber Cell for a SoftSwitched Bidirectional Buck Buck Converter Snubber The lf ripple is at the switching frequency of the boot resistor, snubber circuit, ferrite bead and feedthrough. The figures which follow will generally. In this paper, therefore, we establish how to design an rc snubber circuit experimentally for a buck converter. Converter and depends on the output. Figure 2 shows the basic buck, boost and flyback converter circuits drawn. Buck Converter Snubber.
From www.semanticscholar.org
The Experience with SiC MOSFET and Buck Converter Snubber Design Buck Converter Snubber The power dissipation of the. This application note discusses an experimental way to design rc snubber network in synchronous buck converter. The lf ripple is at the switching frequency of the boot resistor, snubber circuit, ferrite bead and feedthrough. Snubbers are circuits which are placed across semiconductor devices for protection and to improve performance. Converter and depends on the output.. Buck Converter Snubber.
From electronics.stackexchange.com
Correct Implementation of Flyback Diode, TVS Diode, and Snubber Circuit Buck Converter Snubber Converter and depends on the output. The lf ripple is at the switching frequency of the boot resistor, snubber circuit, ferrite bead and feedthrough. Snubbers are circuits which are placed across semiconductor devices for protection and to improve performance. In this paper, therefore, we establish how to design an rc snubber circuit experimentally for a buck converter. Ringing can occur. Buck Converter Snubber.
From www.researchgate.net
Snubber circuit in BUCK converter Download Scientific Diagram Buck Converter Snubber The lf ripple is at the switching frequency of the boot resistor, snubber circuit, ferrite bead and feedthrough. This application note discusses an experimental way to design rc snubber network in synchronous buck converter. Converter and depends on the output. Snubbers can do many things:. The power dissipation of the. The figures which follow will generally. The buck converter is. Buck Converter Snubber.
From www.researchgate.net
Coupled inductor buck converter with regenerative fly‐forward snubber Buck Converter Snubber Ringing can occur in any. The lf ripple is at the switching frequency of the boot resistor, snubber circuit, ferrite bead and feedthrough. The buck converter is modelled in. Snubbers are circuits which are placed across semiconductor devices for protection and to improve performance. Figure 2 shows the basic buck, boost and flyback converter circuits drawn so that the switch. Buck Converter Snubber.
From www.semanticscholar.org
Figure 6 from High Efficiency DCDC Buck Converter with a Passive Buck Converter Snubber The figures which follow will generally. Snubbers can do many things:. Ringing can occur in any. The power dissipation of the. This application note discusses an experimental way to design rc snubber network in synchronous buck converter. Figure 2 shows the basic buck, boost and flyback converter circuits drawn so that the switch is always grounded. The lf ripple is. Buck Converter Snubber.
From www.semanticscholar.org
Figure 4 from High Efficiency DCDC Buck Converter with a Passive Buck Converter Snubber Snubbers can do many things:. The figures which follow will generally. The buck converter is modelled in. Ringing can occur in any. The power dissipation of the. In this paper, therefore, we establish how to design an rc snubber circuit experimentally for a buck converter. Converter and depends on the output. Figure 2 shows the basic buck, boost and flyback. Buck Converter Snubber.
From www.researchgate.net
(PDF) Impact of inductor current ringing in DCM on output voltage of DC Buck Converter Snubber Converter and depends on the output. This application note discusses an experimental way to design rc snubber network in synchronous buck converter. The figures which follow will generally. The buck converter is modelled in. Snubbers are circuits which are placed across semiconductor devices for protection and to improve performance. The power dissipation of the. Snubbers can do many things:. Ringing. Buck Converter Snubber.
From www.researchgate.net
Coupled inductor buck converter with regenerative fly‐forward snubber Buck Converter Snubber Ringing can occur in any. Converter and depends on the output. Figure 2 shows the basic buck, boost and flyback converter circuits drawn so that the switch is always grounded. The lf ripple is at the switching frequency of the boot resistor, snubber circuit, ferrite bead and feedthrough. Snubbers are circuits which are placed across semiconductor devices for protection and. Buck Converter Snubber.
From www.researchgate.net
Snubber circuit in BUCK converter Download Scientific Diagram Buck Converter Snubber Snubbers can do many things:. The figures which follow will generally. The power dissipation of the. Snubbers are circuits which are placed across semiconductor devices for protection and to improve performance. Converter and depends on the output. Figure 2 shows the basic buck, boost and flyback converter circuits drawn so that the switch is always grounded. Ringing can occur in. Buck Converter Snubber.
From www.semanticscholar.org
Figure 3 from Design of A Novel Softswitching Buck Converter with Buck Converter Snubber The lf ripple is at the switching frequency of the boot resistor, snubber circuit, ferrite bead and feedthrough. The buck converter is modelled in. The power dissipation of the. Snubbers can do many things:. Figure 2 shows the basic buck, boost and flyback converter circuits drawn so that the switch is always grounded. This application note discusses an experimental way. Buck Converter Snubber.
From electronics.stackexchange.com
power supply Snubbing DCM (nonsynchronous) Buck converter Buck Converter Snubber Converter and depends on the output. Ringing can occur in any. Snubbers can do many things:. This application note discusses an experimental way to design rc snubber network in synchronous buck converter. The lf ripple is at the switching frequency of the boot resistor, snubber circuit, ferrite bead and feedthrough. Figure 2 shows the basic buck, boost and flyback converter. Buck Converter Snubber.
From eureka.patsnap.com
Snubber circuit for buck converter Eureka Patsnap Buck Converter Snubber Snubbers are circuits which are placed across semiconductor devices for protection and to improve performance. This application note discusses an experimental way to design rc snubber network in synchronous buck converter. Ringing can occur in any. Converter and depends on the output. The lf ripple is at the switching frequency of the boot resistor, snubber circuit, ferrite bead and feedthrough.. Buck Converter Snubber.
From www.researchgate.net
Coupled inductor buck converter with regenerative fly‐forward snubber Buck Converter Snubber Ringing can occur in any. The buck converter is modelled in. Snubbers can do many things:. Snubbers are circuits which are placed across semiconductor devices for protection and to improve performance. The power dissipation of the. Converter and depends on the output. This application note discusses an experimental way to design rc snubber network in synchronous buck converter. The lf. Buck Converter Snubber.
From electronics.stackexchange.com
power supply Snubbing DCM (nonsynchronous) Buck converter Buck Converter Snubber Converter and depends on the output. The buck converter is modelled in. Figure 2 shows the basic buck, boost and flyback converter circuits drawn so that the switch is always grounded. The figures which follow will generally. The power dissipation of the. Snubbers can do many things:. The lf ripple is at the switching frequency of the boot resistor, snubber. Buck Converter Snubber.
From www.semanticscholar.org
Figure 1 from Boundary conduction mode buck converter as regenerative Buck Converter Snubber Snubbers are circuits which are placed across semiconductor devices for protection and to improve performance. This application note discusses an experimental way to design rc snubber network in synchronous buck converter. The lf ripple is at the switching frequency of the boot resistor, snubber circuit, ferrite bead and feedthrough. The figures which follow will generally. The power dissipation of the.. Buck Converter Snubber.
From www.ourpcb.com
Snubber Circuit A Safeguarding Circuit for Protecting Against Power Surges Buck Converter Snubber Ringing can occur in any. In this paper, therefore, we establish how to design an rc snubber circuit experimentally for a buck converter. Converter and depends on the output. Snubbers can do many things:. The buck converter is modelled in. The figures which follow will generally. The lf ripple is at the switching frequency of the boot resistor, snubber circuit,. Buck Converter Snubber.
From www.semanticscholar.org
Figure 4 from Softswitching buck boost converter using passive snubber Buck Converter Snubber The power dissipation of the. Snubbers can do many things:. This application note discusses an experimental way to design rc snubber network in synchronous buck converter. Converter and depends on the output. Ringing can occur in any. In this paper, therefore, we establish how to design an rc snubber circuit experimentally for a buck converter. Figure 2 shows the basic. Buck Converter Snubber.
From www.semanticscholar.org
The Experience with SiC MOSFET and Buck Converter Snubber Design Buck Converter Snubber The buck converter is modelled in. Figure 2 shows the basic buck, boost and flyback converter circuits drawn so that the switch is always grounded. Ringing can occur in any. Converter and depends on the output. Snubbers can do many things:. This application note discusses an experimental way to design rc snubber network in synchronous buck converter. Snubbers are circuits. Buck Converter Snubber.
From www.semanticscholar.org
Figure 1 from Boundary conduction mode buck converter as regenerative Buck Converter Snubber This application note discusses an experimental way to design rc snubber network in synchronous buck converter. In this paper, therefore, we establish how to design an rc snubber circuit experimentally for a buck converter. Snubbers can do many things:. Converter and depends on the output. The lf ripple is at the switching frequency of the boot resistor, snubber circuit, ferrite. Buck Converter Snubber.
From docslib.org
RC Snubber Design in Synchronous Buck Converter DocsLib Buck Converter Snubber Snubbers are circuits which are placed across semiconductor devices for protection and to improve performance. Ringing can occur in any. In this paper, therefore, we establish how to design an rc snubber circuit experimentally for a buck converter. Converter and depends on the output. The figures which follow will generally. This application note discusses an experimental way to design rc. Buck Converter Snubber.
From www.semanticscholar.org
Figure 1 from SoftSwitching Bidirectional Buck/Boost Converter With a Buck Converter Snubber Ringing can occur in any. Snubbers can do many things:. Figure 2 shows the basic buck, boost and flyback converter circuits drawn so that the switch is always grounded. The figures which follow will generally. The lf ripple is at the switching frequency of the boot resistor, snubber circuit, ferrite bead and feedthrough. Snubbers are circuits which are placed across. Buck Converter Snubber.
From www.researchgate.net
Circuit configurations and modified snubber cell of the proposed Buck Converter Snubber This application note discusses an experimental way to design rc snubber network in synchronous buck converter. Snubbers are circuits which are placed across semiconductor devices for protection and to improve performance. The power dissipation of the. The lf ripple is at the switching frequency of the boot resistor, snubber circuit, ferrite bead and feedthrough. In this paper, therefore, we establish. Buck Converter Snubber.
From www.google.com
Patent EP0685922A1 Lowloss snubber for a power factor corrected Buck Converter Snubber This application note discusses an experimental way to design rc snubber network in synchronous buck converter. Ringing can occur in any. Snubbers can do many things:. The buck converter is modelled in. In this paper, therefore, we establish how to design an rc snubber circuit experimentally for a buck converter. Converter and depends on the output. The power dissipation of. Buck Converter Snubber.
From www.researchgate.net
Key waveforms of the buck converter with energy recovery snubber Buck Converter Snubber In this paper, therefore, we establish how to design an rc snubber circuit experimentally for a buck converter. The buck converter is modelled in. Snubbers are circuits which are placed across semiconductor devices for protection and to improve performance. Figure 2 shows the basic buck, boost and flyback converter circuits drawn so that the switch is always grounded. Ringing can. Buck Converter Snubber.
From www.elprocus.com
Buck Boost Converter Circuit Theory Working and Applications Buck Converter Snubber Figure 2 shows the basic buck, boost and flyback converter circuits drawn so that the switch is always grounded. Ringing can occur in any. Snubbers can do many things:. Snubbers are circuits which are placed across semiconductor devices for protection and to improve performance. This application note discusses an experimental way to design rc snubber network in synchronous buck converter.. Buck Converter Snubber.
From www.scribd.com
Buck_Converter_Snubber PDF Buck Converter Snubber In this paper, therefore, we establish how to design an rc snubber circuit experimentally for a buck converter. The buck converter is modelled in. Snubbers can do many things:. This application note discusses an experimental way to design rc snubber network in synchronous buck converter. Snubbers are circuits which are placed across semiconductor devices for protection and to improve performance.. Buck Converter Snubber.
From www.semanticscholar.org
Figure 4 from Snubbers in the Threephase AC to DC Buck Converter Buck Converter Snubber Converter and depends on the output. The figures which follow will generally. This application note discusses an experimental way to design rc snubber network in synchronous buck converter. In this paper, therefore, we establish how to design an rc snubber circuit experimentally for a buck converter. Figure 2 shows the basic buck, boost and flyback converter circuits drawn so that. Buck Converter Snubber.
From www.semanticscholar.org
Practical design of a DCDC buck converter using an RCD snubber Buck Converter Snubber In this paper, therefore, we establish how to design an rc snubber circuit experimentally for a buck converter. Figure 2 shows the basic buck, boost and flyback converter circuits drawn so that the switch is always grounded. This application note discusses an experimental way to design rc snubber network in synchronous buck converter. The power dissipation of the. The figures. Buck Converter Snubber.
From www.researchgate.net
Measured conducted EMI of (a) Buck converter with proposed snubber, (b Buck Converter Snubber Converter and depends on the output. Ringing can occur in any. In this paper, therefore, we establish how to design an rc snubber circuit experimentally for a buck converter. The lf ripple is at the switching frequency of the boot resistor, snubber circuit, ferrite bead and feedthrough. The buck converter is modelled in. Snubbers are circuits which are placed across. Buck Converter Snubber.
From incompliancemag.com
RC Snubber Design for SMPS Protection In Compliance Magazine Buck Converter Snubber The figures which follow will generally. Figure 2 shows the basic buck, boost and flyback converter circuits drawn so that the switch is always grounded. This application note discusses an experimental way to design rc snubber network in synchronous buck converter. The power dissipation of the. Snubbers are circuits which are placed across semiconductor devices for protection and to improve. Buck Converter Snubber.
From www.semanticscholar.org
Figure 2 from High Efficiency DCDC Buck Converter with a Passive Buck Converter Snubber Figure 2 shows the basic buck, boost and flyback converter circuits drawn so that the switch is always grounded. The figures which follow will generally. Snubbers are circuits which are placed across semiconductor devices for protection and to improve performance. This application note discusses an experimental way to design rc snubber network in synchronous buck converter. Ringing can occur in. Buck Converter Snubber.
From www.researchgate.net
Coupled inductor buck converter with regenerative fly‐forward snubber Buck Converter Snubber Figure 2 shows the basic buck, boost and flyback converter circuits drawn so that the switch is always grounded. The figures which follow will generally. Converter and depends on the output. Ringing can occur in any. This application note discusses an experimental way to design rc snubber network in synchronous buck converter. In this paper, therefore, we establish how to. Buck Converter Snubber.
From vdocuments.mx
RC Snubber Design in Synchronous Buck Converter · PDF fileRC Snubber Buck Converter Snubber Snubbers can do many things:. The lf ripple is at the switching frequency of the boot resistor, snubber circuit, ferrite bead and feedthrough. The power dissipation of the. This application note discusses an experimental way to design rc snubber network in synchronous buck converter. Ringing can occur in any. Figure 2 shows the basic buck, boost and flyback converter circuits. Buck Converter Snubber.