What Is A Thread States In Java . In its lifetime, a thread undergoes the following. There are different states thread transfers into during its lifetime, let us know about those states in the following lines: We looked at all six states defined by thread.state enum and reproduced them with quick. Java thread states explained in a simple and easy to understand approach. Blocked state is where we see the threads awaiting for. A thread is a path of execution in a program that goes through the following states of a thread. The thread ’s getstate () method returns an enum constant that indicates current state of the thread, which falls in one of the. A thread can go through various states during its life. Threads can be used to. The five states are as follows: Threads allows a program to operate more efficiently by doing multiple things at the same time.
from www.h2kinfosys.com
A thread can go through various states during its life. There are different states thread transfers into during its lifetime, let us know about those states in the following lines: In its lifetime, a thread undergoes the following. Threads can be used to. The thread ’s getstate () method returns an enum constant that indicates current state of the thread, which falls in one of the. Blocked state is where we see the threads awaiting for. We looked at all six states defined by thread.state enum and reproduced them with quick. A thread is a path of execution in a program that goes through the following states of a thread. Java thread states explained in a simple and easy to understand approach. The five states are as follows:
Java Threads and Runnables H2K Infosys Blog
What Is A Thread States In Java A thread can go through various states during its life. We looked at all six states defined by thread.state enum and reproduced them with quick. A thread can go through various states during its life. Threads can be used to. The five states are as follows: There are different states thread transfers into during its lifetime, let us know about those states in the following lines: A thread is a path of execution in a program that goes through the following states of a thread. In its lifetime, a thread undergoes the following. Java thread states explained in a simple and easy to understand approach. Blocked state is where we see the threads awaiting for. The thread ’s getstate () method returns an enum constant that indicates current state of the thread, which falls in one of the. Threads allows a program to operate more efficiently by doing multiple things at the same time.
From materialmcgheebondmen.z21.web.core.windows.net
Life Cycle Of Thread And Applet In Java What Is A Thread States In Java Threads allows a program to operate more efficiently by doing multiple things at the same time. The five states are as follows: Threads can be used to. There are different states thread transfers into during its lifetime, let us know about those states in the following lines: A thread can go through various states during its life. We looked at. What Is A Thread States In Java.
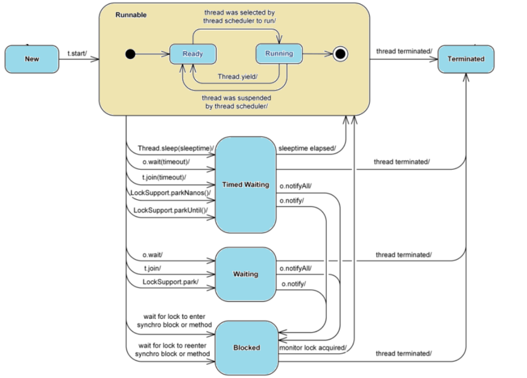
From kleinhirn.eu
Possible State Transition Of A Java Thread Das Kleinhirn What Is A Thread States In Java Threads can be used to. There are different states thread transfers into during its lifetime, let us know about those states in the following lines: Threads allows a program to operate more efficiently by doing multiple things at the same time. Java thread states explained in a simple and easy to understand approach. The thread ’s getstate () method returns. What Is A Thread States In Java.
From www.youtube.com
Thread Life Cycle in Java Different Phases in the Life Cycle of What Is A Thread States In Java Java thread states explained in a simple and easy to understand approach. A thread can go through various states during its life. Blocked state is where we see the threads awaiting for. There are different states thread transfers into during its lifetime, let us know about those states in the following lines: The five states are as follows: In its. What Is A Thread States In Java.
From courses.cs.washington.edu
Thread State What Is A Thread States In Java The thread ’s getstate () method returns an enum constant that indicates current state of the thread, which falls in one of the. Threads can be used to. The five states are as follows: There are different states thread transfers into during its lifetime, let us know about those states in the following lines: Java thread states explained in a. What Is A Thread States In Java.
From www.slideserve.com
PPT Chapter 4 Threads PowerPoint Presentation, free download ID2084748 What Is A Thread States In Java The five states are as follows: There are different states thread transfers into during its lifetime, let us know about those states in the following lines: Threads can be used to. In its lifetime, a thread undergoes the following. A thread can go through various states during its life. We looked at all six states defined by thread.state enum and. What Is A Thread States In Java.
From www.slideserve.com
PPT Java Threads PowerPoint Presentation, free download ID6229677 What Is A Thread States In Java Threads can be used to. A thread is a path of execution in a program that goes through the following states of a thread. A thread can go through various states during its life. There are different states thread transfers into during its lifetime, let us know about those states in the following lines: We looked at all six states. What Is A Thread States In Java.
From www.javatpoint.com
Life cycle of a thread in Java javatpoint What Is A Thread States In Java A thread is a path of execution in a program that goes through the following states of a thread. Java thread states explained in a simple and easy to understand approach. We looked at all six states defined by thread.state enum and reproduced them with quick. There are different states thread transfers into during its lifetime, let us know about. What Is A Thread States In Java.
From www.slideserve.com
PPT Chapter 4 Threads PowerPoint Presentation ID5990144 What Is A Thread States In Java The five states are as follows: A thread can go through various states during its life. A thread is a path of execution in a program that goes through the following states of a thread. There are different states thread transfers into during its lifetime, let us know about those states in the following lines: We looked at all six. What Is A Thread States In Java.
From dotnettutorials.net
Thread Life Cycle in Java with Examples Dot Net Tutorials What Is A Thread States In Java In its lifetime, a thread undergoes the following. Blocked state is where we see the threads awaiting for. The thread ’s getstate () method returns an enum constant that indicates current state of the thread, which falls in one of the. We looked at all six states defined by thread.state enum and reproduced them with quick. There are different states. What Is A Thread States In Java.
From www.slideserve.com
PPT Multithreading in Java PowerPoint Presentation, free download What Is A Thread States In Java A thread is a path of execution in a program that goes through the following states of a thread. A thread can go through various states during its life. Threads can be used to. The thread ’s getstate () method returns an enum constant that indicates current state of the thread, which falls in one of the. Java thread states. What Is A Thread States In Java.
From dis.dankook.ac.kr
Java Thread yield() vs join() vs sleep() Java Programming II 2019 What Is A Thread States In Java The thread ’s getstate () method returns an enum constant that indicates current state of the thread, which falls in one of the. A thread is a path of execution in a program that goes through the following states of a thread. There are different states thread transfers into during its lifetime, let us know about those states in the. What Is A Thread States In Java.
From javatrainingschool.com
Thread Lifecycle Java Training School What Is A Thread States In Java There are different states thread transfers into during its lifetime, let us know about those states in the following lines: A thread is a path of execution in a program that goes through the following states of a thread. Blocked state is where we see the threads awaiting for. Java thread states explained in a simple and easy to understand. What Is A Thread States In Java.
From www.youtube.com
Managing the Java Thread Lifecycle State Machine for Java Threads What Is A Thread States In Java We looked at all six states defined by thread.state enum and reproduced them with quick. Threads allows a program to operate more efficiently by doing multiple things at the same time. A thread is a path of execution in a program that goes through the following states of a thread. The thread ’s getstate () method returns an enum constant. What Is A Thread States In Java.
From www.javaprogramto.com
Java Thread States Thread Life Cycle Flow Multithreading Tutorial What Is A Thread States In Java In its lifetime, a thread undergoes the following. The five states are as follows: A thread is a path of execution in a program that goes through the following states of a thread. The thread ’s getstate () method returns an enum constant that indicates current state of the thread, which falls in one of the. Threads can be used. What Is A Thread States In Java.
From www.scaler.com
Life Cycle of a Thread in Java Scaler Topics What Is A Thread States In Java We looked at all six states defined by thread.state enum and reproduced them with quick. Threads can be used to. A thread is a path of execution in a program that goes through the following states of a thread. The thread ’s getstate () method returns an enum constant that indicates current state of the thread, which falls in one. What Is A Thread States In Java.
From avaldes.com
Java Thread States Life Cycle of Java Threads Developers Corner What Is A Thread States In Java Threads can be used to. A thread can go through various states during its life. There are different states thread transfers into during its lifetime, let us know about those states in the following lines: The five states are as follows: We looked at all six states defined by thread.state enum and reproduced them with quick. Java thread states explained. What Is A Thread States In Java.
From codegym.cc
Course Java Multithreading Lecture Thread life cycle and thread states What Is A Thread States In Java There are different states thread transfers into during its lifetime, let us know about those states in the following lines: A thread can go through various states during its life. A thread is a path of execution in a program that goes through the following states of a thread. Threads can be used to. Java thread states explained in a. What Is A Thread States In Java.
From www.javaprogramto.com
Java Thread States Thread Life Cycle Flow Multithreading Tutorial What Is A Thread States In Java A thread is a path of execution in a program that goes through the following states of a thread. The five states are as follows: There are different states thread transfers into during its lifetime, let us know about those states in the following lines: Threads can be used to. A thread can go through various states during its life.. What Is A Thread States In Java.
From kleinhirn.eu
TOP 6 Java Thread States Das Kleinhirn What Is A Thread States In Java A thread is a path of execution in a program that goes through the following states of a thread. Blocked state is where we see the threads awaiting for. We looked at all six states defined by thread.state enum and reproduced them with quick. A thread can go through various states during its life. Threads allows a program to operate. What Is A Thread States In Java.
From mincong-h.github.io
OCP Java 8 Review Notes Mincong's Blog What Is A Thread States In Java Threads allows a program to operate more efficiently by doing multiple things at the same time. There are different states thread transfers into during its lifetime, let us know about those states in the following lines: The thread ’s getstate () method returns an enum constant that indicates current state of the thread, which falls in one of the. Blocked. What Is A Thread States In Java.
From blog.fastthread.io
JAVA THREAD STATES EXPLAINED VIDEO TUTORIAL Fast thread What Is A Thread States In Java Java thread states explained in a simple and easy to understand approach. The thread ’s getstate () method returns an enum constant that indicates current state of the thread, which falls in one of the. A thread is a path of execution in a program that goes through the following states of a thread. There are different states thread transfers. What Is A Thread States In Java.
From www.w3schools.blog
What is thread in java? What Is A Thread States In Java The five states are as follows: Threads can be used to. A thread is a path of execution in a program that goes through the following states of a thread. In its lifetime, a thread undergoes the following. Blocked state is where we see the threads awaiting for. We looked at all six states defined by thread.state enum and reproduced. What Is A Thread States In Java.
From www.baeldung.com
Life Cycle of a Thread in Java Baeldung What Is A Thread States In Java In its lifetime, a thread undergoes the following. A thread is a path of execution in a program that goes through the following states of a thread. Threads allows a program to operate more efficiently by doing multiple things at the same time. There are different states thread transfers into during its lifetime, let us know about those states in. What Is A Thread States In Java.
From www.slideserve.com
PPT Multithreading in Java PowerPoint Presentation ID3306720 What Is A Thread States In Java A thread is a path of execution in a program that goes through the following states of a thread. Threads can be used to. There are different states thread transfers into during its lifetime, let us know about those states in the following lines: The five states are as follows: We looked at all six states defined by thread.state enum. What Is A Thread States In Java.
From crunchify.com
Java Thread State Introduction with Example Life Cycle of a Thread What Is A Thread States In Java Blocked state is where we see the threads awaiting for. A thread is a path of execution in a program that goes through the following states of a thread. A thread can go through various states during its life. Java thread states explained in a simple and easy to understand approach. Threads allows a program to operate more efficiently by. What Is A Thread States In Java.
From www.slideserve.com
PPT Java Threads PowerPoint Presentation, free download ID4639214 What Is A Thread States In Java In its lifetime, a thread undergoes the following. Java thread states explained in a simple and easy to understand approach. The five states are as follows: We looked at all six states defined by thread.state enum and reproduced them with quick. Threads can be used to. Blocked state is where we see the threads awaiting for. The thread ’s getstate. What Is A Thread States In Java.
From learnitweb.com
Java Thread Life Cycle and Thread States Learnitweb What Is A Thread States In Java The five states are as follows: Threads can be used to. The thread ’s getstate () method returns an enum constant that indicates current state of the thread, which falls in one of the. A thread is a path of execution in a program that goes through the following states of a thread. There are different states thread transfers into. What Is A Thread States In Java.
From code-knowledge.com
Threads in Java Code Knowledge What Is A Thread States In Java Java thread states explained in a simple and easy to understand approach. The thread ’s getstate () method returns an enum constant that indicates current state of the thread, which falls in one of the. In its lifetime, a thread undergoes the following. A thread is a path of execution in a program that goes through the following states of. What Is A Thread States In Java.
From www.falkhausen.de
Thread States What Is A Thread States In Java Java thread states explained in a simple and easy to understand approach. Blocked state is where we see the threads awaiting for. There are different states thread transfers into during its lifetime, let us know about those states in the following lines: In its lifetime, a thread undergoes the following. Threads allows a program to operate more efficiently by doing. What Is A Thread States In Java.
From www.scientecheasy.com
Life Cycle of Thread in Java Thread States, Example Scientech Easy What Is A Thread States In Java A thread can go through various states during its life. Threads can be used to. The five states are as follows: The thread ’s getstate () method returns an enum constant that indicates current state of the thread, which falls in one of the. Java thread states explained in a simple and easy to understand approach. Threads allows a program. What Is A Thread States In Java.
From www.youtube.com
java thread states,thread life cycle in java YouTube What Is A Thread States In Java Threads can be used to. A thread can go through various states during its life. We looked at all six states defined by thread.state enum and reproduced them with quick. Threads allows a program to operate more efficiently by doing multiple things at the same time. There are different states thread transfers into during its lifetime, let us know about. What Is A Thread States In Java.
From blog.gceasy.io
statemachineexamplejava6threadstates GC easy Universal Java What Is A Thread States In Java In its lifetime, a thread undergoes the following. Java thread states explained in a simple and easy to understand approach. There are different states thread transfers into during its lifetime, let us know about those states in the following lines: We looked at all six states defined by thread.state enum and reproduced them with quick. Threads allows a program to. What Is A Thread States In Java.
From www.h2kinfosys.com
Java Threads and Runnables H2K Infosys Blog What Is A Thread States In Java Java thread states explained in a simple and easy to understand approach. A thread is a path of execution in a program that goes through the following states of a thread. The thread ’s getstate () method returns an enum constant that indicates current state of the thread, which falls in one of the. We looked at all six states. What Is A Thread States In Java.
From slideplayer.com
Chapter 4 Threads. ppt download What Is A Thread States In Java Threads allows a program to operate more efficiently by doing multiple things at the same time. The thread ’s getstate () method returns an enum constant that indicates current state of the thread, which falls in one of the. In its lifetime, a thread undergoes the following. The five states are as follows: A thread can go through various states. What Is A Thread States In Java.
From www.pinterest.com
Java Multithreading Java thread, Learn programming, Java tutorial What Is A Thread States In Java Threads can be used to. The five states are as follows: We looked at all six states defined by thread.state enum and reproduced them with quick. Blocked state is where we see the threads awaiting for. A thread can go through various states during its life. Java thread states explained in a simple and easy to understand approach. In its. What Is A Thread States In Java.