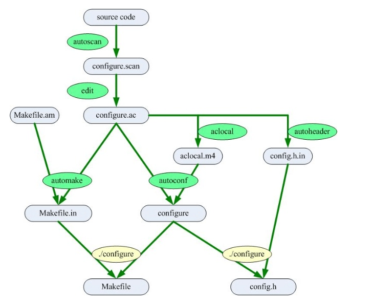
Autotools Link . This chapter will walk you through it. If you need some teaching material, more illustrations,. This document aims to answer the most frequently asked questions about the gnu autotools (autoconf, automake, and libtool). Proper handling for diverted installation. If you’ve never installed or seen such a package, do not worry: Users know how to build things that use the autotools. Standardized build procedure and behavior: Good for human users, but also for build systems. The gnu autotools, also known as the gnu build system, is a suite of programming tools designed to assist in making source code packages portable. I intend here to give a brief tutorial on how to write a c or c++. The autotools infrastructure can be extremely overwhelming to newcomers.
from www.androidauthority.com
I intend here to give a brief tutorial on how to write a c or c++. The gnu autotools, also known as the gnu build system, is a suite of programming tools designed to assist in making source code packages portable. Proper handling for diverted installation. If you’ve never installed or seen such a package, do not worry: Users know how to build things that use the autotools. Good for human users, but also for build systems. If you need some teaching material, more illustrations,. This document aims to answer the most frequently asked questions about the gnu autotools (autoconf, automake, and libtool). The autotools infrastructure can be extremely overwhelming to newcomers. Standardized build procedure and behavior:
AutoTools adds loads of new features to Tasker app
Autotools Link I intend here to give a brief tutorial on how to write a c or c++. If you need some teaching material, more illustrations,. This chapter will walk you through it. Standardized build procedure and behavior: This document aims to answer the most frequently asked questions about the gnu autotools (autoconf, automake, and libtool). The autotools infrastructure can be extremely overwhelming to newcomers. The gnu autotools, also known as the gnu build system, is a suite of programming tools designed to assist in making source code packages portable. Good for human users, but also for build systems. Proper handling for diverted installation. If you’ve never installed or seen such a package, do not worry: I intend here to give a brief tutorial on how to write a c or c++. Users know how to build things that use the autotools.
From www.alibaba.com
Thinkcar Thinktool Lite Full System Adas Ecu Coding Key Program Obd2 Diagnostic Auto Tools 28 Autotools Link Standardized build procedure and behavior: I intend here to give a brief tutorial on how to write a c or c++. This document aims to answer the most frequently asked questions about the gnu autotools (autoconf, automake, and libtool). Proper handling for diverted installation. Good for human users, but also for build systems. The autotools infrastructure can be extremely overwhelming. Autotools Link.
From blog.csdn.net
Autotools使用教程_autotools教程CSDN博客 Autotools Link This document aims to answer the most frequently asked questions about the gnu autotools (autoconf, automake, and libtool). If you need some teaching material, more illustrations,. The gnu autotools, also known as the gnu build system, is a suite of programming tools designed to assist in making source code packages portable. If you’ve never installed or seen such a package,. Autotools Link.
From mightools.en.made-in-china.com
Auto Tools Lock Plate Compressor Set Mechanic Installer 15PCS Steering Wheel Puller Remover Kit Autotools Link Good for human users, but also for build systems. If you need some teaching material, more illustrations,. Proper handling for diverted installation. Standardized build procedure and behavior: I intend here to give a brief tutorial on how to write a c or c++. If you’ve never installed or seen such a package, do not worry: This chapter will walk you. Autotools Link.
From www.slideserve.com
PPT GNU AutoTools 简介 PowerPoint Presentation, free download ID4701453 Autotools Link If you’ve never installed or seen such a package, do not worry: Proper handling for diverted installation. This chapter will walk you through it. This document aims to answer the most frequently asked questions about the gnu autotools (autoconf, automake, and libtool). Standardized build procedure and behavior: I intend here to give a brief tutorial on how to write a. Autotools Link.
From www.androidappbd.com
AutoTools Apk Download v2.1.7 Full Unlocked Autotools Link Good for human users, but also for build systems. This chapter will walk you through it. This document aims to answer the most frequently asked questions about the gnu autotools (autoconf, automake, and libtool). Standardized build procedure and behavior: I intend here to give a brief tutorial on how to write a c or c++. Proper handling for diverted installation.. Autotools Link.
From tronprog.blogspot.com
TronProg Programming and Computers Tutorial using Autotools with Eclipse (and Linux Tools Autotools Link The autotools infrastructure can be extremely overwhelming to newcomers. Standardized build procedure and behavior: Good for human users, but also for build systems. If you need some teaching material, more illustrations,. This document aims to answer the most frequently asked questions about the gnu autotools (autoconf, automake, and libtool). The gnu autotools, also known as the gnu build system, is. Autotools Link.
From www.alibaba.com
Thinkcar Thinktool Lite Full System Adas Ecu Coding Key Program Obd2 Diagnostic Auto Tools 28 Autotools Link I intend here to give a brief tutorial on how to write a c or c++. This document aims to answer the most frequently asked questions about the gnu autotools (autoconf, automake, and libtool). Users know how to build things that use the autotools. The autotools infrastructure can be extremely overwhelming to newcomers. The gnu autotools, also known as the. Autotools Link.
From www.reddit.com
[DEV] New AutoTools Beta Screen tasker Autotools Link I intend here to give a brief tutorial on how to write a c or c++. If you’ve never installed or seen such a package, do not worry: The autotools infrastructure can be extremely overwhelming to newcomers. If you need some teaching material, more illustrations,. Good for human users, but also for build systems. This document aims to answer the. Autotools Link.
From www.axionautotools.com
Axion Auto Tools Autotools Link If you’ve never installed or seen such a package, do not worry: The gnu autotools, also known as the gnu build system, is a suite of programming tools designed to assist in making source code packages portable. This document aims to answer the most frequently asked questions about the gnu autotools (autoconf, automake, and libtool). The autotools infrastructure can be. Autotools Link.
From www.reddit.com
A scriptonly build utility like autotools r/cpp Autotools Link Standardized build procedure and behavior: If you need some teaching material, more illustrations,. I intend here to give a brief tutorial on how to write a c or c++. Good for human users, but also for build systems. This chapter will walk you through it. This document aims to answer the most frequently asked questions about the gnu autotools (autoconf,. Autotools Link.
From kb.evoseedbox.com
Using AutoTools plugin with ruTorrent Evoseedbox Autotools Link Standardized build procedure and behavior: Proper handling for diverted installation. I intend here to give a brief tutorial on how to write a c or c++. If you’ve never installed or seen such a package, do not worry: Users know how to build things that use the autotools. The gnu autotools, also known as the gnu build system, is a. Autotools Link.
From beebom.com
How to Use AutoTools with Tasker (Guide) Beebom Autotools Link If you’ve never installed or seen such a package, do not worry: I intend here to give a brief tutorial on how to write a c or c++. The gnu autotools, also known as the gnu build system, is a suite of programming tools designed to assist in making source code packages portable. If you need some teaching material, more. Autotools Link.
From www.researchgate.net
(PDF) Porting with Autotools Autotools Link If you’ve never installed or seen such a package, do not worry: Proper handling for diverted installation. Good for human users, but also for build systems. If you need some teaching material, more illustrations,. The autotools infrastructure can be extremely overwhelming to newcomers. This document aims to answer the most frequently asked questions about the gnu autotools (autoconf, automake, and. Autotools Link.
From www.openbugbounty.org
Cross Site Scripting vulnerability OBB319290 Open Bug Bounty Autotools Link The gnu autotools, also known as the gnu build system, is a suite of programming tools designed to assist in making source code packages portable. The autotools infrastructure can be extremely overwhelming to newcomers. I intend here to give a brief tutorial on how to write a c or c++. Proper handling for diverted installation. Standardized build procedure and behavior:. Autotools Link.
From www.jetbrains.com
Autotools CLion Documentation Autotools Link Users know how to build things that use the autotools. Standardized build procedure and behavior: I intend here to give a brief tutorial on how to write a c or c++. The gnu autotools, also known as the gnu build system, is a suite of programming tools designed to assist in making source code packages portable. This chapter will walk. Autotools Link.
From rtist.hcldoc.com
Autotools Plugin User Guide Configuration Autotools Link This chapter will walk you through it. The autotools infrastructure can be extremely overwhelming to newcomers. Users know how to build things that use the autotools. This document aims to answer the most frequently asked questions about the gnu autotools (autoconf, automake, and libtool). If you’ve never installed or seen such a package, do not worry: If you need some. Autotools Link.
From www.aliexpress.com
Buy High Quality Nexiq USB Link Auto Heavy Duty Truck Nexiq 2 Bluetooth Autotools Link If you need some teaching material, more illustrations,. This document aims to answer the most frequently asked questions about the gnu autotools (autoconf, automake, and libtool). This chapter will walk you through it. Good for human users, but also for build systems. Standardized build procedure and behavior: Users know how to build things that use the autotools. If you’ve never. Autotools Link.
From www.reddit.com
[help] can not install Autotools tasker Autotools Link If you’ve never installed or seen such a package, do not worry: Good for human users, but also for build systems. The gnu autotools, also known as the gnu build system, is a suite of programming tools designed to assist in making source code packages portable. This document aims to answer the most frequently asked questions about the gnu autotools. Autotools Link.
From forum.joaoapps.com
AutoTools Secure Settings Setup AutoApps Forums Autotools Link If you’ve never installed or seen such a package, do not worry: The gnu autotools, also known as the gnu build system, is a suite of programming tools designed to assist in making source code packages portable. The autotools infrastructure can be extremely overwhelming to newcomers. Good for human users, but also for build systems. This document aims to answer. Autotools Link.
From device.report
GODIAG GT100+AUTO TOOLS OBD II Breakout Box ECU Connector Operation Manual Autotools Link This chapter will walk you through it. I intend here to give a brief tutorial on how to write a c or c++. If you’ve never installed or seen such a package, do not worry: Proper handling for diverted installation. If you need some teaching material, more illustrations,. Good for human users, but also for build systems. This document aims. Autotools Link.
From www.youtube.com
Introduction to the Autotools, part 1 YouTube Autotools Link Standardized build procedure and behavior: This document aims to answer the most frequently asked questions about the gnu autotools (autoconf, automake, and libtool). If you need some teaching material, more illustrations,. Users know how to build things that use the autotools. This chapter will walk you through it. Good for human users, but also for build systems. Proper handling for. Autotools Link.
From apkmb.com
AutoTools MOD APK (Full Unlocked) v2.3.9 for Android Autotools Link The autotools infrastructure can be extremely overwhelming to newcomers. Good for human users, but also for build systems. This chapter will walk you through it. If you need some teaching material, more illustrations,. Proper handling for diverted installation. This document aims to answer the most frequently asked questions about the gnu autotools (autoconf, automake, and libtool). The gnu autotools, also. Autotools Link.
From autotools.co.za
How To Order? Auto Tools SA Autotools Link If you’ve never installed or seen such a package, do not worry: The gnu autotools, also known as the gnu build system, is a suite of programming tools designed to assist in making source code packages portable. Proper handling for diverted installation. This document aims to answer the most frequently asked questions about the gnu autotools (autoconf, automake, and libtool).. Autotools Link.
From www.androidauthority.com
AutoTools adds loads of new features to Tasker app Autotools Link If you need some teaching material, more illustrations,. This chapter will walk you through it. The gnu autotools, also known as the gnu build system, is a suite of programming tools designed to assist in making source code packages portable. If you’ve never installed or seen such a package, do not worry: Users know how to build things that use. Autotools Link.
From stackoverflow.com
c++ Static linking OpenSSL and cURL with Autotools and MinGW Stack Overflow Autotools Link This chapter will walk you through it. Proper handling for diverted installation. Standardized build procedure and behavior: This document aims to answer the most frequently asked questions about the gnu autotools (autoconf, automake, and libtool). If you’ve never installed or seen such a package, do not worry: I intend here to give a brief tutorial on how to write a. Autotools Link.
From slideplayer.com
Expanding Mesos Ecosystems Enabling Mesos on Windows ppt download Autotools Link Standardized build procedure and behavior: If you need some teaching material, more illustrations,. Proper handling for diverted installation. The gnu autotools, also known as the gnu build system, is a suite of programming tools designed to assist in making source code packages portable. Good for human users, but also for build systems. The autotools infrastructure can be extremely overwhelming to. Autotools Link.
From www.youtube.com
AutoTools Screen Checklist Demo YouTube Autotools Link If you’ve never installed or seen such a package, do not worry: Proper handling for diverted installation. I intend here to give a brief tutorial on how to write a c or c++. The gnu autotools, also known as the gnu build system, is a suite of programming tools designed to assist in making source code packages portable. This chapter. Autotools Link.
From autotools.helprace.com
Allow 12 hour (AM/PM) clock in the date time picker AutoTools Feature Requests Autotools Link This chapter will walk you through it. Standardized build procedure and behavior: I intend here to give a brief tutorial on how to write a c or c++. The gnu autotools, also known as the gnu build system, is a suite of programming tools designed to assist in making source code packages portable. If you’ve never installed or seen such. Autotools Link.
From play.google.com
AutoTools Apps on Google Play Autotools Link If you’ve never installed or seen such a package, do not worry: Users know how to build things that use the autotools. The gnu autotools, also known as the gnu build system, is a suite of programming tools designed to assist in making source code packages portable. I intend here to give a brief tutorial on how to write a. Autotools Link.
From www.reddit.com
AutoTools all you need to know about the plugin! tasker Autotools Link Proper handling for diverted installation. This document aims to answer the most frequently asked questions about the gnu autotools (autoconf, automake, and libtool). Standardized build procedure and behavior: Users know how to build things that use the autotools. I intend here to give a brief tutorial on how to write a c or c++. If you need some teaching material,. Autotools Link.
From autotools.com.co
Autotools 1 EN EQUIPOS DE DIAGNOSTICO AUTOMOTRIZ ESPECIALIZADO Autotools Link Good for human users, but also for build systems. If you need some teaching material, more illustrations,. This chapter will walk you through it. If you’ve never installed or seen such a package, do not worry: I intend here to give a brief tutorial on how to write a c or c++. The autotools infrastructure can be extremely overwhelming to. Autotools Link.
From www.androidpolice.com
AutoTools 2.0 is now available, featuring web screens, HTML read, and more Autotools Link The gnu autotools, also known as the gnu build system, is a suite of programming tools designed to assist in making source code packages portable. The autotools infrastructure can be extremely overwhelming to newcomers. Users know how to build things that use the autotools. Standardized build procedure and behavior: This chapter will walk you through it. This document aims to. Autotools Link.
From autotools.com.co
Autotools 1 EN EQUIPOS DE DIAGNOSTICO AUTOMOTRIZ ESPECIALIZADO Autotools Link This chapter will walk you through it. Standardized build procedure and behavior: Users know how to build things that use the autotools. The gnu autotools, also known as the gnu build system, is a suite of programming tools designed to assist in making source code packages portable. If you need some teaching material, more illustrations,. If you’ve never installed or. Autotools Link.
From view.publitas.com
Tech Pro Auto & Tools Ltd AC Clutch Service Set and Hydraulic Shop Press Page 1 Created Autotools Link The autotools infrastructure can be extremely overwhelming to newcomers. This document aims to answer the most frequently asked questions about the gnu autotools (autoconf, automake, and libtool). I intend here to give a brief tutorial on how to write a c or c++. The gnu autotools, also known as the gnu build system, is a suite of programming tools designed. Autotools Link.
From www.facebook.com
Autotools SAS. Hora de aprender a montar y desmontar... Facebook Autotools Link The gnu autotools, also known as the gnu build system, is a suite of programming tools designed to assist in making source code packages portable. If you need some teaching material, more illustrations,. Standardized build procedure and behavior: This chapter will walk you through it. Good for human users, but also for build systems. The autotools infrastructure can be extremely. Autotools Link.