Noise Gate Circuit . It's a simple noise gate with minimal parts count. A typical noise gate schematic. Found this one over on the tagboard forum and thought it would be a good addition here. Learn about the mxr noise gate schematic and how it can help eliminate unwanted noise in your guitar signal. I designed a noise gate pedal, one of the pedals i haven't made yet. A noise gate schematic refers to the diagram or circuit design used to build a noise gate device. What are send and return for? Understand how the circuit works and how to build your. Title original design noise gate schematic author toshi created date 7/29/2021 8:44:28 pm Where should i put one. One or two years ago i was playing around with the mxr noise gate circuit and i did a lot of trial and error modifications to it. I am new here and i would like to share a noise gate circuit that i have been working on. The noise gate requires a circuit (vca = voltage controlled amplifier) that automatically opens when there is a signal.
from effectslayouts.blogspot.com
Found this one over on the tagboard forum and thought it would be a good addition here. Where should i put one. I am new here and i would like to share a noise gate circuit that i have been working on. Learn about the mxr noise gate schematic and how it can help eliminate unwanted noise in your guitar signal. I designed a noise gate pedal, one of the pedals i haven't made yet. Title original design noise gate schematic author toshi created date 7/29/2021 8:44:28 pm A typical noise gate schematic. It's a simple noise gate with minimal parts count. A noise gate schematic refers to the diagram or circuit design used to build a noise gate device. One or two years ago i was playing around with the mxr noise gate circuit and i did a lot of trial and error modifications to it.
Perf and PCB Effects Layouts OneKnob Noise Gate
Noise Gate Circuit The noise gate requires a circuit (vca = voltage controlled amplifier) that automatically opens when there is a signal. It's a simple noise gate with minimal parts count. Title original design noise gate schematic author toshi created date 7/29/2021 8:44:28 pm Understand how the circuit works and how to build your. The noise gate requires a circuit (vca = voltage controlled amplifier) that automatically opens when there is a signal. I am new here and i would like to share a noise gate circuit that i have been working on. A typical noise gate schematic. Found this one over on the tagboard forum and thought it would be a good addition here. Learn about the mxr noise gate schematic and how it can help eliminate unwanted noise in your guitar signal. I designed a noise gate pedal, one of the pedals i haven't made yet. Where should i put one. What are send and return for? One or two years ago i was playing around with the mxr noise gate circuit and i did a lot of trial and error modifications to it. A noise gate schematic refers to the diagram or circuit design used to build a noise gate device.
From mellongala.com
NEEWER noise gate ノイズゲート 6周年記念イベントが gate Noise Gate Circuit I am new here and i would like to share a noise gate circuit that i have been working on. Understand how the circuit works and how to build your. One or two years ago i was playing around with the mxr noise gate circuit and i did a lot of trial and error modifications to it. It's a simple. Noise Gate Circuit.
From www.muzines.co.uk
Noise Gate (EMM Sep 81) Noise Gate Circuit Learn about the mxr noise gate schematic and how it can help eliminate unwanted noise in your guitar signal. One or two years ago i was playing around with the mxr noise gate circuit and i did a lot of trial and error modifications to it. Title original design noise gate schematic author toshi created date 7/29/2021 8:44:28 pm The. Noise Gate Circuit.
From www.youtube.com
Home Made Noise Gate / Experiment YouTube Noise Gate Circuit The noise gate requires a circuit (vca = voltage controlled amplifier) that automatically opens when there is a signal. Title original design noise gate schematic author toshi created date 7/29/2021 8:44:28 pm Learn about the mxr noise gate schematic and how it can help eliminate unwanted noise in your guitar signal. Found this one over on the tagboard forum and. Noise Gate Circuit.
From mavink.com
Noise Gate Cheat Sheet Noise Gate Circuit Learn about the mxr noise gate schematic and how it can help eliminate unwanted noise in your guitar signal. A noise gate schematic refers to the diagram or circuit design used to build a noise gate device. Found this one over on the tagboard forum and thought it would be a good addition here. The noise gate requires a circuit. Noise Gate Circuit.
From effectslayouts.blogspot.com
Perf and PCB Effects Layouts OneKnob Noise Gate Noise Gate Circuit Learn about the mxr noise gate schematic and how it can help eliminate unwanted noise in your guitar signal. Understand how the circuit works and how to build your. Title original design noise gate schematic author toshi created date 7/29/2021 8:44:28 pm I designed a noise gate pedal, one of the pedals i haven't made yet. Where should i put. Noise Gate Circuit.
From www.hgamps.com
The Guitar Noise Gate H&G Amplifiers Noise Gate Circuit A noise gate schematic refers to the diagram or circuit design used to build a noise gate device. The noise gate requires a circuit (vca = voltage controlled amplifier) that automatically opens when there is a signal. Title original design noise gate schematic author toshi created date 7/29/2021 8:44:28 pm What are send and return for? It's a simple noise. Noise Gate Circuit.
From fixpartandrea.z19.web.core.windows.net
Noise Gate Circuit Diagram Noise Gate Circuit What are send and return for? The noise gate requires a circuit (vca = voltage controlled amplifier) that automatically opens when there is a signal. One or two years ago i was playing around with the mxr noise gate circuit and i did a lot of trial and error modifications to it. I am new here and i would like. Noise Gate Circuit.
From schematicpartclaudia.z19.web.core.windows.net
Noise Gate Circuit Diagram Noise Gate Circuit A noise gate schematic refers to the diagram or circuit design used to build a noise gate device. Title original design noise gate schematic author toshi created date 7/29/2021 8:44:28 pm One or two years ago i was playing around with the mxr noise gate circuit and i did a lot of trial and error modifications to it. Learn about. Noise Gate Circuit.
From revolutiondeux.blogspot.co.uk
ISP Decimator Noise Reduction System La Révolution Deux Noise Gate Circuit One or two years ago i was playing around with the mxr noise gate circuit and i did a lot of trial and error modifications to it. The noise gate requires a circuit (vca = voltage controlled amplifier) that automatically opens when there is a signal. Understand how the circuit works and how to build your. Found this one over. Noise Gate Circuit.
From www.researchgate.net
Fig. A· 3 Noise equivalent circuit of the commongate stage. Download Noise Gate Circuit A typical noise gate schematic. A noise gate schematic refers to the diagram or circuit design used to build a noise gate device. What are send and return for? The noise gate requires a circuit (vca = voltage controlled amplifier) that automatically opens when there is a signal. Title original design noise gate schematic author toshi created date 7/29/2021 8:44:28. Noise Gate Circuit.
From forum.cxem.net
Разъясните схему Guitar Noise Gate (Noise Reduction) Гитарное Noise Gate Circuit I designed a noise gate pedal, one of the pedals i haven't made yet. A typical noise gate schematic. Understand how the circuit works and how to build your. What are send and return for? The noise gate requires a circuit (vca = voltage controlled amplifier) that automatically opens when there is a signal. Title original design noise gate schematic. Noise Gate Circuit.
From www.plcforum.it
Anti Larsen Elettronica Fai da te PLC Forum Noise Gate Circuit Title original design noise gate schematic author toshi created date 7/29/2021 8:44:28 pm Where should i put one. A noise gate schematic refers to the diagram or circuit design used to build a noise gate device. It's a simple noise gate with minimal parts count. I am new here and i would like to share a noise gate circuit that. Noise Gate Circuit.
From postimg.cc
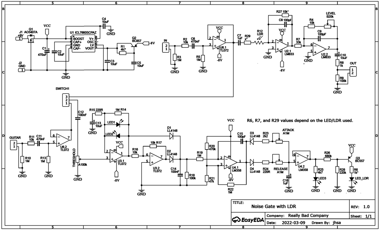
Schematic Noise Gate LM13700 Opamps 2022 03 10 — Postimages Noise Gate Circuit I designed a noise gate pedal, one of the pedals i haven't made yet. Learn about the mxr noise gate schematic and how it can help eliminate unwanted noise in your guitar signal. Understand how the circuit works and how to build your. Where should i put one. What are send and return for? Title original design noise gate schematic. Noise Gate Circuit.
From www.pinterest.com
Simple White Noise Generator Circuit White noise generator, Circuit Noise Gate Circuit I am new here and i would like to share a noise gate circuit that i have been working on. The noise gate requires a circuit (vca = voltage controlled amplifier) that automatically opens when there is a signal. I designed a noise gate pedal, one of the pedals i haven't made yet. It's a simple noise gate with minimal. Noise Gate Circuit.
From www.muzines.co.uk
Keyed Noise Gate (ES Dec 83) Noise Gate Circuit It's a simple noise gate with minimal parts count. I designed a noise gate pedal, one of the pedals i haven't made yet. Where should i put one. A noise gate schematic refers to the diagram or circuit design used to build a noise gate device. The noise gate requires a circuit (vca = voltage controlled amplifier) that automatically opens. Noise Gate Circuit.
From music-electronics-forum.com
Integrating noisegate circuit Noise Gate Circuit A noise gate schematic refers to the diagram or circuit design used to build a noise gate device. Understand how the circuit works and how to build your. I designed a noise gate pedal, one of the pedals i haven't made yet. A typical noise gate schematic. The noise gate requires a circuit (vca = voltage controlled amplifier) that automatically. Noise Gate Circuit.
From schematicpartclaudia.z19.web.core.windows.net
Noise Gate Circuit Diagram Noise Gate Circuit Where should i put one. Understand how the circuit works and how to build your. Title original design noise gate schematic author toshi created date 7/29/2021 8:44:28 pm Learn about the mxr noise gate schematic and how it can help eliminate unwanted noise in your guitar signal. One or two years ago i was playing around with the mxr noise. Noise Gate Circuit.
From www.thegearpage.net
Is there such a thing as analog noise gate? The Gear Page Noise Gate Circuit One or two years ago i was playing around with the mxr noise gate circuit and i did a lot of trial and error modifications to it. It's a simple noise gate with minimal parts count. Found this one over on the tagboard forum and thought it would be a good addition here. I designed a noise gate pedal, one. Noise Gate Circuit.
From www.youtube.com
Noise Cancellation (Diode Noise Gate Circuit )(हिन्दी ) YouTube Noise Gate Circuit One or two years ago i was playing around with the mxr noise gate circuit and i did a lot of trial and error modifications to it. Where should i put one. Found this one over on the tagboard forum and thought it would be a good addition here. Understand how the circuit works and how to build your. What. Noise Gate Circuit.
From elecdiags.com
Unlocking the Secrets of the MXR Noise Gate Schematic Noise Gate Circuit One or two years ago i was playing around with the mxr noise gate circuit and i did a lot of trial and error modifications to it. I am new here and i would like to share a noise gate circuit that i have been working on. I designed a noise gate pedal, one of the pedals i haven't made. Noise Gate Circuit.
From elecdiags.com
Unlocking the Secrets of the MXR Noise Gate Schematic Noise Gate Circuit Understand how the circuit works and how to build your. Found this one over on the tagboard forum and thought it would be a good addition here. The noise gate requires a circuit (vca = voltage controlled amplifier) that automatically opens when there is a signal. Learn about the mxr noise gate schematic and how it can help eliminate unwanted. Noise Gate Circuit.
From modwiggler.com
interesting sample+hold schematics? MOD WIGGLER Noise Gate Circuit I designed a noise gate pedal, one of the pedals i haven't made yet. Title original design noise gate schematic author toshi created date 7/29/2021 8:44:28 pm One or two years ago i was playing around with the mxr noise gate circuit and i did a lot of trial and error modifications to it. I am new here and i. Noise Gate Circuit.
From toshi.life.coocan.jp
オリジナル ノイズゲート ミニサイズエフェクタ自作レポート Rowinを分解してみた Noise Gate Circuit A noise gate schematic refers to the diagram or circuit design used to build a noise gate device. A typical noise gate schematic. I designed a noise gate pedal, one of the pedals i haven't made yet. Understand how the circuit works and how to build your. The noise gate requires a circuit (vca = voltage controlled amplifier) that automatically. Noise Gate Circuit.
From www.elcircuit.com
Dynamic Noise Reduction Circuit Electronic Circuit Noise Gate Circuit A noise gate schematic refers to the diagram or circuit design used to build a noise gate device. Where should i put one. Found this one over on the tagboard forum and thought it would be a good addition here. Understand how the circuit works and how to build your. Learn about the mxr noise gate schematic and how it. Noise Gate Circuit.
From fixpartandrea.z19.web.core.windows.net
Noise Gate Circuit Diagram Noise Gate Circuit A noise gate schematic refers to the diagram or circuit design used to build a noise gate device. One or two years ago i was playing around with the mxr noise gate circuit and i did a lot of trial and error modifications to it. Where should i put one. Found this one over on the tagboard forum and thought. Noise Gate Circuit.
From www.diystompboxes.com
Simplest Noise Gate layout? Noise Gate Circuit What are send and return for? Title original design noise gate schematic author toshi created date 7/29/2021 8:44:28 pm A noise gate schematic refers to the diagram or circuit design used to build a noise gate device. I am new here and i would like to share a noise gate circuit that i have been working on. Learn about the. Noise Gate Circuit.
From www.planetanalog.com
Amplify small signals in lownoise circuit with discrete JFET Noise Gate Circuit Understand how the circuit works and how to build your. What are send and return for? Title original design noise gate schematic author toshi created date 7/29/2021 8:44:28 pm Where should i put one. Found this one over on the tagboard forum and thought it would be a good addition here. I am new here and i would like to. Noise Gate Circuit.
From www.seekic.com
NOISE_GATE_FOR_AF_PREAMP Basic_Circuit Circuit Diagram Noise Gate Circuit Understand how the circuit works and how to build your. What are send and return for? Title original design noise gate schematic author toshi created date 7/29/2021 8:44:28 pm Learn about the mxr noise gate schematic and how it can help eliminate unwanted noise in your guitar signal. I designed a noise gate pedal, one of the pedals i haven't. Noise Gate Circuit.
From shopee.co.id
Jual KIT Noise Gate Anti Feedback destroyer Microphone Aksesoris MURAH Noise Gate Circuit I designed a noise gate pedal, one of the pedals i haven't made yet. Learn about the mxr noise gate schematic and how it can help eliminate unwanted noise in your guitar signal. A noise gate schematic refers to the diagram or circuit design used to build a noise gate device. Understand how the circuit works and how to build. Noise Gate Circuit.
From skemaamplifier.blogspot.com
Terpopuler Pcb Noise Reduction, Skema Pcb Noise Gate Circuit I am new here and i would like to share a noise gate circuit that i have been working on. I designed a noise gate pedal, one of the pedals i haven't made yet. A typical noise gate schematic. The noise gate requires a circuit (vca = voltage controlled amplifier) that automatically opens when there is a signal. Found this. Noise Gate Circuit.
From postimg.cc
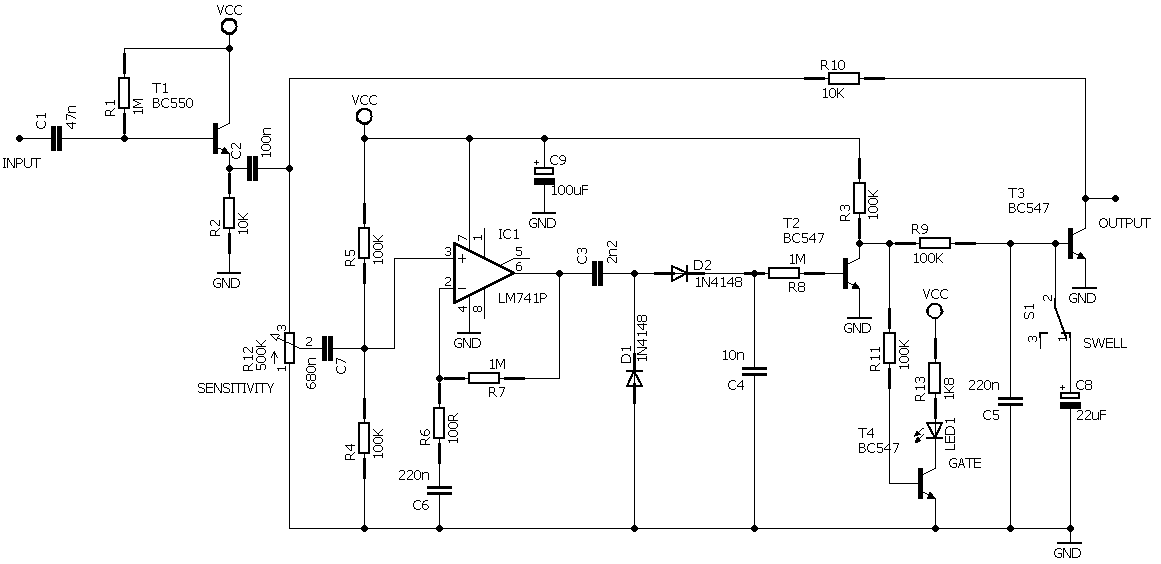
Schematic Noise Gate Comparator LDR 2022 03 14 — Postimages Noise Gate Circuit What are send and return for? Understand how the circuit works and how to build your. I designed a noise gate pedal, one of the pedals i haven't made yet. I am new here and i would like to share a noise gate circuit that i have been working on. A noise gate schematic refers to the diagram or circuit. Noise Gate Circuit.
From effectslayouts.blogspot.com
Perf and PCB Effects Layouts OneKnob Noise Gate Noise Gate Circuit A noise gate schematic refers to the diagram or circuit design used to build a noise gate device. Where should i put one. I designed a noise gate pedal, one of the pedals i haven't made yet. Found this one over on the tagboard forum and thought it would be a good addition here. Learn about the mxr noise gate. Noise Gate Circuit.
From www.pinterest.jp
This circuit is based on the MXR Noise Gate. Guitar pedals Noise Gate Circuit The noise gate requires a circuit (vca = voltage controlled amplifier) that automatically opens when there is a signal. I am new here and i would like to share a noise gate circuit that i have been working on. Found this one over on the tagboard forum and thought it would be a good addition here. One or two years. Noise Gate Circuit.
From www.freestompboxes.org
simple noise gate idea...advice sought!! Noise Gate Circuit It's a simple noise gate with minimal parts count. Found this one over on the tagboard forum and thought it would be a good addition here. I designed a noise gate pedal, one of the pedals i haven't made yet. The noise gate requires a circuit (vca = voltage controlled amplifier) that automatically opens when there is a signal. What. Noise Gate Circuit.
From fixpartandrea.z19.web.core.windows.net
Noise Gate Circuit Diagram Noise Gate Circuit Understand how the circuit works and how to build your. Where should i put one. Found this one over on the tagboard forum and thought it would be a good addition here. Title original design noise gate schematic author toshi created date 7/29/2021 8:44:28 pm A noise gate schematic refers to the diagram or circuit design used to build a. Noise Gate Circuit.