Logic Components . Put simply, it's the system of rules that allow us to make extremely complicated decisions based on. A logic gate is basically an electronic circuit designed by using components like diodes, transistors, resistors, capacitors, etc., and capable of performing logical operations. In propositional logic, six logical operators are used: A logic family of monolithic digital integrated circuit devices is a group of electronic. Negation, conjunction, inclusive disjunction, exclusive disjunction, conditional, and biconditional. Digital, or boolean, logic is the fundamental concept underpinning all modern computer systems. So, in this section we are going to cover logic functions, logic components, logical numbering systems, logical math, and how to convert your. In computer engineering, a logic family is one of two related concepts:
from www.techniciansolution.com
In computer engineering, a logic family is one of two related concepts: Put simply, it's the system of rules that allow us to make extremely complicated decisions based on. In propositional logic, six logical operators are used: Negation, conjunction, inclusive disjunction, exclusive disjunction, conditional, and biconditional. A logic family of monolithic digital integrated circuit devices is a group of electronic. Digital, or boolean, logic is the fundamental concept underpinning all modern computer systems. A logic gate is basically an electronic circuit designed by using components like diodes, transistors, resistors, capacitors, etc., and capable of performing logical operations. So, in this section we are going to cover logic functions, logic components, logical numbering systems, logical math, and how to convert your.
Electronic Components Symbols Reading and Understanding
Logic Components In propositional logic, six logical operators are used: In computer engineering, a logic family is one of two related concepts: Digital, or boolean, logic is the fundamental concept underpinning all modern computer systems. So, in this section we are going to cover logic functions, logic components, logical numbering systems, logical math, and how to convert your. A logic gate is basically an electronic circuit designed by using components like diodes, transistors, resistors, capacitors, etc., and capable of performing logical operations. A logic family of monolithic digital integrated circuit devices is a group of electronic. In propositional logic, six logical operators are used: Put simply, it's the system of rules that allow us to make extremely complicated decisions based on. Negation, conjunction, inclusive disjunction, exclusive disjunction, conditional, and biconditional.
From www.ni.com
Teaching Digital Logic Fundamentals Logic Simplification National Logic Components In computer engineering, a logic family is one of two related concepts: Digital, or boolean, logic is the fundamental concept underpinning all modern computer systems. Negation, conjunction, inclusive disjunction, exclusive disjunction, conditional, and biconditional. So, in this section we are going to cover logic functions, logic components, logical numbering systems, logical math, and how to convert your. In propositional logic,. Logic Components.
From www.electronicsforu.com
Logic Gates Types, Truth Table, Circuit, and Working Logic Components In propositional logic, six logical operators are used: Digital, or boolean, logic is the fundamental concept underpinning all modern computer systems. A logic family of monolithic digital integrated circuit devices is a group of electronic. In computer engineering, a logic family is one of two related concepts: So, in this section we are going to cover logic functions, logic components,. Logic Components.
From people.artcenter.edu
Diagrammatic System Logic Components In computer engineering, a logic family is one of two related concepts: A logic gate is basically an electronic circuit designed by using components like diodes, transistors, resistors, capacitors, etc., and capable of performing logical operations. So, in this section we are going to cover logic functions, logic components, logical numbering systems, logical math, and how to convert your. A. Logic Components.
From www.nutsvolts.com
Understanding Digital Buffer, Gate, and Logic IC Circuits Part 1 Logic Components So, in this section we are going to cover logic functions, logic components, logical numbering systems, logical math, and how to convert your. Digital, or boolean, logic is the fundamental concept underpinning all modern computer systems. A logic gate is basically an electronic circuit designed by using components like diodes, transistors, resistors, capacitors, etc., and capable of performing logical operations.. Logic Components.
From www.slideteam.net
Four Components Of Logic Model PowerPoint Design Template Sample Logic Components In computer engineering, a logic family is one of two related concepts: In propositional logic, six logical operators are used: Put simply, it's the system of rules that allow us to make extremely complicated decisions based on. So, in this section we are going to cover logic functions, logic components, logical numbering systems, logical math, and how to convert your.. Logic Components.
From www.techniciansolution.com
Electronic Components Symbols Reading and Understanding Logic Components A logic gate is basically an electronic circuit designed by using components like diodes, transistors, resistors, capacitors, etc., and capable of performing logical operations. Put simply, it's the system of rules that allow us to make extremely complicated decisions based on. So, in this section we are going to cover logic functions, logic components, logical numbering systems, logical math, and. Logic Components.
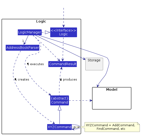
From ay2223s1-cs2103t-t11-1.github.io
Developer Guide Logic Components In computer engineering, a logic family is one of two related concepts: Put simply, it's the system of rules that allow us to make extremely complicated decisions based on. Negation, conjunction, inclusive disjunction, exclusive disjunction, conditional, and biconditional. So, in this section we are going to cover logic functions, logic components, logical numbering systems, logical math, and how to convert. Logic Components.
From hyperelectronic.net
Lesson Combinational Logic Circuit Example 1 HyperElectronic Logic Components In computer engineering, a logic family is one of two related concepts: Digital, or boolean, logic is the fundamental concept underpinning all modern computer systems. A logic gate is basically an electronic circuit designed by using components like diodes, transistors, resistors, capacitors, etc., and capable of performing logical operations. A logic family of monolithic digital integrated circuit devices is a. Logic Components.
From www.youtube.com
Digital Electronics Logic Gates Integrated Circuits Part 1 YouTube Logic Components Digital, or boolean, logic is the fundamental concept underpinning all modern computer systems. Negation, conjunction, inclusive disjunction, exclusive disjunction, conditional, and biconditional. So, in this section we are going to cover logic functions, logic components, logical numbering systems, logical math, and how to convert your. Put simply, it's the system of rules that allow us to make extremely complicated decisions. Logic Components.
From wiringschemas.blogspot.com
Logic Gate Circuit Diagram Examples Wiring Diagram Schemas Logic Components Put simply, it's the system of rules that allow us to make extremely complicated decisions based on. Digital, or boolean, logic is the fundamental concept underpinning all modern computer systems. A logic gate is basically an electronic circuit designed by using components like diodes, transistors, resistors, capacitors, etc., and capable of performing logical operations. Negation, conjunction, inclusive disjunction, exclusive disjunction,. Logic Components.
From www.youtube.com
Proteus Tutorials [1] Creating Basic Logic Circuits YouTube Logic Components In computer engineering, a logic family is one of two related concepts: Put simply, it's the system of rules that allow us to make extremely complicated decisions based on. A logic gate is basically an electronic circuit designed by using components like diodes, transistors, resistors, capacitors, etc., and capable of performing logical operations. In propositional logic, six logical operators are. Logic Components.
From online.visual-paradigm.com
What is Logic Diagram and Truth Table? Logic Components So, in this section we are going to cover logic functions, logic components, logical numbering systems, logical math, and how to convert your. A logic gate is basically an electronic circuit designed by using components like diodes, transistors, resistors, capacitors, etc., and capable of performing logical operations. Digital, or boolean, logic is the fundamental concept underpinning all modern computer systems.. Logic Components.
From www.youtube.com
Logic Components Ep01 Introduction YouTube Logic Components A logic gate is basically an electronic circuit designed by using components like diodes, transistors, resistors, capacitors, etc., and capable of performing logical operations. Negation, conjunction, inclusive disjunction, exclusive disjunction, conditional, and biconditional. A logic family of monolithic digital integrated circuit devices is a group of electronic. Put simply, it's the system of rules that allow us to make extremely. Logic Components.
From en.wikipedia.org
Logical reasoning Wikipedia Logic Components So, in this section we are going to cover logic functions, logic components, logical numbering systems, logical math, and how to convert your. A logic family of monolithic digital integrated circuit devices is a group of electronic. Put simply, it's the system of rules that allow us to make extremely complicated decisions based on. Digital, or boolean, logic is the. Logic Components.
From www.youtube.com
Chapter5a Logic and Loops YouTube Logic Components In propositional logic, six logical operators are used: Digital, or boolean, logic is the fundamental concept underpinning all modern computer systems. Negation, conjunction, inclusive disjunction, exclusive disjunction, conditional, and biconditional. A logic gate is basically an electronic circuit designed by using components like diodes, transistors, resistors, capacitors, etc., and capable of performing logical operations. In computer engineering, a logic family. Logic Components.
From www.educba.com
Logical Architecture An Overview on Components of Logical Architecture Logic Components So, in this section we are going to cover logic functions, logic components, logical numbering systems, logical math, and how to convert your. Put simply, it's the system of rules that allow us to make extremely complicated decisions based on. A logic gate is basically an electronic circuit designed by using components like diodes, transistors, resistors, capacitors, etc., and capable. Logic Components.
From www.britannica.com
Arithmetic Logic Unit computer Britannica Logic Components Put simply, it's the system of rules that allow us to make extremely complicated decisions based on. A logic gate is basically an electronic circuit designed by using components like diodes, transistors, resistors, capacitors, etc., and capable of performing logical operations. In propositional logic, six logical operators are used: A logic family of monolithic digital integrated circuit devices is a. Logic Components.
From computerengineeringforbabies.com
The Role of the Logic Gate demystifying digital electronics Logic Components Digital, or boolean, logic is the fundamental concept underpinning all modern computer systems. A logic gate is basically an electronic circuit designed by using components like diodes, transistors, resistors, capacitors, etc., and capable of performing logical operations. In propositional logic, six logical operators are used: So, in this section we are going to cover logic functions, logic components, logical numbering. Logic Components.
From electronicsfor-beginners.blogspot.com
Logic gates……The building blocks of digital systems. Logic Components A logic family of monolithic digital integrated circuit devices is a group of electronic. Negation, conjunction, inclusive disjunction, exclusive disjunction, conditional, and biconditional. In propositional logic, six logical operators are used: In computer engineering, a logic family is one of two related concepts: A logic gate is basically an electronic circuit designed by using components like diodes, transistors, resistors, capacitors,. Logic Components.
From www.youtube.com
How Logic Gates Work The Learning Circuit YouTube Logic Components A logic gate is basically an electronic circuit designed by using components like diodes, transistors, resistors, capacitors, etc., and capable of performing logical operations. Put simply, it's the system of rules that allow us to make extremely complicated decisions based on. So, in this section we are going to cover logic functions, logic components, logical numbering systems, logical math, and. Logic Components.
From circuitlistgromyko101.z4.web.core.windows.net
How To Read Logic Diagrams Logic Components In computer engineering, a logic family is one of two related concepts: Negation, conjunction, inclusive disjunction, exclusive disjunction, conditional, and biconditional. A logic gate is basically an electronic circuit designed by using components like diodes, transistors, resistors, capacitors, etc., and capable of performing logical operations. A logic family of monolithic digital integrated circuit devices is a group of electronic. So,. Logic Components.
From reviewhomedecor.co
3 Input Logic Gates Truth Tables Pdf Review Home Decor Logic Components Negation, conjunction, inclusive disjunction, exclusive disjunction, conditional, and biconditional. In computer engineering, a logic family is one of two related concepts: Digital, or boolean, logic is the fundamental concept underpinning all modern computer systems. A logic gate is basically an electronic circuit designed by using components like diodes, transistors, resistors, capacitors, etc., and capable of performing logical operations. So, in. Logic Components.
From study.com
How to Simplify & Combine Logic Circuits Lesson Logic Components Put simply, it's the system of rules that allow us to make extremely complicated decisions based on. A logic family of monolithic digital integrated circuit devices is a group of electronic. So, in this section we are going to cover logic functions, logic components, logical numbering systems, logical math, and how to convert your. In propositional logic, six logical operators. Logic Components.
From www.researchgate.net
Logical architecture diagram of the system Download Scientific Diagram Logic Components In propositional logic, six logical operators are used: Digital, or boolean, logic is the fundamental concept underpinning all modern computer systems. Negation, conjunction, inclusive disjunction, exclusive disjunction, conditional, and biconditional. Put simply, it's the system of rules that allow us to make extremely complicated decisions based on. A logic gate is basically an electronic circuit designed by using components like. Logic Components.
From www.youtube.com
Beginner Guide to Logic Components Tutorial Stormworks YouTube Logic Components In propositional logic, six logical operators are used: In computer engineering, a logic family is one of two related concepts: A logic family of monolithic digital integrated circuit devices is a group of electronic. A logic gate is basically an electronic circuit designed by using components like diodes, transistors, resistors, capacitors, etc., and capable of performing logical operations. So, in. Logic Components.
From 139.59.164.119
Types of Digital Logic Gates Boolean Logic Truth Tables Logic Components In computer engineering, a logic family is one of two related concepts: A logic gate is basically an electronic circuit designed by using components like diodes, transistors, resistors, capacitors, etc., and capable of performing logical operations. Negation, conjunction, inclusive disjunction, exclusive disjunction, conditional, and biconditional. So, in this section we are going to cover logic functions, logic components, logical numbering. Logic Components.
From exoljxhxb.blob.core.windows.net
Symbols And Truth Tables Of Logic Gates at Steven McGrath blog Logic Components So, in this section we are going to cover logic functions, logic components, logical numbering systems, logical math, and how to convert your. A logic family of monolithic digital integrated circuit devices is a group of electronic. A logic gate is basically an electronic circuit designed by using components like diodes, transistors, resistors, capacitors, etc., and capable of performing logical. Logic Components.
From www.circuitcrush.com
A Tutorial On the Basics of Logic Gates Circuit Crush Logic Components In computer engineering, a logic family is one of two related concepts: Negation, conjunction, inclusive disjunction, exclusive disjunction, conditional, and biconditional. So, in this section we are going to cover logic functions, logic components, logical numbering systems, logical math, and how to convert your. Put simply, it's the system of rules that allow us to make extremely complicated decisions based. Logic Components.
From www.circuits-diy.com
Basic Digital Logic Gates Used In Digital Electronics Logic Components So, in this section we are going to cover logic functions, logic components, logical numbering systems, logical math, and how to convert your. In computer engineering, a logic family is one of two related concepts: Put simply, it's the system of rules that allow us to make extremely complicated decisions based on. Negation, conjunction, inclusive disjunction, exclusive disjunction, conditional, and. Logic Components.
From rainabilgolden.blogspot.com
Basic Logic Gates Introduction RainabilGolden Logic Components In computer engineering, a logic family is one of two related concepts: Put simply, it's the system of rules that allow us to make extremely complicated decisions based on. In propositional logic, six logical operators are used: A logic family of monolithic digital integrated circuit devices is a group of electronic. A logic gate is basically an electronic circuit designed. Logic Components.
From www.slideteam.net
Key Elements Of Logic Model Presentation PowerPoint Diagrams PPT Logic Components Digital, or boolean, logic is the fundamental concept underpinning all modern computer systems. In computer engineering, a logic family is one of two related concepts: In propositional logic, six logical operators are used: A logic gate is basically an electronic circuit designed by using components like diodes, transistors, resistors, capacitors, etc., and capable of performing logical operations. Negation, conjunction, inclusive. Logic Components.
From www.pinterest.com
logic gates and Pinout. Diy electronics, Electronic schematics Logic Components Put simply, it's the system of rules that allow us to make extremely complicated decisions based on. A logic gate is basically an electronic circuit designed by using components like diodes, transistors, resistors, capacitors, etc., and capable of performing logical operations. Digital, or boolean, logic is the fundamental concept underpinning all modern computer systems. So, in this section we are. Logic Components.
From www.slideshare.net
Components logic gates Logic Components Digital, or boolean, logic is the fundamental concept underpinning all modern computer systems. Negation, conjunction, inclusive disjunction, exclusive disjunction, conditional, and biconditional. A logic gate is basically an electronic circuit designed by using components like diodes, transistors, resistors, capacitors, etc., and capable of performing logical operations. So, in this section we are going to cover logic functions, logic components, logical. Logic Components.
From design.udlvirtual.edu.pe
Types Of Logic Gates With Explanation Design Talk Logic Components A logic gate is basically an electronic circuit designed by using components like diodes, transistors, resistors, capacitors, etc., and capable of performing logical operations. In propositional logic, six logical operators are used: Negation, conjunction, inclusive disjunction, exclusive disjunction, conditional, and biconditional. Digital, or boolean, logic is the fundamental concept underpinning all modern computer systems. So, in this section we are. Logic Components.
From www.researchgate.net
The logical componentbased model Download Scientific Diagram Logic Components Digital, or boolean, logic is the fundamental concept underpinning all modern computer systems. Put simply, it's the system of rules that allow us to make extremely complicated decisions based on. In computer engineering, a logic family is one of two related concepts: A logic gate is basically an electronic circuit designed by using components like diodes, transistors, resistors, capacitors, etc.,. Logic Components.