Varistor In Series . Careful consideration of voltage rating, range, energy rating and. A surge from either line or neutral to earth will be clamped by a single suppressor and the surge arrester to earth. If we connect 10 grains in series, with a characteristic according to the figure, we get a varistor with the thickness of 10 grains and a varistor voltage of 30 v. Determine the varistor that is. The input supply is 230v and. The choice of a varistor involves three main steps: Hello, i have in the power supply of a circuit one damaged varistor without marking because of burn. Metal oxide varistors (movs) provide surge protection and maintain signal integrity in power circuits. Select varistors that are suitable for the operating voltage.
from embeddedcomputing.com
Careful consideration of voltage rating, range, energy rating and. The input supply is 230v and. The choice of a varistor involves three main steps: A surge from either line or neutral to earth will be clamped by a single suppressor and the surge arrester to earth. Select varistors that are suitable for the operating voltage. Hello, i have in the power supply of a circuit one damaged varistor without marking because of burn. Determine the varistor that is. Metal oxide varistors (movs) provide surge protection and maintain signal integrity in power circuits. If we connect 10 grains in series, with a characteristic according to the figure, we get a varistor with the thickness of 10 grains and a varistor voltage of 30 v.
TDK introduces extremely compact StandarD series disk varistors
Varistor In Series Careful consideration of voltage rating, range, energy rating and. Determine the varistor that is. The choice of a varistor involves three main steps: If we connect 10 grains in series, with a characteristic according to the figure, we get a varistor with the thickness of 10 grains and a varistor voltage of 30 v. A surge from either line or neutral to earth will be clamped by a single suppressor and the surge arrester to earth. Select varistors that are suitable for the operating voltage. Hello, i have in the power supply of a circuit one damaged varistor without marking because of burn. Metal oxide varistors (movs) provide surge protection and maintain signal integrity in power circuits. The input supply is 230v and. Careful consideration of voltage rating, range, energy rating and.
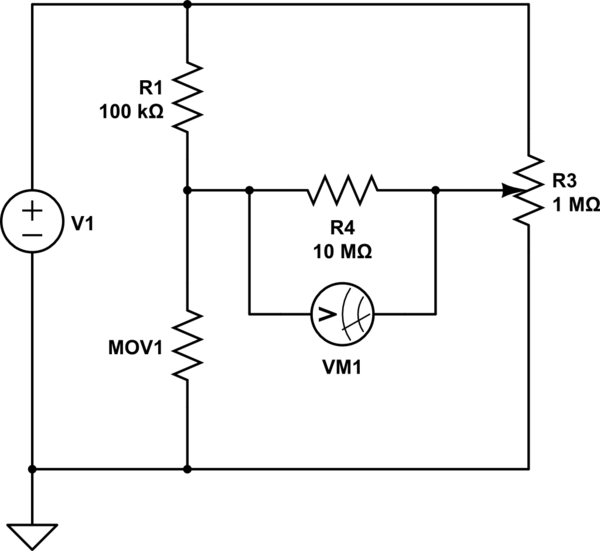
From electronics.stackexchange.com
Varistor in series with resistor Electrical Engineering Stack Exchange Varistor In Series A surge from either line or neutral to earth will be clamped by a single suppressor and the surge arrester to earth. The choice of a varistor involves three main steps: Determine the varistor that is. Careful consideration of voltage rating, range, energy rating and. Hello, i have in the power supply of a circuit one damaged varistor without marking. Varistor In Series.
From components101.com
New Xtreme Varistor Series with High Surge Energy and Current Varistor In Series Metal oxide varistors (movs) provide surge protection and maintain signal integrity in power circuits. Select varistors that are suitable for the operating voltage. Hello, i have in the power supply of a circuit one damaged varistor without marking because of burn. A surge from either line or neutral to earth will be clamped by a single suppressor and the surge. Varistor In Series.
From eepower.com
TDK Debuts Two New Series of ThermoFuse Varistors New Industry Products Varistor In Series Hello, i have in the power supply of a circuit one damaged varistor without marking because of burn. A surge from either line or neutral to earth will be clamped by a single suppressor and the surge arrester to earth. Select varistors that are suitable for the operating voltage. If we connect 10 grains in series, with a characteristic according. Varistor In Series.
From merryelc.en.made-in-china.com
SIOV metal oxide varistors Leaded varistors StandarD series Round Varistor In Series The choice of a varistor involves three main steps: Careful consideration of voltage rating, range, energy rating and. Select varistors that are suitable for the operating voltage. The input supply is 230v and. If we connect 10 grains in series, with a characteristic according to the figure, we get a varistor with the thickness of 10 grains and a varistor. Varistor In Series.
From www.rapidonline.com
Epcos B72214S0301K101 300V 76J 14mm Standard series Metal Oxide Leaded Varistor In Series If we connect 10 grains in series, with a characteristic according to the figure, we get a varistor with the thickness of 10 grains and a varistor voltage of 30 v. The choice of a varistor involves three main steps: Hello, i have in the power supply of a circuit one damaged varistor without marking because of burn. Careful consideration. Varistor In Series.
From nerdytechy.com
How to Test a Varistor Guide for Beginners NerdyTechy Varistor In Series Determine the varistor that is. A surge from either line or neutral to earth will be clamped by a single suppressor and the surge arrester to earth. If we connect 10 grains in series, with a characteristic according to the figure, we get a varistor with the thickness of 10 grains and a varistor voltage of 30 v. Select varistors. Varistor In Series.
From www.jeccapacitor.com
motorvaristor Search Varistor In Series Metal oxide varistors (movs) provide surge protection and maintain signal integrity in power circuits. Select varistors that are suitable for the operating voltage. Hello, i have in the power supply of a circuit one damaged varistor without marking because of burn. If we connect 10 grains in series, with a characteristic according to the figure, we get a varistor with. Varistor In Series.
From mixtronica.com
Varistor 275V 14mm Varistor In Series Metal oxide varistors (movs) provide surge protection and maintain signal integrity in power circuits. Careful consideration of voltage rating, range, energy rating and. Determine the varistor that is. The input supply is 230v and. If we connect 10 grains in series, with a characteristic according to the figure, we get a varistor with the thickness of 10 grains and a. Varistor In Series.
From www.littelfuse.com
Littelfuse Offers Two Series of Thermally Protected Varistor Products Varistor In Series Careful consideration of voltage rating, range, energy rating and. Metal oxide varistors (movs) provide surge protection and maintain signal integrity in power circuits. If we connect 10 grains in series, with a characteristic according to the figure, we get a varistor with the thickness of 10 grains and a varistor voltage of 30 v. A surge from either line or. Varistor In Series.
From www.avnet.com
Varistors Parts by Varistor In Series Careful consideration of voltage rating, range, energy rating and. A surge from either line or neutral to earth will be clamped by a single suppressor and the surge arrester to earth. The input supply is 230v and. If we connect 10 grains in series, with a characteristic according to the figure, we get a varistor with the thickness of 10. Varistor In Series.
From www.edaboard.com
Varistor(MOV)calculation Forum for Electronics Varistor In Series Hello, i have in the power supply of a circuit one damaged varistor without marking because of burn. A surge from either line or neutral to earth will be clamped by a single suppressor and the surge arrester to earth. Select varistors that are suitable for the operating voltage. The choice of a varistor involves three main steps: If we. Varistor In Series.
From www.electronicproducts.com
Littelfuse Expands Popular LV UltraMOVTM Varistor Series to Serve Varistor In Series The input supply is 230v and. Hello, i have in the power supply of a circuit one damaged varistor without marking because of burn. A surge from either line or neutral to earth will be clamped by a single suppressor and the surge arrester to earth. The choice of a varistor involves three main steps: Metal oxide varistors (movs) provide. Varistor In Series.
From www.electricity-magnetism.org
Varistors How it works, Application & Advantages Varistor In Series Select varistors that are suitable for the operating voltage. Careful consideration of voltage rating, range, energy rating and. Metal oxide varistors (movs) provide surge protection and maintain signal integrity in power circuits. The choice of a varistor involves three main steps: The input supply is 230v and. Hello, i have in the power supply of a circuit one damaged varistor. Varistor In Series.
From in.element14.com
TVS Varistor, MOV, 250 V, 320 V, AdvanceD Series, 650 V, Disc 20mm Varistor In Series If we connect 10 grains in series, with a characteristic according to the figure, we get a varistor with the thickness of 10 grains and a varistor voltage of 30 v. A surge from either line or neutral to earth will be clamped by a single suppressor and the surge arrester to earth. The input supply is 230v and. Metal. Varistor In Series.
From passive-components.eu
Varistor Selection Guideline Varistor In Series Select varistors that are suitable for the operating voltage. Determine the varistor that is. The choice of a varistor involves three main steps: A surge from either line or neutral to earth will be clamped by a single suppressor and the surge arrester to earth. The input supply is 230v and. Hello, i have in the power supply of a. Varistor In Series.
From embeddedcomputing.com
TDK introduces extremely compact StandarD series disk varistors Varistor In Series If we connect 10 grains in series, with a characteristic according to the figure, we get a varistor with the thickness of 10 grains and a varistor voltage of 30 v. The choice of a varistor involves three main steps: Determine the varistor that is. The input supply is 230v and. Hello, i have in the power supply of a. Varistor In Series.
From www.indiamart.com
Varistor at best price in New Delhi by B.P. Impex Private Limited ID Varistor In Series Determine the varistor that is. The choice of a varistor involves three main steps: The input supply is 230v and. Careful consideration of voltage rating, range, energy rating and. Metal oxide varistors (movs) provide surge protection and maintain signal integrity in power circuits. A surge from either line or neutral to earth will be clamped by a single suppressor and. Varistor In Series.
From www.littelfuse.com
Littelfuse TMOV34S® Varistor Industry’s Only Device Recognized Varistor In Series Select varistors that are suitable for the operating voltage. Hello, i have in the power supply of a circuit one damaged varistor without marking because of burn. Metal oxide varistors (movs) provide surge protection and maintain signal integrity in power circuits. Determine the varistor that is. Careful consideration of voltage rating, range, energy rating and. The choice of a varistor. Varistor In Series.
From merryelc.en.made-in-china.com
SIOV metal oxide varistors Leaded varistors, StandarD series Round Varistor In Series Select varistors that are suitable for the operating voltage. A surge from either line or neutral to earth will be clamped by a single suppressor and the surge arrester to earth. If we connect 10 grains in series, with a characteristic according to the figure, we get a varistor with the thickness of 10 grains and a varistor voltage of. Varistor In Series.
From electronics.stackexchange.com
Varistor in series with resistor Electrical Engineering Stack Exchange Varistor In Series The choice of a varistor involves three main steps: The input supply is 230v and. Metal oxide varistors (movs) provide surge protection and maintain signal integrity in power circuits. If we connect 10 grains in series, with a characteristic according to the figure, we get a varistor with the thickness of 10 grains and a varistor voltage of 30 v.. Varistor In Series.
From uk.farnell.com
MOVGT20V160K Eaton Electronics, TVS Varistor, 160 V, MOVGT Series Varistor In Series The choice of a varistor involves three main steps: Hello, i have in the power supply of a circuit one damaged varistor without marking because of burn. Metal oxide varistors (movs) provide surge protection and maintain signal integrity in power circuits. Determine the varistor that is. Careful consideration of voltage rating, range, energy rating and. Select varistors that are suitable. Varistor In Series.
From epicbeardquest.blogspot.com
The Unremarkable Adventures of an Electron Is that a varistor or a Varistor In Series Careful consideration of voltage rating, range, energy rating and. If we connect 10 grains in series, with a characteristic according to the figure, we get a varistor with the thickness of 10 grains and a varistor voltage of 30 v. Select varistors that are suitable for the operating voltage. Hello, i have in the power supply of a circuit one. Varistor In Series.
From ar.inspiredpencil.com
Varistor Diagram Varistor In Series Select varistors that are suitable for the operating voltage. If we connect 10 grains in series, with a characteristic according to the figure, we get a varistor with the thickness of 10 grains and a varistor voltage of 30 v. The input supply is 230v and. A surge from either line or neutral to earth will be clamped by a. Varistor In Series.
From electronicshacks.com
How to Test a Varistor? (Easy Guide) ElectronicsHacks Varistor In Series The input supply is 230v and. The choice of a varistor involves three main steps: If we connect 10 grains in series, with a characteristic according to the figure, we get a varistor with the thickness of 10 grains and a varistor voltage of 30 v. Hello, i have in the power supply of a circuit one damaged varistor without. Varistor In Series.
From www.eevblog.com
Gas discharge tube with varistor in protection circuit. Why? Page 1 Varistor In Series Careful consideration of voltage rating, range, energy rating and. The input supply is 230v and. Metal oxide varistors (movs) provide surge protection and maintain signal integrity in power circuits. Hello, i have in the power supply of a circuit one damaged varistor without marking because of burn. Determine the varistor that is. Select varistors that are suitable for the operating. Varistor In Series.
From electronics.stackexchange.com
Is a varistor basically two diodes in series, with opposite polarities Varistor In Series The input supply is 230v and. Determine the varistor that is. Hello, i have in the power supply of a circuit one damaged varistor without marking because of burn. Careful consideration of voltage rating, range, energy rating and. A surge from either line or neutral to earth will be clamped by a single suppressor and the surge arrester to earth.. Varistor In Series.
From www.digikey.at
B722 Series Varistors EPCOS DigiKey Varistor In Series The choice of a varistor involves three main steps: If we connect 10 grains in series, with a characteristic according to the figure, we get a varistor with the thickness of 10 grains and a varistor voltage of 30 v. Select varistors that are suitable for the operating voltage. A surge from either line or neutral to earth will be. Varistor In Series.
From www.digikey.com
B722 Series Varistors EPCOS DigiKey Varistor In Series The choice of a varistor involves three main steps: Select varistors that are suitable for the operating voltage. The input supply is 230v and. Careful consideration of voltage rating, range, energy rating and. Metal oxide varistors (movs) provide surge protection and maintain signal integrity in power circuits. Determine the varistor that is. Hello, i have in the power supply of. Varistor In Series.
From www.csemag.com
Xtreme Varistor series Consulting Specifying Engineer Varistor In Series Careful consideration of voltage rating, range, energy rating and. Determine the varistor that is. The choice of a varistor involves three main steps: The input supply is 230v and. A surge from either line or neutral to earth will be clamped by a single suppressor and the surge arrester to earth. Hello, i have in the power supply of a. Varistor In Series.
From www.jeccapacitor.com
The Differences Between Thermistor and Varistor China Varistor In Series Careful consideration of voltage rating, range, energy rating and. A surge from either line or neutral to earth will be clamped by a single suppressor and the surge arrester to earth. Hello, i have in the power supply of a circuit one damaged varistor without marking because of burn. Select varistors that are suitable for the operating voltage. The choice. Varistor In Series.
From kyxding888.en.made-in-china.com
MOV 14D471K Series Metal Oxide Varistor Z0V Varistor Varistor Varistor In Series The choice of a varistor involves three main steps: Select varistors that are suitable for the operating voltage. Metal oxide varistors (movs) provide surge protection and maintain signal integrity in power circuits. If we connect 10 grains in series, with a characteristic according to the figure, we get a varistor with the thickness of 10 grains and a varistor voltage. Varistor In Series.
From studylib.net
TMOV™ and iTMOV™ Varistor Series Varistor Products Varistor In Series If we connect 10 grains in series, with a characteristic according to the figure, we get a varistor with the thickness of 10 grains and a varistor voltage of 30 v. Determine the varistor that is. A surge from either line or neutral to earth will be clamped by a single suppressor and the surge arrester to earth. The choice. Varistor In Series.
From www.aliexpress.com
20pcs/lot Varistor Ntc 4.7d214 4.7d214 4.7d14 4r7 14mm New Original Varistor In Series Hello, i have in the power supply of a circuit one damaged varistor without marking because of burn. Metal oxide varistors (movs) provide surge protection and maintain signal integrity in power circuits. Determine the varistor that is. The choice of a varistor involves three main steps: The input supply is 230v and. If we connect 10 grains in series, with. Varistor In Series.
From evtechinsider.com
Littelfuse Launches SM10 Series Varistor EV Tech Insider Varistor In Series Hello, i have in the power supply of a circuit one damaged varistor without marking because of burn. A surge from either line or neutral to earth will be clamped by a single suppressor and the surge arrester to earth. Careful consideration of voltage rating, range, energy rating and. The input supply is 230v and. Metal oxide varistors (movs) provide. Varistor In Series.
From www.electronicdesign.com
Disk Varistor Comes With Thermally Coupled Fuse Electronic Design Varistor In Series Determine the varistor that is. A surge from either line or neutral to earth will be clamped by a single suppressor and the surge arrester to earth. Hello, i have in the power supply of a circuit one damaged varistor without marking because of burn. The choice of a varistor involves three main steps: If we connect 10 grains in. Varistor In Series.