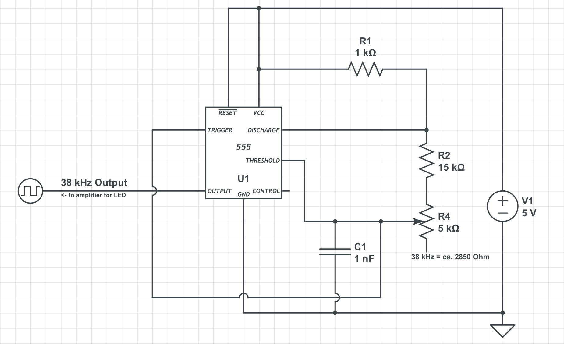
Arduino Timer Pulse Generator . Creating a sinewave generator using arduino uno, or similar, board can be done by generating a pwm (pulse width modulation). I'm reaserching for a solution to generate pulse with timer of a mega2560. In order to explain better what i want you can see the image below. A beautiful pulse of 1mhz can easily be produced using this. For a project i'm working on, i need to generate single pulses of a certain width (shortest would be 10us) at various. Learn how to use arduinopulsegenerator, a simple program for generating pulse sequences with an arduino. The manual explains the gui controls,. Arduino has 3 timers and using these we can produce a clock pulse by dividing the arduino’s 16mhz crystal frequency into parts. I'm using the following code to generate a 1mhz pulse and output it at pin 13. See the circuit diagram, calculation, board design, soldering and. System june 8, 2010, 7:18pm 1. Learn how to use a 555 timer ic to create a pulse generator module that can produce positive pulses from 4hz to 1.3khz. I have the dotted line that is a square wave. Learn how to use pulse width modulation (pwm) techniques on the arduino board to create analog outputs, dim leds, generate.
from www.auscomtech.com.au
System june 8, 2010, 7:18pm 1. I have the dotted line that is a square wave. Learn how to use a 555 timer ic to create a pulse generator module that can produce positive pulses from 4hz to 1.3khz. In order to explain better what i want you can see the image below. I'm reaserching for a solution to generate pulse with timer of a mega2560. Learn how to use arduinopulsegenerator, a simple program for generating pulse sequences with an arduino. A beautiful pulse of 1mhz can easily be produced using this. The manual explains the gui controls,. Creating a sinewave generator using arduino uno, or similar, board can be done by generating a pwm (pulse width modulation). Arduino has 3 timers and using these we can produce a clock pulse by dividing the arduino’s 16mhz crystal frequency into parts.
NE555 frequency adjustable 555 pulse generator module Arduino Computers & Controls
Arduino Timer Pulse Generator System june 8, 2010, 7:18pm 1. The manual explains the gui controls,. Arduino has 3 timers and using these we can produce a clock pulse by dividing the arduino’s 16mhz crystal frequency into parts. A beautiful pulse of 1mhz can easily be produced using this. For a project i'm working on, i need to generate single pulses of a certain width (shortest would be 10us) at various. Creating a sinewave generator using arduino uno, or similar, board can be done by generating a pwm (pulse width modulation). System june 8, 2010, 7:18pm 1. I'm reaserching for a solution to generate pulse with timer of a mega2560. See the circuit diagram, calculation, board design, soldering and. Learn how to use pulse width modulation (pwm) techniques on the arduino board to create analog outputs, dim leds, generate. Learn how to use a 555 timer ic to create a pulse generator module that can produce positive pulses from 4hz to 1.3khz. In order to explain better what i want you can see the image below. Learn how to use arduinopulsegenerator, a simple program for generating pulse sequences with an arduino. I'm using the following code to generate a 1mhz pulse and output it at pin 13. I have the dotted line that is a square wave.
From www.instructables.com
NE555 With Arduino Uno R3 6 Steps Instructables Arduino Timer Pulse Generator I'm reaserching for a solution to generate pulse with timer of a mega2560. Learn how to use pulse width modulation (pwm) techniques on the arduino board to create analog outputs, dim leds, generate. Learn how to use a 555 timer ic to create a pulse generator module that can produce positive pulses from 4hz to 1.3khz. See the circuit diagram,. Arduino Timer Pulse Generator.
From diyprojectslab.com
Monitor Pulse Rate (BPM) With Arduino & Pulse Sensor Arduino Timer Pulse Generator I'm using the following code to generate a 1mhz pulse and output it at pin 13. A beautiful pulse of 1mhz can easily be produced using this. Learn how to use arduinopulsegenerator, a simple program for generating pulse sequences with an arduino. Learn how to use pulse width modulation (pwm) techniques on the arduino board to create analog outputs, dim. Arduino Timer Pulse Generator.
From www.youtube.com
Arduino Timer Tutorial What are timers & how to use them in Arduino YouTube Arduino Timer Pulse Generator Learn how to use a 555 timer ic to create a pulse generator module that can produce positive pulses from 4hz to 1.3khz. Learn how to use pulse width modulation (pwm) techniques on the arduino board to create analog outputs, dim leds, generate. System june 8, 2010, 7:18pm 1. Learn how to use arduinopulsegenerator, a simple program for generating pulse. Arduino Timer Pulse Generator.
From deepbluembedded.com
Arduino Timers [Ultimate Guide] Arduino Timer Pulse Generator Arduino has 3 timers and using these we can produce a clock pulse by dividing the arduino’s 16mhz crystal frequency into parts. For a project i'm working on, i need to generate single pulses of a certain width (shortest would be 10us) at various. Learn how to use pulse width modulation (pwm) techniques on the arduino board to create analog. Arduino Timer Pulse Generator.
From www.aliexpress.com
20 PCS NE555 adjustable frequency pulse generator module For Arduino Smart Car in Replacement Arduino Timer Pulse Generator Learn how to use a 555 timer ic to create a pulse generator module that can produce positive pulses from 4hz to 1.3khz. A beautiful pulse of 1mhz can easily be produced using this. Arduino has 3 timers and using these we can produce a clock pulse by dividing the arduino’s 16mhz crystal frequency into parts. Learn how to use. Arduino Timer Pulse Generator.
From inegativer.com
Shop Now High Quality Low Cost Find new online shopping 5x NE555 Frequency Pulse Generator DIY Arduino Timer Pulse Generator The manual explains the gui controls,. Learn how to use arduinopulsegenerator, a simple program for generating pulse sequences with an arduino. Learn how to use a 555 timer ic to create a pulse generator module that can produce positive pulses from 4hz to 1.3khz. See the circuit diagram, calculation, board design, soldering and. I have the dotted line that is. Arduino Timer Pulse Generator.
From colourtvservicebbsr.blogspot.com
Simple Pulse Generator by IC 555 Timer ELECTRONICS PROJECTS Arduino Timer Pulse Generator Learn how to use arduinopulsegenerator, a simple program for generating pulse sequences with an arduino. A beautiful pulse of 1mhz can easily be produced using this. Learn how to use pulse width modulation (pwm) techniques on the arduino board to create analog outputs, dim leds, generate. For a project i'm working on, i need to generate single pulses of a. Arduino Timer Pulse Generator.
From www.instructables.com
Arduino Timer With On/Off Set Point 6 Steps (with Pictures) Instructables Arduino Timer Pulse Generator Learn how to use arduinopulsegenerator, a simple program for generating pulse sequences with an arduino. Learn how to use a 555 timer ic to create a pulse generator module that can produce positive pulses from 4hz to 1.3khz. In order to explain better what i want you can see the image below. I'm using the following code to generate a. Arduino Timer Pulse Generator.
From fixdbgeorge.z13.web.core.windows.net
Clock Pulse Generator Using 555 Timer Arduino Timer Pulse Generator See the circuit diagram, calculation, board design, soldering and. Creating a sinewave generator using arduino uno, or similar, board can be done by generating a pwm (pulse width modulation). System june 8, 2010, 7:18pm 1. Learn how to use a 555 timer ic to create a pulse generator module that can produce positive pulses from 4hz to 1.3khz. For a. Arduino Timer Pulse Generator.
From deepbluembedded.com
Arduino Timers [Ultimate Guide] Arduino Timer Pulse Generator The manual explains the gui controls,. For a project i'm working on, i need to generate single pulses of a certain width (shortest would be 10us) at various. A beautiful pulse of 1mhz can easily be produced using this. I have the dotted line that is a square wave. I'm reaserching for a solution to generate pulse with timer of. Arduino Timer Pulse Generator.
From maker.pro
555 Pulse Generator Module, How it Works Arduino Maker Pro Arduino Timer Pulse Generator See the circuit diagram, calculation, board design, soldering and. Learn how to use pulse width modulation (pwm) techniques on the arduino board to create analog outputs, dim leds, generate. A beautiful pulse of 1mhz can easily be produced using this. For a project i'm working on, i need to generate single pulses of a certain width (shortest would be 10us). Arduino Timer Pulse Generator.
From maker.pro
555 Pulse Generator Module, How it Works Arduino Maker Pro Arduino Timer Pulse Generator A beautiful pulse of 1mhz can easily be produced using this. For a project i'm working on, i need to generate single pulses of a certain width (shortest would be 10us) at various. I have the dotted line that is a square wave. In order to explain better what i want you can see the image below. Arduino has 3. Arduino Timer Pulse Generator.
From www.pinterest.com
Arduino Timer Tutorial Arduino, Arduino projects, Timer Arduino Timer Pulse Generator The manual explains the gui controls,. Learn how to use arduinopulsegenerator, a simple program for generating pulse sequences with an arduino. Creating a sinewave generator using arduino uno, or similar, board can be done by generating a pwm (pulse width modulation). See the circuit diagram, calculation, board design, soldering and. I'm using the following code to generate a 1mhz pulse. Arduino Timer Pulse Generator.
From www.auscomtech.com.au
NE555 frequency adjustable 555 pulse generator module Arduino Computers & Controls Arduino Timer Pulse Generator System june 8, 2010, 7:18pm 1. Arduino has 3 timers and using these we can produce a clock pulse by dividing the arduino’s 16mhz crystal frequency into parts. Learn how to use a 555 timer ic to create a pulse generator module that can produce positive pulses from 4hz to 1.3khz. I'm using the following code to generate a 1mhz. Arduino Timer Pulse Generator.
From www.engineersgarage.com
Variable Frequency PWM(Pulse Width Modulation) signal generation using Timers of Arduino Arduino Timer Pulse Generator Learn how to use arduinopulsegenerator, a simple program for generating pulse sequences with an arduino. In order to explain better what i want you can see the image below. Arduino has 3 timers and using these we can produce a clock pulse by dividing the arduino’s 16mhz crystal frequency into parts. Creating a sinewave generator using arduino uno, or similar,. Arduino Timer Pulse Generator.
From elimelecsarduinoprojects.blogspot.com
Elimeléc's Arduino Projects Arduino square wave pulse generator using the tone() library and Arduino Timer Pulse Generator System june 8, 2010, 7:18pm 1. For a project i'm working on, i need to generate single pulses of a certain width (shortest would be 10us) at various. I have the dotted line that is a square wave. I'm using the following code to generate a 1mhz pulse and output it at pin 13. Learn how to use arduinopulsegenerator, a. Arduino Timer Pulse Generator.
From www.jdohdds.com
Arduino Timer Tutorial Using Arduino Timers With Examples, 40 OFF Arduino Timer Pulse Generator Learn how to use arduinopulsegenerator, a simple program for generating pulse sequences with an arduino. Learn how to use a 555 timer ic to create a pulse generator module that can produce positive pulses from 4hz to 1.3khz. A beautiful pulse of 1mhz can easily be produced using this. I'm reaserching for a solution to generate pulse with timer of. Arduino Timer Pulse Generator.
From www.auscomtech.com.au
NE555 frequency adjustable 555 pulse generator module Arduino Computers & Controls Arduino Timer Pulse Generator In order to explain better what i want you can see the image below. See the circuit diagram, calculation, board design, soldering and. I'm using the following code to generate a 1mhz pulse and output it at pin 13. Creating a sinewave generator using arduino uno, or similar, board can be done by generating a pwm (pulse width modulation). I'm. Arduino Timer Pulse Generator.
From hopetikhonova.blogspot.com
NE555 Adjustable Frequency Pulse Generator Module for Arduino Smart Car Arduino Timer Pulse Generator See the circuit diagram, calculation, board design, soldering and. I have the dotted line that is a square wave. In order to explain better what i want you can see the image below. Arduino has 3 timers and using these we can produce a clock pulse by dividing the arduino’s 16mhz crystal frequency into parts. A beautiful pulse of 1mhz. Arduino Timer Pulse Generator.
From barberena.com.mx
555 Pulse Generator Module, How It Works Arduino Maker Pro, 55 OFF Arduino Timer Pulse Generator For a project i'm working on, i need to generate single pulses of a certain width (shortest would be 10us) at various. I'm reaserching for a solution to generate pulse with timer of a mega2560. I have the dotted line that is a square wave. I'm using the following code to generate a 1mhz pulse and output it at pin. Arduino Timer Pulse Generator.
From wiringfixunchancy.z13.web.core.windows.net
Clock Pulse Generator Using 555 Timer Arduino Timer Pulse Generator See the circuit diagram, calculation, board design, soldering and. A beautiful pulse of 1mhz can easily be produced using this. System june 8, 2010, 7:18pm 1. I'm using the following code to generate a 1mhz pulse and output it at pin 13. Learn how to use pulse width modulation (pwm) techniques on the arduino board to create analog outputs, dim. Arduino Timer Pulse Generator.
From techmakers.com.my
NE555 JRC555 555 High Precision Timer 555 Timers Programming Oscillator IC/Module Frequency Arduino Timer Pulse Generator See the circuit diagram, calculation, board design, soldering and. The manual explains the gui controls,. A beautiful pulse of 1mhz can easily be produced using this. Learn how to use arduinopulsegenerator, a simple program for generating pulse sequences with an arduino. Learn how to use a 555 timer ic to create a pulse generator module that can produce positive pulses. Arduino Timer Pulse Generator.
From hopetikhonova.blogspot.com
NE555 Adjustable Frequency Pulse Generator Module for Arduino Smart Car Arduino Timer Pulse Generator Learn how to use arduinopulsegenerator, a simple program for generating pulse sequences with an arduino. System june 8, 2010, 7:18pm 1. I have the dotted line that is a square wave. The manual explains the gui controls,. Learn how to use pulse width modulation (pwm) techniques on the arduino board to create analog outputs, dim leds, generate. I'm reaserching for. Arduino Timer Pulse Generator.
From www.amazon.com
2PCS NE555 Adjustable Frequency Pulse Generator Module for for Arduino Smart Car Arduino Timer Pulse Generator For a project i'm working on, i need to generate single pulses of a certain width (shortest would be 10us) at various. Learn how to use pulse width modulation (pwm) techniques on the arduino board to create analog outputs, dim leds, generate. System june 8, 2010, 7:18pm 1. Arduino has 3 timers and using these we can produce a clock. Arduino Timer Pulse Generator.
From www.indiamart.com
Digital NE555 Frequency Adjustable Pulse Generator Module for Arduino at Rs 55/piece in Ahmedabad Arduino Timer Pulse Generator Creating a sinewave generator using arduino uno, or similar, board can be done by generating a pwm (pulse width modulation). Arduino has 3 timers and using these we can produce a clock pulse by dividing the arduino’s 16mhz crystal frequency into parts. The manual explains the gui controls,. I'm reaserching for a solution to generate pulse with timer of a. Arduino Timer Pulse Generator.
From projecthub.arduino.cc
Internal Timers of Arduino Arduino Project Hub Arduino Timer Pulse Generator Creating a sinewave generator using arduino uno, or similar, board can be done by generating a pwm (pulse width modulation). I'm using the following code to generate a 1mhz pulse and output it at pin 13. See the circuit diagram, calculation, board design, soldering and. I have the dotted line that is a square wave. For a project i'm working. Arduino Timer Pulse Generator.
From bestengineeringprojects.com
Pulse Generator Circuit Cum Timer Circuit Engineering Projects Arduino Timer Pulse Generator Learn how to use pulse width modulation (pwm) techniques on the arduino board to create analog outputs, dim leds, generate. A beautiful pulse of 1mhz can easily be produced using this. I have the dotted line that is a square wave. I'm using the following code to generate a 1mhz pulse and output it at pin 13. Learn how to. Arduino Timer Pulse Generator.
From create.arduino.cc
Nextion/Arduino Pulse Generator Arduino Project Hub Arduino Timer Pulse Generator Learn how to use arduinopulsegenerator, a simple program for generating pulse sequences with an arduino. For a project i'm working on, i need to generate single pulses of a certain width (shortest would be 10us) at various. System june 8, 2010, 7:18pm 1. Creating a sinewave generator using arduino uno, or similar, board can be done by generating a pwm. Arduino Timer Pulse Generator.
From hopetikhonova.blogspot.com
NE555 Adjustable Frequency Pulse Generator Module for Arduino Smart Car Arduino Timer Pulse Generator The manual explains the gui controls,. Learn how to use a 555 timer ic to create a pulse generator module that can produce positive pulses from 4hz to 1.3khz. Learn how to use pulse width modulation (pwm) techniques on the arduino board to create analog outputs, dim leds, generate. Creating a sinewave generator using arduino uno, or similar, board can. Arduino Timer Pulse Generator.
From www.pewduino.org
IRLED Pulse Generator Pewduino an Arduino based laser tag system Arduino Timer Pulse Generator I have the dotted line that is a square wave. Learn how to use arduinopulsegenerator, a simple program for generating pulse sequences with an arduino. For a project i'm working on, i need to generate single pulses of a certain width (shortest would be 10us) at various. I'm reaserching for a solution to generate pulse with timer of a mega2560.. Arduino Timer Pulse Generator.
From deepbluembedded.com
Arduino Counter Timer Mode Tutorial & Code Examples Arduino Timer Pulse Generator See the circuit diagram, calculation, board design, soldering and. I'm reaserching for a solution to generate pulse with timer of a mega2560. The manual explains the gui controls,. Learn how to use pulse width modulation (pwm) techniques on the arduino board to create analog outputs, dim leds, generate. Arduino has 3 timers and using these we can produce a clock. Arduino Timer Pulse Generator.
From www.engineersgarage.com
Variable Frequency PWM(Pulse Width Modulation) signal generation using Timers of Arduino Arduino Timer Pulse Generator Learn how to use pulse width modulation (pwm) techniques on the arduino board to create analog outputs, dim leds, generate. Learn how to use a 555 timer ic to create a pulse generator module that can produce positive pulses from 4hz to 1.3khz. Learn how to use arduinopulsegenerator, a simple program for generating pulse sequences with an arduino. A beautiful. Arduino Timer Pulse Generator.
From www.auscomtech.com.au
NE555 frequency adjustable 555 pulse generator module Arduino Computers & Controls Arduino Timer Pulse Generator See the circuit diagram, calculation, board design, soldering and. I have the dotted line that is a square wave. The manual explains the gui controls,. Learn how to use arduinopulsegenerator, a simple program for generating pulse sequences with an arduino. For a project i'm working on, i need to generate single pulses of a certain width (shortest would be 10us). Arduino Timer Pulse Generator.
From www.visuino.com
Arduino Pulse Generator Frequency Sweep Visuino Visual Development for Arduino Arduino Timer Pulse Generator For a project i'm working on, i need to generate single pulses of a certain width (shortest would be 10us) at various. Learn how to use arduinopulsegenerator, a simple program for generating pulse sequences with an arduino. The manual explains the gui controls,. I have the dotted line that is a square wave. A beautiful pulse of 1mhz can easily. Arduino Timer Pulse Generator.
From www.ee-diary.com
Programming Arduino Timer 1 in Fast PWM mode eediary Arduino Timer Pulse Generator Creating a sinewave generator using arduino uno, or similar, board can be done by generating a pwm (pulse width modulation). Learn how to use arduinopulsegenerator, a simple program for generating pulse sequences with an arduino. Learn how to use a 555 timer ic to create a pulse generator module that can produce positive pulses from 4hz to 1.3khz. The manual. Arduino Timer Pulse Generator.