What Is Value Stream Management . Value stream management is a technique to optimize the flow of business value from customer request to delivery. Value stream management is a lean business practice that helps determine the value of software development and delivery efforts and resources. Learn how it applies to software development, what are the benefits, and what.
        	
		 
	 
    
         
         
        from www.pinterest.nz 
     
        
        Value stream management is a lean business practice that helps determine the value of software development and delivery efforts and resources. Value stream management is a technique to optimize the flow of business value from customer request to delivery. Learn how it applies to software development, what are the benefits, and what.
    
    	
		 
	 
    This is one of the value stream mapping templates that you can use to 
    What Is Value Stream Management  Value stream management is a technique to optimize the flow of business value from customer request to delivery. Value stream management is a technique to optimize the flow of business value from customer request to delivery. Learn how it applies to software development, what are the benefits, and what. Value stream management is a lean business practice that helps determine the value of software development and delivery efforts and resources.
 
    
         
        From www.slideshare.net 
                    Value Stream Mapping Process Products What Is Value Stream Management  Value stream management is a technique to optimize the flow of business value from customer request to delivery. Value stream management is a lean business practice that helps determine the value of software development and delivery efforts and resources. Learn how it applies to software development, what are the benefits, and what. What Is Value Stream Management.
     
    
         
        From www.allstacks.com 
                    What is Value Stream Management? What Is Value Stream Management  Learn how it applies to software development, what are the benefits, and what. Value stream management is a technique to optimize the flow of business value from customer request to delivery. Value stream management is a lean business practice that helps determine the value of software development and delivery efforts and resources. What Is Value Stream Management.
     
    
         
        From www.youtube.com 
                    What is Value Stream Mapping ? How to create Simplified Value Stream What Is Value Stream Management  Value stream management is a technique to optimize the flow of business value from customer request to delivery. Value stream management is a lean business practice that helps determine the value of software development and delivery efforts and resources. Learn how it applies to software development, what are the benefits, and what. What Is Value Stream Management.
     
    
         
        From blog.planview.com 
                    What is Value Stream Management in software delivery? What Is Value Stream Management  Value stream management is a technique to optimize the flow of business value from customer request to delivery. Value stream management is a lean business practice that helps determine the value of software development and delivery efforts and resources. Learn how it applies to software development, what are the benefits, and what. What Is Value Stream Management.
     
    
         
        From capeprojectmanagement.com 
                    Value Stream Mapping Cape Project Management, Inc. What Is Value Stream Management  Value stream management is a technique to optimize the flow of business value from customer request to delivery. Learn how it applies to software development, what are the benefits, and what. Value stream management is a lean business practice that helps determine the value of software development and delivery efforts and resources. What Is Value Stream Management.
     
    
         
        From www.projectengineer.net 
                    What is a Value Stream? What Is Value Stream Management  Learn how it applies to software development, what are the benefits, and what. Value stream management is a technique to optimize the flow of business value from customer request to delivery. Value stream management is a lean business practice that helps determine the value of software development and delivery efforts and resources. What Is Value Stream Management.
     
    
         
        From goleansixsigma.com 
                    Value Stream Map Template & Example What Is Value Stream Management  Value stream management is a technique to optimize the flow of business value from customer request to delivery. Learn how it applies to software development, what are the benefits, and what. Value stream management is a lean business practice that helps determine the value of software development and delivery efforts and resources. What Is Value Stream Management.
     
    
         
        From www.bmc.com 
                    Value Stream Mapping (VSM) Tutorial with Examples & Tips BMC Software What Is Value Stream Management  Learn how it applies to software development, what are the benefits, and what. Value stream management is a lean business practice that helps determine the value of software development and delivery efforts and resources. Value stream management is a technique to optimize the flow of business value from customer request to delivery. What Is Value Stream Management.
     
    
         
        From www.altamira.ai 
                    What is Value Stream Management and Why it’s so Important! Altamira What Is Value Stream Management  Value stream management is a technique to optimize the flow of business value from customer request to delivery. Value stream management is a lean business practice that helps determine the value of software development and delivery efforts and resources. Learn how it applies to software development, what are the benefits, and what. What Is Value Stream Management.
     
    
         
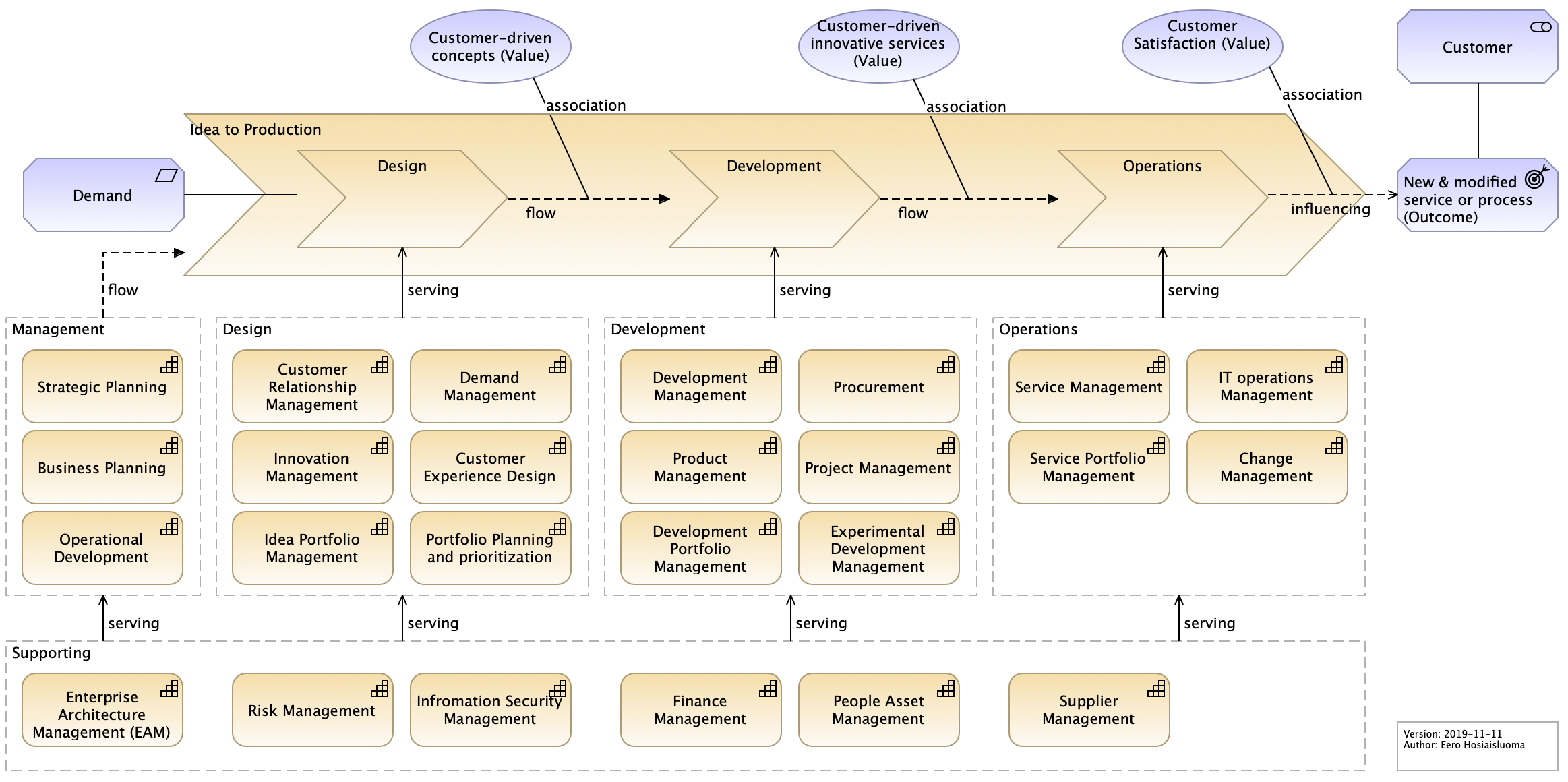
        From www.hosiaisluoma.fi 
                    Value Stream Modelling Holistic Enterprise Development What Is Value Stream Management  Value stream management is a technique to optimize the flow of business value from customer request to delivery. Learn how it applies to software development, what are the benefits, and what. Value stream management is a lean business practice that helps determine the value of software development and delivery efforts and resources. What Is Value Stream Management.
     
    
         
        From www.altamira.ai 
                    What is Value Stream Management and Why it’s so Important! Altamira What Is Value Stream Management  Value stream management is a technique to optimize the flow of business value from customer request to delivery. Learn how it applies to software development, what are the benefits, and what. Value stream management is a lean business practice that helps determine the value of software development and delivery efforts and resources. What Is Value Stream Management.
     
    
         
        From www.cloudbees.com 
                    Value Stream Management Software Delivery Visibility and Insight What Is Value Stream Management  Value stream management is a technique to optimize the flow of business value from customer request to delivery. Learn how it applies to software development, what are the benefits, and what. Value stream management is a lean business practice that helps determine the value of software development and delivery efforts and resources. What Is Value Stream Management.
     
    
         
        From www.slideshare.net 
                    Value Stream Mapping Process Define Products (good or services) with What Is Value Stream Management  Learn how it applies to software development, what are the benefits, and what. Value stream management is a lean business practice that helps determine the value of software development and delivery efforts and resources. Value stream management is a technique to optimize the flow of business value from customer request to delivery. What Is Value Stream Management.
     
    
         
        From blog.planview.com 
                    What is Value Stream Management in software delivery? What Is Value Stream Management  Value stream management is a lean business practice that helps determine the value of software development and delivery efforts and resources. Value stream management is a technique to optimize the flow of business value from customer request to delivery. Learn how it applies to software development, what are the benefits, and what. What Is Value Stream Management.
     
    
         
        From www.kaufmanglobal.com 
                    Value Stream Map Kaufman Global Lean and Operational Excellence What Is Value Stream Management  Learn how it applies to software development, what are the benefits, and what. Value stream management is a lean business practice that helps determine the value of software development and delivery efforts and resources. Value stream management is a technique to optimize the flow of business value from customer request to delivery. What Is Value Stream Management.
     
    
         
        From valueinsights.ch 
                    Difference between Value Streams and Processes Value Insights What Is Value Stream Management  Value stream management is a lean business practice that helps determine the value of software development and delivery efforts and resources. Learn how it applies to software development, what are the benefits, and what. Value stream management is a technique to optimize the flow of business value from customer request to delivery. What Is Value Stream Management.
     
    
         
        From leanconstruction.org 
                    Value Stream Mapping [Definition, Process & Examples] What Is Value Stream Management  Learn how it applies to software development, what are the benefits, and what. Value stream management is a lean business practice that helps determine the value of software development and delivery efforts and resources. Value stream management is a technique to optimize the flow of business value from customer request to delivery. What Is Value Stream Management.
     
    
         
        From www.3cs.ch 
                    Automated Value Stream Maps This view of service management... What Is Value Stream Management  Learn how it applies to software development, what are the benefits, and what. Value stream management is a technique to optimize the flow of business value from customer request to delivery. Value stream management is a lean business practice that helps determine the value of software development and delivery efforts and resources. What Is Value Stream Management.
     
    
         
        From processmentors.com 
                    Roles of Value Stream Management Part 2 of 2 Process Mentors What Is Value Stream Management  Value stream management is a lean business practice that helps determine the value of software development and delivery efforts and resources. Learn how it applies to software development, what are the benefits, and what. Value stream management is a technique to optimize the flow of business value from customer request to delivery. What Is Value Stream Management.
     
    
         
        From www.purdue.edu 
                    Value Stream Mapping Purdue Lean Six Sigma Online What Is Value Stream Management  Value stream management is a lean business practice that helps determine the value of software development and delivery efforts and resources. Value stream management is a technique to optimize the flow of business value from customer request to delivery. Learn how it applies to software development, what are the benefits, and what. What Is Value Stream Management.
     
    
         
        From info.planview.com 
                    What is Value Stream Management and How Do I Use It? What Is Value Stream Management  Value stream management is a lean business practice that helps determine the value of software development and delivery efforts and resources. Learn how it applies to software development, what are the benefits, and what. Value stream management is a technique to optimize the flow of business value from customer request to delivery. What Is Value Stream Management.
     
    
         
        From www.xenonstack.com 
                    What is Value Stream Management? Complete Guide What Is Value Stream Management  Learn how it applies to software development, what are the benefits, and what. Value stream management is a technique to optimize the flow of business value from customer request to delivery. Value stream management is a lean business practice that helps determine the value of software development and delivery efforts and resources. What Is Value Stream Management.
     
    
         
        From www.altamira.ai 
                    What is Value Stream Management and Why it’s so Important! Altamira What Is Value Stream Management  Learn how it applies to software development, what are the benefits, and what. Value stream management is a technique to optimize the flow of business value from customer request to delivery. Value stream management is a lean business practice that helps determine the value of software development and delivery efforts and resources. What Is Value Stream Management.
     
    
         
        From www.pinterest.nz 
                    This is one of the value stream mapping templates that you can use to What Is Value Stream Management  Learn how it applies to software development, what are the benefits, and what. Value stream management is a lean business practice that helps determine the value of software development and delivery efforts and resources. Value stream management is a technique to optimize the flow of business value from customer request to delivery. What Is Value Stream Management.
     
    
         
        From www.lean.org 
                    Value Stream Mapping Overview Lean Enterprise Institute What Is Value Stream Management  Learn how it applies to software development, what are the benefits, and what. Value stream management is a technique to optimize the flow of business value from customer request to delivery. Value stream management is a lean business practice that helps determine the value of software development and delivery efforts and resources. What Is Value Stream Management.
     
    
         
        From daaniifaiq6.blogspot.com 
                    Manufacturing Value Stream Map What Is Value Stream Management  Value stream management is a lean business practice that helps determine the value of software development and delivery efforts and resources. Value stream management is a technique to optimize the flow of business value from customer request to delivery. Learn how it applies to software development, what are the benefits, and what. What Is Value Stream Management.
     
    
         
        From www.lean.org 
                    Value Stream Mapping Overview Lean Enterprise Institute What Is Value Stream Management  Value stream management is a technique to optimize the flow of business value from customer request to delivery. Learn how it applies to software development, what are the benefits, and what. Value stream management is a lean business practice that helps determine the value of software development and delivery efforts and resources. What Is Value Stream Management.
     
    
         
        From www.xenonstack.com 
                    Top 5 Value Stream Management Tools Everything you need to know What Is Value Stream Management  Value stream management is a lean business practice that helps determine the value of software development and delivery efforts and resources. Learn how it applies to software development, what are the benefits, and what. Value stream management is a technique to optimize the flow of business value from customer request to delivery. What Is Value Stream Management.
     
    
         
        From www.pinterest.ca 
                    This is a value stream map that illustrates a simplified data What Is Value Stream Management  Value stream management is a lean business practice that helps determine the value of software development and delivery efforts and resources. Value stream management is a technique to optimize the flow of business value from customer request to delivery. Learn how it applies to software development, what are the benefits, and what. What Is Value Stream Management.
     
    
         
        From blog.i-nexus.com 
                    4 essential value stream analyses to assess your flow What Is Value Stream Management  Learn how it applies to software development, what are the benefits, and what. Value stream management is a lean business practice that helps determine the value of software development and delivery efforts and resources. Value stream management is a technique to optimize the flow of business value from customer request to delivery. What Is Value Stream Management.
     
    
         
        From boardmix.com 
                    How to Do Value Stream Mapping in Excel? What Is Value Stream Management  Value stream management is a technique to optimize the flow of business value from customer request to delivery. Value stream management is a lean business practice that helps determine the value of software development and delivery efforts and resources. Learn how it applies to software development, what are the benefits, and what. What Is Value Stream Management.
     
    
         
        From www.slideserve.com 
                    PPT Value Stream Mapping PowerPoint Presentation, free download ID What Is Value Stream Management  Learn how it applies to software development, what are the benefits, and what. Value stream management is a technique to optimize the flow of business value from customer request to delivery. Value stream management is a lean business practice that helps determine the value of software development and delivery efforts and resources. What Is Value Stream Management.
     
    
         
        From www.slideteam.net 
                    Value Stream Map For Supply Chain Management PowerPoint Slides What Is Value Stream Management  Learn how it applies to software development, what are the benefits, and what. Value stream management is a lean business practice that helps determine the value of software development and delivery efforts and resources. Value stream management is a technique to optimize the flow of business value from customer request to delivery. What Is Value Stream Management.
     
    
         
        From www.conceptdraw.com 
                    Value Stream Mapping Solution What Is Value Stream Management  Value stream management is a technique to optimize the flow of business value from customer request to delivery. Value stream management is a lean business practice that helps determine the value of software development and delivery efforts and resources. Learn how it applies to software development, what are the benefits, and what. What Is Value Stream Management.