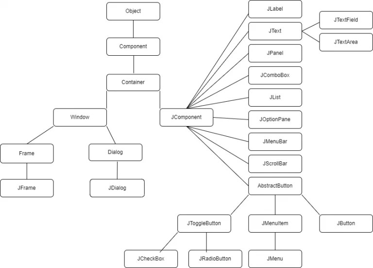
Java Swing Hierarchy . This swing java tutorial describes developing graphical user interfaces (guis). If you download an individual example, take care to have all the. Hierarchy for package javax.swing package hierarchies: Yet, at this stage, all. Hierarchy of java swing classes. Some of the commonly used packages in java swing are: As you can see, there is a fair number of swing classes in the hierarchy. The java swing api hierarchy is shown below: Swing is built on top of awt, which is the reason why every swing class inherits an awt class. The hierarchy of java swing api is given below.
from voyager.deanza.edu
If you download an individual example, take care to have all the. As you can see, there is a fair number of swing classes in the hierarchy. This swing java tutorial describes developing graphical user interfaces (guis). Hierarchy for package javax.swing package hierarchies: The java swing api hierarchy is shown below: The hierarchy of java swing api is given below. Swing is built on top of awt, which is the reason why every swing class inherits an awt class. Hierarchy of java swing classes. Yet, at this stage, all. Some of the commonly used packages in java swing are:
CIS 35A Introduction to Java Programming
Java Swing Hierarchy Swing is built on top of awt, which is the reason why every swing class inherits an awt class. If you download an individual example, take care to have all the. The hierarchy of java swing api is given below. Hierarchy of java swing classes. Hierarchy for package javax.swing package hierarchies: As you can see, there is a fair number of swing classes in the hierarchy. The java swing api hierarchy is shown below: Swing is built on top of awt, which is the reason why every swing class inherits an awt class. Some of the commonly used packages in java swing are: This swing java tutorial describes developing graphical user interfaces (guis). Yet, at this stage, all.
From runestone.academy
Java Swing Library Java Swing Hierarchy Hierarchy for package javax.swing package hierarchies: As you can see, there is a fair number of swing classes in the hierarchy. Yet, at this stage, all. The hierarchy of java swing api is given below. Swing is built on top of awt, which is the reason why every swing class inherits an awt class. The java swing api hierarchy is. Java Swing Hierarchy.
From www.researchgate.net
Class hierarchy of Java elements. Download Scientific Diagram Java Swing Hierarchy Swing is built on top of awt, which is the reason why every swing class inherits an awt class. If you download an individual example, take care to have all the. Hierarchy for package javax.swing package hierarchies: As you can see, there is a fair number of swing classes in the hierarchy. Some of the commonly used packages in java. Java Swing Hierarchy.
From stackoverflow.com
clarification on inheritance hierarchy for the component class in Java Java Swing Hierarchy Hierarchy for package javax.swing package hierarchies: The java swing api hierarchy is shown below: The hierarchy of java swing api is given below. Some of the commonly used packages in java swing are: This swing java tutorial describes developing graphical user interfaces (guis). Swing is built on top of awt, which is the reason why every swing class inherits an. Java Swing Hierarchy.
From www.startertutorials.com
Introduction to AWT Core java tutorial for beginners Java Swing Hierarchy Some of the commonly used packages in java swing are: This swing java tutorial describes developing graphical user interfaces (guis). As you can see, there is a fair number of swing classes in the hierarchy. Hierarchy for package javax.swing package hierarchies: Swing is built on top of awt, which is the reason why every swing class inherits an awt class.. Java Swing Hierarchy.
From www.programcreek.com
The Interface and Class Hierarchy Diagram of Java Collections Program Java Swing Hierarchy As you can see, there is a fair number of swing classes in the hierarchy. Swing is built on top of awt, which is the reason why every swing class inherits an awt class. Yet, at this stage, all. Some of the commonly used packages in java swing are: Hierarchy of java swing classes. The hierarchy of java swing api. Java Swing Hierarchy.
From tejasmr.medium.com
SWING in Java 1. Introduction. You have completed a course on Java and Java Swing Hierarchy As you can see, there is a fair number of swing classes in the hierarchy. The java swing api hierarchy is shown below: If you download an individual example, take care to have all the. The hierarchy of java swing api is given below. Hierarchy of java swing classes. Yet, at this stage, all. This swing java tutorial describes developing. Java Swing Hierarchy.
From www.javaskool.com
Swing Java Foundation Classes Java Swing Hierarchy If you download an individual example, take care to have all the. Swing is built on top of awt, which is the reason why every swing class inherits an awt class. Some of the commonly used packages in java swing are: Hierarchy of java swing classes. Hierarchy for package javax.swing package hierarchies: The hierarchy of java swing api is given. Java Swing Hierarchy.
From runestone.academy
Java Swing Library Java Swing Hierarchy If you download an individual example, take care to have all the. Yet, at this stage, all. The hierarchy of java swing api is given below. As you can see, there is a fair number of swing classes in the hierarchy. Hierarchy of java swing classes. Swing is built on top of awt, which is the reason why every swing. Java Swing Hierarchy.
From codersathi.com
Difference between AWT and Swing CoderSathi Java Swing Hierarchy If you download an individual example, take care to have all the. As you can see, there is a fair number of swing classes in the hierarchy. Swing is built on top of awt, which is the reason why every swing class inherits an awt class. This swing java tutorial describes developing graphical user interfaces (guis). Yet, at this stage,. Java Swing Hierarchy.
From www.softwaretestinghelp.com
Java SWING Tutorial Container, Components and Event Handling Java Swing Hierarchy This swing java tutorial describes developing graphical user interfaces (guis). Yet, at this stage, all. The java swing api hierarchy is shown below: If you download an individual example, take care to have all the. Hierarchy of java swing classes. Some of the commonly used packages in java swing are: The hierarchy of java swing api is given below. Swing. Java Swing Hierarchy.
From www.codingninjas.com
Features of Java Swing Coding Ninjas Java Swing Hierarchy Hierarchy for package javax.swing package hierarchies: If you download an individual example, take care to have all the. The java swing api hierarchy is shown below: This swing java tutorial describes developing graphical user interfaces (guis). Hierarchy of java swing classes. The hierarchy of java swing api is given below. Swing is built on top of awt, which is the. Java Swing Hierarchy.
From www.tuteworld.com
Java Collections Hierarchy Tutorial Java Swing Hierarchy The java swing api hierarchy is shown below: Hierarchy of java swing classes. Hierarchy for package javax.swing package hierarchies: Swing is built on top of awt, which is the reason why every swing class inherits an awt class. As you can see, there is a fair number of swing classes in the hierarchy. Yet, at this stage, all. The hierarchy. Java Swing Hierarchy.
From www.javatpoint.com
Collections in Java javatpoint Java Swing Hierarchy This swing java tutorial describes developing graphical user interfaces (guis). Yet, at this stage, all. The hierarchy of java swing api is given below. Hierarchy of java swing classes. As you can see, there is a fair number of swing classes in the hierarchy. Swing is built on top of awt, which is the reason why every swing class inherits. Java Swing Hierarchy.
From www.javatpoint.com
Java Swing Tutorial javatpoint Java Swing Hierarchy Hierarchy for package javax.swing package hierarchies: As you can see, there is a fair number of swing classes in the hierarchy. Yet, at this stage, all. If you download an individual example, take care to have all the. Swing is built on top of awt, which is the reason why every swing class inherits an awt class. Hierarchy of java. Java Swing Hierarchy.
From www.javatpoint.com
AWT and Swing in Java Javatpoint Java Swing Hierarchy The hierarchy of java swing api is given below. The java swing api hierarchy is shown below: As you can see, there is a fair number of swing classes in the hierarchy. Swing is built on top of awt, which is the reason why every swing class inherits an awt class. Hierarchy for package javax.swing package hierarchies: Yet, at this. Java Swing Hierarchy.
From faculty.kutztown.edu
Class Hierarchy of Java Swing Components Java Swing Hierarchy Yet, at this stage, all. The java swing api hierarchy is shown below: Swing is built on top of awt, which is the reason why every swing class inherits an awt class. Hierarchy of java swing classes. Some of the commonly used packages in java swing are: As you can see, there is a fair number of swing classes in. Java Swing Hierarchy.
From www.youtube.com
103Swing Class hierarchy diagram in and containers Java Swing Hierarchy Yet, at this stage, all. The java swing api hierarchy is shown below: Swing is built on top of awt, which is the reason why every swing class inherits an awt class. Hierarchy for package javax.swing package hierarchies: The hierarchy of java swing api is given below. As you can see, there is a fair number of swing classes in. Java Swing Hierarchy.
From www3.ntu.edu.sg
GUI Programming Part 2 Java Programming Tutorial Java Swing Hierarchy This swing java tutorial describes developing graphical user interfaces (guis). Hierarchy for package javax.swing package hierarchies: If you download an individual example, take care to have all the. The java swing api hierarchy is shown below: As you can see, there is a fair number of swing classes in the hierarchy. Some of the commonly used packages in java swing. Java Swing Hierarchy.
From www.simplilearn.com.cach3.com
Collections In Java and How to Implement Them? [Updated] Java Swing Hierarchy As you can see, there is a fair number of swing classes in the hierarchy. Some of the commonly used packages in java swing are: Hierarchy for package javax.swing package hierarchies: The java swing api hierarchy is shown below: Swing is built on top of awt, which is the reason why every swing class inherits an awt class. This swing. Java Swing Hierarchy.
From www.scaler.com
Java Swing Tutorial Scaler Topics Java Swing Hierarchy As you can see, there is a fair number of swing classes in the hierarchy. If you download an individual example, take care to have all the. Swing is built on top of awt, which is the reason why every swing class inherits an awt class. The java swing api hierarchy is shown below: Some of the commonly used packages. Java Swing Hierarchy.
From www.educba.com
Swing Program in JAVA A Brief Overview of Swing Program in Java Java Swing Hierarchy The java swing api hierarchy is shown below: If you download an individual example, take care to have all the. As you can see, there is a fair number of swing classes in the hierarchy. Some of the commonly used packages in java swing are: Yet, at this stage, all. Hierarchy of java swing classes. Swing is built on top. Java Swing Hierarchy.
From www.slideserve.com
PPT Introduction to GUI Programming in Java Frames, Simple Java Swing Hierarchy Hierarchy of java swing classes. The hierarchy of java swing api is given below. Yet, at this stage, all. Some of the commonly used packages in java swing are: The java swing api hierarchy is shown below: If you download an individual example, take care to have all the. As you can see, there is a fair number of swing. Java Swing Hierarchy.
From www.startertutorials.com
Introduction to Swing Core java tutorial for beginners Java Swing Hierarchy Yet, at this stage, all. Some of the commonly used packages in java swing are: Hierarchy of java swing classes. Swing is built on top of awt, which is the reason why every swing class inherits an awt class. The hierarchy of java swing api is given below. The java swing api hierarchy is shown below: As you can see,. Java Swing Hierarchy.
From www.codingninjas.com
Swing Components in java Coding Ninjas Java Swing Hierarchy The java swing api hierarchy is shown below: Hierarchy for package javax.swing package hierarchies: The hierarchy of java swing api is given below. Swing is built on top of awt, which is the reason why every swing class inherits an awt class. As you can see, there is a fair number of swing classes in the hierarchy. This swing java. Java Swing Hierarchy.
From www.spacehservices.com
Learning Java Chapter 6 Java Java Swing Hierarchy The java swing api hierarchy is shown below: As you can see, there is a fair number of swing classes in the hierarchy. If you download an individual example, take care to have all the. Swing is built on top of awt, which is the reason why every swing class inherits an awt class. Yet, at this stage, all. Some. Java Swing Hierarchy.
From www.scaler.com
Difference Between AWT and Swing in Java Scaler Topics Java Swing Hierarchy This swing java tutorial describes developing graphical user interfaces (guis). Hierarchy for package javax.swing package hierarchies: The java swing api hierarchy is shown below: The hierarchy of java swing api is given below. Yet, at this stage, all. Swing is built on top of awt, which is the reason why every swing class inherits an awt class. Hierarchy of java. Java Swing Hierarchy.
From slideplayer.com
Java Swing. ppt download Java Swing Hierarchy This swing java tutorial describes developing graphical user interfaces (guis). The hierarchy of java swing api is given below. Yet, at this stage, all. As you can see, there is a fair number of swing classes in the hierarchy. Hierarchy for package javax.swing package hierarchies: Swing is built on top of awt, which is the reason why every swing class. Java Swing Hierarchy.
From voyager.deanza.edu
CIS 35A Introduction to Java Programming Java Swing Hierarchy The java swing api hierarchy is shown below: If you download an individual example, take care to have all the. Swing is built on top of awt, which is the reason why every swing class inherits an awt class. Some of the commonly used packages in java swing are: Hierarchy of java swing classes. Hierarchy for package javax.swing package hierarchies:. Java Swing Hierarchy.
From examples.javacodegeeks.com
How to Create a Java Gui with Swing Java Code Geeks Java Swing Hierarchy This swing java tutorial describes developing graphical user interfaces (guis). The java swing api hierarchy is shown below: Hierarchy for package javax.swing package hierarchies: Some of the commonly used packages in java swing are: Hierarchy of java swing classes. The hierarchy of java swing api is given below. Swing is built on top of awt, which is the reason why. Java Swing Hierarchy.
From www.scientecheasy.com
Collection Hierarchy in Java Collection Interface Scientech Easy Java Swing Hierarchy As you can see, there is a fair number of swing classes in the hierarchy. Some of the commonly used packages in java swing are: Hierarchy of java swing classes. This swing java tutorial describes developing graphical user interfaces (guis). Swing is built on top of awt, which is the reason why every swing class inherits an awt class. The. Java Swing Hierarchy.
From examples.javacodegeeks.com
JAVA Swing Component Tutorial Examples Java Code Geeks 2022 Java Swing Hierarchy As you can see, there is a fair number of swing classes in the hierarchy. The hierarchy of java swing api is given below. Hierarchy for package javax.swing package hierarchies: This swing java tutorial describes developing graphical user interfaces (guis). Swing is built on top of awt, which is the reason why every swing class inherits an awt class. The. Java Swing Hierarchy.
From study.com
Java Swing Definition, Classes & Methods Lesson Java Swing Hierarchy Hierarchy for package javax.swing package hierarchies: As you can see, there is a fair number of swing classes in the hierarchy. The hierarchy of java swing api is given below. The java swing api hierarchy is shown below: If you download an individual example, take care to have all the. Hierarchy of java swing classes. Yet, at this stage, all.. Java Swing Hierarchy.
From www.codingninjas.com
Introduction to Java Swing Coding Ninjas CodeStudio Java Swing Hierarchy Some of the commonly used packages in java swing are: Hierarchy of java swing classes. Hierarchy for package javax.swing package hierarchies: Yet, at this stage, all. Swing is built on top of awt, which is the reason why every swing class inherits an awt class. If you download an individual example, take care to have all the. As you can. Java Swing Hierarchy.
From www.slideserve.com
PPT Intro to Swing PowerPoint Presentation, free download ID4157721 Java Swing Hierarchy The hierarchy of java swing api is given below. Swing is built on top of awt, which is the reason why every swing class inherits an awt class. Hierarchy for package javax.swing package hierarchies: Yet, at this stage, all. If you download an individual example, take care to have all the. Some of the commonly used packages in java swing. Java Swing Hierarchy.
From www.slideserve.com
PPT Java Swing, continued PowerPoint Presentation, free download ID Java Swing Hierarchy Hierarchy of java swing classes. Yet, at this stage, all. This swing java tutorial describes developing graphical user interfaces (guis). Swing is built on top of awt, which is the reason why every swing class inherits an awt class. The hierarchy of java swing api is given below. The java swing api hierarchy is shown below: If you download an. Java Swing Hierarchy.