Digital Combination Lock Circuit Diagram . The following diagram is a very easy and simple electronic combination lock based on ic ls7220. First we need a circuit to. This circuit can be used to activate a relay for controlling (on & off) any device when a preset combination of 4 digits are pressed. A simple electronic combination lock is designed using ic ls 7220. The circuit can be operated from 5v to 12v. Heres a summary of how it works. This article is about a. So i drew this diagram as a map to guide me as i build each part of the proyect. Digital code lock or digital combination lock are a type of digital locks where a combination of digits/characters or both are used for unlocking the lock.
from www.circuitdiagram.co
A simple electronic combination lock is designed using ic ls 7220. First we need a circuit to. Digital code lock or digital combination lock are a type of digital locks where a combination of digits/characters or both are used for unlocking the lock. The circuit can be operated from 5v to 12v. This circuit can be used to activate a relay for controlling (on & off) any device when a preset combination of 4 digits are pressed. The following diagram is a very easy and simple electronic combination lock based on ic ls7220. Heres a summary of how it works. So i drew this diagram as a map to guide me as i build each part of the proyect. This article is about a.
Digital Combination Lock Circuit Diagram Circuit Diagram
Digital Combination Lock Circuit Diagram First we need a circuit to. First we need a circuit to. A simple electronic combination lock is designed using ic ls 7220. Digital code lock or digital combination lock are a type of digital locks where a combination of digits/characters or both are used for unlocking the lock. The following diagram is a very easy and simple electronic combination lock based on ic ls7220. Heres a summary of how it works. So i drew this diagram as a map to guide me as i build each part of the proyect. This circuit can be used to activate a relay for controlling (on & off) any device when a preset combination of 4 digits are pressed. This article is about a. The circuit can be operated from 5v to 12v.
From todayscircuits.wordpress.com
>Electronic Combination Lock using IC LS 7220 Today's Circuits Digital Combination Lock Circuit Diagram The following diagram is a very easy and simple electronic combination lock based on ic ls7220. Digital code lock or digital combination lock are a type of digital locks where a combination of digits/characters or both are used for unlocking the lock. So i drew this diagram as a map to guide me as i build each part of the. Digital Combination Lock Circuit Diagram.
From wiringengineabt.z19.web.core.windows.net
Digital Combination Lock Circuit Diagram Digital Combination Lock Circuit Diagram Digital code lock or digital combination lock are a type of digital locks where a combination of digits/characters or both are used for unlocking the lock. Heres a summary of how it works. This circuit can be used to activate a relay for controlling (on & off) any device when a preset combination of 4 digits are pressed. A simple. Digital Combination Lock Circuit Diagram.
From www.circuitdiagram.co
Digital Combination Lock Circuit Diagram Circuit Diagram Digital Combination Lock Circuit Diagram This circuit can be used to activate a relay for controlling (on & off) any device when a preset combination of 4 digits are pressed. Heres a summary of how it works. Digital code lock or digital combination lock are a type of digital locks where a combination of digits/characters or both are used for unlocking the lock. The circuit. Digital Combination Lock Circuit Diagram.
From wiringdblongobard.z13.web.core.windows.net
Simple Combination Lock Circuit Diagram Digital Combination Lock Circuit Diagram This circuit can be used to activate a relay for controlling (on & off) any device when a preset combination of 4 digits are pressed. So i drew this diagram as a map to guide me as i build each part of the proyect. Heres a summary of how it works. This article is about a. Digital code lock or. Digital Combination Lock Circuit Diagram.
From w3circuits.blogspot.com
Electronic Combination Lock with Auto Reset Circuit Diagram Digital Combination Lock Circuit Diagram So i drew this diagram as a map to guide me as i build each part of the proyect. This circuit can be used to activate a relay for controlling (on & off) any device when a preset combination of 4 digits are pressed. Digital code lock or digital combination lock are a type of digital locks where a combination. Digital Combination Lock Circuit Diagram.
From diagramlibraryova.z5.web.core.windows.net
Electronic Combination Lock Circuit Diagram Digital Combination Lock Circuit Diagram The following diagram is a very easy and simple electronic combination lock based on ic ls7220. The circuit can be operated from 5v to 12v. This circuit can be used to activate a relay for controlling (on & off) any device when a preset combination of 4 digits are pressed. This article is about a. Digital code lock or digital. Digital Combination Lock Circuit Diagram.
From www.circuitdiagram.co
Digital Combinational Lock Circuit Diagram Circuit Diagram Digital Combination Lock Circuit Diagram A simple electronic combination lock is designed using ic ls 7220. So i drew this diagram as a map to guide me as i build each part of the proyect. This circuit can be used to activate a relay for controlling (on & off) any device when a preset combination of 4 digits are pressed. Digital code lock or digital. Digital Combination Lock Circuit Diagram.
From mainetreasurechest.com
Digital Combination Lock Circuit Diagram Wiring Diagram Image Digital Combination Lock Circuit Diagram So i drew this diagram as a map to guide me as i build each part of the proyect. This article is about a. The circuit can be operated from 5v to 12v. Heres a summary of how it works. Digital code lock or digital combination lock are a type of digital locks where a combination of digits/characters or both. Digital Combination Lock Circuit Diagram.
From www.circuitdiagram.org
Smart Combination Lock Circuit Diagram Digital Combination Lock Circuit Diagram So i drew this diagram as a map to guide me as i build each part of the proyect. A simple electronic combination lock is designed using ic ls 7220. This circuit can be used to activate a relay for controlling (on & off) any device when a preset combination of 4 digits are pressed. Heres a summary of how. Digital Combination Lock Circuit Diagram.
From www.circuits-diy.com
Electronic Combination Lock using IC LS7220 Digital Combination Lock Circuit Diagram Digital code lock or digital combination lock are a type of digital locks where a combination of digits/characters or both are used for unlocking the lock. So i drew this diagram as a map to guide me as i build each part of the proyect. The circuit can be operated from 5v to 12v. A simple electronic combination lock is. Digital Combination Lock Circuit Diagram.
From www.hobbyprojects.com
Digital Combination Lock Circuit Diagram Project Tutorial Alarms Digital Combination Lock Circuit Diagram This article is about a. Heres a summary of how it works. The circuit can be operated from 5v to 12v. So i drew this diagram as a map to guide me as i build each part of the proyect. A simple electronic combination lock is designed using ic ls 7220. First we need a circuit to. The following diagram. Digital Combination Lock Circuit Diagram.
From www.circuitdiagram.co
Electronic Door Lock Circuit Diagram Digital Combination Lock Circuit Diagram This circuit can be used to activate a relay for controlling (on & off) any device when a preset combination of 4 digits are pressed. A simple electronic combination lock is designed using ic ls 7220. Heres a summary of how it works. First we need a circuit to. The following diagram is a very easy and simple electronic combination. Digital Combination Lock Circuit Diagram.
From wiringengineabt.z19.web.core.windows.net
Digital Combination Lock Circuit Diagram Digital Combination Lock Circuit Diagram First we need a circuit to. This circuit can be used to activate a relay for controlling (on & off) any device when a preset combination of 4 digits are pressed. This article is about a. A simple electronic combination lock is designed using ic ls 7220. So i drew this diagram as a map to guide me as i. Digital Combination Lock Circuit Diagram.
From www.circuitdiagram.co
Electronic Combination Lock Circuit Diagram Circuit Diagram Digital Combination Lock Circuit Diagram So i drew this diagram as a map to guide me as i build each part of the proyect. A simple electronic combination lock is designed using ic ls 7220. The following diagram is a very easy and simple electronic combination lock based on ic ls7220. The circuit can be operated from 5v to 12v. This article is about a.. Digital Combination Lock Circuit Diagram.
From diagramlibrarycoop.z13.web.core.windows.net
Digital Combination Lock Circuit Diagram Digital Combination Lock Circuit Diagram This article is about a. First we need a circuit to. The following diagram is a very easy and simple electronic combination lock based on ic ls7220. Heres a summary of how it works. A simple electronic combination lock is designed using ic ls 7220. Digital code lock or digital combination lock are a type of digital locks where a. Digital Combination Lock Circuit Diagram.
From www.allaboutcircuits.com
Digital Lab Digital Combination Lock Digital IC Projects Digital Combination Lock Circuit Diagram The following diagram is a very easy and simple electronic combination lock based on ic ls7220. So i drew this diagram as a map to guide me as i build each part of the proyect. This article is about a. First we need a circuit to. Heres a summary of how it works. This circuit can be used to activate. Digital Combination Lock Circuit Diagram.
From enginediagramkrueger.z19.web.core.windows.net
Electronic Keypad Lock Circuit Diagram Digital Combination Lock Circuit Diagram This circuit can be used to activate a relay for controlling (on & off) any device when a preset combination of 4 digits are pressed. The circuit can be operated from 5v to 12v. The following diagram is a very easy and simple electronic combination lock based on ic ls7220. A simple electronic combination lock is designed using ic ls. Digital Combination Lock Circuit Diagram.
From circuitsdiagram-lab.blogspot.com
Super Digital Combination lock Circuit Diagram Circuits Diagram Lab Digital Combination Lock Circuit Diagram A simple electronic combination lock is designed using ic ls 7220. The following diagram is a very easy and simple electronic combination lock based on ic ls7220. The circuit can be operated from 5v to 12v. This circuit can be used to activate a relay for controlling (on & off) any device when a preset combination of 4 digits are. Digital Combination Lock Circuit Diagram.
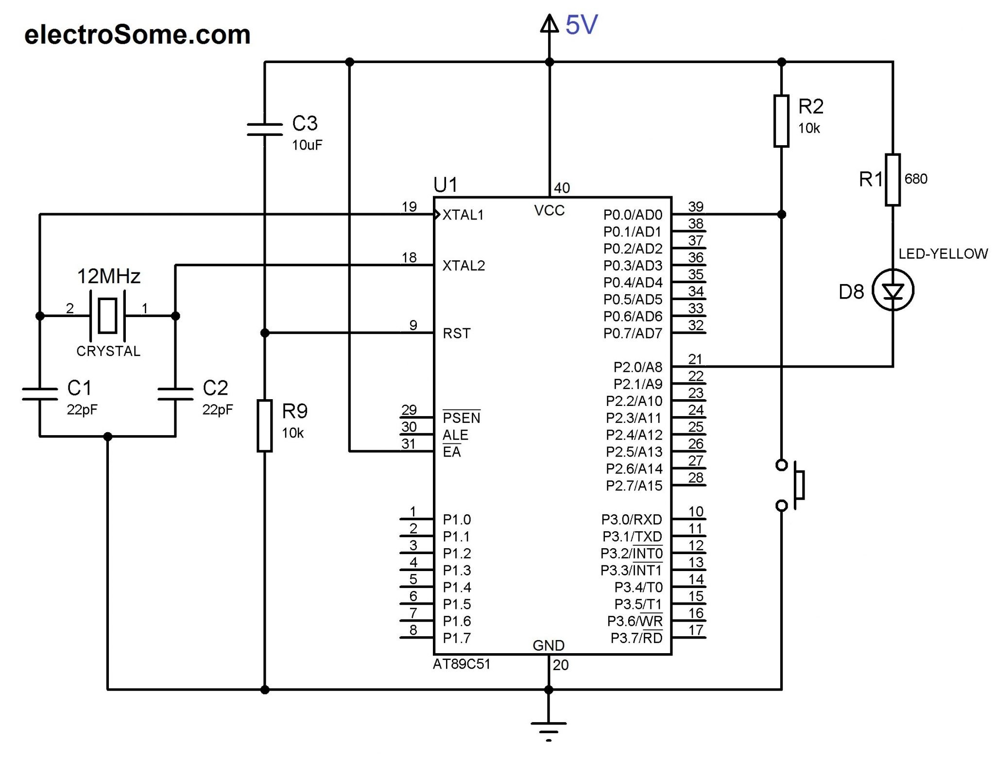
From electrosome.com
Digital Door Lock using Arduino Keypad Number Lock Digital Combination Lock Circuit Diagram This article is about a. A simple electronic combination lock is designed using ic ls 7220. Heres a summary of how it works. First we need a circuit to. The circuit can be operated from 5v to 12v. The following diagram is a very easy and simple electronic combination lock based on ic ls7220. So i drew this diagram as. Digital Combination Lock Circuit Diagram.
From mainetreasurechest.com
Digital Combination Lock Circuit Diagram Wiring Diagram Image Digital Combination Lock Circuit Diagram The following diagram is a very easy and simple electronic combination lock based on ic ls7220. The circuit can be operated from 5v to 12v. Heres a summary of how it works. This article is about a. Digital code lock or digital combination lock are a type of digital locks where a combination of digits/characters or both are used for. Digital Combination Lock Circuit Diagram.
From mainetreasurechest.com
Digital Combination Lock Circuit Diagram Wiring Diagram Image Digital Combination Lock Circuit Diagram A simple electronic combination lock is designed using ic ls 7220. This circuit can be used to activate a relay for controlling (on & off) any device when a preset combination of 4 digits are pressed. So i drew this diagram as a map to guide me as i build each part of the proyect. The following diagram is a. Digital Combination Lock Circuit Diagram.
From www.circuitdiagram.co
Digital Combination Lock Circuit Diagram Circuit Diagram Digital Combination Lock Circuit Diagram This article is about a. The following diagram is a very easy and simple electronic combination lock based on ic ls7220. First we need a circuit to. This circuit can be used to activate a relay for controlling (on & off) any device when a preset combination of 4 digits are pressed. The circuit can be operated from 5v to. Digital Combination Lock Circuit Diagram.
From www.circuitdiagram.co
Digital Combination Lock Circuit Diagram Circuit Diagram Digital Combination Lock Circuit Diagram A simple electronic combination lock is designed using ic ls 7220. This circuit can be used to activate a relay for controlling (on & off) any device when a preset combination of 4 digits are pressed. Digital code lock or digital combination lock are a type of digital locks where a combination of digits/characters or both are used for unlocking. Digital Combination Lock Circuit Diagram.
From www.allaboutcircuits.com
Digital Lab Digital Combination Lock Digital IC Projects Digital Combination Lock Circuit Diagram The circuit can be operated from 5v to 12v. This article is about a. Heres a summary of how it works. Digital code lock or digital combination lock are a type of digital locks where a combination of digits/characters or both are used for unlocking the lock. So i drew this diagram as a map to guide me as i. Digital Combination Lock Circuit Diagram.
From www.circuitdiagram.co
Electronic Combination Lock Circuit Diagram Circuit Diagram Digital Combination Lock Circuit Diagram The circuit can be operated from 5v to 12v. This article is about a. Heres a summary of how it works. This circuit can be used to activate a relay for controlling (on & off) any device when a preset combination of 4 digits are pressed. Digital code lock or digital combination lock are a type of digital locks where. Digital Combination Lock Circuit Diagram.
From courses.cs.washington.edu
Digital combination lock state diagram Digital Combination Lock Circuit Diagram A simple electronic combination lock is designed using ic ls 7220. Heres a summary of how it works. Digital code lock or digital combination lock are a type of digital locks where a combination of digits/characters or both are used for unlocking the lock. This circuit can be used to activate a relay for controlling (on & off) any device. Digital Combination Lock Circuit Diagram.
From phone-diagram.blogspot.com
Digital combination Lock using CD4013 Simple Electronic Circuit Diagram Digital Combination Lock Circuit Diagram So i drew this diagram as a map to guide me as i build each part of the proyect. This article is about a. The following diagram is a very easy and simple electronic combination lock based on ic ls7220. This circuit can be used to activate a relay for controlling (on & off) any device when a preset combination. Digital Combination Lock Circuit Diagram.
From scopionz.blogspot.com
Digital Combination Lock Circuit with Keypad and LCD 16F628 Digital Combination Lock Circuit Diagram This article is about a. First we need a circuit to. Digital code lock or digital combination lock are a type of digital locks where a combination of digits/characters or both are used for unlocking the lock. The following diagram is a very easy and simple electronic combination lock based on ic ls7220. A simple electronic combination lock is designed. Digital Combination Lock Circuit Diagram.
From 320volt.com
Electronic Combination Lock Circuit Electronics Projects Circuits Digital Combination Lock Circuit Diagram The circuit can be operated from 5v to 12v. Digital code lock or digital combination lock are a type of digital locks where a combination of digits/characters or both are used for unlocking the lock. A simple electronic combination lock is designed using ic ls 7220. So i drew this diagram as a map to guide me as i build. Digital Combination Lock Circuit Diagram.
From www.circuitdiagram.co
Simple Electronic Lock Circuit Diagrams Circuit Diagram Digital Combination Lock Circuit Diagram Digital code lock or digital combination lock are a type of digital locks where a combination of digits/characters or both are used for unlocking the lock. First we need a circuit to. A simple electronic combination lock is designed using ic ls 7220. Heres a summary of how it works. The following diagram is a very easy and simple electronic. Digital Combination Lock Circuit Diagram.
From www.circuitstoday.com
Electronic Combination Lock Circuit using IC LS 7220 Digital Combination Lock Circuit Diagram So i drew this diagram as a map to guide me as i build each part of the proyect. Digital code lock or digital combination lock are a type of digital locks where a combination of digits/characters or both are used for unlocking the lock. This circuit can be used to activate a relay for controlling (on & off) any. Digital Combination Lock Circuit Diagram.
From www.circuitdiagram.co
Electronic Combination Lock Circuit Diagram » Circuit Diagram Digital Combination Lock Circuit Diagram This circuit can be used to activate a relay for controlling (on & off) any device when a preset combination of 4 digits are pressed. A simple electronic combination lock is designed using ic ls 7220. The circuit can be operated from 5v to 12v. So i drew this diagram as a map to guide me as i build each. Digital Combination Lock Circuit Diagram.
From wiringpartaubrey.z6.web.core.windows.net
Electronic Key Lock Circuit Diagram Digital Combination Lock Circuit Diagram Digital code lock or digital combination lock are a type of digital locks where a combination of digits/characters or both are used for unlocking the lock. A simple electronic combination lock is designed using ic ls 7220. The circuit can be operated from 5v to 12v. So i drew this diagram as a map to guide me as i build. Digital Combination Lock Circuit Diagram.
From www.circuitdiagram.co
Digital Combination Lock Circuit Diagram Circuit Diagram Digital Combination Lock Circuit Diagram First we need a circuit to. This circuit can be used to activate a relay for controlling (on & off) any device when a preset combination of 4 digits are pressed. So i drew this diagram as a map to guide me as i build each part of the proyect. The circuit can be operated from 5v to 12v. The. Digital Combination Lock Circuit Diagram.
From www.seekic.com
Basic_Circuit Circuit Diagram Digital Combination Lock Circuit Diagram So i drew this diagram as a map to guide me as i build each part of the proyect. Digital code lock or digital combination lock are a type of digital locks where a combination of digits/characters or both are used for unlocking the lock. A simple electronic combination lock is designed using ic ls 7220. First we need a. Digital Combination Lock Circuit Diagram.