What Is Rayon List Two Uses Of Rayon . Different types of rayon fiber rayon fiber is engineered to possess a range of properties to meet the demands. discover the surprising versatility of rayon, from enhancing fashion to revolutionizing medical supplies—explore its top five uses and their. rayon, artificial textile material composed of regenerated and purified cellulose derived from plant sources. uses of rayon.
from www.textileadvisor.com
rayon, artificial textile material composed of regenerated and purified cellulose derived from plant sources. uses of rayon. discover the surprising versatility of rayon, from enhancing fashion to revolutionizing medical supplies—explore its top five uses and their. Different types of rayon fiber rayon fiber is engineered to possess a range of properties to meet the demands.
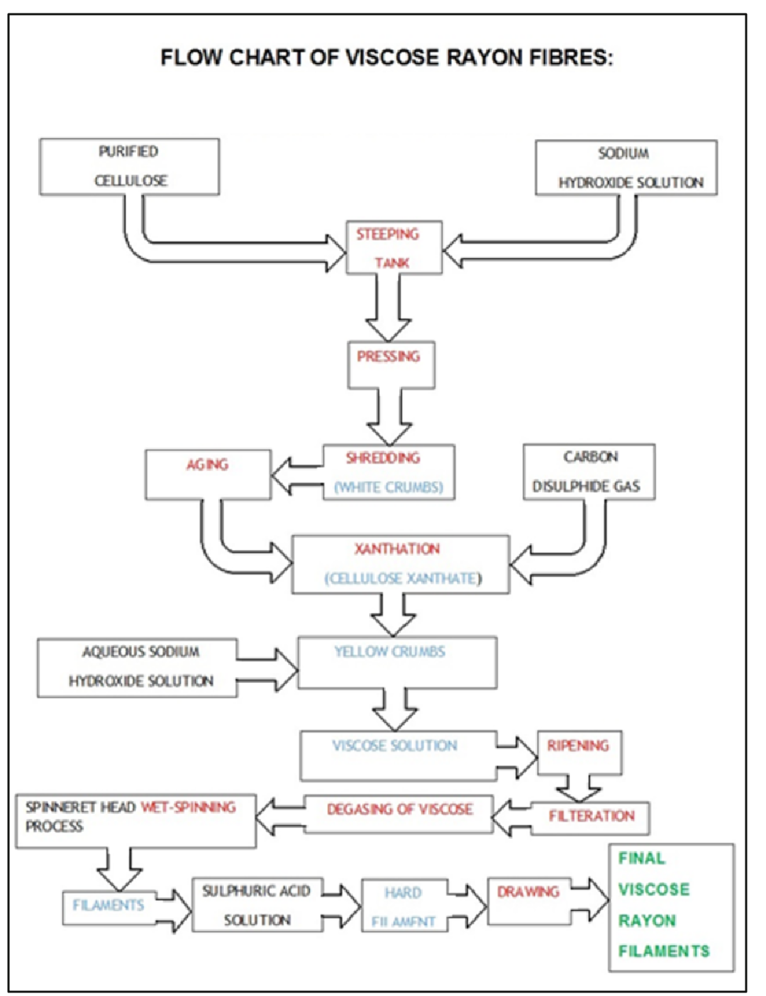
Textile Adviser RAYON FIBRE ( ARTIFICIAL SILK), RAYON FIBRE PRODUCTION
What Is Rayon List Two Uses Of Rayon uses of rayon. discover the surprising versatility of rayon, from enhancing fashion to revolutionizing medical supplies—explore its top five uses and their. Different types of rayon fiber rayon fiber is engineered to possess a range of properties to meet the demands. rayon, artificial textile material composed of regenerated and purified cellulose derived from plant sources. uses of rayon.
From brainly.in
Write two applications for rayon? Brainly.in What Is Rayon List Two Uses Of Rayon Different types of rayon fiber rayon fiber is engineered to possess a range of properties to meet the demands. discover the surprising versatility of rayon, from enhancing fashion to revolutionizing medical supplies—explore its top five uses and their. rayon, artificial textile material composed of regenerated and purified cellulose derived from plant sources. uses of rayon. What Is Rayon List Two Uses Of Rayon.
From www.slideserve.com
PPT Rayon PowerPoint Presentation, free download ID4311896 What Is Rayon List Two Uses Of Rayon discover the surprising versatility of rayon, from enhancing fashion to revolutionizing medical supplies—explore its top five uses and their. rayon, artificial textile material composed of regenerated and purified cellulose derived from plant sources. uses of rayon. Different types of rayon fiber rayon fiber is engineered to possess a range of properties to meet the demands. What Is Rayon List Two Uses Of Rayon.
From www.sustainablejungle.com
What is Rayon Fabric And Is It Sustainable? What Is Rayon List Two Uses Of Rayon Different types of rayon fiber rayon fiber is engineered to possess a range of properties to meet the demands. discover the surprising versatility of rayon, from enhancing fashion to revolutionizing medical supplies—explore its top five uses and their. rayon, artificial textile material composed of regenerated and purified cellulose derived from plant sources. uses of rayon. What Is Rayon List Two Uses Of Rayon.
From www.slideserve.com
PPT Rayon fabric PowerPoint Presentation ID2569339 What Is Rayon List Two Uses Of Rayon Different types of rayon fiber rayon fiber is engineered to possess a range of properties to meet the demands. discover the surprising versatility of rayon, from enhancing fashion to revolutionizing medical supplies—explore its top five uses and their. rayon, artificial textile material composed of regenerated and purified cellulose derived from plant sources. uses of rayon. What Is Rayon List Two Uses Of Rayon.
From blog.treasurie.com
What Is Rayon? What is it Actually Made From? TREASURIE What Is Rayon List Two Uses Of Rayon Different types of rayon fiber rayon fiber is engineered to possess a range of properties to meet the demands. discover the surprising versatility of rayon, from enhancing fashion to revolutionizing medical supplies—explore its top five uses and their. rayon, artificial textile material composed of regenerated and purified cellulose derived from plant sources. uses of rayon. What Is Rayon List Two Uses Of Rayon.
From threadcurve.com
8 Different Types of Rayon Fabric What Is Rayon List Two Uses Of Rayon Different types of rayon fiber rayon fiber is engineered to possess a range of properties to meet the demands. rayon, artificial textile material composed of regenerated and purified cellulose derived from plant sources. uses of rayon. discover the surprising versatility of rayon, from enhancing fashion to revolutionizing medical supplies—explore its top five uses and their. What Is Rayon List Two Uses Of Rayon.
From medium.com
What is rayon fabric ?. Rayon is a man made fabric. Rayon is a… by What Is Rayon List Two Uses Of Rayon uses of rayon. Different types of rayon fiber rayon fiber is engineered to possess a range of properties to meet the demands. rayon, artificial textile material composed of regenerated and purified cellulose derived from plant sources. discover the surprising versatility of rayon, from enhancing fashion to revolutionizing medical supplies—explore its top five uses and their. What Is Rayon List Two Uses Of Rayon.
From www.haikudeck.com
Rayon by Hailey Hinton What Is Rayon List Two Uses Of Rayon uses of rayon. Different types of rayon fiber rayon fiber is engineered to possess a range of properties to meet the demands. discover the surprising versatility of rayon, from enhancing fashion to revolutionizing medical supplies—explore its top five uses and their. rayon, artificial textile material composed of regenerated and purified cellulose derived from plant sources. What Is Rayon List Two Uses Of Rayon.
From blog.treasurie.com
What Is Rayon? Sewing Rayon TREASURIE What Is Rayon List Two Uses Of Rayon rayon, artificial textile material composed of regenerated and purified cellulose derived from plant sources. Different types of rayon fiber rayon fiber is engineered to possess a range of properties to meet the demands. uses of rayon. discover the surprising versatility of rayon, from enhancing fashion to revolutionizing medical supplies—explore its top five uses and their. What Is Rayon List Two Uses Of Rayon.
From beezzly.com
What Is Rayon? How To Use It Right? Beezzly What Is Rayon List Two Uses Of Rayon rayon, artificial textile material composed of regenerated and purified cellulose derived from plant sources. discover the surprising versatility of rayon, from enhancing fashion to revolutionizing medical supplies—explore its top five uses and their. uses of rayon. Different types of rayon fiber rayon fiber is engineered to possess a range of properties to meet the demands. What Is Rayon List Two Uses Of Rayon.
From fiberseal.com
Rayon Fabric Characteristics & Care FiberSeal Systems What Is Rayon List Two Uses Of Rayon Different types of rayon fiber rayon fiber is engineered to possess a range of properties to meet the demands. discover the surprising versatility of rayon, from enhancing fashion to revolutionizing medical supplies—explore its top five uses and their. rayon, artificial textile material composed of regenerated and purified cellulose derived from plant sources. uses of rayon. What Is Rayon List Two Uses Of Rayon.
From www.slideshare.net
Rayon What Is Rayon List Two Uses Of Rayon rayon, artificial textile material composed of regenerated and purified cellulose derived from plant sources. Different types of rayon fiber rayon fiber is engineered to possess a range of properties to meet the demands. uses of rayon. discover the surprising versatility of rayon, from enhancing fashion to revolutionizing medical supplies—explore its top five uses and their. What Is Rayon List Two Uses Of Rayon.
From www.slideshare.net
Rayon What Is Rayon List Two Uses Of Rayon uses of rayon. discover the surprising versatility of rayon, from enhancing fashion to revolutionizing medical supplies—explore its top five uses and their. Different types of rayon fiber rayon fiber is engineered to possess a range of properties to meet the demands. rayon, artificial textile material composed of regenerated and purified cellulose derived from plant sources. What Is Rayon List Two Uses Of Rayon.
From www.slideserve.com
PPT Rayon PowerPoint Presentation, free download ID4311896 What Is Rayon List Two Uses Of Rayon Different types of rayon fiber rayon fiber is engineered to possess a range of properties to meet the demands. discover the surprising versatility of rayon, from enhancing fashion to revolutionizing medical supplies—explore its top five uses and their. uses of rayon. rayon, artificial textile material composed of regenerated and purified cellulose derived from plant sources. What Is Rayon List Two Uses Of Rayon.
From www.textileadvisor.com
Textile Adviser RAYON FIBRE ( ARTIFICIAL SILK), RAYON FIBRE PRODUCTION What Is Rayon List Two Uses Of Rayon Different types of rayon fiber rayon fiber is engineered to possess a range of properties to meet the demands. uses of rayon. discover the surprising versatility of rayon, from enhancing fashion to revolutionizing medical supplies—explore its top five uses and their. rayon, artificial textile material composed of regenerated and purified cellulose derived from plant sources. What Is Rayon List Two Uses Of Rayon.
From www.haikudeck.com
Rayon by Hailey Hinton What Is Rayon List Two Uses Of Rayon rayon, artificial textile material composed of regenerated and purified cellulose derived from plant sources. discover the surprising versatility of rayon, from enhancing fashion to revolutionizing medical supplies—explore its top five uses and their. Different types of rayon fiber rayon fiber is engineered to possess a range of properties to meet the demands. uses of rayon. What Is Rayon List Two Uses Of Rayon.
From brainly.in
write the uses of rayon.. Brainly.in What Is Rayon List Two Uses Of Rayon rayon, artificial textile material composed of regenerated and purified cellulose derived from plant sources. discover the surprising versatility of rayon, from enhancing fashion to revolutionizing medical supplies—explore its top five uses and their. Different types of rayon fiber rayon fiber is engineered to possess a range of properties to meet the demands. uses of rayon. What Is Rayon List Two Uses Of Rayon.
From www.pinterest.com
00For discussing with rayon fiber properties, there are two types of What Is Rayon List Two Uses Of Rayon uses of rayon. rayon, artificial textile material composed of regenerated and purified cellulose derived from plant sources. Different types of rayon fiber rayon fiber is engineered to possess a range of properties to meet the demands. discover the surprising versatility of rayon, from enhancing fashion to revolutionizing medical supplies—explore its top five uses and their. What Is Rayon List Two Uses Of Rayon.
From www.youtube.com
Rayon Fabric History of Rayon Fabric YouTube What Is Rayon List Two Uses Of Rayon Different types of rayon fiber rayon fiber is engineered to possess a range of properties to meet the demands. uses of rayon. rayon, artificial textile material composed of regenerated and purified cellulose derived from plant sources. discover the surprising versatility of rayon, from enhancing fashion to revolutionizing medical supplies—explore its top five uses and their. What Is Rayon List Two Uses Of Rayon.
From www.slideserve.com
PPT Rayon fabric PowerPoint Presentation, free download ID2569339 What Is Rayon List Two Uses Of Rayon uses of rayon. discover the surprising versatility of rayon, from enhancing fashion to revolutionizing medical supplies—explore its top five uses and their. Different types of rayon fiber rayon fiber is engineered to possess a range of properties to meet the demands. rayon, artificial textile material composed of regenerated and purified cellulose derived from plant sources. What Is Rayon List Two Uses Of Rayon.
From www.slideserve.com
PPT Rayon PowerPoint Presentation, free download ID4311896 What Is Rayon List Two Uses Of Rayon uses of rayon. rayon, artificial textile material composed of regenerated and purified cellulose derived from plant sources. Different types of rayon fiber rayon fiber is engineered to possess a range of properties to meet the demands. discover the surprising versatility of rayon, from enhancing fashion to revolutionizing medical supplies—explore its top five uses and their. What Is Rayon List Two Uses Of Rayon.
From www.sustainablejungle.com
What is Rayon Fabric And Is It Sustainable? What Is Rayon List Two Uses Of Rayon discover the surprising versatility of rayon, from enhancing fashion to revolutionizing medical supplies—explore its top five uses and their. Different types of rayon fiber rayon fiber is engineered to possess a range of properties to meet the demands. rayon, artificial textile material composed of regenerated and purified cellulose derived from plant sources. uses of rayon. What Is Rayon List Two Uses Of Rayon.
From brainly.in
list two uses of rayon Brainly.in What Is Rayon List Two Uses Of Rayon rayon, artificial textile material composed of regenerated and purified cellulose derived from plant sources. uses of rayon. Different types of rayon fiber rayon fiber is engineered to possess a range of properties to meet the demands. discover the surprising versatility of rayon, from enhancing fashion to revolutionizing medical supplies—explore its top five uses and their. What Is Rayon List Two Uses Of Rayon.
From sewingwithease.com
What Is Rayon Fabric? Is Rayon Sustainable? Find In Our Guide! What Is Rayon List Two Uses Of Rayon rayon, artificial textile material composed of regenerated and purified cellulose derived from plant sources. discover the surprising versatility of rayon, from enhancing fashion to revolutionizing medical supplies—explore its top five uses and their. Different types of rayon fiber rayon fiber is engineered to possess a range of properties to meet the demands. uses of rayon. What Is Rayon List Two Uses Of Rayon.
From www.contrado.com
What is Rayon? The Middle Ground Between Real & ManMade Fibers What Is Rayon List Two Uses Of Rayon uses of rayon. rayon, artificial textile material composed of regenerated and purified cellulose derived from plant sources. Different types of rayon fiber rayon fiber is engineered to possess a range of properties to meet the demands. discover the surprising versatility of rayon, from enhancing fashion to revolutionizing medical supplies—explore its top five uses and their. What Is Rayon List Two Uses Of Rayon.
From www.textileadvisor.com
Textile Adviser RAYON FIBRE ( ARTIFICIAL SILK), RAYON FIBRE PRODUCTION What Is Rayon List Two Uses Of Rayon Different types of rayon fiber rayon fiber is engineered to possess a range of properties to meet the demands. uses of rayon. discover the surprising versatility of rayon, from enhancing fashion to revolutionizing medical supplies—explore its top five uses and their. rayon, artificial textile material composed of regenerated and purified cellulose derived from plant sources. What Is Rayon List Two Uses Of Rayon.
From www.pinterest.com
Commercial Uses of rayon fiber Commercial, Fiber, Rayon What Is Rayon List Two Uses Of Rayon rayon, artificial textile material composed of regenerated and purified cellulose derived from plant sources. Different types of rayon fiber rayon fiber is engineered to possess a range of properties to meet the demands. uses of rayon. discover the surprising versatility of rayon, from enhancing fashion to revolutionizing medical supplies—explore its top five uses and their. What Is Rayon List Two Uses Of Rayon.
From www.contrado.com
What is Rayon? The Middle Ground Between Real & ManMade Fibers What Is Rayon List Two Uses Of Rayon Different types of rayon fiber rayon fiber is engineered to possess a range of properties to meet the demands. rayon, artificial textile material composed of regenerated and purified cellulose derived from plant sources. uses of rayon. discover the surprising versatility of rayon, from enhancing fashion to revolutionizing medical supplies—explore its top five uses and their. What Is Rayon List Two Uses Of Rayon.
From studymateriall.com
What About Rayon? What Are The Spinning Methods In Man Made Fibers What Is Rayon List Two Uses Of Rayon uses of rayon. discover the surprising versatility of rayon, from enhancing fashion to revolutionizing medical supplies—explore its top five uses and their. rayon, artificial textile material composed of regenerated and purified cellulose derived from plant sources. Different types of rayon fiber rayon fiber is engineered to possess a range of properties to meet the demands. What Is Rayon List Two Uses Of Rayon.
From www.justluve.com
What is Rayon Material? Everything you need to know just luve A What Is Rayon List Two Uses Of Rayon discover the surprising versatility of rayon, from enhancing fashion to revolutionizing medical supplies—explore its top five uses and their. uses of rayon. rayon, artificial textile material composed of regenerated and purified cellulose derived from plant sources. Different types of rayon fiber rayon fiber is engineered to possess a range of properties to meet the demands. What Is Rayon List Two Uses Of Rayon.
From www.textileadvisor.com
Textile Adviser RAYON FIBRE ( ARTIFICIAL SILK), RAYON FIBRE PRODUCTION What Is Rayon List Two Uses Of Rayon uses of rayon. discover the surprising versatility of rayon, from enhancing fashion to revolutionizing medical supplies—explore its top five uses and their. Different types of rayon fiber rayon fiber is engineered to possess a range of properties to meet the demands. rayon, artificial textile material composed of regenerated and purified cellulose derived from plant sources. What Is Rayon List Two Uses Of Rayon.
From www.askiitians.com
Synthetic Fibres and Plastics CBSE Class 8 Science Notes Chapter 3 What Is Rayon List Two Uses Of Rayon Different types of rayon fiber rayon fiber is engineered to possess a range of properties to meet the demands. rayon, artificial textile material composed of regenerated and purified cellulose derived from plant sources. discover the surprising versatility of rayon, from enhancing fashion to revolutionizing medical supplies—explore its top five uses and their. uses of rayon. What Is Rayon List Two Uses Of Rayon.
From blog.treasurie.com
How to Wash Rayon Washing Rayon The Right Way TREASURIE What Is Rayon List Two Uses Of Rayon discover the surprising versatility of rayon, from enhancing fashion to revolutionizing medical supplies—explore its top five uses and their. uses of rayon. Different types of rayon fiber rayon fiber is engineered to possess a range of properties to meet the demands. rayon, artificial textile material composed of regenerated and purified cellulose derived from plant sources. What Is Rayon List Two Uses Of Rayon.
From www.youtube.com
PROPERTIES AND USES OF SYNTHETIC FIBRES TOPIC RAYON YouTube What Is Rayon List Two Uses Of Rayon uses of rayon. rayon, artificial textile material composed of regenerated and purified cellulose derived from plant sources. Different types of rayon fiber rayon fiber is engineered to possess a range of properties to meet the demands. discover the surprising versatility of rayon, from enhancing fashion to revolutionizing medical supplies—explore its top five uses and their. What Is Rayon List Two Uses Of Rayon.
From www.nectarsleep.com
What Is Viscose? A Guide to Understanding This Rayon Type What Is Rayon List Two Uses Of Rayon uses of rayon. discover the surprising versatility of rayon, from enhancing fashion to revolutionizing medical supplies—explore its top five uses and their. Different types of rayon fiber rayon fiber is engineered to possess a range of properties to meet the demands. rayon, artificial textile material composed of regenerated and purified cellulose derived from plant sources. What Is Rayon List Two Uses Of Rayon.