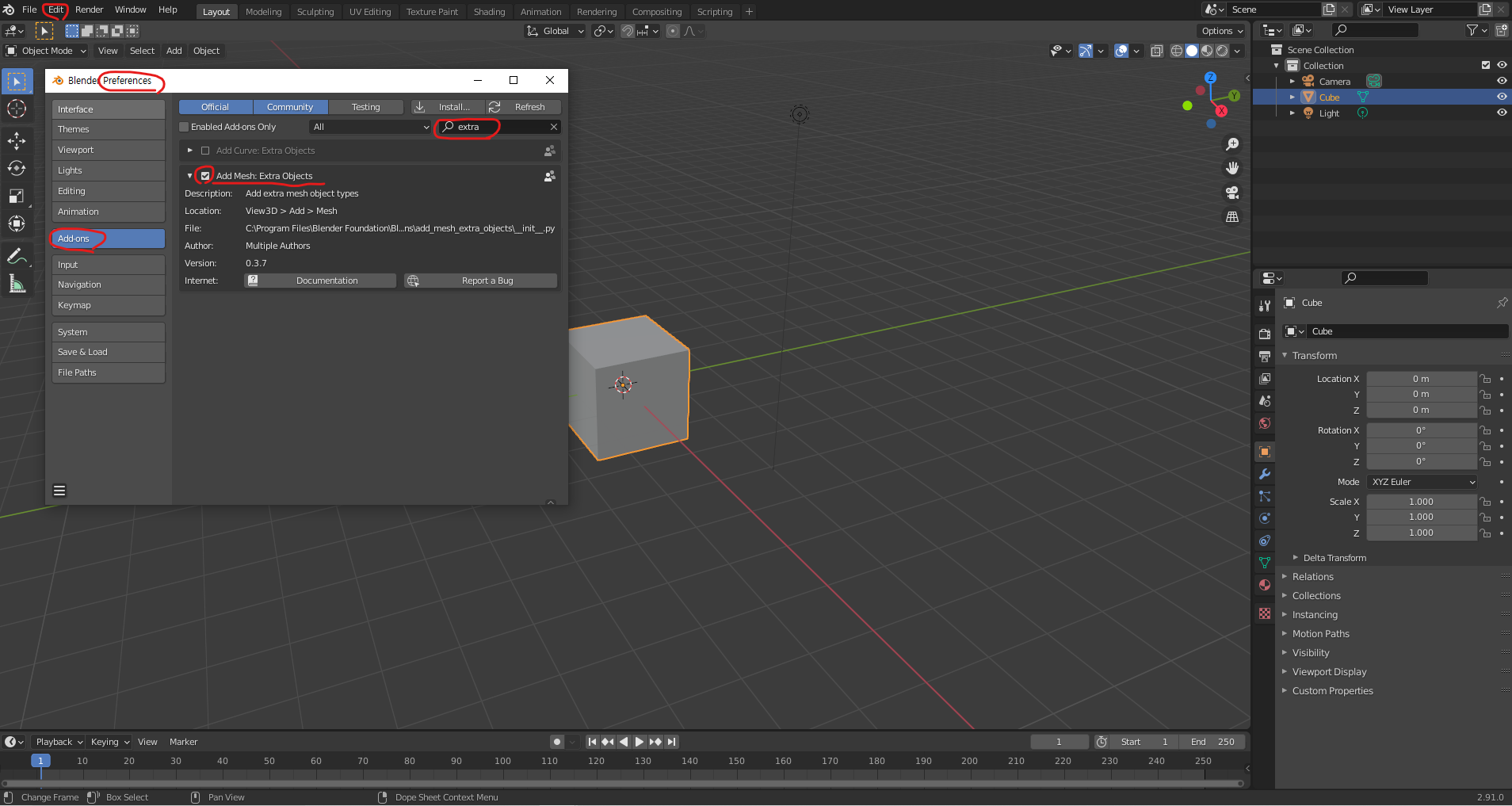
Blender Addon Add Mesh Extra Objects . See the features, updates, and. This is now available as an extension on the extensions. You need to copy the add_mesh_extra_objects folder from blender 4.0: It is now offered as it is, with limited support. The following objects are included in the addon: Gear, worm, brilliant diamond, diamond, gem, regular solid, beam builder, wall factory simple star, step pyramid,. Click add mesh then extra objects to enable the script.
from artisticrender.com
Gear, worm, brilliant diamond, diamond, gem, regular solid, beam builder, wall factory simple star, step pyramid,. This is now available as an extension on the extensions. You need to copy the add_mesh_extra_objects folder from blender 4.0: Click add mesh then extra objects to enable the script. It is now offered as it is, with limited support. See the features, updates, and. The following objects are included in the addon:
Blender addon overview Extra objects mesh
Blender Addon Add Mesh Extra Objects See the features, updates, and. It is now offered as it is, with limited support. Gear, worm, brilliant diamond, diamond, gem, regular solid, beam builder, wall factory simple star, step pyramid,. This is now available as an extension on the extensions. You need to copy the add_mesh_extra_objects folder from blender 4.0: See the features, updates, and. The following objects are included in the addon: Click add mesh then extra objects to enable the script.
From artisticrender.com
Blender addon overview Extra objects mesh Blender Addon Add Mesh Extra Objects Gear, worm, brilliant diamond, diamond, gem, regular solid, beam builder, wall factory simple star, step pyramid,. Click add mesh then extra objects to enable the script. The following objects are included in the addon: It is now offered as it is, with limited support. See the features, updates, and. This is now available as an extension on the extensions. You. Blender Addon Add Mesh Extra Objects.
From www.youtube.com
Blender Free Extra Objects Mesh & Curve Addon Chapter55 YouTube Blender Addon Add Mesh Extra Objects Click add mesh then extra objects to enable the script. This is now available as an extension on the extensions. You need to copy the add_mesh_extra_objects folder from blender 4.0: It is now offered as it is, with limited support. Gear, worm, brilliant diamond, diamond, gem, regular solid, beam builder, wall factory simple star, step pyramid,. See the features, updates,. Blender Addon Add Mesh Extra Objects.
From cgcookie.com
Ten powerful addons that are included with Blender CG Cookie Blender Addon Add Mesh Extra Objects The following objects are included in the addon: It is now offered as it is, with limited support. Click add mesh then extra objects to enable the script. You need to copy the add_mesh_extra_objects folder from blender 4.0: Gear, worm, brilliant diamond, diamond, gem, regular solid, beam builder, wall factory simple star, step pyramid,. This is now available as an. Blender Addon Add Mesh Extra Objects.
From cgcookie.com
The Ultimate 2024 Guide to the Best Blender Addons CG Cookie Blender Addon Add Mesh Extra Objects Click add mesh then extra objects to enable the script. You need to copy the add_mesh_extra_objects folder from blender 4.0: See the features, updates, and. The following objects are included in the addon: Gear, worm, brilliant diamond, diamond, gem, regular solid, beam builder, wall factory simple star, step pyramid,. This is now available as an extension on the extensions. It. Blender Addon Add Mesh Extra Objects.
From blender.stackexchange.com
source for The Mesh extra objects addon in latest version? Blender Blender Addon Add Mesh Extra Objects The following objects are included in the addon: Click add mesh then extra objects to enable the script. You need to copy the add_mesh_extra_objects folder from blender 4.0: It is now offered as it is, with limited support. This is now available as an extension on the extensions. See the features, updates, and. Gear, worm, brilliant diamond, diamond, gem, regular. Blender Addon Add Mesh Extra Objects.
From www.youtube.com
Blender Free Addon Add mesh extra objects all Tools Explained blender Blender Addon Add Mesh Extra Objects Click add mesh then extra objects to enable the script. You need to copy the add_mesh_extra_objects folder from blender 4.0: Gear, worm, brilliant diamond, diamond, gem, regular solid, beam builder, wall factory simple star, step pyramid,. It is now offered as it is, with limited support. This is now available as an extension on the extensions. The following objects are. Blender Addon Add Mesh Extra Objects.
From www.youtube.com
Blender Addon Extra Objects YouTube Blender Addon Add Mesh Extra Objects The following objects are included in the addon: Click add mesh then extra objects to enable the script. See the features, updates, and. Gear, worm, brilliant diamond, diamond, gem, regular solid, beam builder, wall factory simple star, step pyramid,. You need to copy the add_mesh_extra_objects folder from blender 4.0: It is now offered as it is, with limited support. This. Blender Addon Add Mesh Extra Objects.
From cgcookie.mavenseed.com
Ten powerful addons that are included with Blender CG Cookie Blender Addon Add Mesh Extra Objects Click add mesh then extra objects to enable the script. This is now available as an extension on the extensions. See the features, updates, and. You need to copy the add_mesh_extra_objects folder from blender 4.0: Gear, worm, brilliant diamond, diamond, gem, regular solid, beam builder, wall factory simple star, step pyramid,. It is now offered as it is, with limited. Blender Addon Add Mesh Extra Objects.
From blender.stackexchange.com
source for The Mesh extra objects addon in latest version? Blender Blender Addon Add Mesh Extra Objects Gear, worm, brilliant diamond, diamond, gem, regular solid, beam builder, wall factory simple star, step pyramid,. You need to copy the add_mesh_extra_objects folder from blender 4.0: Click add mesh then extra objects to enable the script. This is now available as an extension on the extensions. It is now offered as it is, with limited support. See the features, updates,. Blender Addon Add Mesh Extra Objects.
From artisticrender.com
Blender addon overview Extra objects mesh Blender Addon Add Mesh Extra Objects See the features, updates, and. Gear, worm, brilliant diamond, diamond, gem, regular solid, beam builder, wall factory simple star, step pyramid,. The following objects are included in the addon: This is now available as an extension on the extensions. You need to copy the add_mesh_extra_objects folder from blender 4.0: Click add mesh then extra objects to enable the script. It. Blender Addon Add Mesh Extra Objects.
From www.godhasdone.com
블렌더 강좌 2.91 무료 애드온 Add Mesh Extra Objects 캐공방TV Blender Addon Add Mesh Extra Objects You need to copy the add_mesh_extra_objects folder from blender 4.0: Gear, worm, brilliant diamond, diamond, gem, regular solid, beam builder, wall factory simple star, step pyramid,. This is now available as an extension on the extensions. Click add mesh then extra objects to enable the script. See the features, updates, and. It is now offered as it is, with limited. Blender Addon Add Mesh Extra Objects.
From www.blenderbasecamp.com
What Is The Shortcut To Adding A New Mesh Object? blender base camp Blender Addon Add Mesh Extra Objects It is now offered as it is, with limited support. Click add mesh then extra objects to enable the script. This is now available as an extension on the extensions. The following objects are included in the addon: You need to copy the add_mesh_extra_objects folder from blender 4.0: Gear, worm, brilliant diamond, diamond, gem, regular solid, beam builder, wall factory. Blender Addon Add Mesh Extra Objects.
From gumroad.com
Extra Objects for Blender 2.80+ Blender Addon Add Mesh Extra Objects The following objects are included in the addon: Click add mesh then extra objects to enable the script. Gear, worm, brilliant diamond, diamond, gem, regular solid, beam builder, wall factory simple star, step pyramid,. This is now available as an extension on the extensions. It is now offered as it is, with limited support. You need to copy the add_mesh_extra_objects. Blender Addon Add Mesh Extra Objects.
From www.pinterest.com
Blender addon overview Extra objects mesh Blender Addon Add Mesh Extra Objects You need to copy the add_mesh_extra_objects folder from blender 4.0: It is now offered as it is, with limited support. See the features, updates, and. Gear, worm, brilliant diamond, diamond, gem, regular solid, beam builder, wall factory simple star, step pyramid,. Click add mesh then extra objects to enable the script. The following objects are included in the addon: This. Blender Addon Add Mesh Extra Objects.
From meshlogic.github.io
Extra Material List Blender Addon MeshLogic Blender Addon Add Mesh Extra Objects See the features, updates, and. Click add mesh then extra objects to enable the script. The following objects are included in the addon: This is now available as an extension on the extensions. It is now offered as it is, with limited support. Gear, worm, brilliant diamond, diamond, gem, regular solid, beam builder, wall factory simple star, step pyramid,. You. Blender Addon Add Mesh Extra Objects.
From blenderartists.org
AF Mesh Objects [Addons Collection] Released Scripts and Themes Blender Addon Add Mesh Extra Objects Gear, worm, brilliant diamond, diamond, gem, regular solid, beam builder, wall factory simple star, step pyramid,. It is now offered as it is, with limited support. The following objects are included in the addon: This is now available as an extension on the extensions. Click add mesh then extra objects to enable the script. See the features, updates, and. You. Blender Addon Add Mesh Extra Objects.
From meshlogic.github.io
Extra Material List Blender Addon MeshLogic Blender Addon Add Mesh Extra Objects Gear, worm, brilliant diamond, diamond, gem, regular solid, beam builder, wall factory simple star, step pyramid,. You need to copy the add_mesh_extra_objects folder from blender 4.0: Click add mesh then extra objects to enable the script. See the features, updates, and. The following objects are included in the addon: This is now available as an extension on the extensions. It. Blender Addon Add Mesh Extra Objects.
From community.blender.it
Add Mesh Extra Objects Blender Italia Blender Addon Add Mesh Extra Objects This is now available as an extension on the extensions. See the features, updates, and. Gear, worm, brilliant diamond, diamond, gem, regular solid, beam builder, wall factory simple star, step pyramid,. It is now offered as it is, with limited support. Click add mesh then extra objects to enable the script. You need to copy the add_mesh_extra_objects folder from blender. Blender Addon Add Mesh Extra Objects.
From blenderartists.org
Mesh Extra Objects Released Scripts and Themes Blender Artists Blender Addon Add Mesh Extra Objects Gear, worm, brilliant diamond, diamond, gem, regular solid, beam builder, wall factory simple star, step pyramid,. It is now offered as it is, with limited support. This is now available as an extension on the extensions. You need to copy the add_mesh_extra_objects folder from blender 4.0: Click add mesh then extra objects to enable the script. See the features, updates,. Blender Addon Add Mesh Extra Objects.
From www.youtube.com
Add mesh Extra Objects Addon [FREE] YouTube Blender Addon Add Mesh Extra Objects See the features, updates, and. The following objects are included in the addon: Gear, worm, brilliant diamond, diamond, gem, regular solid, beam builder, wall factory simple star, step pyramid,. Click add mesh then extra objects to enable the script. It is now offered as it is, with limited support. This is now available as an extension on the extensions. You. Blender Addon Add Mesh Extra Objects.
From www.youtube.com
Add Mesh Extra Objects YouTube Blender Addon Add Mesh Extra Objects This is now available as an extension on the extensions. It is now offered as it is, with limited support. You need to copy the add_mesh_extra_objects folder from blender 4.0: Click add mesh then extra objects to enable the script. See the features, updates, and. The following objects are included in the addon: Gear, worm, brilliant diamond, diamond, gem, regular. Blender Addon Add Mesh Extra Objects.
From www.youtube.com
Blender 2.75 Overview Add mesh extra objects addon YouTube Blender Addon Add Mesh Extra Objects Click add mesh then extra objects to enable the script. See the features, updates, and. It is now offered as it is, with limited support. Gear, worm, brilliant diamond, diamond, gem, regular solid, beam builder, wall factory simple star, step pyramid,. You need to copy the add_mesh_extra_objects folder from blender 4.0: The following objects are included in the addon: This. Blender Addon Add Mesh Extra Objects.
From blender.stackexchange.com
source for The Mesh extra objects addon in latest version? Blender Blender Addon Add Mesh Extra Objects See the features, updates, and. You need to copy the add_mesh_extra_objects folder from blender 4.0: This is now available as an extension on the extensions. It is now offered as it is, with limited support. Click add mesh then extra objects to enable the script. The following objects are included in the addon: Gear, worm, brilliant diamond, diamond, gem, regular. Blender Addon Add Mesh Extra Objects.
From velog.io
[Blender] Add Mesh Extra Objects Addon 애드온/바위, 나사, 태엽, 다이아몬드 Blender Addon Add Mesh Extra Objects Click add mesh then extra objects to enable the script. Gear, worm, brilliant diamond, diamond, gem, regular solid, beam builder, wall factory simple star, step pyramid,. It is now offered as it is, with limited support. You need to copy the add_mesh_extra_objects folder from blender 4.0: This is now available as an extension on the extensions. The following objects are. Blender Addon Add Mesh Extra Objects.
From artisticrender.com
Blender addon overview Extra objects mesh Blender Addon Add Mesh Extra Objects You need to copy the add_mesh_extra_objects folder from blender 4.0: Gear, worm, brilliant diamond, diamond, gem, regular solid, beam builder, wall factory simple star, step pyramid,. This is now available as an extension on the extensions. It is now offered as it is, with limited support. See the features, updates, and. The following objects are included in the addon: Click. Blender Addon Add Mesh Extra Objects.
From suhelmansuri.gumroad.com
Mesh Ops Addon Blender 3+ Blender Addon Add Mesh Extra Objects It is now offered as it is, with limited support. The following objects are included in the addon: See the features, updates, and. Click add mesh then extra objects to enable the script. You need to copy the add_mesh_extra_objects folder from blender 4.0: This is now available as an extension on the extensions. Gear, worm, brilliant diamond, diamond, gem, regular. Blender Addon Add Mesh Extra Objects.
From projects.blender.org
104666 Need Help for enable the "Add Mesh Extra objects" Addon Blender Addon Add Mesh Extra Objects Click add mesh then extra objects to enable the script. The following objects are included in the addon: You need to copy the add_mesh_extra_objects folder from blender 4.0: This is now available as an extension on the extensions. It is now offered as it is, with limited support. Gear, worm, brilliant diamond, diamond, gem, regular solid, beam builder, wall factory. Blender Addon Add Mesh Extra Objects.
From blenderartists.org
How to get proper mesh from an Extra Objects Curve addon when Blender Addon Add Mesh Extra Objects It is now offered as it is, with limited support. Gear, worm, brilliant diamond, diamond, gem, regular solid, beam builder, wall factory simple star, step pyramid,. The following objects are included in the addon: See the features, updates, and. This is now available as an extension on the extensions. Click add mesh then extra objects to enable the script. You. Blender Addon Add Mesh Extra Objects.
From www.youtube.com
AMAZING MESHES in Blender with the FREE Extra Objects AddOn! ALL TOOLS Blender Addon Add Mesh Extra Objects Gear, worm, brilliant diamond, diamond, gem, regular solid, beam builder, wall factory simple star, step pyramid,. Click add mesh then extra objects to enable the script. It is now offered as it is, with limited support. You need to copy the add_mesh_extra_objects folder from blender 4.0: See the features, updates, and. This is now available as an extension on the. Blender Addon Add Mesh Extra Objects.
From velog.io
[Blender] Add Mesh Extra Objects Addon 애드온/바위, 나사, 태엽, 다이아몬드 Blender Addon Add Mesh Extra Objects Gear, worm, brilliant diamond, diamond, gem, regular solid, beam builder, wall factory simple star, step pyramid,. You need to copy the add_mesh_extra_objects folder from blender 4.0: Click add mesh then extra objects to enable the script. See the features, updates, and. The following objects are included in the addon: This is now available as an extension on the extensions. It. Blender Addon Add Mesh Extra Objects.
From www.blendernation.com
Extra meshes and primitives to start your project, the best included Blender Addon Add Mesh Extra Objects See the features, updates, and. Gear, worm, brilliant diamond, diamond, gem, regular solid, beam builder, wall factory simple star, step pyramid,. Click add mesh then extra objects to enable the script. The following objects are included in the addon: This is now available as an extension on the extensions. You need to copy the add_mesh_extra_objects folder from blender 4.0: It. Blender Addon Add Mesh Extra Objects.
From bluebirdofoz.hatenablog.com
Blender2.8でAdd Mesh Extra Objectsアドオンを使って様々なメッシュオブジェクトのテンプレートを追加する MRが楽しい Blender Addon Add Mesh Extra Objects It is now offered as it is, with limited support. This is now available as an extension on the extensions. See the features, updates, and. The following objects are included in the addon: Gear, worm, brilliant diamond, diamond, gem, regular solid, beam builder, wall factory simple star, step pyramid,. Click add mesh then extra objects to enable the script. You. Blender Addon Add Mesh Extra Objects.
From docs.blender.org
Add Curve Extra Objects — Blender Manual Blender Addon Add Mesh Extra Objects It is now offered as it is, with limited support. You need to copy the add_mesh_extra_objects folder from blender 4.0: Gear, worm, brilliant diamond, diamond, gem, regular solid, beam builder, wall factory simple star, step pyramid,. The following objects are included in the addon: Click add mesh then extra objects to enable the script. See the features, updates, and. This. Blender Addon Add Mesh Extra Objects.
From www.youtube.com
Blender アドオン ギア Add MeshExtra Objects YouTube Blender Addon Add Mesh Extra Objects Gear, worm, brilliant diamond, diamond, gem, regular solid, beam builder, wall factory simple star, step pyramid,. See the features, updates, and. Click add mesh then extra objects to enable the script. You need to copy the add_mesh_extra_objects folder from blender 4.0: This is now available as an extension on the extensions. It is now offered as it is, with limited. Blender Addon Add Mesh Extra Objects.
From www.makeuseof.com
How to Add a Vertex in Blender A Beginner's Guide Blender Addon Add Mesh Extra Objects See the features, updates, and. The following objects are included in the addon: Click add mesh then extra objects to enable the script. You need to copy the add_mesh_extra_objects folder from blender 4.0: It is now offered as it is, with limited support. Gear, worm, brilliant diamond, diamond, gem, regular solid, beam builder, wall factory simple star, step pyramid,. This. Blender Addon Add Mesh Extra Objects.