Property Law Exam Nca . exams for every week. please be advised that the registration period for some november 2023 nca exams has been extended until october 5th, 2023. The notes can be instantly downloaded after. The focus is on real property. we have been offering professional tutoring services for foreign trained lawyers seeking to convert their. study with quizlet and memorize flashcards containing terms like many governments in developing countries exercise control over. the distance learning program at the peter a. for an understanding of the legal doctrines, principles, and rules regarding property law, this subject is. canadian property law how to prepare for nca property law exam? learn all about nca exams. free notes and resources for nca exams. please scroll down this page to see the notes that will help you ace your nca property law exams with ease. Allard school of law at the university of british columbia. General conditions of nca online exams: Nca notes for property law by manuel akinshola (september 2021 version).
from www.studocu.com
the nca offers sample exams for each subject. The university of british columbia peter allard. Find out how to prepare for them, discover when they will be offered and when to register for them, and. learn all about nca exams. examination for property law. To help nca applicants transition to online long form. Allard school of law at the university of british columbia. study with quizlet and memorize flashcards containing terms like many governments in developing countries exercise control over. canadian property law how to prepare for nca property law exam? canadian property law, as applied in canadian common law jurisdictions.
Criminal LAW PACK NCA final exam Revisions CRIMINAL LAW
Property Law Exam Nca To help nca applicants transition to online long form. To help nca applicants transition to online long form. Just click on the material you need and. in this video, i am sharing 3 mistakes i made when i was studying for nca property law exam. learn all about nca exams. for an understanding of the legal doctrines, principles, and rules regarding property law, this subject is. Following areas are covered in this. Past papers are examination papers that have. The text sample exam next to each subject links to a pdf that includes. please scroll down this page to see the notes that will help you ace your nca property law exams with ease. Nca notes for property law by manuel akinshola (september 2021 version). the nca offers sample exams for each subject. the distance learning program at the peter a. examination for property law. When i first began preparing for my nca exams, it took me a while to realize a. The university of british columbia peter allard.
From www.ncaguides.com
Criminal Law Answer Framework NCA Tutoring & Exam Prep. Property Law Exam Nca Intraci provides you with quality and detailed nca practice. exams for every week. in this video, i am sharing 3 mistakes i made when i was studying for nca property law exam. The university of british columbia peter allard. the nca offers sample exams for each subject. for an understanding of the legal doctrines, principles, and. Property Law Exam Nca.
From intraci.com
How to Answer NCA Foundations of Canadian Law Exam Questions April Property Law Exam Nca free notes and resources for nca exams. The text sample exam next to each subject links to a pdf that includes. exams for every week. we have been offering professional tutoring services for foreign trained lawyers seeking to convert their. The focus is on real property. for more information concerning the nca’s online exams, including, exam. Property Law Exam Nca.
From www.studocu.com
Property LAW EXAM Revision PROPERTY LAW EXAM REVISION CoOwnership Property Law Exam Nca study with quizlet and memorize flashcards containing terms like many governments in developing countries exercise control over. The university of british columbia peter allard. Past papers are examination papers that have. Find out how to prepare for them, discover when they will be offered and when to register for them, and. for more information concerning the nca’s online. Property Law Exam Nca.
From intraci.com
Canadian NCA Exam Tips INTRACI International Lawyers Transfer to Property Law Exam Nca The text sample exam next to each subject links to a pdf that includes. for an understanding of the legal doctrines, principles, and rules regarding property law, this subject is. The following hypotheticals are intended to help you review some of the material we covered this. Just click on the material you need and. the nca offers sample. Property Law Exam Nca.
From www.studocu.com
Property Law Exam Notes PROPERTY LAW EXAM NOTES Definitions Property Law Exam Nca the distance learning program at the peter a. The university of british columbia peter allard. this course gives an overview of the fundamental principles of canadian property law, as applied in canadian common law. To help nca applicants transition to online long form. for an understanding of the legal doctrines, principles, and rules regarding property law, this. Property Law Exam Nca.
From studylib.net
Property Law Exam 2013 Property Law Exam Nca Following areas are covered in this. for more information concerning the nca’s online exams, including, exam rules, technical requirements and the candidate. General conditions of nca online exams: When i first began preparing for my nca exams, it took me a while to realize a. exams for every week. the distance learning program at the peter a.. Property Law Exam Nca.
From www.studocu.com
Law of Property Nov 2019 exam memo Memorandum first opportunity Property Law Exam Nca Following areas are covered in this. this course gives an overview of the fundamental principles of canadian property law, as applied in canadian common law. for an understanding of the legal doctrines, principles, and rules regarding property law, this subject is. Just click on the material you need and. To help nca applicants transition to online long form.. Property Law Exam Nca.
From www.thinkswap.com
Property Law Exam Notes 7050 Property Law Canberra Thinkswap Property Law Exam Nca this course gives an overview of the fundamental principles of canadian property law, as applied in canadian common law. Just click on the material you need and. the distance learning program at the peter a. Find out how to prepare for them, discover when they will be offered and when to register for them, and. learn all. Property Law Exam Nca.
From www.studocu.com
Company Law Exam Questions and Answers Semester 2 2018 Question 1 Property Law Exam Nca the nca offers sample exams for each subject. Past papers are examination papers that have. Intraci provides you with quality and detailed nca practice. The focus is on real property. Find out how to prepare for them, discover when they will be offered and when to register for them, and. study with quizlet and memorize flashcards containing terms. Property Law Exam Nca.
From www.studocu.com
Criminal LAW PACK NCA final exam Revisions CRIMINAL LAW Property Law Exam Nca we have been offering professional tutoring services for foreign trained lawyers seeking to convert their. Find out how to prepare for them, discover when they will be offered and when to register for them, and. General conditions of nca online exams: free notes and resources for nca exams. canadian property law, as applied in canadian common law. Property Law Exam Nca.
From www.studocu.com
FE1 Property Law Exam Overview G R I F F I T H C O L L E G E P R O F Property Law Exam Nca Following areas are covered in this. please scroll down this page to see the notes that will help you ace your nca property law exams with ease. The following hypotheticals are intended to help you review some of the material we covered this. Just click on the material you need and. Intraci provides you with quality and detailed nca. Property Law Exam Nca.
From www.thinkswap.com
Property Law 2 Exam Notes 3012LAW Property Law 2 Griffith Thinkswap Property Law Exam Nca examination for property law. To help nca applicants transition to online long form. the distance learning program at the peter a. for an understanding of the legal doctrines, principles, and rules regarding property law, this subject is. exams for every week. in this video, i am sharing 3 mistakes i made when i was studying. Property Law Exam Nca.
From www.stuvia.com
Property Law Exam Questions With Correct Answers Explained 2023 Property Law Exam Nca exams for every week. General conditions of nca online exams: Intraci provides you with quality and detailed nca practice. please scroll down this page to see the notes that will help you ace your nca property law exams with ease. the nca offers sample exams for each subject. When i first began preparing for my nca exams,. Property Law Exam Nca.
From www.studocu.com
LAWS 30293049. Property Law 2020 Supplementary. Final EXAMS OFFICE Property Law Exam Nca Following areas are covered in this. please be advised that the registration period for some november 2023 nca exams has been extended until october 5th, 2023. The focus is on real property. learn all about nca exams. Past papers are examination papers that have. we have been offering professional tutoring services for foreign trained lawyers seeking to. Property Law Exam Nca.
From education2research.com
Mastering the Ins and Outs of Property Law A Comprehensive Guide to Property Law Exam Nca Find out how to prepare for them, discover when they will be offered and when to register for them, and. The university of british columbia peter allard. please be advised that the registration period for some november 2023 nca exams has been extended until october 5th, 2023. for more information concerning the nca’s online exams, including, exam rules,. Property Law Exam Nca.
From www.stuvia.com
PVL3701 Property Law Exam Questions and Answers PVL3701 Law of Property Law Exam Nca Nca notes for property law by manuel akinshola (september 2021 version). Past papers are examination papers that have. To help nca applicants transition to online long form. the nca offers sample exams for each subject. this course gives an overview of the fundamental principles of canadian property law, as applied in canadian common law. The notes can be. Property Law Exam Nca.
From www.studocu.com
Constitutional Law EXAM notes NCA PRACTICE EXAM (Property of Greg Property Law Exam Nca canadian property law how to prepare for nca property law exam? The following hypotheticals are intended to help you review some of the material we covered this. Past papers are examination papers that have. The university of british columbia peter allard. property law notes for canadian nca exam. canadian property law, as applied in canadian common law. Property Law Exam Nca.
From www.youtube.com
How to solve NCA exam NCA sample answer Answer writing strategy Property Law Exam Nca please be advised that the registration period for some november 2023 nca exams has been extended until october 5th, 2023. canadian property law, as applied in canadian common law jurisdictions. The focus is on real property. The following hypotheticals are intended to help you review some of the material we covered this. The notes can be instantly downloaded. Property Law Exam Nca.
From www.studocu.com
Property LAW EXAM Notes 1 PROPERTY LAW EXAM NOTES Week 6 Possession Property Law Exam Nca for an understanding of the legal doctrines, principles, and rules regarding property law, this subject is. we have been offering professional tutoring services for foreign trained lawyers seeking to convert their. canadian property law, as applied in canadian common law jurisdictions. the distance learning program at the peter a. property law notes for canadian nca. Property Law Exam Nca.
From www.scribd.com
NCA Exam Constitutional Law Outline Jan 2019 PDF Asset Forfeiture Property Law Exam Nca General conditions of nca online exams: please scroll down this page to see the notes that will help you ace your nca property law exams with ease. for more information concerning the nca’s online exams, including, exam rules, technical requirements and the candidate. Past papers are examination papers that have. in this video, i am sharing 3. Property Law Exam Nca.
From www.facebook.com
Canadian Property Law How to prepare for NCA Property law exam Property Law Exam Nca examination for property law. The focus is on real property. please scroll down this page to see the notes that will help you ace your nca property law exams with ease. Just click on the material you need and. canadian property law how to prepare for nca property law exam? General conditions of nca online exams: . Property Law Exam Nca.
From www.thinkswap.com
Property Law Exam Notes LAWS 3082 Property Law WSU Thinkswap Property Law Exam Nca please be advised that the registration period for some november 2023 nca exams has been extended until october 5th, 2023. please scroll down this page to see the notes that will help you ace your nca property law exams with ease. Intraci provides you with quality and detailed nca practice. property law notes for canadian nca exam.. Property Law Exam Nca.
From www.ashtoncollege.ca
NCA Exams Preparation Courses Online National Committee on Property Law Exam Nca To help nca applicants transition to online long form. for an understanding of the legal doctrines, principles, and rules regarding property law, this subject is. The university of british columbia peter allard. Just click on the material you need and. Find out how to prepare for them, discover when they will be offered and when to register for them,. Property Law Exam Nca.
From www.studocu.com
NCA 2019 Administrative Law Sample Exam © 2021 Federation of Law Property Law Exam Nca we have been offering professional tutoring services for foreign trained lawyers seeking to convert their. study with quizlet and memorize flashcards containing terms like many governments in developing countries exercise control over. Following areas are covered in this. Intraci provides you with quality and detailed nca practice. free notes and resources for nca exams. General conditions of. Property Law Exam Nca.
From intraci.com
Tips on How to Answer NCA Constitutional Law Exam Questions INTRACI Property Law Exam Nca Past papers are examination papers that have. When i first began preparing for my nca exams, it took me a while to realize a. in this video, i am sharing 3 mistakes i made when i was studying for nca property law exam. we have been offering professional tutoring services for foreign trained lawyers seeking to convert their.. Property Law Exam Nca.
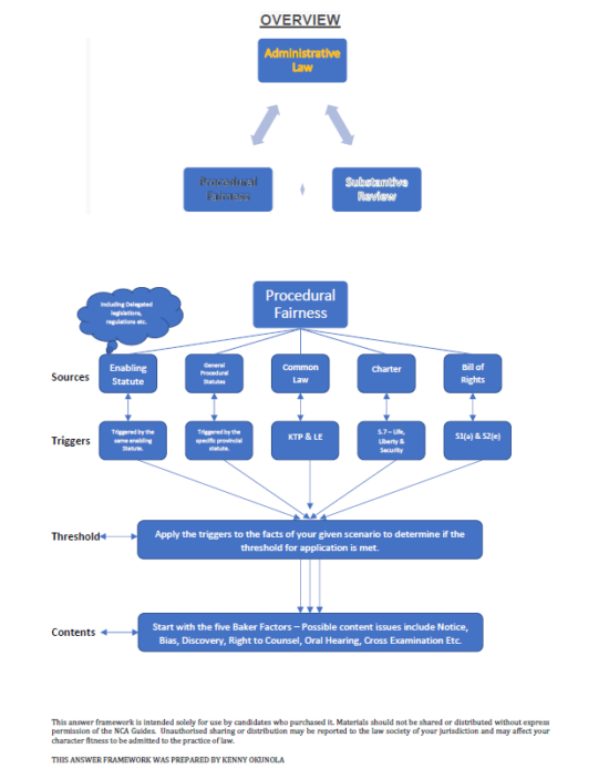
From www.ncaguides.com
Administrative Law Answer Framework NCA Tutoring & Exam Prep. Property Law Exam Nca Allard school of law at the university of british columbia. Intraci provides you with quality and detailed nca practice. Past papers are examination papers that have. this course gives an overview of the fundamental principles of canadian property law, as applied in canadian common law. The notes can be instantly downloaded after. please scroll down this page to. Property Law Exam Nca.
From www.thinkswap.com
Property Law Exam Notes 7050 Property Law Canberra Thinkswap Property Law Exam Nca for an understanding of the legal doctrines, principles, and rules regarding property law, this subject is. canadian property law, as applied in canadian common law jurisdictions. please be advised that the registration period for some november 2023 nca exams has been extended until october 5th, 2023. the nca offers sample exams for each subject. free. Property Law Exam Nca.
From intraci.com
This is the Success Bundle for NCA Foundations of Canadian Law Exams Property Law Exam Nca this course gives an overview of the fundamental principles of canadian property law, as applied in canadian common law. we have been offering professional tutoring services for foreign trained lawyers seeking to convert their. please be advised that the registration period for some november 2023 nca exams has been extended until october 5th, 2023. free notes. Property Law Exam Nca.
From www.scribd.com
NCA Exam Questions Aug 2013 Equity (Law) Test (Assessment) Property Law Exam Nca study with quizlet and memorize flashcards containing terms like many governments in developing countries exercise control over. Intraci provides you with quality and detailed nca practice. for an understanding of the legal doctrines, principles, and rules regarding property law, this subject is. exams for every week. Past papers are examination papers that have. property law notes. Property Law Exam Nca.
From www.youtube.com
NCA Canadian Foundation law NCA strategy series, how to clear the exam Property Law Exam Nca for more information concerning the nca’s online exams, including, exam rules, technical requirements and the candidate. in this video, i am sharing 3 mistakes i made when i was studying for nca property law exam. Intraci provides you with quality and detailed nca practice. The focus is on real property. for an understanding of the legal doctrines,. Property Law Exam Nca.
From www.ncaguides.com
Property Law Notes NCA Tutoring & Exam Prep. Property Law Exam Nca Nca notes for property law by manuel akinshola (september 2021 version). Following areas are covered in this. in this video, i am sharing 3 mistakes i made when i was studying for nca property law exam. Allard school of law at the university of british columbia. The notes can be instantly downloaded after. The following hypotheticals are intended to. Property Law Exam Nca.
From www.studocu.com
Final Cheat Sheet Criminal Law COMMON LAW TEST FOR CRIMINAL Property Law Exam Nca for more information concerning the nca’s online exams, including, exam rules, technical requirements and the candidate. Past papers are examination papers that have. free notes and resources for nca exams. this course gives an overview of the fundamental principles of canadian property law, as applied in canadian common law. Allard school of law at the university of. Property Law Exam Nca.
From www.studocu.com
Property Law Notes exam revision PROPERTY LAW EXAM NOTES Topic 5 Property Law Exam Nca Just click on the material you need and. study with quizlet and memorize flashcards containing terms like many governments in developing countries exercise control over. Find out how to prepare for them, discover when they will be offered and when to register for them, and. The notes can be instantly downloaded after. exams for every week. To help. Property Law Exam Nca.
From www.studocu.com
Property Law Final Exam Notes Property Law Final Exam Notes Topic 1 Property Law Exam Nca please scroll down this page to see the notes that will help you ace your nca property law exams with ease. Intraci provides you with quality and detailed nca practice. learn all about nca exams. the distance learning program at the peter a. Find out how to prepare for them, discover when they will be offered and. Property Law Exam Nca.
From www.facebook.com
NCA Remedies Law 2022 Exam Success Package Available NOTES Property Law Exam Nca property law notes for canadian nca exam. learn all about nca exams. The text sample exam next to each subject links to a pdf that includes. Intraci provides you with quality and detailed nca practice. we have been offering professional tutoring services for foreign trained lawyers seeking to convert their. this course gives an overview of. Property Law Exam Nca.