Automobile Accounting Definition . Describe the process of accounting for the cost of a vehicle as a tangible asset. At its core, automotive accounting involves the systematic recording, analysis, and management of financial transactions within the automotive industry. This article provides a comprehensive technical overview of the audit procedures for motor vehicles, including accounting under ifrs, audit risks, audit. In this comprehensive guide, we have covered the key aspects of recording leased vehicles in accounting, including the definition of a leased vehicle, the accounting treatment for different. In particular, automotive companies will need to consider: When a company purchases a vehicle, the total cost, including the. Optimize your car dealership’s financial health with expert accounting practices, from inventory management to revenue. Entities in the automotive industry, including suppliers, dealers, original equipment manufacturers (oems) and their.
from oracleerplearning.blogspot.com
This article provides a comprehensive technical overview of the audit procedures for motor vehicles, including accounting under ifrs, audit risks, audit. Describe the process of accounting for the cost of a vehicle as a tangible asset. Entities in the automotive industry, including suppliers, dealers, original equipment manufacturers (oems) and their. Optimize your car dealership’s financial health with expert accounting practices, from inventory management to revenue. When a company purchases a vehicle, the total cost, including the. In this comprehensive guide, we have covered the key aspects of recording leased vehicles in accounting, including the definition of a leased vehicle, the accounting treatment for different. At its core, automotive accounting involves the systematic recording, analysis, and management of financial transactions within the automotive industry. In particular, automotive companies will need to consider:
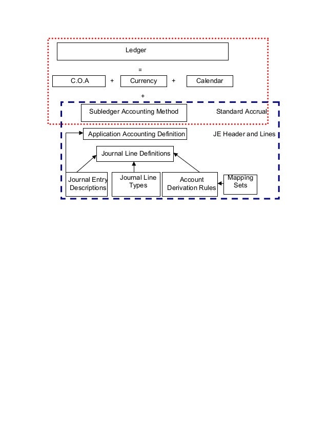
Oracle Transaction Interface, Auto Accounting Setups and Auto Invoice
Automobile Accounting Definition In this comprehensive guide, we have covered the key aspects of recording leased vehicles in accounting, including the definition of a leased vehicle, the accounting treatment for different. When a company purchases a vehicle, the total cost, including the. Optimize your car dealership’s financial health with expert accounting practices, from inventory management to revenue. In this comprehensive guide, we have covered the key aspects of recording leased vehicles in accounting, including the definition of a leased vehicle, the accounting treatment for different. This article provides a comprehensive technical overview of the audit procedures for motor vehicles, including accounting under ifrs, audit risks, audit. Entities in the automotive industry, including suppliers, dealers, original equipment manufacturers (oems) and their. At its core, automotive accounting involves the systematic recording, analysis, and management of financial transactions within the automotive industry. Describe the process of accounting for the cost of a vehicle as a tangible asset. In particular, automotive companies will need to consider:
From www.slideserve.com
PPT Definitions of Accounting PowerPoint Presentation, free download Automobile Accounting Definition In this comprehensive guide, we have covered the key aspects of recording leased vehicles in accounting, including the definition of a leased vehicle, the accounting treatment for different. Optimize your car dealership’s financial health with expert accounting practices, from inventory management to revenue. This article provides a comprehensive technical overview of the audit procedures for motor vehicles, including accounting under. Automobile Accounting Definition.
From eureka.patsnap.com
Automobile account system and account automatic verification method Automobile Accounting Definition Optimize your car dealership’s financial health with expert accounting practices, from inventory management to revenue. This article provides a comprehensive technical overview of the audit procedures for motor vehicles, including accounting under ifrs, audit risks, audit. At its core, automotive accounting involves the systematic recording, analysis, and management of financial transactions within the automotive industry. In this comprehensive guide, we. Automobile Accounting Definition.
From junemgt.easy.co
SME Accounting Template For Automobile Used June.co Automobile Accounting Definition Describe the process of accounting for the cost of a vehicle as a tangible asset. In particular, automotive companies will need to consider: This article provides a comprehensive technical overview of the audit procedures for motor vehicles, including accounting under ifrs, audit risks, audit. At its core, automotive accounting involves the systematic recording, analysis, and management of financial transactions within. Automobile Accounting Definition.
From theinvestorsbook.com
What are Accounting Principles? definition, GAAP and basic accounting Automobile Accounting Definition In particular, automotive companies will need to consider: This article provides a comprehensive technical overview of the audit procedures for motor vehicles, including accounting under ifrs, audit risks, audit. Optimize your car dealership’s financial health with expert accounting practices, from inventory management to revenue. Entities in the automotive industry, including suppliers, dealers, original equipment manufacturers (oems) and their. At its. Automobile Accounting Definition.
From totallymotor.co.uk
How to Get a Car Finance when Self Employed? totallymotor Automobile Accounting Definition In particular, automotive companies will need to consider: Describe the process of accounting for the cost of a vehicle as a tangible asset. In this comprehensive guide, we have covered the key aspects of recording leased vehicles in accounting, including the definition of a leased vehicle, the accounting treatment for different. Optimize your car dealership’s financial health with expert accounting. Automobile Accounting Definition.
From www.youtube.com
Automobile accounting Samadhaan YouTube Automobile Accounting Definition In this comprehensive guide, we have covered the key aspects of recording leased vehicles in accounting, including the definition of a leased vehicle, the accounting treatment for different. This article provides a comprehensive technical overview of the audit procedures for motor vehicles, including accounting under ifrs, audit risks, audit. At its core, automotive accounting involves the systematic recording, analysis, and. Automobile Accounting Definition.
From www.youtube.com
Automobile Billing Accounting System Software .Demo Bangla Videos YouTube Automobile Accounting Definition In this comprehensive guide, we have covered the key aspects of recording leased vehicles in accounting, including the definition of a leased vehicle, the accounting treatment for different. Describe the process of accounting for the cost of a vehicle as a tangible asset. Optimize your car dealership’s financial health with expert accounting practices, from inventory management to revenue. Entities in. Automobile Accounting Definition.
From www.dreamstime.com
Automobile Accounting Stock Illustrations 157 Automobile Accounting Automobile Accounting Definition In particular, automotive companies will need to consider: When a company purchases a vehicle, the total cost, including the. This article provides a comprehensive technical overview of the audit procedures for motor vehicles, including accounting under ifrs, audit risks, audit. Entities in the automotive industry, including suppliers, dealers, original equipment manufacturers (oems) and their. Optimize your car dealership’s financial health. Automobile Accounting Definition.
From www.avalonaccounting.ca
Company Cars Buying or Leasing an Automobile in a Canadian Automobile Accounting Definition When a company purchases a vehicle, the total cost, including the. In this comprehensive guide, we have covered the key aspects of recording leased vehicles in accounting, including the definition of a leased vehicle, the accounting treatment for different. This article provides a comprehensive technical overview of the audit procedures for motor vehicles, including accounting under ifrs, audit risks, audit.. Automobile Accounting Definition.
From www.dynodesoft.com
Auto Repair Shop Management Software Automobile Accounting software Automobile Accounting Definition Entities in the automotive industry, including suppliers, dealers, original equipment manufacturers (oems) and their. Describe the process of accounting for the cost of a vehicle as a tangible asset. In this comprehensive guide, we have covered the key aspects of recording leased vehicles in accounting, including the definition of a leased vehicle, the accounting treatment for different. In particular, automotive. Automobile Accounting Definition.
From www.youtube.com
Automobile Business Accounting and Invoicing Software Auto Car Dealer Automobile Accounting Definition At its core, automotive accounting involves the systematic recording, analysis, and management of financial transactions within the automotive industry. When a company purchases a vehicle, the total cost, including the. Optimize your car dealership’s financial health with expert accounting practices, from inventory management to revenue. In particular, automotive companies will need to consider: In this comprehensive guide, we have covered. Automobile Accounting Definition.
From www.slideshare.net
ACCOUNTING AND FINANCIAL INFORMATION SYSTEM APPLIED ON THE AUTOMOBILE… Automobile Accounting Definition At its core, automotive accounting involves the systematic recording, analysis, and management of financial transactions within the automotive industry. Entities in the automotive industry, including suppliers, dealers, original equipment manufacturers (oems) and their. This article provides a comprehensive technical overview of the audit procedures for motor vehicles, including accounting under ifrs, audit risks, audit. Optimize your car dealership’s financial health. Automobile Accounting Definition.
From www.simple-accounting.org
Is My Car An Asset Or A Liability? Automobile Accounting Definition Optimize your car dealership’s financial health with expert accounting practices, from inventory management to revenue. In particular, automotive companies will need to consider: Entities in the automotive industry, including suppliers, dealers, original equipment manufacturers (oems) and their. Describe the process of accounting for the cost of a vehicle as a tangible asset. At its core, automotive accounting involves the systematic. Automobile Accounting Definition.
From junemgt.easy.co
SME Accounting Template For Automobile Used June.co Automobile Accounting Definition Describe the process of accounting for the cost of a vehicle as a tangible asset. Entities in the automotive industry, including suppliers, dealers, original equipment manufacturers (oems) and their. In particular, automotive companies will need to consider: Optimize your car dealership’s financial health with expert accounting practices, from inventory management to revenue. When a company purchases a vehicle, the total. Automobile Accounting Definition.
From www.upwork.com
Excel auto accounting database that you can use easily for your Automobile Accounting Definition This article provides a comprehensive technical overview of the audit procedures for motor vehicles, including accounting under ifrs, audit risks, audit. In this comprehensive guide, we have covered the key aspects of recording leased vehicles in accounting, including the definition of a leased vehicle, the accounting treatment for different. At its core, automotive accounting involves the systematic recording, analysis, and. Automobile Accounting Definition.
From www.dreamstime.com
Automobile Accounting Stock Illustrations 157 Automobile Accounting Automobile Accounting Definition This article provides a comprehensive technical overview of the audit procedures for motor vehicles, including accounting under ifrs, audit risks, audit. When a company purchases a vehicle, the total cost, including the. At its core, automotive accounting involves the systematic recording, analysis, and management of financial transactions within the automotive industry. Describe the process of accounting for the cost of. Automobile Accounting Definition.
From automate.com
7 Accounting Best Practices for Auto Dealers Auto/Mate Auto/Mate Automobile Accounting Definition When a company purchases a vehicle, the total cost, including the. In this comprehensive guide, we have covered the key aspects of recording leased vehicles in accounting, including the definition of a leased vehicle, the accounting treatment for different. At its core, automotive accounting involves the systematic recording, analysis, and management of financial transactions within the automotive industry. Entities in. Automobile Accounting Definition.
From www.dreamstime.com
Automobile Accounting Stock Illustrations 157 Automobile Accounting Automobile Accounting Definition At its core, automotive accounting involves the systematic recording, analysis, and management of financial transactions within the automotive industry. When a company purchases a vehicle, the total cost, including the. Entities in the automotive industry, including suppliers, dealers, original equipment manufacturers (oems) and their. In this comprehensive guide, we have covered the key aspects of recording leased vehicles in accounting,. Automobile Accounting Definition.
From docbits.com
Auto Accounting Documentation FellowPRO AG Automobile Accounting Definition At its core, automotive accounting involves the systematic recording, analysis, and management of financial transactions within the automotive industry. In particular, automotive companies will need to consider: When a company purchases a vehicle, the total cost, including the. This article provides a comprehensive technical overview of the audit procedures for motor vehicles, including accounting under ifrs, audit risks, audit. In. Automobile Accounting Definition.
From www.softwaresuggest.com
20 Best Auto Dealer Accounting Software in 2024 Automobile Accounting Definition Optimize your car dealership’s financial health with expert accounting practices, from inventory management to revenue. In particular, automotive companies will need to consider: Describe the process of accounting for the cost of a vehicle as a tangible asset. At its core, automotive accounting involves the systematic recording, analysis, and management of financial transactions within the automotive industry. This article provides. Automobile Accounting Definition.
From www.slideshare.net
Auto accounting in projects Automobile Accounting Definition Describe the process of accounting for the cost of a vehicle as a tangible asset. At its core, automotive accounting involves the systematic recording, analysis, and management of financial transactions within the automotive industry. In particular, automotive companies will need to consider: In this comprehensive guide, we have covered the key aspects of recording leased vehicles in accounting, including the. Automobile Accounting Definition.
From docbits.com
Auto Accounting Documentation FellowPRO AG Automobile Accounting Definition In particular, automotive companies will need to consider: Describe the process of accounting for the cost of a vehicle as a tangible asset. In this comprehensive guide, we have covered the key aspects of recording leased vehicles in accounting, including the definition of a leased vehicle, the accounting treatment for different. Entities in the automotive industry, including suppliers, dealers, original. Automobile Accounting Definition.
From www.geniusupdates.com
5 Importance of Automotive Accounting Software Genius Updates Automobile Accounting Definition Entities in the automotive industry, including suppliers, dealers, original equipment manufacturers (oems) and their. When a company purchases a vehicle, the total cost, including the. This article provides a comprehensive technical overview of the audit procedures for motor vehicles, including accounting under ifrs, audit risks, audit. At its core, automotive accounting involves the systematic recording, analysis, and management of financial. Automobile Accounting Definition.
From www.dreamstime.com
Car Near Check for Payment, Receipt for Purchase of Vehicle. Buying Automobile Accounting Definition In this comprehensive guide, we have covered the key aspects of recording leased vehicles in accounting, including the definition of a leased vehicle, the accounting treatment for different. At its core, automotive accounting involves the systematic recording, analysis, and management of financial transactions within the automotive industry. When a company purchases a vehicle, the total cost, including the. Optimize your. Automobile Accounting Definition.
From oracleerplearning.blogspot.com
Oracle Transaction Interface, Auto Accounting Setups and Auto Invoice Automobile Accounting Definition At its core, automotive accounting involves the systematic recording, analysis, and management of financial transactions within the automotive industry. Optimize your car dealership’s financial health with expert accounting practices, from inventory management to revenue. In particular, automotive companies will need to consider: Entities in the automotive industry, including suppliers, dealers, original equipment manufacturers (oems) and their. When a company purchases. Automobile Accounting Definition.
From github.com
Issues · AutoAccounting/AutoAccounting · GitHub Automobile Accounting Definition Describe the process of accounting for the cost of a vehicle as a tangible asset. At its core, automotive accounting involves the systematic recording, analysis, and management of financial transactions within the automotive industry. Optimize your car dealership’s financial health with expert accounting practices, from inventory management to revenue. When a company purchases a vehicle, the total cost, including the.. Automobile Accounting Definition.
From www.youtube.com
AutoCountVideo 08 Chart Of Account by AutoCount YouTube Automobile Accounting Definition Describe the process of accounting for the cost of a vehicle as a tangible asset. When a company purchases a vehicle, the total cost, including the. At its core, automotive accounting involves the systematic recording, analysis, and management of financial transactions within the automotive industry. Optimize your car dealership’s financial health with expert accounting practices, from inventory management to revenue.. Automobile Accounting Definition.
From www.dreamstime.com
Automobile Accounting Stock Illustrations 157 Automobile Accounting Automobile Accounting Definition In this comprehensive guide, we have covered the key aspects of recording leased vehicles in accounting, including the definition of a leased vehicle, the accounting treatment for different. Optimize your car dealership’s financial health with expert accounting practices, from inventory management to revenue. When a company purchases a vehicle, the total cost, including the. Entities in the automotive industry, including. Automobile Accounting Definition.
From junemgt.easy.co
SME Accounting Template For Automobile Used June.co Automobile Accounting Definition Describe the process of accounting for the cost of a vehicle as a tangible asset. In this comprehensive guide, we have covered the key aspects of recording leased vehicles in accounting, including the definition of a leased vehicle, the accounting treatment for different. Entities in the automotive industry, including suppliers, dealers, original equipment manufacturers (oems) and their. When a company. Automobile Accounting Definition.
From www.dreamstime.com
Automobile Accounting Stock Illustrations 157 Automobile Accounting Automobile Accounting Definition This article provides a comprehensive technical overview of the audit procedures for motor vehicles, including accounting under ifrs, audit risks, audit. Entities in the automotive industry, including suppliers, dealers, original equipment manufacturers (oems) and their. In particular, automotive companies will need to consider: Describe the process of accounting for the cost of a vehicle as a tangible asset. When a. Automobile Accounting Definition.
From www.youtube.com
Car Purchase Entry In Busy Accounting Software YouTube Automobile Accounting Definition Optimize your car dealership’s financial health with expert accounting practices, from inventory management to revenue. Describe the process of accounting for the cost of a vehicle as a tangible asset. Entities in the automotive industry, including suppliers, dealers, original equipment manufacturers (oems) and their. In particular, automotive companies will need to consider: In this comprehensive guide, we have covered the. Automobile Accounting Definition.
From www.youtube.com
Oracle Fusion AR Auto Accounting Rules and Payment Terms Oracle Automobile Accounting Definition When a company purchases a vehicle, the total cost, including the. Entities in the automotive industry, including suppliers, dealers, original equipment manufacturers (oems) and their. This article provides a comprehensive technical overview of the audit procedures for motor vehicles, including accounting under ifrs, audit risks, audit. Describe the process of accounting for the cost of a vehicle as a tangible. Automobile Accounting Definition.
From www.thriday.com.au
Automated Accounting Thriday Automobile Accounting Definition When a company purchases a vehicle, the total cost, including the. This article provides a comprehensive technical overview of the audit procedures for motor vehicles, including accounting under ifrs, audit risks, audit. In this comprehensive guide, we have covered the key aspects of recording leased vehicles in accounting, including the definition of a leased vehicle, the accounting treatment for different.. Automobile Accounting Definition.
From www.autocountsoft.com
AutoCount Accounting Help File 2009 Automobile Accounting Definition In this comprehensive guide, we have covered the key aspects of recording leased vehicles in accounting, including the definition of a leased vehicle, the accounting treatment for different. In particular, automotive companies will need to consider: This article provides a comprehensive technical overview of the audit procedures for motor vehicles, including accounting under ifrs, audit risks, audit. When a company. Automobile Accounting Definition.
From www.saisunsolutions.com
Automobile Accounting Software Accounting Software Automobile Accounting Definition In this comprehensive guide, we have covered the key aspects of recording leased vehicles in accounting, including the definition of a leased vehicle, the accounting treatment for different. In particular, automotive companies will need to consider: Entities in the automotive industry, including suppliers, dealers, original equipment manufacturers (oems) and their. This article provides a comprehensive technical overview of the audit. Automobile Accounting Definition.