Ks2 Compound Name . Updated on august 03, 2018. Here are printable chemistry worksheets in pdf format. The name of a compound with two elements has two words. Carbon dioxide is a compound of carbon and oxygen, chemically joined together. The first worksheet in each set asks you to name the chemical formula based on the chemical. As with ionic compounds, the system for. The formula of a compound shows how many atoms of each element are bonded together. Derive names for common types of inorganic compounds using a systematic approach. To get the first word we use the name of the first element, or the element to the left of. The formula is made up of symbols and numbers. To name covalent compounds that contain up to three elements. Nomenclature, a collection of rules for naming. Gcse chemistry and combined science students can practice naming compounds produced. Help your students learn how to name compounds with this handy naming compounds worksheet. To describe the composition of a chemical compound.
from www.compoundworksheets.com
Derive names for common types of inorganic compounds using a systematic approach. To name covalent compounds that contain up to three elements. Updated on august 03, 2018. The formula of a compound shows how many atoms of each element are bonded together. Help your students learn how to name compounds with this handy naming compounds worksheet. The first worksheet in each set asks you to name the chemical formula based on the chemical. Here are printable chemistry worksheets in pdf format. Nomenclature, a collection of rules for naming. As with ionic compounds, the system for. To describe the composition of a chemical compound.
Chemistry Worksheet Naming Compounds And Writing Formulas
Ks2 Compound Name Help your students learn how to name compounds with this handy naming compounds worksheet. Nomenclature, a collection of rules for naming. Here are printable chemistry worksheets in pdf format. Help your students learn how to name compounds with this handy naming compounds worksheet. Gcse chemistry and combined science students can practice naming compounds produced. Carbon dioxide is a compound of carbon and oxygen, chemically joined together. The first worksheet in each set asks you to name the chemical formula based on the chemical. Derive names for common types of inorganic compounds using a systematic approach. The name of a compound with two elements has two words. To get the first word we use the name of the first element, or the element to the left of. Each of its molecules contains two oxygen atoms and one. The formula is made up of symbols and numbers. Updated on august 03, 2018. As with ionic compounds, the system for. To describe the composition of a chemical compound. The formula of a compound shows how many atoms of each element are bonded together.
From www.chemicalslearning.com
Formula of Important Chemical Compounds Ks2 Compound Name Nomenclature, a collection of rules for naming. To name covalent compounds that contain up to three elements. To get the first word we use the name of the first element, or the element to the left of. Gcse chemistry and combined science students can practice naming compounds produced. Each of its molecules contains two oxygen atoms and one. The formula. Ks2 Compound Name.
From heritagehighschoolchemistry201011.blogspot.com
Heritage High School Chemistry 2010_11 Writing Compound Names and Ks2 Compound Name Gcse chemistry and combined science students can practice naming compounds produced. Each of its molecules contains two oxygen atoms and one. The formula is made up of symbols and numbers. Help your students learn how to name compounds with this handy naming compounds worksheet. To get the first word we use the name of the first element, or the element. Ks2 Compound Name.
From id.hutomosungkar.com
17+ How To Naming Chemical Compounds Viral Hutomo Ks2 Compound Name The name of a compound with two elements has two words. Nomenclature, a collection of rules for naming. Here are printable chemistry worksheets in pdf format. The formula is made up of symbols and numbers. Derive names for common types of inorganic compounds using a systematic approach. As with ionic compounds, the system for. Carbon dioxide is a compound of. Ks2 Compound Name.
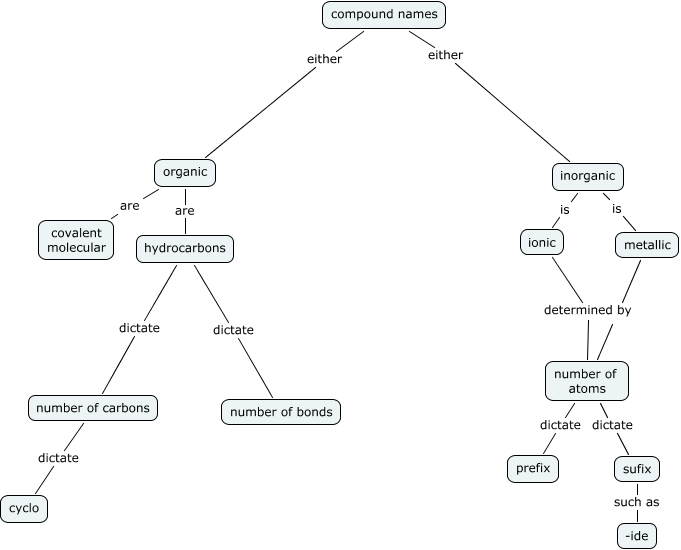
From cmapspublic.ihmc.us
compounds names Ks2 Compound Name The first worksheet in each set asks you to name the chemical formula based on the chemical. As with ionic compounds, the system for. The formula is made up of symbols and numbers. To name covalent compounds that contain up to three elements. Each of its molecules contains two oxygen atoms and one. Derive names for common types of inorganic. Ks2 Compound Name.
From studylib.net
Polyatomic ws Ks2 Compound Name The formula of a compound shows how many atoms of each element are bonded together. Carbon dioxide is a compound of carbon and oxygen, chemically joined together. The formula is made up of symbols and numbers. To get the first word we use the name of the first element, or the element to the left of. Updated on august 03,. Ks2 Compound Name.
From www.pinterest.com
the worksheet for naming compound compound compound compound compound Ks2 Compound Name To name covalent compounds that contain up to three elements. Updated on august 03, 2018. Nomenclature, a collection of rules for naming. Help your students learn how to name compounds with this handy naming compounds worksheet. Gcse chemistry and combined science students can practice naming compounds produced. The first worksheet in each set asks you to name the chemical formula. Ks2 Compound Name.
From heritagehighschoolchemistry201011.blogspot.com
Heritage High School Chemistry 2010_11 Writing Compound Names and Ks2 Compound Name Help your students learn how to name compounds with this handy naming compounds worksheet. Each of its molecules contains two oxygen atoms and one. The formula is made up of symbols and numbers. Carbon dioxide is a compound of carbon and oxygen, chemically joined together. Updated on august 03, 2018. The first worksheet in each set asks you to name. Ks2 Compound Name.
From www.slideserve.com
PPT Names & Formulas of Compounds PowerPoint Presentation, free Ks2 Compound Name The formula is made up of symbols and numbers. The first worksheet in each set asks you to name the chemical formula based on the chemical. Updated on august 03, 2018. Carbon dioxide is a compound of carbon and oxygen, chemically joined together. Derive names for common types of inorganic compounds using a systematic approach. Nomenclature, a collection of rules. Ks2 Compound Name.
From www.studypool.com
SOLUTION Iupac names and common names of some organic compound Studypool Ks2 Compound Name As with ionic compounds, the system for. Help your students learn how to name compounds with this handy naming compounds worksheet. The formula is made up of symbols and numbers. The formula of a compound shows how many atoms of each element are bonded together. Carbon dioxide is a compound of carbon and oxygen, chemically joined together. The first worksheet. Ks2 Compound Name.
From www.slideserve.com
PPT Name the compounds PowerPoint Presentation, free download ID Ks2 Compound Name The formula is made up of symbols and numbers. As with ionic compounds, the system for. The name of a compound with two elements has two words. The formula of a compound shows how many atoms of each element are bonded together. The first worksheet in each set asks you to name the chemical formula based on the chemical. Help. Ks2 Compound Name.
From www.compoundworksheets.com
Naming Covalent Compounds Practice Worksheet Ks2 Compound Name As with ionic compounds, the system for. Here are printable chemistry worksheets in pdf format. Each of its molecules contains two oxygen atoms and one. Help your students learn how to name compounds with this handy naming compounds worksheet. Updated on august 03, 2018. Nomenclature, a collection of rules for naming. The formula of a compound shows how many atoms. Ks2 Compound Name.
From www.numerade.com
SOLVED Compound Names and Formulas For the list on the left, name the Ks2 Compound Name The first worksheet in each set asks you to name the chemical formula based on the chemical. Gcse chemistry and combined science students can practice naming compounds produced. Help your students learn how to name compounds with this handy naming compounds worksheet. Nomenclature, a collection of rules for naming. The name of a compound with two elements has two words.. Ks2 Compound Name.
From worksheets.decoomo.com
20++ Naming Molecular Compounds Worksheet Worksheets Decoomo Ks2 Compound Name The formula is made up of symbols and numbers. To describe the composition of a chemical compound. Help your students learn how to name compounds with this handy naming compounds worksheet. Here are printable chemistry worksheets in pdf format. The first worksheet in each set asks you to name the chemical formula based on the chemical. Nomenclature, a collection of. Ks2 Compound Name.
From www.compoundworksheets.com
Naming Ionic Compounds Worksheet Chemistry If8766 Ks2 Compound Name To describe the composition of a chemical compound. To get the first word we use the name of the first element, or the element to the left of. Derive names for common types of inorganic compounds using a systematic approach. The formula is made up of symbols and numbers. Carbon dioxide is a compound of carbon and oxygen, chemically joined. Ks2 Compound Name.
From studylib.net
Naming Compound Practice Sheet Ks2 Compound Name The formula is made up of symbols and numbers. Here are printable chemistry worksheets in pdf format. The first worksheet in each set asks you to name the chemical formula based on the chemical. The formula of a compound shows how many atoms of each element are bonded together. Updated on august 03, 2018. As with ionic compounds, the system. Ks2 Compound Name.
From planbee.com
Compound Shapes Volume and Area KS2 Maths Ks2 Compound Name Nomenclature, a collection of rules for naming. Each of its molecules contains two oxygen atoms and one. As with ionic compounds, the system for. The first worksheet in each set asks you to name the chemical formula based on the chemical. To name covalent compounds that contain up to three elements. Help your students learn how to name compounds with. Ks2 Compound Name.
From owlcation.com
Steps to Naming Ionic and Covalent Compounds Owlcation Ks2 Compound Name To name covalent compounds that contain up to three elements. Derive names for common types of inorganic compounds using a systematic approach. Each of its molecules contains two oxygen atoms and one. As with ionic compounds, the system for. Here are printable chemistry worksheets in pdf format. Gcse chemistry and combined science students can practice naming compounds produced. Carbon dioxide. Ks2 Compound Name.
From www.compoundworksheets.com
Writing Formulas And Naming Compounds Worksheet Ks2 Compound Name The first worksheet in each set asks you to name the chemical formula based on the chemical. Each of its molecules contains two oxygen atoms and one. The formula of a compound shows how many atoms of each element are bonded together. As with ionic compounds, the system for. Gcse chemistry and combined science students can practice naming compounds produced.. Ks2 Compound Name.
From studylib.net
Naming Compounds Ks2 Compound Name Derive names for common types of inorganic compounds using a systematic approach. The formula is made up of symbols and numbers. The name of a compound with two elements has two words. Each of its molecules contains two oxygen atoms and one. To name covalent compounds that contain up to three elements. As with ionic compounds, the system for. Carbon. Ks2 Compound Name.
From www.numerade.com
Compound Names and Formulas For the list on the left, name the compound Ks2 Compound Name Gcse chemistry and combined science students can practice naming compounds produced. As with ionic compounds, the system for. Derive names for common types of inorganic compounds using a systematic approach. To describe the composition of a chemical compound. Help your students learn how to name compounds with this handy naming compounds worksheet. Updated on august 03, 2018. To name covalent. Ks2 Compound Name.
From www.madebyteachers.com
120 Chemistry Problems on Naming Compounds and Writing Chemical Ks2 Compound Name The formula is made up of symbols and numbers. Help your students learn how to name compounds with this handy naming compounds worksheet. To describe the composition of a chemical compound. Nomenclature, a collection of rules for naming. The formula of a compound shows how many atoms of each element are bonded together. The first worksheet in each set asks. Ks2 Compound Name.
From 7esl.com
Compound Nouns 110+ Common Compound Nouns in English • 7ESL Ks2 Compound Name To describe the composition of a chemical compound. Gcse chemistry and combined science students can practice naming compounds produced. Carbon dioxide is a compound of carbon and oxygen, chemically joined together. Help your students learn how to name compounds with this handy naming compounds worksheet. As with ionic compounds, the system for. Derive names for common types of inorganic compounds. Ks2 Compound Name.
From www.studocu.com
Naming Compound Worksheet CHM 1025C Valencia College Studocu Ks2 Compound Name Nomenclature, a collection of rules for naming. As with ionic compounds, the system for. Each of its molecules contains two oxygen atoms and one. The formula is made up of symbols and numbers. The first worksheet in each set asks you to name the chemical formula based on the chemical. Updated on august 03, 2018. Help your students learn how. Ks2 Compound Name.
From eslforums.com
Compound Words Types and List of 1000+ Compound Words in English Ks2 Compound Name Carbon dioxide is a compound of carbon and oxygen, chemically joined together. To get the first word we use the name of the first element, or the element to the left of. Here are printable chemistry worksheets in pdf format. To describe the composition of a chemical compound. Each of its molecules contains two oxygen atoms and one. To name. Ks2 Compound Name.
From in.pinterest.com
Chemicals Compound Name And Formula Chemistry lessons, Chemistry Ks2 Compound Name Updated on august 03, 2018. Carbon dioxide is a compound of carbon and oxygen, chemically joined together. Derive names for common types of inorganic compounds using a systematic approach. Nomenclature, a collection of rules for naming. The first worksheet in each set asks you to name the chemical formula based on the chemical. The name of a compound with two. Ks2 Compound Name.
From vocabularypoint.com
100+ Compound Words List Vocabulary Point Ks2 Compound Name As with ionic compounds, the system for. Gcse chemistry and combined science students can practice naming compounds produced. To name covalent compounds that contain up to three elements. Carbon dioxide is a compound of carbon and oxygen, chemically joined together. The formula of a compound shows how many atoms of each element are bonded together. Help your students learn how. Ks2 Compound Name.
From www.slideserve.com
PPT Catalyst PowerPoint Presentation, free download ID4302021 Ks2 Compound Name The name of a compound with two elements has two words. The first worksheet in each set asks you to name the chemical formula based on the chemical. The formula is made up of symbols and numbers. Each of its molecules contains two oxygen atoms and one. To get the first word we use the name of the first element,. Ks2 Compound Name.
From byveera.blogspot.com
12 Best Images of Compound Names And Formulas Worksheet Writing Ionic Ks2 Compound Name To name covalent compounds that contain up to three elements. To get the first word we use the name of the first element, or the element to the left of. Each of its molecules contains two oxygen atoms and one. Here are printable chemistry worksheets in pdf format. To describe the composition of a chemical compound. Help your students learn. Ks2 Compound Name.
From www.youtube.com
How Do You Calculate Area of Compound Shapes? KS2 Maths Concept for Ks2 Compound Name The first worksheet in each set asks you to name the chemical formula based on the chemical. The name of a compound with two elements has two words. Gcse chemistry and combined science students can practice naming compounds produced. Carbon dioxide is a compound of carbon and oxygen, chemically joined together. Nomenclature, a collection of rules for naming. To get. Ks2 Compound Name.
From www.compoundworksheets.com
Naming Compounds Worksheet With Answer Key Ks2 Compound Name To get the first word we use the name of the first element, or the element to the left of. The name of a compound with two elements has two words. The formula of a compound shows how many atoms of each element are bonded together. The first worksheet in each set asks you to name the chemical formula based. Ks2 Compound Name.
From www.sliderbase.com
Naming Ionic Compounds Ks2 Compound Name Carbon dioxide is a compound of carbon and oxygen, chemically joined together. The formula is made up of symbols and numbers. Gcse chemistry and combined science students can practice naming compounds produced. To describe the composition of a chemical compound. Derive names for common types of inorganic compounds using a systematic approach. The first worksheet in each set asks you. Ks2 Compound Name.
From slideplayer.com
Naming Compounds ppt download Ks2 Compound Name The formula of a compound shows how many atoms of each element are bonded together. Nomenclature, a collection of rules for naming. Help your students learn how to name compounds with this handy naming compounds worksheet. The formula is made up of symbols and numbers. To name covalent compounds that contain up to three elements. The first worksheet in each. Ks2 Compound Name.
From www.compoundworksheets.com
Naming Elements And Compounds Worksheet Ks2 Compound Name Derive names for common types of inorganic compounds using a systematic approach. Each of its molecules contains two oxygen atoms and one. Gcse chemistry and combined science students can practice naming compounds produced. Carbon dioxide is a compound of carbon and oxygen, chemically joined together. Here are printable chemistry worksheets in pdf format. The name of a compound with two. Ks2 Compound Name.
From slideplayer.com
Naming compounds 30 November ppt download Ks2 Compound Name Carbon dioxide is a compound of carbon and oxygen, chemically joined together. Derive names for common types of inorganic compounds using a systematic approach. Updated on august 03, 2018. To name covalent compounds that contain up to three elements. The first worksheet in each set asks you to name the chemical formula based on the chemical. To get the first. Ks2 Compound Name.
From www.compoundworksheets.com
Chemistry Worksheet Naming Compounds And Writing Formulas Ks2 Compound Name Derive names for common types of inorganic compounds using a systematic approach. To name covalent compounds that contain up to three elements. The formula of a compound shows how many atoms of each element are bonded together. Gcse chemistry and combined science students can practice naming compounds produced. Updated on august 03, 2018. As with ionic compounds, the system for.. Ks2 Compound Name.