Itc Investigation . Understand the chronological schedule of a typical section 337 investigation at the itc, from filing the complaint to the final determination. The itc conducts section 337 investigations into unfair trade practices on its own initiative and, more frequently, based on complaints filed by. Terminate your itc investigation with this template motion to terminate an investigation brought under 19 u.s.c. You can search for an. The office of investigations conducts the usitc’s countervailing duty, antidumping, and review investigations under title vii of the tariff act of. Industry is materially injured or is threatened with material injury, or whether the. What is a section 337 investigation? The repository for data related to investigations conducted by the united states international trade commission. By gwendolyn tawresey and frank d. In ad/cvd investigations, we determine whether a u.s.
from www.tickertape.in
By gwendolyn tawresey and frank d. The repository for data related to investigations conducted by the united states international trade commission. The office of investigations conducts the usitc’s countervailing duty, antidumping, and review investigations under title vii of the tariff act of. You can search for an. The itc conducts section 337 investigations into unfair trade practices on its own initiative and, more frequently, based on complaints filed by. Terminate your itc investigation with this template motion to terminate an investigation brought under 19 u.s.c. In ad/cvd investigations, we determine whether a u.s. Industry is materially injured or is threatened with material injury, or whether the. Understand the chronological schedule of a typical section 337 investigation at the itc, from filing the complaint to the final determination. What is a section 337 investigation?
10 Interesting Facts About ITC Blog by Tickertape
Itc Investigation By gwendolyn tawresey and frank d. In ad/cvd investigations, we determine whether a u.s. The repository for data related to investigations conducted by the united states international trade commission. Industry is materially injured or is threatened with material injury, or whether the. You can search for an. What is a section 337 investigation? The office of investigations conducts the usitc’s countervailing duty, antidumping, and review investigations under title vii of the tariff act of. By gwendolyn tawresey and frank d. Terminate your itc investigation with this template motion to terminate an investigation brought under 19 u.s.c. Understand the chronological schedule of a typical section 337 investigation at the itc, from filing the complaint to the final determination. The itc conducts section 337 investigations into unfair trade practices on its own initiative and, more frequently, based on complaints filed by.
From blog.eandssolutions.com
Are the Respondents in the ITC Investigation closing in for the kill? Itc Investigation The itc conducts section 337 investigations into unfair trade practices on its own initiative and, more frequently, based on complaints filed by. Terminate your itc investigation with this template motion to terminate an investigation brought under 19 u.s.c. Industry is materially injured or is threatened with material injury, or whether the. You can search for an. Understand the chronological schedule. Itc Investigation.
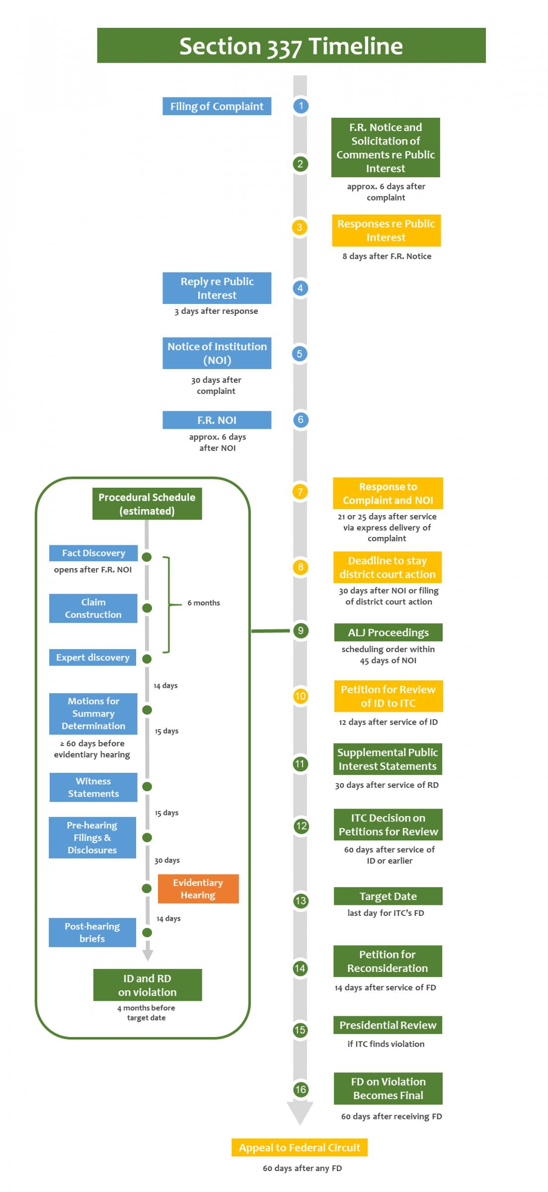
From www.scribd.com
ITC Investigation 1163 PDF Patent United States Code Itc Investigation By gwendolyn tawresey and frank d. In ad/cvd investigations, we determine whether a u.s. The repository for data related to investigations conducted by the united states international trade commission. The office of investigations conducts the usitc’s countervailing duty, antidumping, and review investigations under title vii of the tariff act of. Industry is materially injured or is threatened with material injury,. Itc Investigation.
From www.keionline.org
KEI filing in ITC investigation 332596, on COVID19 Diagnostics and Itc Investigation What is a section 337 investigation? Terminate your itc investigation with this template motion to terminate an investigation brought under 19 u.s.c. In ad/cvd investigations, we determine whether a u.s. Industry is materially injured or is threatened with material injury, or whether the. The itc conducts section 337 investigations into unfair trade practices on its own initiative and, more frequently,. Itc Investigation.
From studycafe.in
GST ITC Mismatch and How to apply for ITC verification Itc Investigation The repository for data related to investigations conducted by the united states international trade commission. Industry is materially injured or is threatened with material injury, or whether the. What is a section 337 investigation? The itc conducts section 337 investigations into unfair trade practices on its own initiative and, more frequently, based on complaints filed by. You can search for. Itc Investigation.
From ipnewsshots.com
Novartis Terminates ITC Investigation against Regeneron IP News Shots Itc Investigation Terminate your itc investigation with this template motion to terminate an investigation brought under 19 u.s.c. The itc conducts section 337 investigations into unfair trade practices on its own initiative and, more frequently, based on complaints filed by. What is a section 337 investigation? The repository for data related to investigations conducted by the united states international trade commission. By. Itc Investigation.
From ipvm.com
ITC Institutes Investigation Into Verkada Itc Investigation You can search for an. The office of investigations conducts the usitc’s countervailing duty, antidumping, and review investigations under title vii of the tariff act of. What is a section 337 investigation? The repository for data related to investigations conducted by the united states international trade commission. Understand the chronological schedule of a typical section 337 investigation at the itc,. Itc Investigation.
From thetaxtalk.com
GST Wrong availment of ITC Amount paid by petitioner during an Itc Investigation In ad/cvd investigations, we determine whether a u.s. The itc conducts section 337 investigations into unfair trade practices on its own initiative and, more frequently, based on complaints filed by. You can search for an. Industry is materially injured or is threatened with material injury, or whether the. Terminate your itc investigation with this template motion to terminate an investigation. Itc Investigation.
From thetaxtalk.com
Wrong availment of ITC Amount paid by petitioner during an investigation Itc Investigation The office of investigations conducts the usitc’s countervailing duty, antidumping, and review investigations under title vii of the tariff act of. Terminate your itc investigation with this template motion to terminate an investigation brought under 19 u.s.c. The itc conducts section 337 investigations into unfair trade practices on its own initiative and, more frequently, based on complaints filed by. What. Itc Investigation.
From www.cato.org
Written Submission in ITC Investigation No. TPA105008, Economic Itc Investigation Understand the chronological schedule of a typical section 337 investigation at the itc, from filing the complaint to the final determination. In ad/cvd investigations, we determine whether a u.s. Industry is materially injured or is threatened with material injury, or whether the. The itc conducts section 337 investigations into unfair trade practices on its own initiative and, more frequently, based. Itc Investigation.
From www.rtmworld.com
Static Control Withdraws from ITC Investigation in the US RTM World Itc Investigation The repository for data related to investigations conducted by the united states international trade commission. Terminate your itc investigation with this template motion to terminate an investigation brought under 19 u.s.c. By gwendolyn tawresey and frank d. What is a section 337 investigation? The office of investigations conducts the usitc’s countervailing duty, antidumping, and review investigations under title vii of. Itc Investigation.
From ipnewsshots.com
US ITC Begins Investigation Based on Patent Infringement Complaint by Itc Investigation In ad/cvd investigations, we determine whether a u.s. Terminate your itc investigation with this template motion to terminate an investigation brought under 19 u.s.c. You can search for an. By gwendolyn tawresey and frank d. The repository for data related to investigations conducted by the united states international trade commission. Understand the chronological schedule of a typical section 337 investigation. Itc Investigation.
From www.linkedin.com
ITC Issued Final Determination CARKU Won 337 investigation Itc Investigation The itc conducts section 337 investigations into unfair trade practices on its own initiative and, more frequently, based on complaints filed by. Understand the chronological schedule of a typical section 337 investigation at the itc, from filing the complaint to the final determination. You can search for an. The office of investigations conducts the usitc’s countervailing duty, antidumping, and review. Itc Investigation.
From www.youtube.com
New ITC Investigation Threatens Supply Chain for Aluminum Extrusions Itc Investigation Terminate your itc investigation with this template motion to terminate an investigation brought under 19 u.s.c. The repository for data related to investigations conducted by the united states international trade commission. Industry is materially injured or is threatened with material injury, or whether the. The office of investigations conducts the usitc’s countervailing duty, antidumping, and review investigations under title vii. Itc Investigation.
From www.jonesday.com
ITC Lets Investigation Proceed Based on Patents Likely to Expire Before Itc Investigation Terminate your itc investigation with this template motion to terminate an investigation brought under 19 u.s.c. Industry is materially injured or is threatened with material injury, or whether the. The repository for data related to investigations conducted by the united states international trade commission. You can search for an. Understand the chronological schedule of a typical section 337 investigation at. Itc Investigation.
From knowledgewebcasts.com
StepbyStep Guide on ITC Section 337 Investigation The Knowledge Group Itc Investigation By gwendolyn tawresey and frank d. The office of investigations conducts the usitc’s countervailing duty, antidumping, and review investigations under title vii of the tariff act of. You can search for an. Terminate your itc investigation with this template motion to terminate an investigation brought under 19 u.s.c. In ad/cvd investigations, we determine whether a u.s. The repository for data. Itc Investigation.
From www.warehouseautomation.ca
US ITC investigation may prevent Ocado robots from being brought into Itc Investigation In ad/cvd investigations, we determine whether a u.s. Understand the chronological schedule of a typical section 337 investigation at the itc, from filing the complaint to the final determination. Industry is materially injured or is threatened with material injury, or whether the. The repository for data related to investigations conducted by the united states international trade commission. The office of. Itc Investigation.
From www.finnegan.com
Find the Best Way to End Your Section 337 ITC Investigation Articles Itc Investigation Terminate your itc investigation with this template motion to terminate an investigation brought under 19 u.s.c. By gwendolyn tawresey and frank d. You can search for an. In ad/cvd investigations, we determine whether a u.s. The office of investigations conducts the usitc’s countervailing duty, antidumping, and review investigations under title vii of the tariff act of. Understand the chronological schedule. Itc Investigation.
From www.linkedin.com
How does the U.S. International Trade Commission (ITC) investigation Itc Investigation The itc conducts section 337 investigations into unfair trade practices on its own initiative and, more frequently, based on complaints filed by. Understand the chronological schedule of a typical section 337 investigation at the itc, from filing the complaint to the final determination. By gwendolyn tawresey and frank d. You can search for an. In ad/cvd investigations, we determine whether. Itc Investigation.
From www.taxscan.in
Difference in ITC availed in FORM GSTR3B and GSTR2Afor FY 201718 and Itc Investigation The repository for data related to investigations conducted by the united states international trade commission. Terminate your itc investigation with this template motion to terminate an investigation brought under 19 u.s.c. Understand the chronological schedule of a typical section 337 investigation at the itc, from filing the complaint to the final determination. The itc conducts section 337 investigations into unfair. Itc Investigation.
From www.globenewswire.com
The Blinc Group Emerges Triumphant in ITC Investigation Itc Investigation The itc conducts section 337 investigations into unfair trade practices on its own initiative and, more frequently, based on complaints filed by. By gwendolyn tawresey and frank d. What is a section 337 investigation? In ad/cvd investigations, we determine whether a u.s. You can search for an. Industry is materially injured or is threatened with material injury, or whether the.. Itc Investigation.
From www.greyb.com
3 Instances Where We Invalidated Patents Infringed Under ITC Section Itc Investigation You can search for an. What is a section 337 investigation? Understand the chronological schedule of a typical section 337 investigation at the itc, from filing the complaint to the final determination. Industry is materially injured or is threatened with material injury, or whether the. Terminate your itc investigation with this template motion to terminate an investigation brought under 19. Itc Investigation.
From www.tickertape.in
10 Interesting Facts About ITC Blog by Tickertape Itc Investigation In ad/cvd investigations, we determine whether a u.s. The office of investigations conducts the usitc’s countervailing duty, antidumping, and review investigations under title vii of the tariff act of. By gwendolyn tawresey and frank d. You can search for an. Terminate your itc investigation with this template motion to terminate an investigation brought under 19 u.s.c. What is a section. Itc Investigation.
From www.ebay.at
Ovilus 5 ITC Device, Paranormal Investigation eBay Itc Investigation Understand the chronological schedule of a typical section 337 investigation at the itc, from filing the complaint to the final determination. Terminate your itc investigation with this template motion to terminate an investigation brought under 19 u.s.c. The office of investigations conducts the usitc’s countervailing duty, antidumping, and review investigations under title vii of the tariff act of. What is. Itc Investigation.
From www.jonesday.com
ITC Institutes Investigation Based on Allegation of Drug Sales Without Itc Investigation The office of investigations conducts the usitc’s countervailing duty, antidumping, and review investigations under title vii of the tariff act of. In ad/cvd investigations, we determine whether a u.s. Understand the chronological schedule of a typical section 337 investigation at the itc, from filing the complaint to the final determination. The repository for data related to investigations conducted by the. Itc Investigation.
From www.globenewswire.com
The Blinc Group Emerges Triumphant in ITC Investigation Itc Investigation Understand the chronological schedule of a typical section 337 investigation at the itc, from filing the complaint to the final determination. In ad/cvd investigations, we determine whether a u.s. The office of investigations conducts the usitc’s countervailing duty, antidumping, and review investigations under title vii of the tariff act of. Terminate your itc investigation with this template motion to terminate. Itc Investigation.
From www.wirthconsulting.org
U.S. ITC Begins Section 337 Investigation into Brother Toner Cartridges Itc Investigation In ad/cvd investigations, we determine whether a u.s. Understand the chronological schedule of a typical section 337 investigation at the itc, from filing the complaint to the final determination. The itc conducts section 337 investigations into unfair trade practices on its own initiative and, more frequently, based on complaints filed by. What is a section 337 investigation? The office of. Itc Investigation.
From ipnewsshots.com
ITC Investigation Begins in Patent Complaint Brought by Cosemi IP Itc Investigation Industry is materially injured or is threatened with material injury, or whether the. What is a section 337 investigation? Terminate your itc investigation with this template motion to terminate an investigation brought under 19 u.s.c. The itc conducts section 337 investigations into unfair trade practices on its own initiative and, more frequently, based on complaints filed by. Understand the chronological. Itc Investigation.
From blog.eandssolutions.com
Are the Respondents in the ITC Investigation closing in for the kill? Itc Investigation You can search for an. The office of investigations conducts the usitc’s countervailing duty, antidumping, and review investigations under title vii of the tariff act of. Terminate your itc investigation with this template motion to terminate an investigation brought under 19 u.s.c. What is a section 337 investigation? The itc conducts section 337 investigations into unfair trade practices on its. Itc Investigation.
From www.fr.com
ITC Litigation The Section 337 Investigation Timeline Itc Investigation The itc conducts section 337 investigations into unfair trade practices on its own initiative and, more frequently, based on complaints filed by. The office of investigations conducts the usitc’s countervailing duty, antidumping, and review investigations under title vii of the tariff act of. In ad/cvd investigations, we determine whether a u.s. Understand the chronological schedule of a typical section 337. Itc Investigation.
From www.huschblackwell.com
Register for Husch Blackwell's New ITC Investigation Threatens Supply Itc Investigation Understand the chronological schedule of a typical section 337 investigation at the itc, from filing the complaint to the final determination. Terminate your itc investigation with this template motion to terminate an investigation brought under 19 u.s.c. By gwendolyn tawresey and frank d. Industry is materially injured or is threatened with material injury, or whether the. In ad/cvd investigations, we. Itc Investigation.
From studycafe.in
GST ITC Racket DGGI investigation into ITC rackets involving 461 Fake Itc Investigation By gwendolyn tawresey and frank d. Understand the chronological schedule of a typical section 337 investigation at the itc, from filing the complaint to the final determination. In ad/cvd investigations, we determine whether a u.s. Industry is materially injured or is threatened with material injury, or whether the. Terminate your itc investigation with this template motion to terminate an investigation. Itc Investigation.
From studycafe.in
GST investigation on 1.25 Lakh entities for Fake ITC Itc Investigation By gwendolyn tawresey and frank d. Understand the chronological schedule of a typical section 337 investigation at the itc, from filing the complaint to the final determination. In ad/cvd investigations, we determine whether a u.s. You can search for an. Terminate your itc investigation with this template motion to terminate an investigation brought under 19 u.s.c. The office of investigations. Itc Investigation.
From legendslaw.com
Managing ITC Patent Litigation Legends Law Group Itc Investigation You can search for an. Understand the chronological schedule of a typical section 337 investigation at the itc, from filing the complaint to the final determination. By gwendolyn tawresey and frank d. The itc conducts section 337 investigations into unfair trade practices on its own initiative and, more frequently, based on complaints filed by. Terminate your itc investigation with this. Itc Investigation.
From www.finnegan.com
ITC Section 337 Investigations Finnegan Leading IP+ Law Firm Itc Investigation You can search for an. The itc conducts section 337 investigations into unfair trade practices on its own initiative and, more frequently, based on complaints filed by. Terminate your itc investigation with this template motion to terminate an investigation brought under 19 u.s.c. The repository for data related to investigations conducted by the united states international trade commission. By gwendolyn. Itc Investigation.
From laptrinhx.com
New ITC 337 Investigation Powered by Battery Design Patents LaptrinhX Itc Investigation Industry is materially injured or is threatened with material injury, or whether the. What is a section 337 investigation? By gwendolyn tawresey and frank d. The repository for data related to investigations conducted by the united states international trade commission. In ad/cvd investigations, we determine whether a u.s. The itc conducts section 337 investigations into unfair trade practices on its. Itc Investigation.