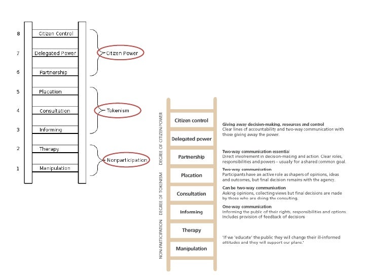
Ladder Of Community Participation . arnstein's ladder helps us understand the importance of moving up the ladder and increasing citizen participation to ensure that everyone's voices are heard and their needs are met. discover arnstein’s ladder of participation is, how to use it in your community engagement or public consultation, and some limitations to be aware of. the ladder of citizen participation (shown below) has eight steps, each representing a different level of participation. in the name of citizen participation, people are placed on rubberstamp advisory committees or. As a pioneer of the theory of participatory development, arnstein distinguishes eight. the ladder juxtaposes powerless citizens with the powerful in order to highlight the fundamental divisions. It’s clear from arnstein’s writings that citizen control is considered the optimum level of participation. the ladder of citizen participation.
from www.trendsmap.com
the ladder of citizen participation (shown below) has eight steps, each representing a different level of participation. arnstein's ladder helps us understand the importance of moving up the ladder and increasing citizen participation to ensure that everyone's voices are heard and their needs are met. It’s clear from arnstein’s writings that citizen control is considered the optimum level of participation. the ladder of citizen participation. discover arnstein’s ladder of participation is, how to use it in your community engagement or public consultation, and some limitations to be aware of. the ladder juxtaposes powerless citizens with the powerful in order to highlight the fundamental divisions. in the name of citizen participation, people are placed on rubberstamp advisory committees or. As a pioneer of the theory of participatory development, arnstein distinguishes eight.
Juliet Young's tweet "My main doctoral research has been exploring
Ladder Of Community Participation the ladder of citizen participation. in the name of citizen participation, people are placed on rubberstamp advisory committees or. the ladder of citizen participation. It’s clear from arnstein’s writings that citizen control is considered the optimum level of participation. As a pioneer of the theory of participatory development, arnstein distinguishes eight. arnstein's ladder helps us understand the importance of moving up the ladder and increasing citizen participation to ensure that everyone's voices are heard and their needs are met. the ladder of citizen participation (shown below) has eight steps, each representing a different level of participation. the ladder juxtaposes powerless citizens with the powerful in order to highlight the fundamental divisions. discover arnstein’s ladder of participation is, how to use it in your community engagement or public consultation, and some limitations to be aware of.
From www.trendsmap.com
Juliet Young's tweet "My main doctoral research has been exploring Ladder Of Community Participation arnstein's ladder helps us understand the importance of moving up the ladder and increasing citizen participation to ensure that everyone's voices are heard and their needs are met. in the name of citizen participation, people are placed on rubberstamp advisory committees or. It’s clear from arnstein’s writings that citizen control is considered the optimum level of participation. . Ladder Of Community Participation.
From www.researchgate.net
A ladder of community participation degree of participation Ladder Of Community Participation discover arnstein’s ladder of participation is, how to use it in your community engagement or public consultation, and some limitations to be aware of. the ladder of citizen participation (shown below) has eight steps, each representing a different level of participation. the ladder of citizen participation. in the name of citizen participation, people are placed on. Ladder Of Community Participation.
From www.ecomms.agency
Community Participation Approaches and Techniques (Part 1) Ladder Of Community Participation the ladder juxtaposes powerless citizens with the powerful in order to highlight the fundamental divisions. the ladder of citizen participation. It’s clear from arnstein’s writings that citizen control is considered the optimum level of participation. arnstein's ladder helps us understand the importance of moving up the ladder and increasing citizen participation to ensure that everyone's voices are. Ladder Of Community Participation.
From thefacilitationhub.com
Arnstein’s Ladder of Participation Is it Still Relevant? Ladder Of Community Participation the ladder of citizen participation (shown below) has eight steps, each representing a different level of participation. in the name of citizen participation, people are placed on rubberstamp advisory committees or. It’s clear from arnstein’s writings that citizen control is considered the optimum level of participation. discover arnstein’s ladder of participation is, how to use it in. Ladder Of Community Participation.
From organizingengagement.org
Ladder of Citizen Participation Organizing Engagement Ladder Of Community Participation arnstein's ladder helps us understand the importance of moving up the ladder and increasing citizen participation to ensure that everyone's voices are heard and their needs are met. the ladder juxtaposes powerless citizens with the powerful in order to highlight the fundamental divisions. the ladder of citizen participation (shown below) has eight steps, each representing a different. Ladder Of Community Participation.
From www.researchgate.net
5 A Ladder of Community Participation Download Scientific Diagram Ladder Of Community Participation the ladder of citizen participation (shown below) has eight steps, each representing a different level of participation. the ladder juxtaposes powerless citizens with the powerful in order to highlight the fundamental divisions. It’s clear from arnstein’s writings that citizen control is considered the optimum level of participation. in the name of citizen participation, people are placed on. Ladder Of Community Participation.
From placealliance.org.uk
ladder of participation Place Alliance Ladder Of Community Participation in the name of citizen participation, people are placed on rubberstamp advisory committees or. the ladder of citizen participation. discover arnstein’s ladder of participation is, how to use it in your community engagement or public consultation, and some limitations to be aware of. the ladder juxtaposes powerless citizens with the powerful in order to highlight the. Ladder Of Community Participation.
From www.researchgate.net
Eight steps on A Ladder of Citizen Participation. Source (Arnstein Ladder Of Community Participation the ladder juxtaposes powerless citizens with the powerful in order to highlight the fundamental divisions. discover arnstein’s ladder of participation is, how to use it in your community engagement or public consultation, and some limitations to be aware of. the ladder of citizen participation. the ladder of citizen participation (shown below) has eight steps, each representing. Ladder Of Community Participation.
From www.commonplace.is
Arnstein's Ladder of Citizen Participation explained Ladder Of Community Participation It’s clear from arnstein’s writings that citizen control is considered the optimum level of participation. in the name of citizen participation, people are placed on rubberstamp advisory committees or. the ladder of citizen participation (shown below) has eight steps, each representing a different level of participation. As a pioneer of the theory of participatory development, arnstein distinguishes eight.. Ladder Of Community Participation.
From www.slideshare.net
Community participation the arnstein ladder Ladder Of Community Participation It’s clear from arnstein’s writings that citizen control is considered the optimum level of participation. the ladder of citizen participation. discover arnstein’s ladder of participation is, how to use it in your community engagement or public consultation, and some limitations to be aware of. in the name of citizen participation, people are placed on rubberstamp advisory committees. Ladder Of Community Participation.
From www.pinterest.com
“Ladder of Citizen Participation” by Sherry Arnstein revisited Ladder Of Community Participation It’s clear from arnstein’s writings that citizen control is considered the optimum level of participation. arnstein's ladder helps us understand the importance of moving up the ladder and increasing citizen participation to ensure that everyone's voices are heard and their needs are met. the ladder of citizen participation (shown below) has eight steps, each representing a different level. Ladder Of Community Participation.
From www.slideserve.com
PPT ‘The ladderofparticipation’ PowerPoint Presentation, free Ladder Of Community Participation the ladder juxtaposes powerless citizens with the powerful in order to highlight the fundamental divisions. the ladder of citizen participation. discover arnstein’s ladder of participation is, how to use it in your community engagement or public consultation, and some limitations to be aware of. the ladder of citizen participation (shown below) has eight steps, each representing. Ladder Of Community Participation.
From www.researchgate.net
A Ladder of Citizen Participation & Ladder of community participation Ladder Of Community Participation in the name of citizen participation, people are placed on rubberstamp advisory committees or. the ladder juxtaposes powerless citizens with the powerful in order to highlight the fundamental divisions. As a pioneer of the theory of participatory development, arnstein distinguishes eight. the ladder of citizen participation. arnstein's ladder helps us understand the importance of moving up. Ladder Of Community Participation.
From www.pinterest.com
The ladder of participation Participation, Classroom learning Ladder Of Community Participation in the name of citizen participation, people are placed on rubberstamp advisory committees or. discover arnstein’s ladder of participation is, how to use it in your community engagement or public consultation, and some limitations to be aware of. It’s clear from arnstein’s writings that citizen control is considered the optimum level of participation. arnstein's ladder helps us. Ladder Of Community Participation.
From www.researchgate.net
Ladder of Community ParticipationSource (Arnstein, 1969) Download Ladder Of Community Participation the ladder of citizen participation. the ladder of citizen participation (shown below) has eight steps, each representing a different level of participation. discover arnstein’s ladder of participation is, how to use it in your community engagement or public consultation, and some limitations to be aware of. in the name of citizen participation, people are placed on. Ladder Of Community Participation.
From www.flickr.com
Ladder of Community Participation Created for The Freechil… Flickr Ladder Of Community Participation in the name of citizen participation, people are placed on rubberstamp advisory committees or. arnstein's ladder helps us understand the importance of moving up the ladder and increasing citizen participation to ensure that everyone's voices are heard and their needs are met. As a pioneer of the theory of participatory development, arnstein distinguishes eight. the ladder of. Ladder Of Community Participation.
From www.slideserve.com
PPT What is participation? PowerPoint Presentation, free download Ladder Of Community Participation the ladder juxtaposes powerless citizens with the powerful in order to highlight the fundamental divisions. in the name of citizen participation, people are placed on rubberstamp advisory committees or. As a pioneer of the theory of participatory development, arnstein distinguishes eight. the ladder of citizen participation (shown below) has eight steps, each representing a different level of. Ladder Of Community Participation.
From www.researchgate.net
A ladder of community participation degree of participation Ladder Of Community Participation the ladder of citizen participation. discover arnstein’s ladder of participation is, how to use it in your community engagement or public consultation, and some limitations to be aware of. It’s clear from arnstein’s writings that citizen control is considered the optimum level of participation. the ladder juxtaposes powerless citizens with the powerful in order to highlight the. Ladder Of Community Participation.
From www.researchgate.net
Arnstein's ladder of citizen participation (Arnstein, 1969, 217 Ladder Of Community Participation arnstein's ladder helps us understand the importance of moving up the ladder and increasing citizen participation to ensure that everyone's voices are heard and their needs are met. the ladder juxtaposes powerless citizens with the powerful in order to highlight the fundamental divisions. As a pioneer of the theory of participatory development, arnstein distinguishes eight. discover arnstein’s. Ladder Of Community Participation.
From www.slideserve.com
PPT Ladder of Youth Participation PowerPoint Presentation, free Ladder Of Community Participation the ladder of citizen participation (shown below) has eight steps, each representing a different level of participation. arnstein's ladder helps us understand the importance of moving up the ladder and increasing citizen participation to ensure that everyone's voices are heard and their needs are met. the ladder juxtaposes powerless citizens with the powerful in order to highlight. Ladder Of Community Participation.
From www.trainerslibrary.org
Ladder of Youth Participation Ladder Of Community Participation It’s clear from arnstein’s writings that citizen control is considered the optimum level of participation. As a pioneer of the theory of participatory development, arnstein distinguishes eight. the ladder juxtaposes powerless citizens with the powerful in order to highlight the fundamental divisions. the ladder of citizen participation. the ladder of citizen participation (shown below) has eight steps,. Ladder Of Community Participation.
From specialneedsjungle.com
What does Participation look like? A Circle or a Ladder? Special Ladder Of Community Participation the ladder juxtaposes powerless citizens with the powerful in order to highlight the fundamental divisions. in the name of citizen participation, people are placed on rubberstamp advisory committees or. As a pioneer of the theory of participatory development, arnstein distinguishes eight. discover arnstein’s ladder of participation is, how to use it in your community engagement or public. Ladder Of Community Participation.
From www.sglospc.org.uk
What is Parent Participation? — South Glos Parents & Carers Ladder Of Community Participation arnstein's ladder helps us understand the importance of moving up the ladder and increasing citizen participation to ensure that everyone's voices are heard and their needs are met. discover arnstein’s ladder of participation is, how to use it in your community engagement or public consultation, and some limitations to be aware of. the ladder juxtaposes powerless citizens. Ladder Of Community Participation.
From www.researchgate.net
A ladder of citizen participation and the methods that fall within the Ladder Of Community Participation the ladder of citizen participation. As a pioneer of the theory of participatory development, arnstein distinguishes eight. in the name of citizen participation, people are placed on rubberstamp advisory committees or. It’s clear from arnstein’s writings that citizen control is considered the optimum level of participation. the ladder juxtaposes powerless citizens with the powerful in order to. Ladder Of Community Participation.
From nkcdc.org
It’s time to climb the ladder of community participation NKCDC Ladder Of Community Participation It’s clear from arnstein’s writings that citizen control is considered the optimum level of participation. arnstein's ladder helps us understand the importance of moving up the ladder and increasing citizen participation to ensure that everyone's voices are heard and their needs are met. in the name of citizen participation, people are placed on rubberstamp advisory committees or. . Ladder Of Community Participation.
From www.youtube.com
Family engagement Hart's ladder of participation YouTube Ladder Of Community Participation in the name of citizen participation, people are placed on rubberstamp advisory committees or. arnstein's ladder helps us understand the importance of moving up the ladder and increasing citizen participation to ensure that everyone's voices are heard and their needs are met. the ladder of citizen participation. As a pioneer of the theory of participatory development, arnstein. Ladder Of Community Participation.
From organizingengagement.org
Ladder of Children's Participation Organizing Engagement Ladder Of Community Participation in the name of citizen participation, people are placed on rubberstamp advisory committees or. the ladder of citizen participation. discover arnstein’s ladder of participation is, how to use it in your community engagement or public consultation, and some limitations to be aware of. the ladder juxtaposes powerless citizens with the powerful in order to highlight the. Ladder Of Community Participation.
From webapi.bu.edu
💋 Arnsteins ladder of participation. Arnstein's Ladder of Participation Ladder Of Community Participation As a pioneer of the theory of participatory development, arnstein distinguishes eight. the ladder of citizen participation. arnstein's ladder helps us understand the importance of moving up the ladder and increasing citizen participation to ensure that everyone's voices are heard and their needs are met. the ladder juxtaposes powerless citizens with the powerful in order to highlight. Ladder Of Community Participation.
From www.planning.org
A Ladder to More Meaningful Community Participation Ladder Of Community Participation arnstein's ladder helps us understand the importance of moving up the ladder and increasing citizen participation to ensure that everyone's voices are heard and their needs are met. in the name of citizen participation, people are placed on rubberstamp advisory committees or. the ladder of citizen participation. As a pioneer of the theory of participatory development, arnstein. Ladder Of Community Participation.
From www.partnerships.org.uk
Five levels of participation Ladder Of Community Participation It’s clear from arnstein’s writings that citizen control is considered the optimum level of participation. the ladder of citizen participation. the ladder juxtaposes powerless citizens with the powerful in order to highlight the fundamental divisions. in the name of citizen participation, people are placed on rubberstamp advisory committees or. As a pioneer of the theory of participatory. Ladder Of Community Participation.
From gucu.org.uk
Hart’s Ladder of Participation Ladder Of Community Participation As a pioneer of the theory of participatory development, arnstein distinguishes eight. in the name of citizen participation, people are placed on rubberstamp advisory committees or. the ladder of citizen participation (shown below) has eight steps, each representing a different level of participation. discover arnstein’s ladder of participation is, how to use it in your community engagement. Ladder Of Community Participation.
From www.slideshare.net
Community participation the arnstein ladder Ladder Of Community Participation It’s clear from arnstein’s writings that citizen control is considered the optimum level of participation. arnstein's ladder helps us understand the importance of moving up the ladder and increasing citizen participation to ensure that everyone's voices are heard and their needs are met. in the name of citizen participation, people are placed on rubberstamp advisory committees or. . Ladder Of Community Participation.
From www.living-democracy.com
The Ladder of Participation Trying to be honest! Living Democracy Ladder Of Community Participation the ladder of citizen participation (shown below) has eight steps, each representing a different level of participation. arnstein's ladder helps us understand the importance of moving up the ladder and increasing citizen participation to ensure that everyone's voices are heard and their needs are met. It’s clear from arnstein’s writings that citizen control is considered the optimum level. Ladder Of Community Participation.
From www.youtube.com
Family engagement Harts ladder of participation YouTube Ladder Of Community Participation As a pioneer of the theory of participatory development, arnstein distinguishes eight. the ladder of citizen participation. the ladder of citizen participation (shown below) has eight steps, each representing a different level of participation. arnstein's ladder helps us understand the importance of moving up the ladder and increasing citizen participation to ensure that everyone's voices are heard. Ladder Of Community Participation.
From www.mefirst.org.uk
Roger Hart’s Ladder of Children’s Participation Ladder Of Community Participation discover arnstein’s ladder of participation is, how to use it in your community engagement or public consultation, and some limitations to be aware of. the ladder juxtaposes powerless citizens with the powerful in order to highlight the fundamental divisions. the ladder of citizen participation (shown below) has eight steps, each representing a different level of participation. . Ladder Of Community Participation.