Sql Bucketing Data . In this article i explained how the date_bucket function works and provided a custom logical equivalent in case the. First, calculate the bucket index based on the price value. It’s useful for handling time series data, but also for bucketizing any data that involves date and time attributes. Select *, floor(price/10) as bucket from mytable. The sql ntile() is a window function that allows you to break the result set into a specified number of approximately equal groups, or buckets. I got a table filled with values and a table with buckets that i use to group those values. Easy ways to bucket data in sql. What is data bucketing in sql? How to bucket data in sql. There are 2 types of buckets: One way to handle this situation is to include a department category in the employees table. Then, it would be as simple as using a. Here's a simple mysql solution. It assigns each group a bucket number. The date_bucket function is quite a handy function that enables you to bucketize date and time data.
from www.slidestalk.com
Then, it would be as simple as using a. Select *, floor(price/10) as bucket from mytable. It’s useful for handling time series data, but also for bucketizing any data that involves date and time attributes. There are 2 types of buckets: It assigns each group a bucket number. Here's a simple mysql solution. First, calculate the bucket index based on the price value. The date_bucket function is quite a handy function that enables you to bucketize date and time data. What is data bucketing in sql? I got a table filled with values and a table with buckets that i use to group those values.
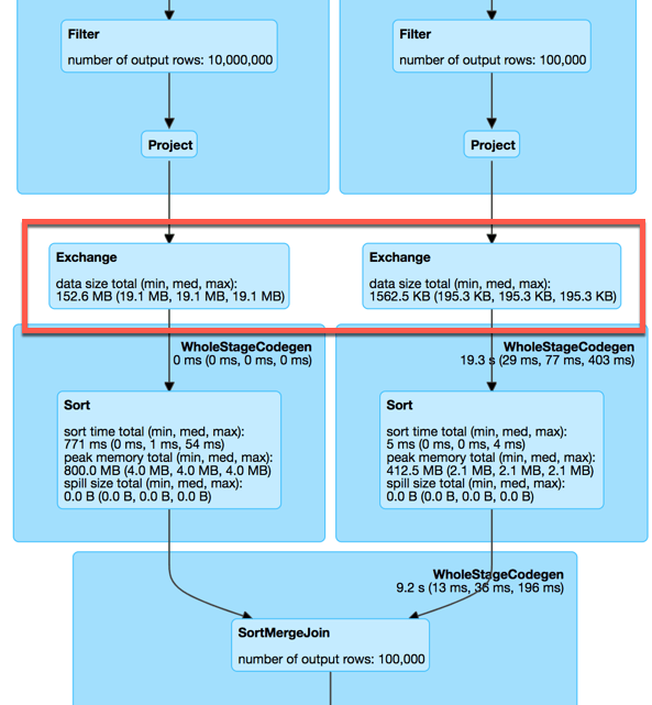
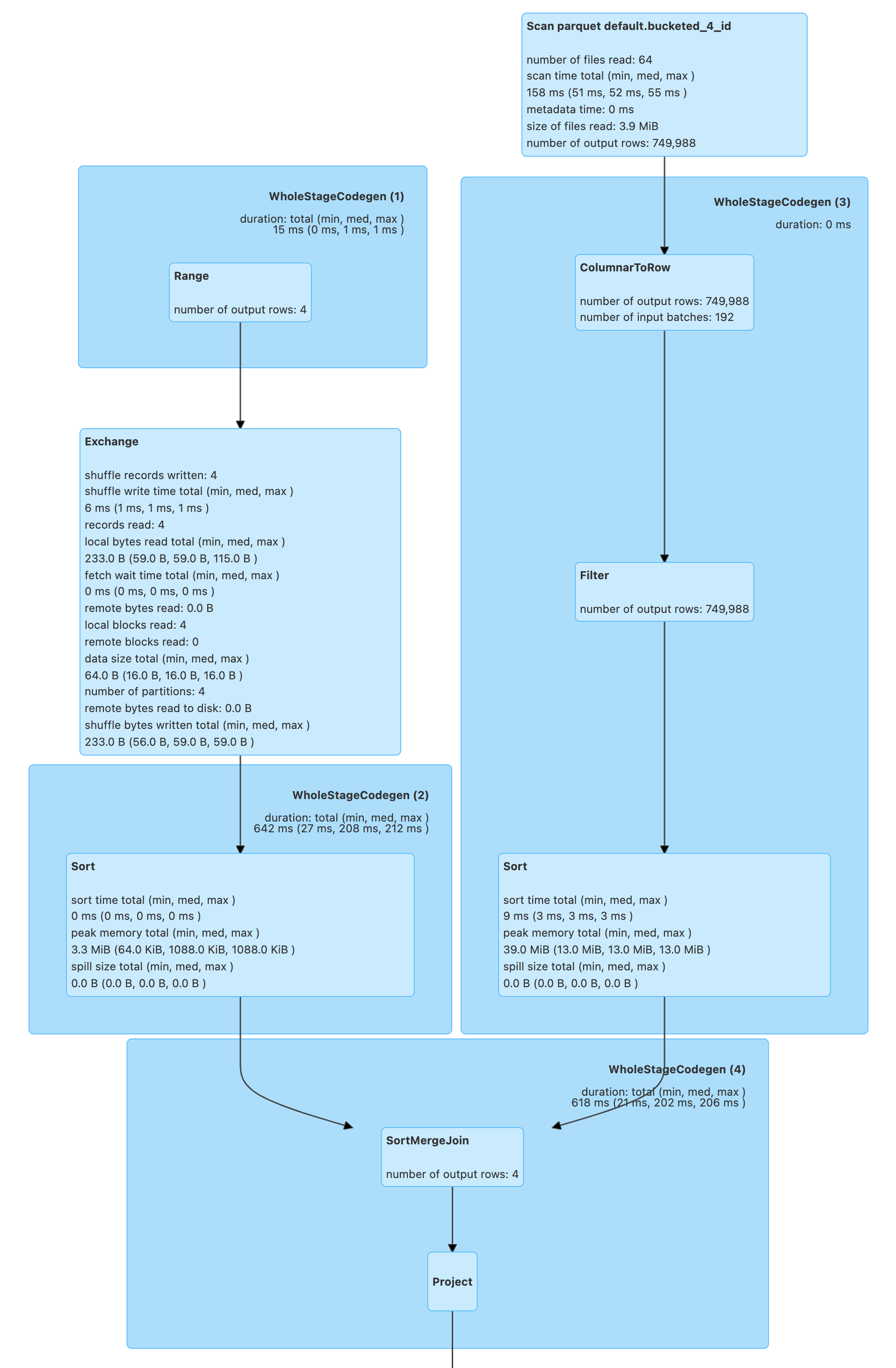
Spark SQL Bucketing at Facebook
Sql Bucketing Data Here's a simple mysql solution. How to bucket data in sql. One way to handle this situation is to include a department category in the employees table. Here's a simple mysql solution. Select *, floor(price/10) as bucket from mytable. Then, it would be as simple as using a. I got a table filled with values and a table with buckets that i use to group those values. There are 2 types of buckets: Easy ways to bucket data in sql. It assigns each group a bucket number. In this article i explained how the date_bucket function works and provided a custom logical equivalent in case the. First, calculate the bucket index based on the price value. The date_bucket function is quite a handy function that enables you to bucketize date and time data. It’s useful for handling time series data, but also for bucketizing any data that involves date and time attributes. The sql ntile() is a window function that allows you to break the result set into a specified number of approximately equal groups, or buckets. What is data bucketing in sql?
From bigdatansql.com
Bucketing In Apache Hive Big Data and SQL Sql Bucketing Data Here's a simple mysql solution. One way to handle this situation is to include a department category in the employees table. It’s useful for handling time series data, but also for bucketizing any data that involves date and time attributes. Easy ways to bucket data in sql. It assigns each group a bucket number. What is data bucketing in sql?. Sql Bucketing Data.
From gionjwwmi.blob.core.windows.net
What Is Bucketing In Spark at Jeanne Westbury blog Sql Bucketing Data The sql ntile() is a window function that allows you to break the result set into a specified number of approximately equal groups, or buckets. The date_bucket function is quite a handy function that enables you to bucketize date and time data. Easy ways to bucket data in sql. How to bucket data in sql. It assigns each group a. Sql Bucketing Data.
From gionjwwmi.blob.core.windows.net
What Is Bucketing In Spark at Jeanne Westbury blog Sql Bucketing Data First, calculate the bucket index based on the price value. The sql ntile() is a window function that allows you to break the result set into a specified number of approximately equal groups, or buckets. In this article i explained how the date_bucket function works and provided a custom logical equivalent in case the. What is data bucketing in sql?. Sql Bucketing Data.
From www.slidestalk.com
Spark SQL Bucketing at Facebook Sql Bucketing Data Here's a simple mysql solution. One way to handle this situation is to include a department category in the employees table. What is data bucketing in sql? How to bucket data in sql. The sql ntile() is a window function that allows you to break the result set into a specified number of approximately equal groups, or buckets. Select *,. Sql Bucketing Data.
From jaceklaskowski.gitbooks.io
Bucketing · The Internals of Spark SQL Sql Bucketing Data Here's a simple mysql solution. Easy ways to bucket data in sql. One way to handle this situation is to include a department category in the employees table. There are 2 types of buckets: The sql ntile() is a window function that allows you to break the result set into a specified number of approximately equal groups, or buckets. How. Sql Bucketing Data.
From smallbigdata.substack.com
Bucketing optimization in SQL to deal with skewed data (BigQuery example) Sql Bucketing Data Here's a simple mysql solution. One way to handle this situation is to include a department category in the employees table. There are 2 types of buckets: First, calculate the bucket index based on the price value. What is data bucketing in sql? Then, it would be as simple as using a. The date_bucket function is quite a handy function. Sql Bucketing Data.
From www.scribd.com
Best Practices For Bucketing in Spark SQL by David Vrba Towards Sql Bucketing Data The date_bucket function is quite a handy function that enables you to bucketize date and time data. The sql ntile() is a window function that allows you to break the result set into a specified number of approximately equal groups, or buckets. Then, it would be as simple as using a. In this article i explained how the date_bucket function. Sql Bucketing Data.
From jaymontojo.medium.com
Starting SQL Bucketing our data with GROUP BY by Jay R. Montojo Medium Sql Bucketing Data One way to handle this situation is to include a department category in the employees table. Here's a simple mysql solution. It’s useful for handling time series data, but also for bucketizing any data that involves date and time attributes. The sql ntile() is a window function that allows you to break the result set into a specified number of. Sql Bucketing Data.
From docs.aws.amazon.com
Naming S3 buckets in your data layers AWS Prescriptive Guidance Sql Bucketing Data The sql ntile() is a window function that allows you to break the result set into a specified number of approximately equal groups, or buckets. First, calculate the bucket index based on the price value. The date_bucket function is quite a handy function that enables you to bucketize date and time data. It assigns each group a bucket number. Select. Sql Bucketing Data.
From www.youtube.com
Spark SQL Bucketing at Facebook Cheng Su (Facebook) YouTube Sql Bucketing Data Easy ways to bucket data in sql. The sql ntile() is a window function that allows you to break the result set into a specified number of approximately equal groups, or buckets. Here's a simple mysql solution. The date_bucket function is quite a handy function that enables you to bucketize date and time data. Select *, floor(price/10) as bucket from. Sql Bucketing Data.
From towardsdatascience.com
Best Practices for Bucketing in Spark SQL by David Vrba Towards Sql Bucketing Data Then, it would be as simple as using a. What is data bucketing in sql? Easy ways to bucket data in sql. One way to handle this situation is to include a department category in the employees table. I got a table filled with values and a table with buckets that i use to group those values. The sql ntile(). Sql Bucketing Data.
From www.slidestalk.com
Spark SQL Bucketing at Facebook Sql Bucketing Data It assigns each group a bucket number. I got a table filled with values and a table with buckets that i use to group those values. There are 2 types of buckets: The sql ntile() is a window function that allows you to break the result set into a specified number of approximately equal groups, or buckets. What is data. Sql Bucketing Data.
From jaceklaskowski.github.io
Join Optimization With Bucketing (Spark SQL) Sql Bucketing Data What is data bucketing in sql? First, calculate the bucket index based on the price value. Select *, floor(price/10) as bucket from mytable. Easy ways to bucket data in sql. It assigns each group a bucket number. The sql ntile() is a window function that allows you to break the result set into a specified number of approximately equal groups,. Sql Bucketing Data.
From slideplayer.com
Oracle8i Analytical SQL Features ppt download Sql Bucketing Data Easy ways to bucket data in sql. There are 2 types of buckets: I got a table filled with values and a table with buckets that i use to group those values. It assigns each group a bucket number. How to bucket data in sql. In this article i explained how the date_bucket function works and provided a custom logical. Sql Bucketing Data.
From www.youtube.com
Bucketing Your Data in SQL Tutorial YouTube Sql Bucketing Data Then, it would be as simple as using a. I got a table filled with values and a table with buckets that i use to group those values. It’s useful for handling time series data, but also for bucketizing any data that involves date and time attributes. First, calculate the bucket index based on the price value. Here's a simple. Sql Bucketing Data.
From bigdatansql.com
Bucketing_With_Partitioning Big Data and SQL Sql Bucketing Data Select *, floor(price/10) as bucket from mytable. First, calculate the bucket index based on the price value. Then, it would be as simple as using a. It assigns each group a bucket number. The date_bucket function is quite a handy function that enables you to bucketize date and time data. One way to handle this situation is to include a. Sql Bucketing Data.
From www.youtube.com
SQL Bucketing data in SQL Server 2008 YouTube Sql Bucketing Data It’s useful for handling time series data, but also for bucketizing any data that involves date and time attributes. It assigns each group a bucket number. The date_bucket function is quite a handy function that enables you to bucketize date and time data. Here's a simple mysql solution. I got a table filled with values and a table with buckets. Sql Bucketing Data.
From www.slidestalk.com
Spark SQL Bucketing at Facebook Sql Bucketing Data Easy ways to bucket data in sql. It’s useful for handling time series data, but also for bucketizing any data that involves date and time attributes. The sql ntile() is a window function that allows you to break the result set into a specified number of approximately equal groups, or buckets. In this article i explained how the date_bucket function. Sql Bucketing Data.
From books.japila.pl
Bucketing The Internals of Spark SQL Sql Bucketing Data What is data bucketing in sql? One way to handle this situation is to include a department category in the employees table. There are 2 types of buckets: In this article i explained how the date_bucket function works and provided a custom logical equivalent in case the. First, calculate the bucket index based on the price value. It assigns each. Sql Bucketing Data.
From bigdatansql.com
Bucketing In Apache Hive Big Data & SQL Sql Bucketing Data There are 2 types of buckets: Easy ways to bucket data in sql. It assigns each group a bucket number. The sql ntile() is a window function that allows you to break the result set into a specified number of approximately equal groups, or buckets. What is data bucketing in sql? Select *, floor(price/10) as bucket from mytable. Here's a. Sql Bucketing Data.
From cloudxlab.com
Bucketing CLUSTERED BY and CLUSTER BY CloudxLab Blog Sql Bucketing Data Then, it would be as simple as using a. How to bucket data in sql. Here's a simple mysql solution. It assigns each group a bucket number. It’s useful for handling time series data, but also for bucketizing any data that involves date and time attributes. One way to handle this situation is to include a department category in the. Sql Bucketing Data.
From books.japila.pl
Bucketing The Internals of Spark SQL Sql Bucketing Data There are 2 types of buckets: What is data bucketing in sql? One way to handle this situation is to include a department category in the employees table. The sql ntile() is a window function that allows you to break the result set into a specified number of approximately equal groups, or buckets. First, calculate the bucket index based on. Sql Bucketing Data.
From www.slidestalk.com
Spark SQL Bucketing at Facebook Sql Bucketing Data I got a table filled with values and a table with buckets that i use to group those values. Easy ways to bucket data in sql. First, calculate the bucket index based on the price value. One way to handle this situation is to include a department category in the employees table. Then, it would be as simple as using. Sql Bucketing Data.
From dataninjago.com
Spark SQL Query Engine Deep Dive (18) Partitioning & Bucketing Data Sql Bucketing Data In this article i explained how the date_bucket function works and provided a custom logical equivalent in case the. One way to handle this situation is to include a department category in the employees table. What is data bucketing in sql? Then, it would be as simple as using a. Here's a simple mysql solution. There are 2 types of. Sql Bucketing Data.
From www.slidestalk.com
Spark SQL Bucketing at Facebook Sql Bucketing Data I got a table filled with values and a table with buckets that i use to group those values. Easy ways to bucket data in sql. There are 2 types of buckets: It’s useful for handling time series data, but also for bucketizing any data that involves date and time attributes. In this article i explained how the date_bucket function. Sql Bucketing Data.
From jaceklaskowski.github.io
Join Optimization With Bucketing (Spark SQL) Sql Bucketing Data I got a table filled with values and a table with buckets that i use to group those values. First, calculate the bucket index based on the price value. One way to handle this situation is to include a department category in the employees table. There are 2 types of buckets: Here's a simple mysql solution. What is data bucketing. Sql Bucketing Data.
From jaceklaskowski.github.io
Join Optimization With Bucketing (Spark SQL) Sql Bucketing Data The sql ntile() is a window function that allows you to break the result set into a specified number of approximately equal groups, or buckets. Easy ways to bucket data in sql. How to bucket data in sql. First, calculate the bucket index based on the price value. In this article i explained how the date_bucket function works and provided. Sql Bucketing Data.
From www.slidestalk.com
Spark SQL Bucketing at Facebook Sql Bucketing Data One way to handle this situation is to include a department category in the employees table. How to bucket data in sql. Easy ways to bucket data in sql. The sql ntile() is a window function that allows you to break the result set into a specified number of approximately equal groups, or buckets. What is data bucketing in sql?. Sql Bucketing Data.
From towardsdatascience.com
Best Practices for Bucketing in Spark SQL by David Vrba Towards Sql Bucketing Data Easy ways to bucket data in sql. Here's a simple mysql solution. It assigns each group a bucket number. It’s useful for handling time series data, but also for bucketizing any data that involves date and time attributes. First, calculate the bucket index based on the price value. Then, it would be as simple as using a. Select *, floor(price/10). Sql Bucketing Data.
From chinougea.medium.com
Understanding how SQL queries are processed can greatly boost your Sql Bucketing Data The date_bucket function is quite a handy function that enables you to bucketize date and time data. What is data bucketing in sql? First, calculate the bucket index based on the price value. Then, it would be as simple as using a. Select *, floor(price/10) as bucket from mytable. In this article i explained how the date_bucket function works and. Sql Bucketing Data.
From books.japila.pl
Bucketing The Internals of Spark SQL Sql Bucketing Data It assigns each group a bucket number. Easy ways to bucket data in sql. What is data bucketing in sql? I got a table filled with values and a table with buckets that i use to group those values. First, calculate the bucket index based on the price value. Here's a simple mysql solution. In this article i explained how. Sql Bucketing Data.
From datasciencereview.com
How to Bucket Data in SQL Data Science Review Sql Bucketing Data First, calculate the bucket index based on the price value. It assigns each group a bucket number. There are 2 types of buckets: It’s useful for handling time series data, but also for bucketizing any data that involves date and time attributes. The date_bucket function is quite a handy function that enables you to bucketize date and time data. Easy. Sql Bucketing Data.
From data-flair.training
Hive Partitioning vs Bucketing Advantages and Disadvantages DataFlair Sql Bucketing Data It’s useful for handling time series data, but also for bucketizing any data that involves date and time attributes. The sql ntile() is a window function that allows you to break the result set into a specified number of approximately equal groups, or buckets. First, calculate the bucket index based on the price value. One way to handle this situation. Sql Bucketing Data.
From jaceklaskowski.github.io
Join Optimization With Bucketing (Spark SQL) Sql Bucketing Data Select *, floor(price/10) as bucket from mytable. The date_bucket function is quite a handy function that enables you to bucketize date and time data. One way to handle this situation is to include a department category in the employees table. What is data bucketing in sql? It’s useful for handling time series data, but also for bucketizing any data that. Sql Bucketing Data.
From towardsdatascience.com
Best Practices for Bucketing in Spark SQL by David Vrba Towards Sql Bucketing Data What is data bucketing in sql? There are 2 types of buckets: In this article i explained how the date_bucket function works and provided a custom logical equivalent in case the. One way to handle this situation is to include a department category in the employees table. It assigns each group a bucket number. How to bucket data in sql.. Sql Bucketing Data.