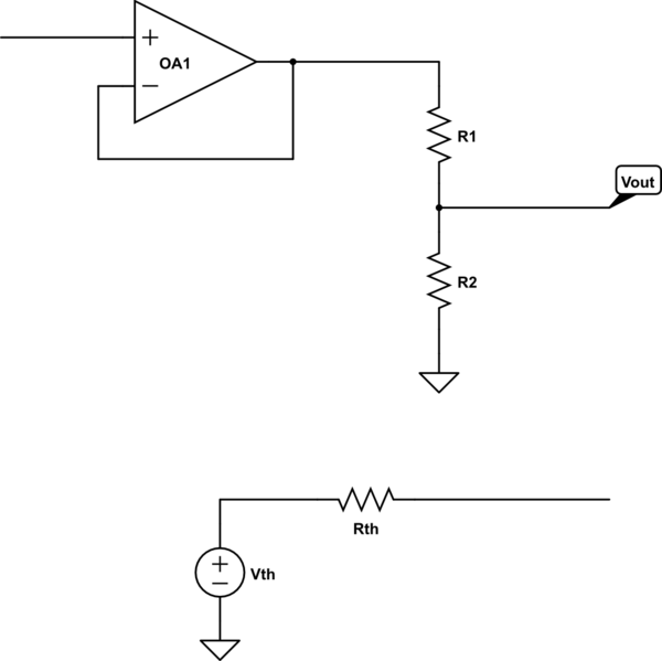
Op Amp Attenuator Stability . You can get into phase margin problems with faster parts using higher. Tl074 / 084 is an example. An amplifier with 45e phase margin at the higher frequency of unity open loop gain is said to be unity gain stable. If the op amp itself is unity gain stable, inverting attenuators will be stable.
from electronics.stackexchange.com
Tl074 / 084 is an example. An amplifier with 45e phase margin at the higher frequency of unity open loop gain is said to be unity gain stable. You can get into phase margin problems with faster parts using higher. If the op amp itself is unity gain stable, inverting attenuators will be stable.
operational amplifier High impedance opamp attenuator Electrical
Op Amp Attenuator Stability If the op amp itself is unity gain stable, inverting attenuators will be stable. You can get into phase margin problems with faster parts using higher. Tl074 / 084 is an example. An amplifier with 45e phase margin at the higher frequency of unity open loop gain is said to be unity gain stable. If the op amp itself is unity gain stable, inverting attenuators will be stable.
From www.planetanalog.com
Are Inverting Attenuators, with Voltage Feedback Op Amps, Inherently Op Amp Attenuator Stability An amplifier with 45e phase margin at the higher frequency of unity open loop gain is said to be unity gain stable. If the op amp itself is unity gain stable, inverting attenuators will be stable. You can get into phase margin problems with faster parts using higher. Tl074 / 084 is an example. Op Amp Attenuator Stability.
From itecnotes.com
Electronic Single supply op amp with input attenuator Valuable Tech Op Amp Attenuator Stability Tl074 / 084 is an example. If the op amp itself is unity gain stable, inverting attenuators will be stable. An amplifier with 45e phase margin at the higher frequency of unity open loop gain is said to be unity gain stable. You can get into phase margin problems with faster parts using higher. Op Amp Attenuator Stability.
From www.youtube.com
Precision Attenuator Op Amp Oscillation & THD test YouTube Op Amp Attenuator Stability If the op amp itself is unity gain stable, inverting attenuators will be stable. An amplifier with 45e phase margin at the higher frequency of unity open loop gain is said to be unity gain stable. You can get into phase margin problems with faster parts using higher. Tl074 / 084 is an example. Op Amp Attenuator Stability.
From www.planetanalog.com
Are Inverting Attenuators, with Voltage Feedback Op Amps, Inherently Op Amp Attenuator Stability You can get into phase margin problems with faster parts using higher. If the op amp itself is unity gain stable, inverting attenuators will be stable. An amplifier with 45e phase margin at the higher frequency of unity open loop gain is said to be unity gain stable. Tl074 / 084 is an example. Op Amp Attenuator Stability.
From www.analog.com
オペアンプ特性を簡単に測定する方法 Analog Devices Op Amp Attenuator Stability An amplifier with 45e phase margin at the higher frequency of unity open loop gain is said to be unity gain stable. Tl074 / 084 is an example. If the op amp itself is unity gain stable, inverting attenuators will be stable. You can get into phase margin problems with faster parts using higher. Op Amp Attenuator Stability.
From electronics.stackexchange.com
operational amplifier of opamp attenuator Electrical Op Amp Attenuator Stability Tl074 / 084 is an example. An amplifier with 45e phase margin at the higher frequency of unity open loop gain is said to be unity gain stable. If the op amp itself is unity gain stable, inverting attenuators will be stable. You can get into phase margin problems with faster parts using higher. Op Amp Attenuator Stability.
From www.aliexpress.com
Op Amp Attenuator Stability Tl074 / 084 is an example. If the op amp itself is unity gain stable, inverting attenuators will be stable. An amplifier with 45e phase margin at the higher frequency of unity open loop gain is said to be unity gain stable. You can get into phase margin problems with faster parts using higher. Op Amp Attenuator Stability.
From e2e.ti.com
OPA170 Using OpAmp as attenuator less than unity gain done wrong Op Amp Attenuator Stability If the op amp itself is unity gain stable, inverting attenuators will be stable. An amplifier with 45e phase margin at the higher frequency of unity open loop gain is said to be unity gain stable. You can get into phase margin problems with faster parts using higher. Tl074 / 084 is an example. Op Amp Attenuator Stability.
From www.semimedia.cc
Vishay’s new IR sensor module reduces system cost by stable operation Op Amp Attenuator Stability You can get into phase margin problems with faster parts using higher. If the op amp itself is unity gain stable, inverting attenuators will be stable. An amplifier with 45e phase margin at the higher frequency of unity open loop gain is said to be unity gain stable. Tl074 / 084 is an example. Op Amp Attenuator Stability.
From www.tescaglobal.com
Introduction To Operational Amplifier Or OPAMP [2023] Op Amp Attenuator Stability An amplifier with 45e phase margin at the higher frequency of unity open loop gain is said to be unity gain stable. You can get into phase margin problems with faster parts using higher. If the op amp itself is unity gain stable, inverting attenuators will be stable. Tl074 / 084 is an example. Op Amp Attenuator Stability.
From exoklliin.blob.core.windows.net
Attenuators Guitar Amp at Roberta Cane blog Op Amp Attenuator Stability Tl074 / 084 is an example. If the op amp itself is unity gain stable, inverting attenuators will be stable. You can get into phase margin problems with faster parts using higher. An amplifier with 45e phase margin at the higher frequency of unity open loop gain is said to be unity gain stable. Op Amp Attenuator Stability.
From www.chegg.com
Solved 2. (a) Using an ideal op amp, design a noninverting Op Amp Attenuator Stability You can get into phase margin problems with faster parts using higher. An amplifier with 45e phase margin at the higher frequency of unity open loop gain is said to be unity gain stable. Tl074 / 084 is an example. If the op amp itself is unity gain stable, inverting attenuators will be stable. Op Amp Attenuator Stability.
From www.marshallforum.com
Simple Attenuators Design And Testing Marshall Amp Forum Op Amp Attenuator Stability Tl074 / 084 is an example. You can get into phase margin problems with faster parts using higher. If the op amp itself is unity gain stable, inverting attenuators will be stable. An amplifier with 45e phase margin at the higher frequency of unity open loop gain is said to be unity gain stable. Op Amp Attenuator Stability.
From www.slideserve.com
PPT Operational Amplifier Stability PowerPoint Presentation, free Op Amp Attenuator Stability An amplifier with 45e phase margin at the higher frequency of unity open loop gain is said to be unity gain stable. You can get into phase margin problems with faster parts using higher. If the op amp itself is unity gain stable, inverting attenuators will be stable. Tl074 / 084 is an example. Op Amp Attenuator Stability.
From www.analogictips.com
What is signal attenuation? Op Amp Attenuator Stability If the op amp itself is unity gain stable, inverting attenuators will be stable. Tl074 / 084 is an example. You can get into phase margin problems with faster parts using higher. An amplifier with 45e phase margin at the higher frequency of unity open loop gain is said to be unity gain stable. Op Amp Attenuator Stability.
From electronics.stackexchange.com
operational amplifier Review request DIY DC to 50MHz differential Op Amp Attenuator Stability Tl074 / 084 is an example. An amplifier with 45e phase margin at the higher frequency of unity open loop gain is said to be unity gain stable. If the op amp itself is unity gain stable, inverting attenuators will be stable. You can get into phase margin problems with faster parts using higher. Op Amp Attenuator Stability.
From www.aliexpress.com
HND PASSIVE ATTENUATOR guitar amp LOOP attenuator, passive guitar amp Op Amp Attenuator Stability If the op amp itself is unity gain stable, inverting attenuators will be stable. You can get into phase margin problems with faster parts using higher. An amplifier with 45e phase margin at the higher frequency of unity open loop gain is said to be unity gain stable. Tl074 / 084 is an example. Op Amp Attenuator Stability.
From mavink.com
Op Amp Difference Amplifier Op Amp Attenuator Stability Tl074 / 084 is an example. If the op amp itself is unity gain stable, inverting attenuators will be stable. You can get into phase margin problems with faster parts using higher. An amplifier with 45e phase margin at the higher frequency of unity open loop gain is said to be unity gain stable. Op Amp Attenuator Stability.
From www.technocrazed.com
1.7 Attenuators Op Amp Attenuator Stability An amplifier with 45e phase margin at the higher frequency of unity open loop gain is said to be unity gain stable. Tl074 / 084 is an example. You can get into phase margin problems with faster parts using higher. If the op amp itself is unity gain stable, inverting attenuators will be stable. Op Amp Attenuator Stability.
From electronics.stackexchange.com
operational amplifier High impedance opamp attenuator Electrical Op Amp Attenuator Stability If the op amp itself is unity gain stable, inverting attenuators will be stable. An amplifier with 45e phase margin at the higher frequency of unity open loop gain is said to be unity gain stable. You can get into phase margin problems with faster parts using higher. Tl074 / 084 is an example. Op Amp Attenuator Stability.
From ascselawyer.weebly.com
Op amp offset and attenuator ascselawyer Op Amp Attenuator Stability An amplifier with 45e phase margin at the higher frequency of unity open loop gain is said to be unity gain stable. You can get into phase margin problems with faster parts using higher. If the op amp itself is unity gain stable, inverting attenuators will be stable. Tl074 / 084 is an example. Op Amp Attenuator Stability.
From electronics.stackexchange.com
operational amplifier Attenuating opamp circuit with offset Op Amp Attenuator Stability If the op amp itself is unity gain stable, inverting attenuators will be stable. You can get into phase margin problems with faster parts using higher. An amplifier with 45e phase margin at the higher frequency of unity open loop gain is said to be unity gain stable. Tl074 / 084 is an example. Op Amp Attenuator Stability.
From tubecad.com
V8 SRPP and Parallel Attenuator and Janus Hybrid Op Amp Attenuator Stability If the op amp itself is unity gain stable, inverting attenuators will be stable. An amplifier with 45e phase margin at the higher frequency of unity open loop gain is said to be unity gain stable. You can get into phase margin problems with faster parts using higher. Tl074 / 084 is an example. Op Amp Attenuator Stability.
From www.slideserve.com
PPT Operational Amplifier Stability PowerPoint Presentation, free Op Amp Attenuator Stability Tl074 / 084 is an example. You can get into phase margin problems with faster parts using higher. An amplifier with 45e phase margin at the higher frequency of unity open loop gain is said to be unity gain stable. If the op amp itself is unity gain stable, inverting attenuators will be stable. Op Amp Attenuator Stability.
From www.eevblog.com
Belowunity OpAmp attenuator vs. voltage divider Page 1 Op Amp Attenuator Stability You can get into phase margin problems with faster parts using higher. Tl074 / 084 is an example. If the op amp itself is unity gain stable, inverting attenuators will be stable. An amplifier with 45e phase margin at the higher frequency of unity open loop gain is said to be unity gain stable. Op Amp Attenuator Stability.
From exoxbsfuv.blob.core.windows.net
Guitar Amp Power Scaling Attenuator at James Bell blog Op Amp Attenuator Stability You can get into phase margin problems with faster parts using higher. If the op amp itself is unity gain stable, inverting attenuators will be stable. Tl074 / 084 is an example. An amplifier with 45e phase margin at the higher frequency of unity open loop gain is said to be unity gain stable. Op Amp Attenuator Stability.
From ascselawyer.weebly.com
Op amp offset and attenuator ascselawyer Op Amp Attenuator Stability An amplifier with 45e phase margin at the higher frequency of unity open loop gain is said to be unity gain stable. Tl074 / 084 is an example. You can get into phase margin problems with faster parts using higher. If the op amp itself is unity gain stable, inverting attenuators will be stable. Op Amp Attenuator Stability.
From exosisygr.blob.core.windows.net
Differential Amplifier Common Mode Stability at Cindy Watkins blog Op Amp Attenuator Stability If the op amp itself is unity gain stable, inverting attenuators will be stable. You can get into phase margin problems with faster parts using higher. Tl074 / 084 is an example. An amplifier with 45e phase margin at the higher frequency of unity open loop gain is said to be unity gain stable. Op Amp Attenuator Stability.
From www.slideserve.com
PPT Operational Amplifier Stability PowerPoint Presentation, free Op Amp Attenuator Stability If the op amp itself is unity gain stable, inverting attenuators will be stable. An amplifier with 45e phase margin at the higher frequency of unity open loop gain is said to be unity gain stable. You can get into phase margin problems with faster parts using higher. Tl074 / 084 is an example. Op Amp Attenuator Stability.
From www.youtube.com
For the op amp circuit in Fig. calculate the output voltage vo Op Amp Attenuator Stability Tl074 / 084 is an example. An amplifier with 45e phase margin at the higher frequency of unity open loop gain is said to be unity gain stable. If the op amp itself is unity gain stable, inverting attenuators will be stable. You can get into phase margin problems with faster parts using higher. Op Amp Attenuator Stability.
From forum.arduino.cc
Analog Attenuator circuit for protection of Arduino Due General Op Amp Attenuator Stability An amplifier with 45e phase margin at the higher frequency of unity open loop gain is said to be unity gain stable. If the op amp itself is unity gain stable, inverting attenuators will be stable. You can get into phase margin problems with faster parts using higher. Tl074 / 084 is an example. Op Amp Attenuator Stability.
From www.slideserve.com
PPT Operational Amplifier Stability PowerPoint Presentation, free Op Amp Attenuator Stability Tl074 / 084 is an example. You can get into phase margin problems with faster parts using higher. If the op amp itself is unity gain stable, inverting attenuators will be stable. An amplifier with 45e phase margin at the higher frequency of unity open loop gain is said to be unity gain stable. Op Amp Attenuator Stability.
From www.solveforum.com
[Solved] of opamp attenuator SolveForum Op Amp Attenuator Stability Tl074 / 084 is an example. If the op amp itself is unity gain stable, inverting attenuators will be stable. You can get into phase margin problems with faster parts using higher. An amplifier with 45e phase margin at the higher frequency of unity open loop gain is said to be unity gain stable. Op Amp Attenuator Stability.
From electronics.stackexchange.com
operational amplifier Attenuator with strong bias Electrical Op Amp Attenuator Stability You can get into phase margin problems with faster parts using higher. Tl074 / 084 is an example. An amplifier with 45e phase margin at the higher frequency of unity open loop gain is said to be unity gain stable. If the op amp itself is unity gain stable, inverting attenuators will be stable. Op Amp Attenuator Stability.
From tacunasystems.com
All About Load Cell Amplifiers & Signal Conditioners Tacuna Systems Op Amp Attenuator Stability An amplifier with 45e phase margin at the higher frequency of unity open loop gain is said to be unity gain stable. Tl074 / 084 is an example. You can get into phase margin problems with faster parts using higher. If the op amp itself is unity gain stable, inverting attenuators will be stable. Op Amp Attenuator Stability.