What Does Control Vector Mean . Vector control is a control method of brushless ac electric motors, which allows independently and practically inertialess adjusting the rotation speed and torque on the motor shaft. Vector control is any method to limit or eradicate the mammals, birds, insects or other arthropods (here collectively called vectors) which. Instead of just focusing on speed like v/f control, it. Vector control is like the supercharged version of motor control. These measurements are used to. A vector drive uses feedback of various real world information (more on that later) to further modify the pwm pattern to maintain.
        	
		 
	 
    
         
         
        from www.claritybizsol.com 
     
        
        Instead of just focusing on speed like v/f control, it. A vector drive uses feedback of various real world information (more on that later) to further modify the pwm pattern to maintain. These measurements are used to. Vector control is like the supercharged version of motor control. Vector control is a control method of brushless ac electric motors, which allows independently and practically inertialess adjusting the rotation speed and torque on the motor shaft. Vector control is any method to limit or eradicate the mammals, birds, insects or other arthropods (here collectively called vectors) which.
    
    	
		 
	 
    Vector Search Revolutionizing the Way We Find Information 
    What Does Control Vector Mean  Vector control is like the supercharged version of motor control. Instead of just focusing on speed like v/f control, it. Vector control is any method to limit or eradicate the mammals, birds, insects or other arthropods (here collectively called vectors) which. A vector drive uses feedback of various real world information (more on that later) to further modify the pwm pattern to maintain. Vector control is like the supercharged version of motor control. Vector control is a control method of brushless ac electric motors, which allows independently and practically inertialess adjusting the rotation speed and torque on the motor shaft. These measurements are used to.
 
    
         
        From vectorified.com 
                    Vector Control at Collection of Vector Control free What Does Control Vector Mean  Instead of just focusing on speed like v/f control, it. Vector control is a control method of brushless ac electric motors, which allows independently and practically inertialess adjusting the rotation speed and torque on the motor shaft. A vector drive uses feedback of various real world information (more on that later) to further modify the pwm pattern to maintain. Vector. What Does Control Vector Mean.
     
    
         
        From www.sluswma.org 
                    Vector Control Tips solidwaste What Does Control Vector Mean  Vector control is like the supercharged version of motor control. Instead of just focusing on speed like v/f control, it. A vector drive uses feedback of various real world information (more on that later) to further modify the pwm pattern to maintain. Vector control is a control method of brushless ac electric motors, which allows independently and practically inertialess adjusting. What Does Control Vector Mean.
     
    
         
        From exoolfnul.blob.core.windows.net 
                    What Does Pneumatic Control Mean at Joseph Chafin blog What Does Control Vector Mean  Vector control is a control method of brushless ac electric motors, which allows independently and practically inertialess adjusting the rotation speed and torque on the motor shaft. Vector control is any method to limit or eradicate the mammals, birds, insects or other arthropods (here collectively called vectors) which. Instead of just focusing on speed like v/f control, it. These measurements. What Does Control Vector Mean.
     
    
         
        From www.wallarm.com 
                    What is an Attack Vector? Examples, Definition, Meaning ⚠️ What Does Control Vector Mean  A vector drive uses feedback of various real world information (more on that later) to further modify the pwm pattern to maintain. These measurements are used to. Vector control is a control method of brushless ac electric motors, which allows independently and practically inertialess adjusting the rotation speed and torque on the motor shaft. Vector control is any method to. What Does Control Vector Mean.
     
    
         
        From www.claritybizsol.com 
                    Vector Search Revolutionizing the Way We Find Information What Does Control Vector Mean  These measurements are used to. Vector control is like the supercharged version of motor control. Vector control is a control method of brushless ac electric motors, which allows independently and practically inertialess adjusting the rotation speed and torque on the motor shaft. Instead of just focusing on speed like v/f control, it. Vector control is any method to limit or. What Does Control Vector Mean.
     
    
         
        From timesofoman.com 
                    International conference on dengue fever vector control kicks off in What Does Control Vector Mean  Vector control is like the supercharged version of motor control. Vector control is any method to limit or eradicate the mammals, birds, insects or other arthropods (here collectively called vectors) which. Instead of just focusing on speed like v/f control, it. A vector drive uses feedback of various real world information (more on that later) to further modify the pwm. What Does Control Vector Mean.
     
    
         
        From pmc.ncbi.nlm.nih.gov 
                    A lentiviral vector bearing a reverse intron demonstrates superior What Does Control Vector Mean  Vector control is any method to limit or eradicate the mammals, birds, insects or other arthropods (here collectively called vectors) which. A vector drive uses feedback of various real world information (more on that later) to further modify the pwm pattern to maintain. Vector control is a control method of brushless ac electric motors, which allows independently and practically inertialess. What Does Control Vector Mean.
     
    
         
        From build-its-inprogress.blogspot.com 
                    BuildIts in Progress Vector Hysteresis FOC What Does Control Vector Mean  These measurements are used to. Vector control is a control method of brushless ac electric motors, which allows independently and practically inertialess adjusting the rotation speed and torque on the motor shaft. Instead of just focusing on speed like v/f control, it. Vector control is any method to limit or eradicate the mammals, birds, insects or other arthropods (here collectively. What Does Control Vector Mean.
     
    
         
        From www.ebay.com 
                    ONE NEW Delta VFD4A2MS43ANSAA Threephase 380v 1.5kw vector control What Does Control Vector Mean  Vector control is like the supercharged version of motor control. These measurements are used to. A vector drive uses feedback of various real world information (more on that later) to further modify the pwm pattern to maintain. Instead of just focusing on speed like v/f control, it. Vector control is any method to limit or eradicate the mammals, birds, insects. What Does Control Vector Mean.
     
    
         
        From exoolfnul.blob.core.windows.net 
                    What Does Pneumatic Control Mean at Joseph Chafin blog What Does Control Vector Mean  A vector drive uses feedback of various real world information (more on that later) to further modify the pwm pattern to maintain. These measurements are used to. Vector control is like the supercharged version of motor control. Vector control is any method to limit or eradicate the mammals, birds, insects or other arthropods (here collectively called vectors) which. Instead of. What Does Control Vector Mean.
     
    
         
        From www.vectorstock.com 
                    Controlling workers concept Royalty Free Vector Image What Does Control Vector Mean  Instead of just focusing on speed like v/f control, it. A vector drive uses feedback of various real world information (more on that later) to further modify the pwm pattern to maintain. Vector control is a control method of brushless ac electric motors, which allows independently and practically inertialess adjusting the rotation speed and torque on the motor shaft. Vector. What Does Control Vector Mean.
     
    
         
        From de.pinterest.com 
                    Car Control Panel Icon Dessin voiture, Electricite auto, Autoécole What Does Control Vector Mean  Vector control is like the supercharged version of motor control. Vector control is a control method of brushless ac electric motors, which allows independently and practically inertialess adjusting the rotation speed and torque on the motor shaft. Vector control is any method to limit or eradicate the mammals, birds, insects or other arthropods (here collectively called vectors) which. These measurements. What Does Control Vector Mean.
     
    
         
        From www.alamy.com 
                    Control over the situation linear icon concept. Control over the What Does Control Vector Mean  Vector control is any method to limit or eradicate the mammals, birds, insects or other arthropods (here collectively called vectors) which. These measurements are used to. Instead of just focusing on speed like v/f control, it. Vector control is a control method of brushless ac electric motors, which allows independently and practically inertialess adjusting the rotation speed and torque on. What Does Control Vector Mean.
     
    
         
        From www.researchgate.net 
                    State and Control Vectors Description Download Table What Does Control Vector Mean  A vector drive uses feedback of various real world information (more on that later) to further modify the pwm pattern to maintain. Vector control is a control method of brushless ac electric motors, which allows independently and practically inertialess adjusting the rotation speed and torque on the motor shaft. These measurements are used to. Instead of just focusing on speed. What Does Control Vector Mean.
     
    
         
        From www.lihpao.com 
                    What Does Control Mean in Science? Exploring the Benefits and Uses of What Does Control Vector Mean  Instead of just focusing on speed like v/f control, it. A vector drive uses feedback of various real world information (more on that later) to further modify the pwm pattern to maintain. Vector control is like the supercharged version of motor control. These measurements are used to. Vector control is any method to limit or eradicate the mammals, birds, insects. What Does Control Vector Mean.
     
    
         
        From www.vecteezy.com 
                    out of control typography graphic design, for t shirt prints, vector What Does Control Vector Mean  Vector control is like the supercharged version of motor control. Instead of just focusing on speed like v/f control, it. Vector control is a control method of brushless ac electric motors, which allows independently and practically inertialess adjusting the rotation speed and torque on the motor shaft. Vector control is any method to limit or eradicate the mammals, birds, insects. What Does Control Vector Mean.
     
    
         
        From www.vecteezy.com 
                     gear control icon simple vector. Plan screen 15157378 Vector Art at What Does Control Vector Mean  Instead of just focusing on speed like v/f control, it. These measurements are used to. Vector control is like the supercharged version of motor control. Vector control is a control method of brushless ac electric motors, which allows independently and practically inertialess adjusting the rotation speed and torque on the motor shaft. A vector drive uses feedback of various real. What Does Control Vector Mean.
     
    
         
        From www.houseofmath.com 
                    How to Find the Vector Between Two Points What Does Control Vector Mean  Vector control is like the supercharged version of motor control. These measurements are used to. A vector drive uses feedback of various real world information (more on that later) to further modify the pwm pattern to maintain. Instead of just focusing on speed like v/f control, it. Vector control is a control method of brushless ac electric motors, which allows. What Does Control Vector Mean.
     
    
         
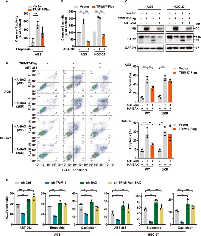
        From pmc.ncbi.nlm.nih.gov 
                    The E3 ubiquitin ligase TRIM17 promotes gastric cancer survival and What Does Control Vector Mean  A vector drive uses feedback of various real world information (more on that later) to further modify the pwm pattern to maintain. Vector control is like the supercharged version of motor control. Instead of just focusing on speed like v/f control, it. Vector control is any method to limit or eradicate the mammals, birds, insects or other arthropods (here collectively. What Does Control Vector Mean.
     
    
         
        From tanwynterblog.blob.core.windows.net 
                    Quality Printing Process at Tanwynterblog Blog What Does Control Vector Mean  Vector control is any method to limit or eradicate the mammals, birds, insects or other arthropods (here collectively called vectors) which. Vector control is like the supercharged version of motor control. Vector control is a control method of brushless ac electric motors, which allows independently and practically inertialess adjusting the rotation speed and torque on the motor shaft. A vector. What Does Control Vector Mean.
     
    
         
        From www.vecteezy.com 
                    Flat access control system with people characters concept. Outline What Does Control Vector Mean  These measurements are used to. Instead of just focusing on speed like v/f control, it. Vector control is any method to limit or eradicate the mammals, birds, insects or other arthropods (here collectively called vectors) which. A vector drive uses feedback of various real world information (more on that later) to further modify the pwm pattern to maintain. Vector control. What Does Control Vector Mean.
     
    
         
        From www.chegg.com 
                    Automatic Generation of Control Vectors for Machine What Does Control Vector Mean  These measurements are used to. A vector drive uses feedback of various real world information (more on that later) to further modify the pwm pattern to maintain. Vector control is any method to limit or eradicate the mammals, birds, insects or other arthropods (here collectively called vectors) which. Instead of just focusing on speed like v/f control, it. Vector control. What Does Control Vector Mean.
     
    
         
        From www.youtube.com 
                    Resultant Displacement Vectors YouTube What Does Control Vector Mean  Vector control is a control method of brushless ac electric motors, which allows independently and practically inertialess adjusting the rotation speed and torque on the motor shaft. Vector control is any method to limit or eradicate the mammals, birds, insects or other arthropods (here collectively called vectors) which. A vector drive uses feedback of various real world information (more on. What Does Control Vector Mean.
     
    
         
        From www.vectorstock.com 
                    Control Royalty Free Vector Image VectorStock What Does Control Vector Mean  A vector drive uses feedback of various real world information (more on that later) to further modify the pwm pattern to maintain. Vector control is any method to limit or eradicate the mammals, birds, insects or other arthropods (here collectively called vectors) which. Vector control is a control method of brushless ac electric motors, which allows independently and practically inertialess. What Does Control Vector Mean.
     
    
         
        From exoqgxvyb.blob.core.windows.net 
                    What Does Control A Mean at Stephanie Manning blog What Does Control Vector Mean  A vector drive uses feedback of various real world information (more on that later) to further modify the pwm pattern to maintain. Instead of just focusing on speed like v/f control, it. Vector control is like the supercharged version of motor control. Vector control is any method to limit or eradicate the mammals, birds, insects or other arthropods (here collectively. What Does Control Vector Mean.
     
    
         
        From www.gardenroute.gov.za 
                    7 July 2021 Public Awareness The roles and responsibilities of What Does Control Vector Mean  Vector control is a control method of brushless ac electric motors, which allows independently and practically inertialess adjusting the rotation speed and torque on the motor shaft. These measurements are used to. Vector control is like the supercharged version of motor control. Instead of just focusing on speed like v/f control, it. Vector control is any method to limit or. What Does Control Vector Mean.
     
    
         
        From vectorified.com 
                    Span Of Vector at Collection of Span Of Vector free What Does Control Vector Mean  Vector control is like the supercharged version of motor control. Vector control is a control method of brushless ac electric motors, which allows independently and practically inertialess adjusting the rotation speed and torque on the motor shaft. Vector control is any method to limit or eradicate the mammals, birds, insects or other arthropods (here collectively called vectors) which. Instead of. What Does Control Vector Mean.
     
    
         
        From www.tffn.net 
                    What Does Control Mean in Science? Exploring the Role and Significance What Does Control Vector Mean  A vector drive uses feedback of various real world information (more on that later) to further modify the pwm pattern to maintain. Vector control is a control method of brushless ac electric motors, which allows independently and practically inertialess adjusting the rotation speed and torque on the motor shaft. Vector control is like the supercharged version of motor control. Instead. What Does Control Vector Mean.
     
    
         
        From www.youtube.com 
                    Eigenvalues and Eigenvectors YouTube What Does Control Vector Mean  Vector control is a control method of brushless ac electric motors, which allows independently and practically inertialess adjusting the rotation speed and torque on the motor shaft. Vector control is like the supercharged version of motor control. These measurements are used to. Instead of just focusing on speed like v/f control, it. A vector drive uses feedback of various real. What Does Control Vector Mean.
     
    
         
        From www.vecteezy.com 
                    Hierarchy of Hazard Controls infographic template has 5 steps to What Does Control Vector Mean  Vector control is like the supercharged version of motor control. Vector control is any method to limit or eradicate the mammals, birds, insects or other arthropods (here collectively called vectors) which. Instead of just focusing on speed like v/f control, it. A vector drive uses feedback of various real world information (more on that later) to further modify the pwm. What Does Control Vector Mean.
     
    
         
        From actorapplication.storage.googleapis.com 
                    From Vector To Zoonotic A Glossary For Infectious Diseases What Does Control Vector Mean  Vector control is like the supercharged version of motor control. Instead of just focusing on speed like v/f control, it. Vector control is a control method of brushless ac electric motors, which allows independently and practically inertialess adjusting the rotation speed and torque on the motor shaft. Vector control is any method to limit or eradicate the mammals, birds, insects. What Does Control Vector Mean.
     
    
         
        From www.aakash.ac.in 
                    Scalar and Vector Definition, Types & Physical Quantities Physics What Does Control Vector Mean  Vector control is like the supercharged version of motor control. Vector control is any method to limit or eradicate the mammals, birds, insects or other arthropods (here collectively called vectors) which. Vector control is a control method of brushless ac electric motors, which allows independently and practically inertialess adjusting the rotation speed and torque on the motor shaft. A vector. What Does Control Vector Mean.
     
    
         
        From exoolfnul.blob.core.windows.net 
                    What Does Pneumatic Control Mean at Joseph Chafin blog What Does Control Vector Mean  Vector control is a control method of brushless ac electric motors, which allows independently and practically inertialess adjusting the rotation speed and torque on the motor shaft. Instead of just focusing on speed like v/f control, it. Vector control is any method to limit or eradicate the mammals, birds, insects or other arthropods (here collectively called vectors) which. Vector control. What Does Control Vector Mean.
     
    
         
        From www.youtube.com 
                    Vector control method Introduction YouTube What Does Control Vector Mean  A vector drive uses feedback of various real world information (more on that later) to further modify the pwm pattern to maintain. Vector control is any method to limit or eradicate the mammals, birds, insects or other arthropods (here collectively called vectors) which. These measurements are used to. Instead of just focusing on speed like v/f control, it. Vector control. What Does Control Vector Mean.
     
    
         
        From www.slideserve.com 
                    PPT Vector Control Methods Module 3A Introduction PowerPoint What Does Control Vector Mean  These measurements are used to. Instead of just focusing on speed like v/f control, it. Vector control is a control method of brushless ac electric motors, which allows independently and practically inertialess adjusting the rotation speed and torque on the motor shaft. A vector drive uses feedback of various real world information (more on that later) to further modify the. What Does Control Vector Mean.