Online Bike Details . Get information such as state, city, rto. You can also check vehicle. Find out the rto details of any vehicle registered in india by entering the vehicle number. Enter a frame number or a unique marking to search and protect. Compare and explore over 40,000 bikes by specs, geometry, reviews, and more. Parivahan sewa is a portal by the ministry of road transport & highways, government of india, to provide online services. Find out your vehicle details, rc, challan, insurance and other information online with vehicleinfo app. Our platform offers comprehensive details on vehicle registration, ownership, and rto information at your fingertips. Vehicle info app helps you to find vehicle owner details within seconds, check car driving licence details, vehicle insurance details, vehicle.
from blog.thecrowdfundingformula.com
You can also check vehicle. Vehicle info app helps you to find vehicle owner details within seconds, check car driving licence details, vehicle insurance details, vehicle. Parivahan sewa is a portal by the ministry of road transport & highways, government of india, to provide online services. Enter a frame number or a unique marking to search and protect. Find out the rto details of any vehicle registered in india by entering the vehicle number. Compare and explore over 40,000 bikes by specs, geometry, reviews, and more. Get information such as state, city, rto. Find out your vehicle details, rc, challan, insurance and other information online with vehicleinfo app. Our platform offers comprehensive details on vehicle registration, ownership, and rto information at your fingertips.
How to Start Online Bike Shop and Ride the Wave
Online Bike Details Vehicle info app helps you to find vehicle owner details within seconds, check car driving licence details, vehicle insurance details, vehicle. Find out the rto details of any vehicle registered in india by entering the vehicle number. Get information such as state, city, rto. Our platform offers comprehensive details on vehicle registration, ownership, and rto information at your fingertips. Find out your vehicle details, rc, challan, insurance and other information online with vehicleinfo app. Parivahan sewa is a portal by the ministry of road transport & highways, government of india, to provide online services. You can also check vehicle. Enter a frame number or a unique marking to search and protect. Compare and explore over 40,000 bikes by specs, geometry, reviews, and more. Vehicle info app helps you to find vehicle owner details within seconds, check car driving licence details, vehicle insurance details, vehicle.
From www.techradar.com
The best cheap ebikes for 2024 TechRadar Online Bike Details Compare and explore over 40,000 bikes by specs, geometry, reviews, and more. Our platform offers comprehensive details on vehicle registration, ownership, and rto information at your fingertips. Parivahan sewa is a portal by the ministry of road transport & highways, government of india, to provide online services. Vehicle info app helps you to find vehicle owner details within seconds, check. Online Bike Details.
From www.youtube.com
How to check bike details online vehicle information check using Online Bike Details Enter a frame number or a unique marking to search and protect. Vehicle info app helps you to find vehicle owner details within seconds, check car driving licence details, vehicle insurance details, vehicle. Get information such as state, city, rto. Parivahan sewa is a portal by the ministry of road transport & highways, government of india, to provide online services.. Online Bike Details.
From giant-store-rental.jp
Online Bike Rental Booking | GIANT STORE Bike Rental Online Bike Details Our platform offers comprehensive details on vehicle registration, ownership, and rto information at your fingertips. Enter a frame number or a unique marking to search and protect. Get information such as state, city, rto. Compare and explore over 40,000 bikes by specs, geometry, reviews, and more. Find out your vehicle details, rc, challan, insurance and other information online with vehicleinfo. Online Bike Details.
From arme-ritter.com
DOSCH DESIGN DOSCH 3D Electric Mountain Bike Details Online Bike Details Get information such as state, city, rto. Find out the rto details of any vehicle registered in india by entering the vehicle number. Find out your vehicle details, rc, challan, insurance and other information online with vehicleinfo app. Parivahan sewa is a portal by the ministry of road transport & highways, government of india, to provide online services. Vehicle info. Online Bike Details.
From bestelectricbikesmade.com
EBuffalo 1250W Folding Electric Bike Buy the Best Electric Bikes Online Bike Details Compare and explore over 40,000 bikes by specs, geometry, reviews, and more. Find out the rto details of any vehicle registered in india by entering the vehicle number. Find out your vehicle details, rc, challan, insurance and other information online with vehicleinfo app. You can also check vehicle. Enter a frame number or a unique marking to search and protect.. Online Bike Details.
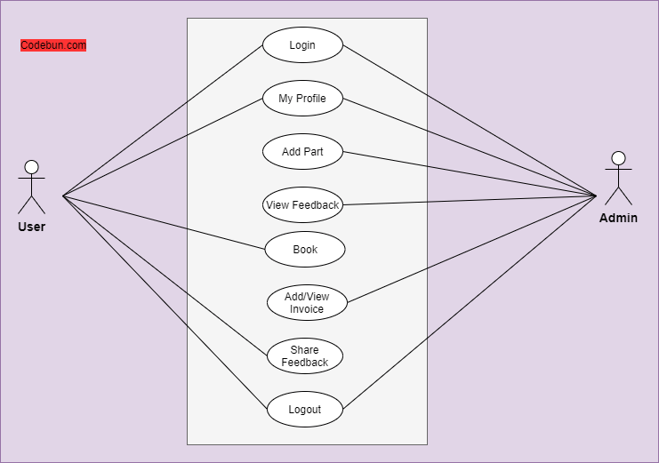
From codebun.com
UML Diagram for Online Bike Service Booking System Codebun Online Bike Details Find out your vehicle details, rc, challan, insurance and other information online with vehicleinfo app. Our platform offers comprehensive details on vehicle registration, ownership, and rto information at your fingertips. Get information such as state, city, rto. Vehicle info app helps you to find vehicle owner details within seconds, check car driving licence details, vehicle insurance details, vehicle. You can. Online Bike Details.
From corehandf.com
Star Trac Virtual Bike Ultimate Cycling Experience Online Bike Details Vehicle info app helps you to find vehicle owner details within seconds, check car driving licence details, vehicle insurance details, vehicle. Parivahan sewa is a portal by the ministry of road transport & highways, government of india, to provide online services. Compare and explore over 40,000 bikes by specs, geometry, reviews, and more. Find out the rto details of any. Online Bike Details.
From www.sourcecodester.com
Online Bike Rental System in PHP/PDO with Source Code SourceCodester Online Bike Details Our platform offers comprehensive details on vehicle registration, ownership, and rto information at your fingertips. You can also check vehicle. Compare and explore over 40,000 bikes by specs, geometry, reviews, and more. Get information such as state, city, rto. Find out your vehicle details, rc, challan, insurance and other information online with vehicleinfo app. Enter a frame number or a. Online Bike Details.
From doschdesign.com
DOSCH DESIGN DOSCH 3D Electric Mountain Bike Details Online Bike Details Parivahan sewa is a portal by the ministry of road transport & highways, government of india, to provide online services. Enter a frame number or a unique marking to search and protect. Our platform offers comprehensive details on vehicle registration, ownership, and rto information at your fingertips. You can also check vehicle. Compare and explore over 40,000 bikes by specs,. Online Bike Details.
From www.techradar.com
Ebikes and cardio everything you need to know about staying fit on an Online Bike Details Find out your vehicle details, rc, challan, insurance and other information online with vehicleinfo app. Our platform offers comprehensive details on vehicle registration, ownership, and rto information at your fingertips. Get information such as state, city, rto. Compare and explore over 40,000 bikes by specs, geometry, reviews, and more. Enter a frame number or a unique marking to search and. Online Bike Details.
From www.pinterest.com
Showcase and discover creative work on the world's leading online Online Bike Details Enter a frame number or a unique marking to search and protect. Compare and explore over 40,000 bikes by specs, geometry, reviews, and more. Our platform offers comprehensive details on vehicle registration, ownership, and rto information at your fingertips. Vehicle info app helps you to find vehicle owner details within seconds, check car driving licence details, vehicle insurance details, vehicle.. Online Bike Details.
From theshardbike.com
Folding bicycle Online bike store The Shard Bike Online Bike Details Find out the rto details of any vehicle registered in india by entering the vehicle number. You can also check vehicle. Get information such as state, city, rto. Our platform offers comprehensive details on vehicle registration, ownership, and rto information at your fingertips. Compare and explore over 40,000 bikes by specs, geometry, reviews, and more. Find out your vehicle details,. Online Bike Details.
From semangatbelajargeografi.blogspot.com
Bicycle Components Online Bike Details Vehicle info app helps you to find vehicle owner details within seconds, check car driving licence details, vehicle insurance details, vehicle. You can also check vehicle. Find out the rto details of any vehicle registered in india by entering the vehicle number. Find out your vehicle details, rc, challan, insurance and other information online with vehicleinfo app. Parivahan sewa is. Online Bike Details.
From www.youtube.com
How to Check Online Bike And Car Registration Details in Pakistan Online Bike Details Vehicle info app helps you to find vehicle owner details within seconds, check car driving licence details, vehicle insurance details, vehicle. Compare and explore over 40,000 bikes by specs, geometry, reviews, and more. Parivahan sewa is a portal by the ministry of road transport & highways, government of india, to provide online services. You can also check vehicle. Find out. Online Bike Details.
From dribbble.com
Bike builder experience for bike size, and color by Seth Online Bike Details Our platform offers comprehensive details on vehicle registration, ownership, and rto information at your fingertips. Enter a frame number or a unique marking to search and protect. Compare and explore over 40,000 bikes by specs, geometry, reviews, and more. Parivahan sewa is a portal by the ministry of road transport & highways, government of india, to provide online services. You. Online Bike Details.
From www.techradar.com
These stealthy GPS ebikes look just like your pedalpowered bicycle Online Bike Details Find out your vehicle details, rc, challan, insurance and other information online with vehicleinfo app. Enter a frame number or a unique marking to search and protect. Vehicle info app helps you to find vehicle owner details within seconds, check car driving licence details, vehicle insurance details, vehicle. You can also check vehicle. Parivahan sewa is a portal by the. Online Bike Details.
From www.techradar.com
The best folding ebikes 2024 compact cycles TechRadar Online Bike Details Vehicle info app helps you to find vehicle owner details within seconds, check car driving licence details, vehicle insurance details, vehicle. You can also check vehicle. Compare and explore over 40,000 bikes by specs, geometry, reviews, and more. Find out the rto details of any vehicle registered in india by entering the vehicle number. Our platform offers comprehensive details on. Online Bike Details.
From www.creativefabrica.com
Bicycle Bike Details Minimal Infographic Graphic by pikepicture Online Bike Details Get information such as state, city, rto. Enter a frame number or a unique marking to search and protect. Find out the rto details of any vehicle registered in india by entering the vehicle number. Find out your vehicle details, rc, challan, insurance and other information online with vehicleinfo app. Parivahan sewa is a portal by the ministry of road. Online Bike Details.
From www.kilmallockcycles.com
E Bike 1.0 Step BlackBlue Kilmallock Cycles Online Bike Details Vehicle info app helps you to find vehicle owner details within seconds, check car driving licence details, vehicle insurance details, vehicle. Our platform offers comprehensive details on vehicle registration, ownership, and rto information at your fingertips. Compare and explore over 40,000 bikes by specs, geometry, reviews, and more. Get information such as state, city, rto. Find out the rto details. Online Bike Details.
From www.youtube.com
shriram finance bike loan details bike loan apply online bike loan Online Bike Details Parivahan sewa is a portal by the ministry of road transport & highways, government of india, to provide online services. Vehicle info app helps you to find vehicle owner details within seconds, check car driving licence details, vehicle insurance details, vehicle. Our platform offers comprehensive details on vehicle registration, ownership, and rto information at your fingertips. Enter a frame number. Online Bike Details.
From giant-store-rental.jp
Online Bike Rental Booking | GIANT STORE Bike Rental Online Bike Details Vehicle info app helps you to find vehicle owner details within seconds, check car driving licence details, vehicle insurance details, vehicle. You can also check vehicle. Parivahan sewa is a portal by the ministry of road transport & highways, government of india, to provide online services. Find out the rto details of any vehicle registered in india by entering the. Online Bike Details.
From www.pinterest.co.kr
Front Side View Bike Design in Autocad File Bike Details, Bike Design Online Bike Details Find out the rto details of any vehicle registered in india by entering the vehicle number. You can also check vehicle. Find out your vehicle details, rc, challan, insurance and other information online with vehicleinfo app. Enter a frame number or a unique marking to search and protect. Our platform offers comprehensive details on vehicle registration, ownership, and rto information. Online Bike Details.
From giant-store-rental.jp
Online Bike Rental Booking | GIANT STORE Bike Rental Online Bike Details Enter a frame number or a unique marking to search and protect. Find out the rto details of any vehicle registered in india by entering the vehicle number. Vehicle info app helps you to find vehicle owner details within seconds, check car driving licence details, vehicle insurance details, vehicle. Find out your vehicle details, rc, challan, insurance and other information. Online Bike Details.
From www.lordgun.com.au
Specialized Diverge Expert Carbon LordGun online bike store Online Bike Details Our platform offers comprehensive details on vehicle registration, ownership, and rto information at your fingertips. Compare and explore over 40,000 bikes by specs, geometry, reviews, and more. Get information such as state, city, rto. Find out your vehicle details, rc, challan, insurance and other information online with vehicleinfo app. Vehicle info app helps you to find vehicle owner details within. Online Bike Details.
From loextwnpa.blob.core.windows.net
Bike Spare Parts Online Order at Joseph Laux blog Online Bike Details Find out your vehicle details, rc, challan, insurance and other information online with vehicleinfo app. Enter a frame number or a unique marking to search and protect. Compare and explore over 40,000 bikes by specs, geometry, reviews, and more. Vehicle info app helps you to find vehicle owner details within seconds, check car driving licence details, vehicle insurance details, vehicle.. Online Bike Details.
From foujiadda.in
How to book bike or two wheeler online through CSD canteen? Online Bike Details Our platform offers comprehensive details on vehicle registration, ownership, and rto information at your fingertips. Enter a frame number or a unique marking to search and protect. Vehicle info app helps you to find vehicle owner details within seconds, check car driving licence details, vehicle insurance details, vehicle. Find out your vehicle details, rc, challan, insurance and other information online. Online Bike Details.
From blog.thecrowdfundingformula.com
How to Start Online Bike Shop and Ride the Wave Online Bike Details Get information such as state, city, rto. You can also check vehicle. Find out the rto details of any vehicle registered in india by entering the vehicle number. Parivahan sewa is a portal by the ministry of road transport & highways, government of india, to provide online services. Our platform offers comprehensive details on vehicle registration, ownership, and rto information. Online Bike Details.
From www.tredz.co.uk
Specialized Levo SL HT 24w 2023 Tredz Bikes Online Bike Details Vehicle info app helps you to find vehicle owner details within seconds, check car driving licence details, vehicle insurance details, vehicle. Get information such as state, city, rto. Enter a frame number or a unique marking to search and protect. Compare and explore over 40,000 bikes by specs, geometry, reviews, and more. Find out the rto details of any vehicle. Online Bike Details.
From www.techradar.com
The best cheap ebikes for 2023 TechRadar Online Bike Details You can also check vehicle. Vehicle info app helps you to find vehicle owner details within seconds, check car driving licence details, vehicle insurance details, vehicle. Find out your vehicle details, rc, challan, insurance and other information online with vehicleinfo app. Find out the rto details of any vehicle registered in india by entering the vehicle number. Our platform offers. Online Bike Details.
From dribbble.com
Online Bike Shop Redesigned & Inspired UI UX Design by Sajjad Hossain Online Bike Details Vehicle info app helps you to find vehicle owner details within seconds, check car driving licence details, vehicle insurance details, vehicle. Get information such as state, city, rto. Parivahan sewa is a portal by the ministry of road transport & highways, government of india, to provide online services. Find out your vehicle details, rc, challan, insurance and other information online. Online Bike Details.
From www.youtube.com
How to check bike number details Bike Paper check online Bike Online Bike Details Parivahan sewa is a portal by the ministry of road transport & highways, government of india, to provide online services. You can also check vehicle. Vehicle info app helps you to find vehicle owner details within seconds, check car driving licence details, vehicle insurance details, vehicle. Get information such as state, city, rto. Find out the rto details of any. Online Bike Details.
From www.techradar.com
The best cheap ebikes for 2024 TechRadar Online Bike Details Enter a frame number or a unique marking to search and protect. Compare and explore over 40,000 bikes by specs, geometry, reviews, and more. Find out your vehicle details, rc, challan, insurance and other information online with vehicleinfo app. Find out the rto details of any vehicle registered in india by entering the vehicle number. Vehicle info app helps you. Online Bike Details.
From www.behance.net
Roar Bikes Online Bike Shop Design on Behance Online Bike Details Find out the rto details of any vehicle registered in india by entering the vehicle number. You can also check vehicle. Vehicle info app helps you to find vehicle owner details within seconds, check car driving licence details, vehicle insurance details, vehicle. Find out your vehicle details, rc, challan, insurance and other information online with vehicleinfo app. Parivahan sewa is. Online Bike Details.
From www.dreamstime.com
Mountain Bike, Details To it. Set of Bicycle Parts. Bicycle Online Bike Details Compare and explore over 40,000 bikes by specs, geometry, reviews, and more. You can also check vehicle. Find out the rto details of any vehicle registered in india by entering the vehicle number. Vehicle info app helps you to find vehicle owner details within seconds, check car driving licence details, vehicle insurance details, vehicle. Get information such as state, city,. Online Bike Details.
From purefixcycles.com
Bicycle Specifications Pure Cycles Online Bike Details Compare and explore over 40,000 bikes by specs, geometry, reviews, and more. You can also check vehicle. Vehicle info app helps you to find vehicle owner details within seconds, check car driving licence details, vehicle insurance details, vehicle. Get information such as state, city, rto. Find out the rto details of any vehicle registered in india by entering the vehicle. Online Bike Details.