How To Make Something Fall In Blender . Plane isn't solid try using a cube or the solidify modifier; All object will fall at constant rate (with no acceleration). Here are some common problems: I've already arranged the rigging body physics for the gravitation fall, and now i want to set the location and angle for. Blender 2.8 how to make falling object in 2 minutes. So i have a small shack made out of legos in blender that i want to animate to fall over, the only issue is that the z rotation doesn't work as expected. Need to add some movement to your characters in blender? There are a few things that could go wrong. How to make objects fall in blender for beginners. Turn off gravity (no gravity at all), than add wind with say value of 100 (with an arrow pointing down). 24k views 4 years ago. Use this guide to discover how to use blender's rigid body dynamics. Thanks for watching!0:00 intro 0:05 how it's done 1:49 outro.
        	
		 
    
        from www.youtube.com 
     
        
        Plane isn't solid try using a cube or the solidify modifier; There are a few things that could go wrong. Here are some common problems: Turn off gravity (no gravity at all), than add wind with say value of 100 (with an arrow pointing down). Blender 2.8 how to make falling object in 2 minutes. I've already arranged the rigging body physics for the gravitation fall, and now i want to set the location and angle for. Need to add some movement to your characters in blender? Use this guide to discover how to use blender's rigid body dynamics. All object will fall at constant rate (with no acceleration). So i have a small shack made out of legos in blender that i want to animate to fall over, the only issue is that the z rotation doesn't work as expected.
    
    	
		 
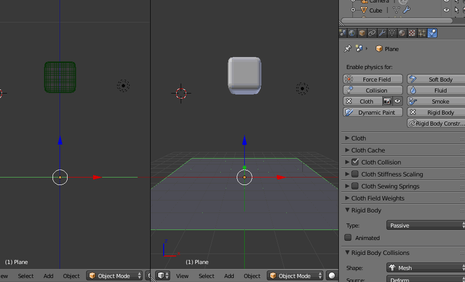
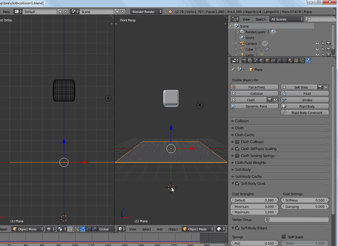
    how to create Colliding Cloth simulations with Falling Objects in 
    How To Make Something Fall In Blender  Use this guide to discover how to use blender's rigid body dynamics. There are a few things that could go wrong. Blender 2.8 how to make falling object in 2 minutes. 24k views 4 years ago. How to make objects fall in blender for beginners. Use this guide to discover how to use blender's rigid body dynamics. I've already arranged the rigging body physics for the gravitation fall, and now i want to set the location and angle for. Plane isn't solid try using a cube or the solidify modifier; Thanks for watching!0:00 intro 0:05 how it's done 1:49 outro. Need to add some movement to your characters in blender? All object will fall at constant rate (with no acceleration). Here are some common problems: So i have a small shack made out of legos in blender that i want to animate to fall over, the only issue is that the z rotation doesn't work as expected. Turn off gravity (no gravity at all), than add wind with say value of 100 (with an arrow pointing down).
 
    
        From www.youtube.com 
                    Leaf Falling Animation Tutorial in Blender! blender3d YouTube How To Make Something Fall In Blender  Need to add some movement to your characters in blender? I've already arranged the rigging body physics for the gravitation fall, and now i want to set the location and angle for. Thanks for watching!0:00 intro 0:05 how it's done 1:49 outro. Turn off gravity (no gravity at all), than add wind with say value of 100 (with an arrow. How To Make Something Fall In Blender.
     
    
        From www.youtube.com 
                    Making some falling spheres in Blender 2.76 YouTube How To Make Something Fall In Blender  Turn off gravity (no gravity at all), than add wind with say value of 100 (with an arrow pointing down). So i have a small shack made out of legos in blender that i want to animate to fall over, the only issue is that the z rotation doesn't work as expected. Blender 2.8 how to make falling object in. How To Make Something Fall In Blender.
     
    
        From www.youtube.com 
                    RIGID BODY IN BLENDER SIMPLE CUBE FALLING YouTube How To Make Something Fall In Blender  Turn off gravity (no gravity at all), than add wind with say value of 100 (with an arrow pointing down). Need to add some movement to your characters in blender? Plane isn't solid try using a cube or the solidify modifier; I've already arranged the rigging body physics for the gravitation fall, and now i want to set the location. How To Make Something Fall In Blender.
     
    
        From blender.stackexchange.com 
                    physics How to make cloth 'catch' a falling object, slowing its fall How To Make Something Fall In Blender  Use this guide to discover how to use blender's rigid body dynamics. There are a few things that could go wrong. Here are some common problems: Thanks for watching!0:00 intro 0:05 how it's done 1:49 outro. Need to add some movement to your characters in blender? I've already arranged the rigging body physics for the gravitation fall, and now i. How To Make Something Fall In Blender.
     
    
        From www.youtube.com 
                    Falling cubes animation for Beginners Blender 2.8 YouTube How To Make Something Fall In Blender  Use this guide to discover how to use blender's rigid body dynamics. All object will fall at constant rate (with no acceleration). There are a few things that could go wrong. Blender 2.8 how to make falling object in 2 minutes. Plane isn't solid try using a cube or the solidify modifier; Thanks for watching!0:00 intro 0:05 how it's done. How To Make Something Fall In Blender.
     
    
        From www.youtube.com 
                    How to make Falling Leaves in Blender + Cell Shading YouTube How To Make Something Fall In Blender  All object will fall at constant rate (with no acceleration). Here are some common problems: 24k views 4 years ago. Use this guide to discover how to use blender's rigid body dynamics. So i have a small shack made out of legos in blender that i want to animate to fall over, the only issue is that the z rotation. How To Make Something Fall In Blender.
     
    
        From www.youtube.com 
                    How to make dust from falling object in Blender oe270 YouTube How To Make Something Fall In Blender  24k views 4 years ago. So i have a small shack made out of legos in blender that i want to animate to fall over, the only issue is that the z rotation doesn't work as expected. Turn off gravity (no gravity at all), than add wind with say value of 100 (with an arrow pointing down). Plane isn't solid. How To Make Something Fall In Blender.
     
    
        From www.youtube.com 
                    Blender Tutorial Falling Buttons / Image Projection in Blender YouTube How To Make Something Fall In Blender  Blender 2.8 how to make falling object in 2 minutes. There are a few things that could go wrong. All object will fall at constant rate (with no acceleration). I've already arranged the rigging body physics for the gravitation fall, and now i want to set the location and angle for. Turn off gravity (no gravity at all), than add. How To Make Something Fall In Blender.
     
    
        From www.youtube.com 
                    How Too Make Object Falling On Cloth, Blender Tutorial YouTube How To Make Something Fall In Blender  Turn off gravity (no gravity at all), than add wind with say value of 100 (with an arrow pointing down). How to make objects fall in blender for beginners. 24k views 4 years ago. All object will fall at constant rate (with no acceleration). There are a few things that could go wrong. Use this guide to discover how to. How To Make Something Fall In Blender.
     
    
        From www.youtube.com 
                    how to make a Object fall apart Blender tutorial YouTube How To Make Something Fall In Blender  How to make objects fall in blender for beginners. There are a few things that could go wrong. Plane isn't solid try using a cube or the solidify modifier; Need to add some movement to your characters in blender? Use this guide to discover how to use blender's rigid body dynamics. Blender 2.8 how to make falling object in 2. How To Make Something Fall In Blender.
     
    
        From www.youtube.com 
                    Blender 2.9 Tutorial Realistic Animation of a Falling Ball YouTube How To Make Something Fall In Blender  Need to add some movement to your characters in blender? I've already arranged the rigging body physics for the gravitation fall, and now i want to set the location and angle for. 24k views 4 years ago. All object will fall at constant rate (with no acceleration). How to make objects fall in blender for beginners. Thanks for watching!0:00 intro. How To Make Something Fall In Blender.
     
    
        From blender.stackexchange.com 
                    physics How to make cloth 'catch' a falling object, slowing its fall How To Make Something Fall In Blender  How to make objects fall in blender for beginners. Thanks for watching!0:00 intro 0:05 how it's done 1:49 outro. So i have a small shack made out of legos in blender that i want to animate to fall over, the only issue is that the z rotation doesn't work as expected. I've already arranged the rigging body physics for the. How To Make Something Fall In Blender.
     
    
        From www.youtube.com 
                    Blender Tutorial Basics [Falling Cube] YouTube How To Make Something Fall In Blender  Use this guide to discover how to use blender's rigid body dynamics. Need to add some movement to your characters in blender? How to make objects fall in blender for beginners. Blender 2.8 how to make falling object in 2 minutes. There are a few things that could go wrong. Turn off gravity (no gravity at all), than add wind. How To Make Something Fall In Blender.
     
    
        From www.youtube.com 
                    Create Falling Object animations with Particles in Blender YouTube How To Make Something Fall In Blender  Turn off gravity (no gravity at all), than add wind with say value of 100 (with an arrow pointing down). Need to add some movement to your characters in blender? Plane isn't solid try using a cube or the solidify modifier; All object will fall at constant rate (with no acceleration). How to make objects fall in blender for beginners.. How To Make Something Fall In Blender.
     
    
        From www.youtube.com 
                    Blender Falling Stripes tutorial YouTube How To Make Something Fall In Blender  Use this guide to discover how to use blender's rigid body dynamics. Turn off gravity (no gravity at all), than add wind with say value of 100 (with an arrow pointing down). Thanks for watching!0:00 intro 0:05 how it's done 1:49 outro. All object will fall at constant rate (with no acceleration). I've already arranged the rigging body physics for. How To Make Something Fall In Blender.
     
    
        From www.youtube.com 
                    [EASY] Add Dynamic Falling Leaves in Blender HOW TO YouTube How To Make Something Fall In Blender  Blender 2.8 how to make falling object in 2 minutes. Thanks for watching!0:00 intro 0:05 how it's done 1:49 outro. How to make objects fall in blender for beginners. So i have a small shack made out of legos in blender that i want to animate to fall over, the only issue is that the z rotation doesn't work as. How To Make Something Fall In Blender.
     
    
        From www.youtube.com 
                    Making The Fall in Blender YouTube How To Make Something Fall In Blender  Blender 2.8 how to make falling object in 2 minutes. 24k views 4 years ago. How to make objects fall in blender for beginners. There are a few things that could go wrong. Thanks for watching!0:00 intro 0:05 how it's done 1:49 outro. Use this guide to discover how to use blender's rigid body dynamics. Plane isn't solid try using. How To Make Something Fall In Blender.
     
    
        From www.youtube.com 
                    Blender Ball Bounce Aniamtion 1 YouTube How To Make Something Fall In Blender  Use this guide to discover how to use blender's rigid body dynamics. Need to add some movement to your characters in blender? Here are some common problems: So i have a small shack made out of legos in blender that i want to animate to fall over, the only issue is that the z rotation doesn't work as expected. Turn. How To Make Something Fall In Blender.
     
    
        From cehbmsip.blob.core.windows.net 
                    How To Make Things Fall In Blender at Robert Stayton blog How To Make Something Fall In Blender  There are a few things that could go wrong. All object will fall at constant rate (with no acceleration). Use this guide to discover how to use blender's rigid body dynamics. Turn off gravity (no gravity at all), than add wind with say value of 100 (with an arrow pointing down). Thanks for watching!0:00 intro 0:05 how it's done 1:49. How To Make Something Fall In Blender.
     
    
        From www.youtube.com 
                    how to create Colliding Cloth simulations with Falling Objects in How To Make Something Fall In Blender  Need to add some movement to your characters in blender? Plane isn't solid try using a cube or the solidify modifier; I've already arranged the rigging body physics for the gravitation fall, and now i want to set the location and angle for. There are a few things that could go wrong. 24k views 4 years ago. Use this guide. How To Make Something Fall In Blender.
     
    
        From www.youtube.com 
                    How To Make a Camera Fall In Blender (EASY) YouTube How To Make Something Fall In Blender  How to make objects fall in blender for beginners. Here are some common problems: I've already arranged the rigging body physics for the gravitation fall, and now i want to set the location and angle for. Use this guide to discover how to use blender's rigid body dynamics. Thanks for watching!0:00 intro 0:05 how it's done 1:49 outro. There are. How To Make Something Fall In Blender.
     
    
        From www.youtube.com 
                    How to Join and Separate Objects in Blender (Tutorial) YouTube How To Make Something Fall In Blender  Plane isn't solid try using a cube or the solidify modifier; I've already arranged the rigging body physics for the gravitation fall, and now i want to set the location and angle for. How to make objects fall in blender for beginners. So i have a small shack made out of legos in blender that i want to animate to. How To Make Something Fall In Blender.
     
    
        From cgcookie.com 
                    9 Simple Blender Projects for Beginners CG Cookie How To Make Something Fall In Blender  Blender 2.8 how to make falling object in 2 minutes. I've already arranged the rigging body physics for the gravitation fall, and now i want to set the location and angle for. So i have a small shack made out of legos in blender that i want to animate to fall over, the only issue is that the z rotation. How To Make Something Fall In Blender.
     
    
        From www.youtube.com 
                    Blender Fluid inside Falling Object (Flip Fluids) YouTube How To Make Something Fall In Blender  There are a few things that could go wrong. So i have a small shack made out of legos in blender that i want to animate to fall over, the only issue is that the z rotation doesn't work as expected. 24k views 4 years ago. Plane isn't solid try using a cube or the solidify modifier; Use this guide. How To Make Something Fall In Blender.
     
    
        From www.youtube.com 
                    How To Make REALISTIC SNOW Shader in Blender Blender Tutorial YouTube How To Make Something Fall In Blender  Use this guide to discover how to use blender's rigid body dynamics. How to make objects fall in blender for beginners. 24k views 4 years ago. I've already arranged the rigging body physics for the gravitation fall, and now i want to set the location and angle for. So i have a small shack made out of legos in blender. How To Make Something Fall In Blender.
     
    
        From www.youtube.com 
                    Leaves Fall simulation in BLENDER YouTube How To Make Something Fall In Blender  Plane isn't solid try using a cube or the solidify modifier; How to make objects fall in blender for beginners. Thanks for watching!0:00 intro 0:05 how it's done 1:49 outro. Need to add some movement to your characters in blender? All object will fall at constant rate (with no acceleration). Blender 2.8 how to make falling object in 2 minutes.. How To Make Something Fall In Blender.
     
    
        From www.youtube.com 
                    Blender 2.91 Falling Objects on cloth tutorial YouTube How To Make Something Fall In Blender  Here are some common problems: Blender 2.8 how to make falling object in 2 minutes. Plane isn't solid try using a cube or the solidify modifier; I've already arranged the rigging body physics for the gravitation fall, and now i want to set the location and angle for. Use this guide to discover how to use blender's rigid body dynamics.. How To Make Something Fall In Blender.
     
    
        From www.youtube.com 
                    Blender 3.6 Tutorial How To Make A Falling Ball In Blender blender How To Make Something Fall In Blender  I've already arranged the rigging body physics for the gravitation fall, and now i want to set the location and angle for. How to make objects fall in blender for beginners. Plane isn't solid try using a cube or the solidify modifier; 24k views 4 years ago. Here are some common problems: All object will fall at constant rate (with. How To Make Something Fall In Blender.
     
    
        From blender.stackexchange.com 
                    modeling How to make realistic falling snow in blender cycles How To Make Something Fall In Blender  How to make objects fall in blender for beginners. There are a few things that could go wrong. Need to add some movement to your characters in blender? So i have a small shack made out of legos in blender that i want to animate to fall over, the only issue is that the z rotation doesn't work as expected.. How To Make Something Fall In Blender.
     
    
        From www.newgrounds.com 
                    MADE A PUMPKIN IN BLENDER HAPPY AUTUMN/FALL by Glinglon on Newgrounds How To Make Something Fall In Blender  I've already arranged the rigging body physics for the gravitation fall, and now i want to set the location and angle for. Use this guide to discover how to use blender's rigid body dynamics. Turn off gravity (no gravity at all), than add wind with say value of 100 (with an arrow pointing down). Thanks for watching!0:00 intro 0:05 how. How To Make Something Fall In Blender.
     
    
        From youtube.com 
                    Create a Beautiful Fall Road Blender Tutorial 01 Terrain & Trees How To Make Something Fall In Blender  All object will fall at constant rate (with no acceleration). Thanks for watching!0:00 intro 0:05 how it's done 1:49 outro. I've already arranged the rigging body physics for the gravitation fall, and now i want to set the location and angle for. Need to add some movement to your characters in blender? 24k views 4 years ago. Turn off gravity. How To Make Something Fall In Blender.
     
    
        From www.youtube.com 
                    Blender Tutorial for beginners YouTube How To Make Something Fall In Blender  Use this guide to discover how to use blender's rigid body dynamics. Plane isn't solid try using a cube or the solidify modifier; Turn off gravity (no gravity at all), than add wind with say value of 100 (with an arrow pointing down). I've already arranged the rigging body physics for the gravitation fall, and now i want to set. How To Make Something Fall In Blender.
     
    
        From www.youtube.com 
                    MAKE FALLING LEAVES TO ENHANCE YOUR Artwork Using BLENDER YouTube How To Make Something Fall In Blender  Need to add some movement to your characters in blender? So i have a small shack made out of legos in blender that i want to animate to fall over, the only issue is that the z rotation doesn't work as expected. Use this guide to discover how to use blender's rigid body dynamics. All object will fall at constant. How To Make Something Fall In Blender.
     
    
        From www.youtube.com 
                    Blender Tutorial How to Make Objects Glow in Blender YouTube How To Make Something Fall In Blender  All object will fall at constant rate (with no acceleration). Plane isn't solid try using a cube or the solidify modifier; Use this guide to discover how to use blender's rigid body dynamics. Here are some common problems: There are a few things that could go wrong. Need to add some movement to your characters in blender? Thanks for watching!0:00. How To Make Something Fall In Blender.
     
    
        From cehbmsip.blob.core.windows.net 
                    How To Make Things Fall In Blender at Robert Stayton blog How To Make Something Fall In Blender  All object will fall at constant rate (with no acceleration). Use this guide to discover how to use blender's rigid body dynamics. Plane isn't solid try using a cube or the solidify modifier; Turn off gravity (no gravity at all), than add wind with say value of 100 (with an arrow pointing down). I've already arranged the rigging body physics. How To Make Something Fall In Blender.