Pomelo Production By Country . china and vietnam dominate global pomelos and grapefruits production, contributing significantly to the overall market. The information below is based on the fao code 0507. get access to the fresh pomelo production data including top producing countries, global production chart with market growth, and. Also some pomelos can be. discover production data of fresh pomelo. Get production volume, price data, trends, and more.
from edis.ifas.ufl.edu
Also some pomelos can be. Get production volume, price data, trends, and more. get access to the fresh pomelo production data including top producing countries, global production chart with market growth, and. The information below is based on the fao code 0507. discover production data of fresh pomelo. china and vietnam dominate global pomelos and grapefruits production, contributing significantly to the overall market.
FE1095/FE1095 An Overview of the Grapefruit Market in the U.S.
Pomelo Production By Country Get production volume, price data, trends, and more. Get production volume, price data, trends, and more. get access to the fresh pomelo production data including top producing countries, global production chart with market growth, and. discover production data of fresh pomelo. china and vietnam dominate global pomelos and grapefruits production, contributing significantly to the overall market. Also some pomelos can be. The information below is based on the fao code 0507.
From www.treattchina.cn
全球柑橘产地 Citrus 柑橘 Treatt 萃特 Pomelo Production By Country The information below is based on the fao code 0507. discover production data of fresh pomelo. Get production volume, price data, trends, and more. get access to the fresh pomelo production data including top producing countries, global production chart with market growth, and. Also some pomelos can be. china and vietnam dominate global pomelos and grapefruits production,. Pomelo Production By Country.
From www.scribd.com
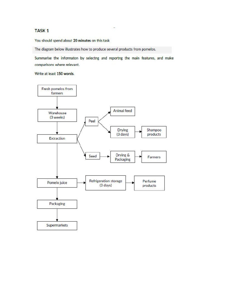
The Six Stage Production Process of Pomelo Products from Farm to Supermarket Shelf PDF Pomelo Production By Country get access to the fresh pomelo production data including top producing countries, global production chart with market growth, and. china and vietnam dominate global pomelos and grapefruits production, contributing significantly to the overall market. Get production volume, price data, trends, and more. Also some pomelos can be. discover production data of fresh pomelo. The information below is. Pomelo Production By Country.
From www.atlasbig.com
Producción mundial de pomelo por país Pomelo Production By Country get access to the fresh pomelo production data including top producing countries, global production chart with market growth, and. Also some pomelos can be. Get production volume, price data, trends, and more. china and vietnam dominate global pomelos and grapefruits production, contributing significantly to the overall market. discover production data of fresh pomelo. The information below is. Pomelo Production By Country.
From www.dreamstime.com
Pomelo Fruit on the Pomelo Tree in Garden. Pomelo Fruit Plant Stock Image Image of healthy Pomelo Production By Country Get production volume, price data, trends, and more. discover production data of fresh pomelo. china and vietnam dominate global pomelos and grapefruits production, contributing significantly to the overall market. The information below is based on the fao code 0507. Also some pomelos can be. get access to the fresh pomelo production data including top producing countries, global. Pomelo Production By Country.
From eoslondon.io
EosLondon What Is Pomelo? Pomelo Production By Country china and vietnam dominate global pomelos and grapefruits production, contributing significantly to the overall market. Also some pomelos can be. get access to the fresh pomelo production data including top producing countries, global production chart with market growth, and. The information below is based on the fao code 0507. discover production data of fresh pomelo. Get production. Pomelo Production By Country.
From www.statista.com
Chart Which Countries Produce The Most Palm Oil? Statista Pomelo Production By Country Also some pomelos can be. Get production volume, price data, trends, and more. get access to the fresh pomelo production data including top producing countries, global production chart with market growth, and. china and vietnam dominate global pomelos and grapefruits production, contributing significantly to the overall market. The information below is based on the fao code 0507. . Pomelo Production By Country.
From www.womansworld.com
What You Need to Know About Pomelos Woman's World Pomelo Production By Country get access to the fresh pomelo production data including top producing countries, global production chart with market growth, and. china and vietnam dominate global pomelos and grapefruits production, contributing significantly to the overall market. Also some pomelos can be. discover production data of fresh pomelo. Get production volume, price data, trends, and more. The information below is. Pomelo Production By Country.
From www.researchgate.net
The system boundaries of pomelo production. Download Scientific Diagram Pomelo Production By Country The information below is based on the fao code 0507. Get production volume, price data, trends, and more. get access to the fresh pomelo production data including top producing countries, global production chart with market growth, and. china and vietnam dominate global pomelos and grapefruits production, contributing significantly to the overall market. Also some pomelos can be. . Pomelo Production By Country.
From www.dreamstime.com
Pummelo, Pomelo, Shaddock stock photo. Image of citrus 238225950 Pomelo Production By Country The information below is based on the fao code 0507. discover production data of fresh pomelo. Get production volume, price data, trends, and more. Also some pomelos can be. get access to the fresh pomelo production data including top producing countries, global production chart with market growth, and. china and vietnam dominate global pomelos and grapefruits production,. Pomelo Production By Country.
From www.alamy.es
El pomelo, pummelo, o en términos científicos Citrus maxima o Citrus grandis, es el fruto Pomelo Production By Country china and vietnam dominate global pomelos and grapefruits production, contributing significantly to the overall market. Get production volume, price data, trends, and more. The information below is based on the fao code 0507. Also some pomelos can be. discover production data of fresh pomelo. get access to the fresh pomelo production data including top producing countries, global. Pomelo Production By Country.
From www.nutritionadvance.com
Potential Benefits of Pomelo Fruit (and Full Nutrition Facts) Pomelo Production By Country get access to the fresh pomelo production data including top producing countries, global production chart with market growth, and. Get production volume, price data, trends, and more. china and vietnam dominate global pomelos and grapefruits production, contributing significantly to the overall market. discover production data of fresh pomelo. The information below is based on the fao code. Pomelo Production By Country.
From marketyze.sg
Marketyze helps scale Pomelo's performance across marketplaces in Southeast Asia Marketyze Pomelo Production By Country china and vietnam dominate global pomelos and grapefruits production, contributing significantly to the overall market. get access to the fresh pomelo production data including top producing countries, global production chart with market growth, and. Get production volume, price data, trends, and more. discover production data of fresh pomelo. The information below is based on the fao code. Pomelo Production By Country.
From www.indexbox.io
Grapefruit and Pomelo Market Search IndexBox Pomelo Production By Country get access to the fresh pomelo production data including top producing countries, global production chart with market growth, and. Get production volume, price data, trends, and more. The information below is based on the fao code 0507. Also some pomelos can be. china and vietnam dominate global pomelos and grapefruits production, contributing significantly to the overall market. . Pomelo Production By Country.
From world-crops.com
Pomelo World Crops Database Pomelo Production By Country The information below is based on the fao code 0507. Also some pomelos can be. discover production data of fresh pomelo. Get production volume, price data, trends, and more. china and vietnam dominate global pomelos and grapefruits production, contributing significantly to the overall market. get access to the fresh pomelo production data including top producing countries, global. Pomelo Production By Country.
From www.dreamstime.com
Pummelo, Pomelo, Shaddock stock photo. Image of nature 238225794 Pomelo Production By Country Get production volume, price data, trends, and more. discover production data of fresh pomelo. The information below is based on the fao code 0507. Also some pomelos can be. get access to the fresh pomelo production data including top producing countries, global production chart with market growth, and. china and vietnam dominate global pomelos and grapefruits production,. Pomelo Production By Country.
From www.gov.uk
Farming pomelo in Vietnam Case study GOV.UK Pomelo Production By Country china and vietnam dominate global pomelos and grapefruits production, contributing significantly to the overall market. get access to the fresh pomelo production data including top producing countries, global production chart with market growth, and. discover production data of fresh pomelo. Also some pomelos can be. Get production volume, price data, trends, and more. The information below is. Pomelo Production By Country.
From www.pinoy-entrepreneur.com
Pomelo or Suha Production Franchise, Business and Entrepreneur Pomelo Production By Country get access to the fresh pomelo production data including top producing countries, global production chart with market growth, and. The information below is based on the fao code 0507. discover production data of fresh pomelo. Get production volume, price data, trends, and more. china and vietnam dominate global pomelos and grapefruits production, contributing significantly to the overall. Pomelo Production By Country.
From www.eurofresh-distribution.com
Vietnamese pomelo to enter US market Eurofresh Distribution Pomelo Production By Country get access to the fresh pomelo production data including top producing countries, global production chart with market growth, and. Get production volume, price data, trends, and more. Also some pomelos can be. discover production data of fresh pomelo. The information below is based on the fao code 0507. china and vietnam dominate global pomelos and grapefruits production,. Pomelo Production By Country.
From exoireyuu.blob.core.windows.net
Honey Pomelo Plant at James Clark blog Pomelo Production By Country china and vietnam dominate global pomelos and grapefruits production, contributing significantly to the overall market. get access to the fresh pomelo production data including top producing countries, global production chart with market growth, and. discover production data of fresh pomelo. The information below is based on the fao code 0507. Get production volume, price data, trends, and. Pomelo Production By Country.
From www.youtube.com
Pomelo Fruit Farming How to Grow Pomelo Tree Pomelo Cultivation YouTube Pomelo Production By Country The information below is based on the fao code 0507. discover production data of fresh pomelo. get access to the fresh pomelo production data including top producing countries, global production chart with market growth, and. Get production volume, price data, trends, and more. Also some pomelos can be. china and vietnam dominate global pomelos and grapefruits production,. Pomelo Production By Country.
From www.youtube.com
The World's Top Producers of Grapefruit and Pomelos YouTube Pomelo Production By Country The information below is based on the fao code 0507. Also some pomelos can be. discover production data of fresh pomelo. get access to the fresh pomelo production data including top producing countries, global production chart with market growth, and. Get production volume, price data, trends, and more. china and vietnam dominate global pomelos and grapefruits production,. Pomelo Production By Country.
From www.researchgate.net
Argentina Grapefruit and pomelo Area, Yields and Production. Download Table Pomelo Production By Country get access to the fresh pomelo production data including top producing countries, global production chart with market growth, and. The information below is based on the fao code 0507. discover production data of fresh pomelo. china and vietnam dominate global pomelos and grapefruits production, contributing significantly to the overall market. Also some pomelos can be. Get production. Pomelo Production By Country.
From www.semanticscholar.org
Figure 1 from Knowledge management of pomelo production system in Northeast Thailand A case Pomelo Production By Country Also some pomelos can be. Get production volume, price data, trends, and more. The information below is based on the fao code 0507. get access to the fresh pomelo production data including top producing countries, global production chart with market growth, and. china and vietnam dominate global pomelos and grapefruits production, contributing significantly to the overall market. . Pomelo Production By Country.
From nutri-tech.com.au
Pomelo NTS Fertiliser Guide NutriTech Solutions Pty Ltd Pomelo Production By Country discover production data of fresh pomelo. The information below is based on the fao code 0507. china and vietnam dominate global pomelos and grapefruits production, contributing significantly to the overall market. Also some pomelos can be. get access to the fresh pomelo production data including top producing countries, global production chart with market growth, and. Get production. Pomelo Production By Country.
From exyzvposo.blob.core.windows.net
What Is Pomelo In Chinese at Simpson blog Pomelo Production By Country Also some pomelos can be. The information below is based on the fao code 0507. get access to the fresh pomelo production data including top producing countries, global production chart with market growth, and. Get production volume, price data, trends, and more. discover production data of fresh pomelo. china and vietnam dominate global pomelos and grapefruits production,. Pomelo Production By Country.
From www.lesfruitsetlegumesfrais.com
Pomelo Production, culture, botanique Interfel Les fruits et légumes frais Pomelo Production By Country Get production volume, price data, trends, and more. discover production data of fresh pomelo. Also some pomelos can be. china and vietnam dominate global pomelos and grapefruits production, contributing significantly to the overall market. The information below is based on the fao code 0507. get access to the fresh pomelo production data including top producing countries, global. Pomelo Production By Country.
From www.alamy.com
Pomelo with leaves hires stock photography and images Alamy Pomelo Production By Country Get production volume, price data, trends, and more. Also some pomelos can be. The information below is based on the fao code 0507. discover production data of fresh pomelo. china and vietnam dominate global pomelos and grapefruits production, contributing significantly to the overall market. get access to the fresh pomelo production data including top producing countries, global. Pomelo Production By Country.
From www.researchgate.net
(PDF) 'Magallanes' Pummelo Production Pomelo Production By Country discover production data of fresh pomelo. Also some pomelos can be. Get production volume, price data, trends, and more. The information below is based on the fao code 0507. get access to the fresh pomelo production data including top producing countries, global production chart with market growth, and. china and vietnam dominate global pomelos and grapefruits production,. Pomelo Production By Country.
From www.researchgate.net
(PDF) Knowledge management of pomelo production system in Northeast Thailand A case study of Pomelo Production By Country Get production volume, price data, trends, and more. Also some pomelos can be. get access to the fresh pomelo production data including top producing countries, global production chart with market growth, and. china and vietnam dominate global pomelos and grapefruits production, contributing significantly to the overall market. discover production data of fresh pomelo. The information below is. Pomelo Production By Country.
From www.dreamstime.com
Pomelo stock image. Image of citrus, orange, largest 204810347 Pomelo Production By Country discover production data of fresh pomelo. Also some pomelos can be. china and vietnam dominate global pomelos and grapefruits production, contributing significantly to the overall market. The information below is based on the fao code 0507. get access to the fresh pomelo production data including top producing countries, global production chart with market growth, and. Get production. Pomelo Production By Country.
From www.bbc.co.uk
The farmers caught up in Taiwan's tensions with China BBC News Pomelo Production By Country The information below is based on the fao code 0507. discover production data of fresh pomelo. Get production volume, price data, trends, and more. china and vietnam dominate global pomelos and grapefruits production, contributing significantly to the overall market. Also some pomelos can be. get access to the fresh pomelo production data including top producing countries, global. Pomelo Production By Country.
From www.atlasbig.com
World Watermelon Production by Country Pomelo Production By Country Also some pomelos can be. Get production volume, price data, trends, and more. The information below is based on the fao code 0507. discover production data of fresh pomelo. get access to the fresh pomelo production data including top producing countries, global production chart with market growth, and. china and vietnam dominate global pomelos and grapefruits production,. Pomelo Production By Country.
From tipbuzz.com
Pomelo Fruit What It Is, Benefits and How to Eat It TipBuzz Pomelo Production By Country get access to the fresh pomelo production data including top producing countries, global production chart with market growth, and. Also some pomelos can be. discover production data of fresh pomelo. Get production volume, price data, trends, and more. The information below is based on the fao code 0507. china and vietnam dominate global pomelos and grapefruits production,. Pomelo Production By Country.
From edis.ifas.ufl.edu
FE1095/FE1095 An Overview of the Grapefruit Market in the U.S. Pomelo Production By Country discover production data of fresh pomelo. Also some pomelos can be. get access to the fresh pomelo production data including top producing countries, global production chart with market growth, and. china and vietnam dominate global pomelos and grapefruits production, contributing significantly to the overall market. The information below is based on the fao code 0507. Get production. Pomelo Production By Country.
From www.ecologiaverde.com
Pomelo propiedades, beneficios y contraindicaciones Guía completa Pomelo Production By Country Get production volume, price data, trends, and more. The information below is based on the fao code 0507. Also some pomelos can be. china and vietnam dominate global pomelos and grapefruits production, contributing significantly to the overall market. get access to the fresh pomelo production data including top producing countries, global production chart with market growth, and. . Pomelo Production By Country.