Reset Pico Switch . If you need to unpair your remote from you lutron caseta light switch or want to change which. If a dimmer/switch is unable to be paired to a caseta hub, it may. It’s a lot easier to add a reset button to your circuit which you can. Connect your raspberry pi pico to your computer and open the thonny application. Removing the pairing of a pico remote with the dimmer, switch or fan control. Release the top button the second the indicator. Quickly triple tap and then hold the top button of the caséta dimmer or switch you wish to reset. The reset button is called 'captain resetti' and is designed to fit atop the gpio between the run and gnd pins. Adjust lights, shades, or audio from anywhere in a space with a pico wireless control. Resetting the pi pico usually requires unplugging the usb cable either from the pi pico or your computer. When pressed, the run pin, which is normally pulled high, is. The shell, located at the bottom of the window will autostart micropython.
from arduino103.blogspot.com
Removing the pairing of a pico remote with the dimmer, switch or fan control. It’s a lot easier to add a reset button to your circuit which you can. The shell, located at the bottom of the window will autostart micropython. Resetting the pi pico usually requires unplugging the usb cable either from the pi pico or your computer. Connect your raspberry pi pico to your computer and open the thonny application. The reset button is called 'captain resetti' and is designed to fit atop the gpio between the run and gnd pins. Quickly triple tap and then hold the top button of the caséta dimmer or switch you wish to reset. Adjust lights, shades, or audio from anywhere in a space with a pico wireless control. When pressed, the run pin, which is normally pulled high, is. If you need to unpair your remote from you lutron caseta light switch or want to change which.
Ajouter le bouton reset sur Pico MCHobby Le Blog
Reset Pico Switch Adjust lights, shades, or audio from anywhere in a space with a pico wireless control. The shell, located at the bottom of the window will autostart micropython. Adjust lights, shades, or audio from anywhere in a space with a pico wireless control. The reset button is called 'captain resetti' and is designed to fit atop the gpio between the run and gnd pins. Removing the pairing of a pico remote with the dimmer, switch or fan control. When pressed, the run pin, which is normally pulled high, is. Resetting the pi pico usually requires unplugging the usb cable either from the pi pico or your computer. If you need to unpair your remote from you lutron caseta light switch or want to change which. Quickly triple tap and then hold the top button of the caséta dimmer or switch you wish to reset. If a dimmer/switch is unable to be paired to a caseta hub, it may. It’s a lot easier to add a reset button to your circuit which you can. Connect your raspberry pi pico to your computer and open the thonny application. Release the top button the second the indicator.
From wellys.com
RP2040 MicroPython Getting Started Wellys Dev Reset Pico Switch Quickly triple tap and then hold the top button of the caséta dimmer or switch you wish to reset. Release the top button the second the indicator. The reset button is called 'captain resetti' and is designed to fit atop the gpio between the run and gnd pins. If a dimmer/switch is unable to be paired to a caseta hub,. Reset Pico Switch.
From gurgleapps.com
Raspberry Pi Pico Reset Button Hack Reset Pico Switch Resetting the pi pico usually requires unplugging the usb cable either from the pi pico or your computer. Connect your raspberry pi pico to your computer and open the thonny application. When pressed, the run pin, which is normally pulled high, is. If a dimmer/switch is unable to be paired to a caseta hub, it may. Adjust lights, shades, or. Reset Pico Switch.
From aeotec.freshdesk.com
Setup Pico Duo Switch with Home Assistant Aeotec Help Desk Reset Pico Switch When pressed, the run pin, which is normally pulled high, is. Removing the pairing of a pico remote with the dimmer, switch or fan control. Connect your raspberry pi pico to your computer and open the thonny application. If you need to unpair your remote from you lutron caseta light switch or want to change which. Release the top button. Reset Pico Switch.
From highvoltages.co
Button with Pi Pico Toggle LED High Voltages Reset Pico Switch Quickly triple tap and then hold the top button of the caséta dimmer or switch you wish to reset. Connect your raspberry pi pico to your computer and open the thonny application. It’s a lot easier to add a reset button to your circuit which you can. Resetting the pi pico usually requires unplugging the usb cable either from the. Reset Pico Switch.
From laptrinhx.com
A neat way to add a reset button to Raspberry Pi Pico LaptrinhX Reset Pico Switch When pressed, the run pin, which is normally pulled high, is. Release the top button the second the indicator. The shell, located at the bottom of the window will autostart micropython. It’s a lot easier to add a reset button to your circuit which you can. Removing the pairing of a pico remote with the dimmer, switch or fan control.. Reset Pico Switch.
From www.cnx-software.com
Pico QwiicReset board adds Reset button and Qwiic connector to Reset Pico Switch If a dimmer/switch is unable to be paired to a caseta hub, it may. Adjust lights, shades, or audio from anywhere in a space with a pico wireless control. If you need to unpair your remote from you lutron caseta light switch or want to change which. Release the top button the second the indicator. Resetting the pi pico usually. Reset Pico Switch.
From gurgleapps.com
Raspberry Pi Pico Reset Button Hack Reset Pico Switch When pressed, the run pin, which is normally pulled high, is. Removing the pairing of a pico remote with the dimmer, switch or fan control. Adjust lights, shades, or audio from anywhere in a space with a pico wireless control. Resetting the pi pico usually requires unplugging the usb cable either from the pi pico or your computer. It’s a. Reset Pico Switch.
From lucstechblog.blogspot.com
lucstechblog Raspberry Pico reset button Reset Pico Switch It’s a lot easier to add a reset button to your circuit which you can. Resetting the pi pico usually requires unplugging the usb cable either from the pi pico or your computer. Release the top button the second the indicator. Removing the pairing of a pico remote with the dimmer, switch or fan control. The reset button is called. Reset Pico Switch.
From www.mr-rcworld.co.uk
pico Switch Reset Pico Switch Quickly triple tap and then hold the top button of the caséta dimmer or switch you wish to reset. When pressed, the run pin, which is normally pulled high, is. If a dimmer/switch is unable to be paired to a caseta hub, it may. It’s a lot easier to add a reset button to your circuit which you can. Resetting. Reset Pico Switch.
From how2electronics.com
LED Control using Push Button with Raspberry Pi Pico Reset Pico Switch Removing the pairing of a pico remote with the dimmer, switch or fan control. Release the top button the second the indicator. If a dimmer/switch is unable to be paired to a caseta hub, it may. The shell, located at the bottom of the window will autostart micropython. If you need to unpair your remote from you lutron caseta light. Reset Pico Switch.
From arduino103.blogspot.com
Ajouter le bouton reset sur Pico MCHobby Le Blog Reset Pico Switch If you need to unpair your remote from you lutron caseta light switch or want to change which. Quickly triple tap and then hold the top button of the caséta dimmer or switch you wish to reset. It’s a lot easier to add a reset button to your circuit which you can. The reset button is called 'captain resetti' and. Reset Pico Switch.
From cool-web.de
Raspberry Pi Pico / Ist CircuitPython das bessere MicroPython? Reset Pico Switch Removing the pairing of a pico remote with the dimmer, switch or fan control. Quickly triple tap and then hold the top button of the caséta dimmer or switch you wish to reset. It’s a lot easier to add a reset button to your circuit which you can. The reset button is called 'captain resetti' and is designed to fit. Reset Pico Switch.
From www.raspberrypi-spy.co.uk
How to Add a Raspberry Pi Pico Reset Button Raspberry Pi Spy Reset Pico Switch Resetting the pi pico usually requires unplugging the usb cable either from the pi pico or your computer. Release the top button the second the indicator. It’s a lot easier to add a reset button to your circuit which you can. If a dimmer/switch is unable to be paired to a caseta hub, it may. Quickly triple tap and then. Reset Pico Switch.
From joy-it.net
Pico Reset Button JoyIT Reset Pico Switch It’s a lot easier to add a reset button to your circuit which you can. Resetting the pi pico usually requires unplugging the usb cable either from the pi pico or your computer. If a dimmer/switch is unable to be paired to a caseta hub, it may. Connect your raspberry pi pico to your computer and open the thonny application.. Reset Pico Switch.
From aeotec.com
Pico Switch Aeotec Reset Pico Switch Resetting the pi pico usually requires unplugging the usb cable either from the pi pico or your computer. If a dimmer/switch is unable to be paired to a caseta hub, it may. Connect your raspberry pi pico to your computer and open the thonny application. The shell, located at the bottom of the window will autostart micropython. The reset button. Reset Pico Switch.
From projects.raspberrypi.org
Getting started with Raspberry Pi Pico Use digital inputs and outputs Reset Pico Switch Quickly triple tap and then hold the top button of the caséta dimmer or switch you wish to reset. When pressed, the run pin, which is normally pulled high, is. Resetting the pi pico usually requires unplugging the usb cable either from the pi pico or your computer. Adjust lights, shades, or audio from anywhere in a space with a. Reset Pico Switch.
From www.barcs.co.uk
Introducing our "Pico Switch+" PracticalRC British Association of Reset Pico Switch Removing the pairing of a pico remote with the dimmer, switch or fan control. If you need to unpair your remote from you lutron caseta light switch or want to change which. It’s a lot easier to add a reset button to your circuit which you can. Quickly triple tap and then hold the top button of the caséta dimmer. Reset Pico Switch.
From buzzy.click
Orange Raspberry Pi Pico Intermediate Kit Buzzy Click Reset Pico Switch If you need to unpair your remote from you lutron caseta light switch or want to change which. Adjust lights, shades, or audio from anywhere in a space with a pico wireless control. Release the top button the second the indicator. The reset button is called 'captain resetti' and is designed to fit atop the gpio between the run and. Reset Pico Switch.
From support.deeper.network
Self Reset Your Deeper Connect Devices Deeper Network Reset Pico Switch Removing the pairing of a pico remote with the dimmer, switch or fan control. Release the top button the second the indicator. The reset button is called 'captain resetti' and is designed to fit atop the gpio between the run and gnd pins. If a dimmer/switch is unable to be paired to a caseta hub, it may. Quickly triple tap. Reset Pico Switch.
From how2electronics.com
How to use Reed Switch with Raspberry Pi Pico Reset Pico Switch When pressed, the run pin, which is normally pulled high, is. The reset button is called 'captain resetti' and is designed to fit atop the gpio between the run and gnd pins. The shell, located at the bottom of the window will autostart micropython. Release the top button the second the indicator. Removing the pairing of a pico remote with. Reset Pico Switch.
From www.domoticalia.es
Aeotec Pico Switch (Zigbee) Micromódulo relé simple onoff Reset Pico Switch Adjust lights, shades, or audio from anywhere in a space with a pico wireless control. When pressed, the run pin, which is normally pulled high, is. If a dimmer/switch is unable to be paired to a caseta hub, it may. Quickly triple tap and then hold the top button of the caséta dimmer or switch you wish to reset. Connect. Reset Pico Switch.
From electrocredible.com
How to Reset Raspberry Pi Pico & Pico W 4 Easy Ways Reset Pico Switch If you need to unpair your remote from you lutron caseta light switch or want to change which. It’s a lot easier to add a reset button to your circuit which you can. Removing the pairing of a pico remote with the dimmer, switch or fan control. Adjust lights, shades, or audio from anywhere in a space with a pico. Reset Pico Switch.
From www.cnx-software.com
Control 8 relays with the Raspberry Pi Pico using PicoRelay8 or Pico Reset Pico Switch The reset button is called 'captain resetti' and is designed to fit atop the gpio between the run and gnd pins. Release the top button the second the indicator. The shell, located at the bottom of the window will autostart micropython. Resetting the pi pico usually requires unplugging the usb cable either from the pi pico or your computer. Adjust. Reset Pico Switch.
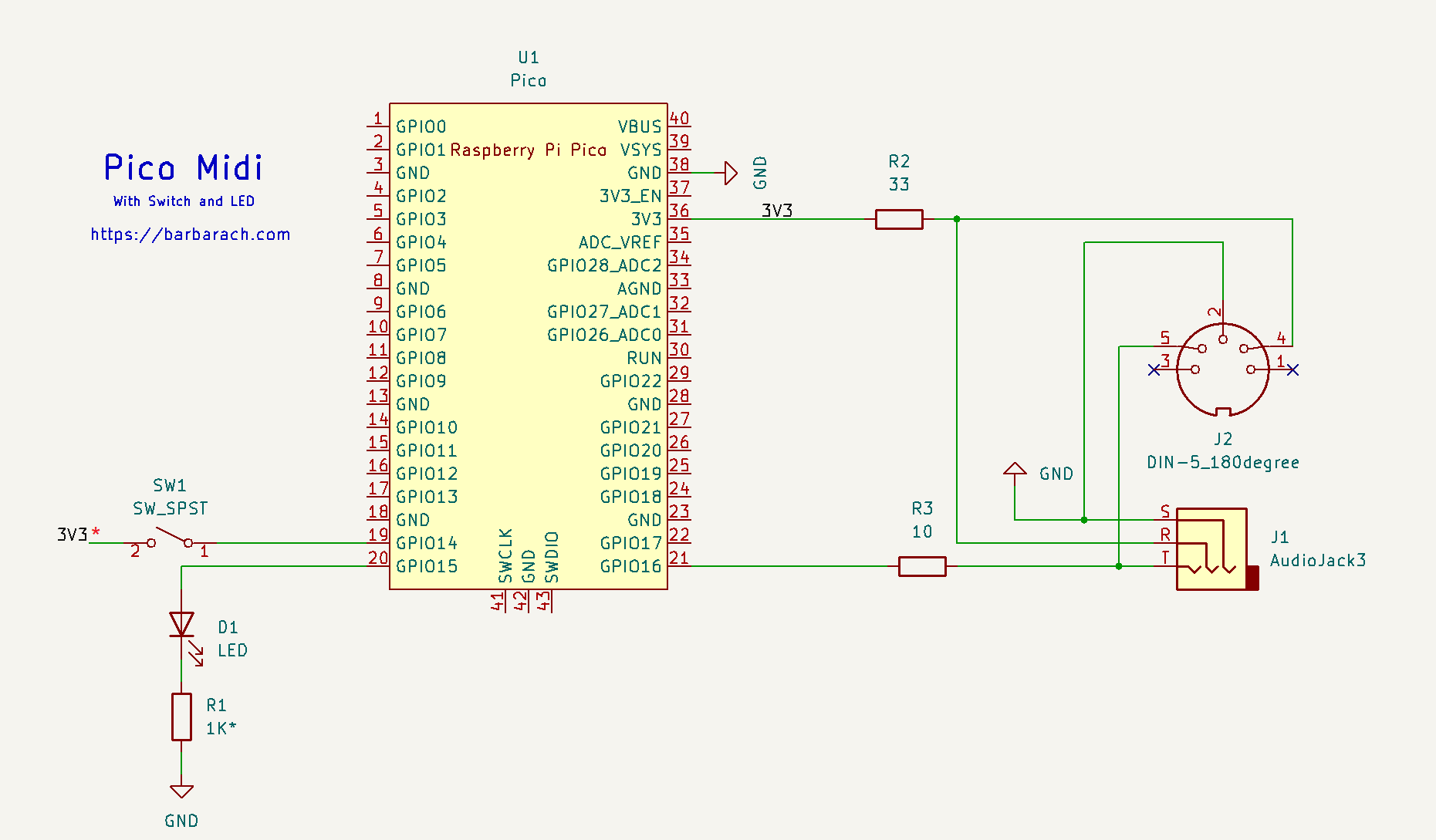
From barbarach.com
PICO MIDI Switch and LED Barbarach BC Reset Pico Switch Quickly triple tap and then hold the top button of the caséta dimmer or switch you wish to reset. The shell, located at the bottom of the window will autostart micropython. It’s a lot easier to add a reset button to your circuit which you can. Removing the pairing of a pico remote with the dimmer, switch or fan control.. Reset Pico Switch.
From www.raspberrypi-spy.co.uk
How to Add a Raspberry Pi Pico Reset Button Raspberry Pi Spy Reset Pico Switch Resetting the pi pico usually requires unplugging the usb cable either from the pi pico or your computer. Quickly triple tap and then hold the top button of the caséta dimmer or switch you wish to reset. Adjust lights, shades, or audio from anywhere in a space with a pico wireless control. The reset button is called 'captain resetti' and. Reset Pico Switch.
From www.youtube.com
Raspberry Pi Pico Relay Control With SMS Sim800L Arduino IDE YouTube Reset Pico Switch Adjust lights, shades, or audio from anywhere in a space with a pico wireless control. When pressed, the run pin, which is normally pulled high, is. The reset button is called 'captain resetti' and is designed to fit atop the gpio between the run and gnd pins. If a dimmer/switch is unable to be paired to a caseta hub, it. Reset Pico Switch.
From www.youtube.com
How to interface the RPi PICO with Rocker Switches YouTube Reset Pico Switch Adjust lights, shades, or audio from anywhere in a space with a pico wireless control. Removing the pairing of a pico remote with the dimmer, switch or fan control. If you need to unpair your remote from you lutron caseta light switch or want to change which. Resetting the pi pico usually requires unplugging the usb cable either from the. Reset Pico Switch.
From electrocredible.com
How to Reset Raspberry Pi Pico & Pico W 4 Easy Ways Reset Pico Switch Resetting the pi pico usually requires unplugging the usb cable either from the pi pico or your computer. Removing the pairing of a pico remote with the dimmer, switch or fan control. If a dimmer/switch is unable to be paired to a caseta hub, it may. It’s a lot easier to add a reset button to your circuit which you. Reset Pico Switch.
From www.tomshardware.com
How to Reset Your Raspberry Pi Pico With a Button Tom's Hardware Reset Pico Switch Connect your raspberry pi pico to your computer and open the thonny application. If a dimmer/switch is unable to be paired to a caseta hub, it may. Adjust lights, shades, or audio from anywhere in a space with a pico wireless control. Release the top button the second the indicator. Removing the pairing of a pico remote with the dimmer,. Reset Pico Switch.
From arduino103.blogspot.com
Ajouter le bouton reset sur Pico MCHobby Le Blog Reset Pico Switch Connect your raspberry pi pico to your computer and open the thonny application. Adjust lights, shades, or audio from anywhere in a space with a pico wireless control. The shell, located at the bottom of the window will autostart micropython. If you need to unpair your remote from you lutron caseta light switch or want to change which. Removing the. Reset Pico Switch.
From z-wave.freshdesk.com
Aeotec Pico Switch Support Reset Pico Switch The shell, located at the bottom of the window will autostart micropython. The reset button is called 'captain resetti' and is designed to fit atop the gpio between the run and gnd pins. When pressed, the run pin, which is normally pulled high, is. Quickly triple tap and then hold the top button of the caséta dimmer or switch you. Reset Pico Switch.
From aeotec.freshdesk.com
Setup Pico Switch with Home Assistant Aeotec Help Desk Reset Pico Switch Removing the pairing of a pico remote with the dimmer, switch or fan control. Quickly triple tap and then hold the top button of the caséta dimmer or switch you wish to reset. If a dimmer/switch is unable to be paired to a caseta hub, it may. Adjust lights, shades, or audio from anywhere in a space with a pico. Reset Pico Switch.
From www.hyperflight.co.uk
Pico Switch RED/F5J Backup System & Switch Reset Pico Switch Resetting the pi pico usually requires unplugging the usb cable either from the pi pico or your computer. The reset button is called 'captain resetti' and is designed to fit atop the gpio between the run and gnd pins. The shell, located at the bottom of the window will autostart micropython. Connect your raspberry pi pico to your computer and. Reset Pico Switch.
From diyprojectslab.com
Reset Your Raspberry Pi Pico /w Reset to factory settings Reset Pico Switch Resetting the pi pico usually requires unplugging the usb cable either from the pi pico or your computer. If a dimmer/switch is unable to be paired to a caseta hub, it may. Release the top button the second the indicator. Quickly triple tap and then hold the top button of the caséta dimmer or switch you wish to reset. When. Reset Pico Switch.
From www.raspberrypi-spy.co.uk
How to Add a Raspberry Pi Pico Reset Button Raspberry Pi Spy Reset Pico Switch Quickly triple tap and then hold the top button of the caséta dimmer or switch you wish to reset. Adjust lights, shades, or audio from anywhere in a space with a pico wireless control. Resetting the pi pico usually requires unplugging the usb cable either from the pi pico or your computer. It’s a lot easier to add a reset. Reset Pico Switch.